财经系目前开设有会计、金融管理和财务管理三个专业,其中会计、金融管理列为学院品牌专业。
秉承“知行合一、工学结合”人才培养模式,注重产教融合、校企协同育人,各专业历年就业率达97%以上。
财经系现有教师30余名,南粤优秀教师1名,校级优秀教师7名,双师素质教师达90%;建设有两支校级品牌教学团队:会计、金融专业教学团队。
兼职教师队伍主要由广东工业大学、暨南大学、华南师范大学等大学知名教授组成,企业高级管理层担任创新创业导师和实践课程教学。
校企共建育人平台,建设有“盛泰工学结合”、“广交会工学结合”和“会计师事务所工学结合”项目,校企设立有奖教奖学金,为财经系人才培养提供更广、更宽的基础平台。

系主任:赖金明
华中农业大学经济学硕士,会计学副教授,会计师,南粤优秀教师。2016年中山大学管理学院访问学者,2018年访学意大利博洛尼亚大学。在《财会通讯》等杂志上公开发表论文10余篇;主持广东省教育厅质量工程项目3项,广东省职业技术教育学会课题2项,广东省财政厅科研课题1项,广东省教育研究院科研课题1项,广东省会计学会科研课题2项,广东省科技创新战略资金“攀登计划”1项,广东省*党**建研究会科研课题1项。计算机软件著作权1项,实用型专利1项。主编教材5本,参编教材3本。
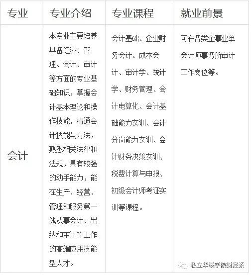
财经系专业




财经系校内实训基地

金融创新创业孵化基地

金融创新创业孵化基地

财经系专业实训基地

财经系专业实训基地
财经系学生校外实习就业

中信银行实习项目

盛泰投资公司实习

珠江人寿实习项目

新东山事务所项目

广交会实习项目

中审联中国移动南方基地审计项目

新东山事务所项目

盛泰投资公司实习
财经系*党**总支
财经系*党**总支坚决拥护中国*产党共**的领导,坚持*党**的教育方针,贯彻执行*党**的决策部署,增强基层*党**策划凝聚力。*党**总支下设两个基层*党**支部,日常工作中积极发挥基层*党**策划、广大*产党共**员要充分发挥战斗堡垒和先锋模范作用,增强“四个意识”,坚定“四个自信”,做到“两个坚决维护”。



财经系团总支学生会
财经系团总支学生会是财经系先进性策划。它是财经系和本系广大学生的桥梁与纽带,它以“自我管理、自我教育、自我服务”为宗旨,在校*党**委、校团委学生处和系办公室的领导下开展工作任务事项,以“全心全意为广大财经系同学服务, 为我系广大同学办实事”为宗旨,加强院校与本系学生的联系,围绕校风、院风、系风、班分、学风建设,贯彻落实院校及本系各项教育方针、政策,广泛开展学习、实践及学术活动,对外代表本系学生参与社会事务和学校教育管理业务,对内带动学生内部实现自我管理、自我教育、自我服务。



私立华联学院财经系有着一支中青年教师为核心,企业专兼职教师相结合的“双师型”教师队伍。建设有广州市区内的校内实训和校外实训基地,有着产教融合的多个“工学结合”项目,为财经学子的专业实践能力提升,提供以会计事务所、税务师事务所,银行和金融保险公司为主的实习就业机会。欢迎广大考生报考私立华联学院财经系。