
问:什么样的人雅思能考9.0?
答:考试机器or天选之人

这么说吧,英国人的雅思平均总分也只有7+;雅思考官的应聘要求中,雅思总分需要7.5+;牛津剑桥博士的最低要求是雅思总分7.5,小分7。所以,其实 雅思考到7.5分就已经可以搞定大部分对语言的要求,而9分就真的是碾压一切 的存在了。

从雅思分数来说
雅思9.0分并不是不可完成的任务,因为 雅思9.0分不一定意味着考生要做到十全十美 ,不容有一丝错误。因为在雅思的评判标准中,雅思的总分是由听、说、读、写四门的单科分数经过平均后四舍五入而得的。
雅思总分会以最接近的整分或者半分报告。 为了避免疑惑,采用以下取整规定:如果平均成绩的小数位是0.25,就四舍五入到下个半分档;如果平均成绩的小数位是0.75,就四舍五入到下一整分档。
根据四舍五入的原则,
雅思总成绩达到满分,最低平均分只需要达到8.75,也就是允许四门总共有1分的失分,两门9分,两门8.5分就可以。


听力和阅读这两科来说,拿满分的难度相较而言会容易一些。 这两科最终成绩是按照正确题目个数来对应的 ,比如想要在听力部分拿一个9分,就要正确答出39-40个题目,在40道题中最多做错1个,详情可参考下表:

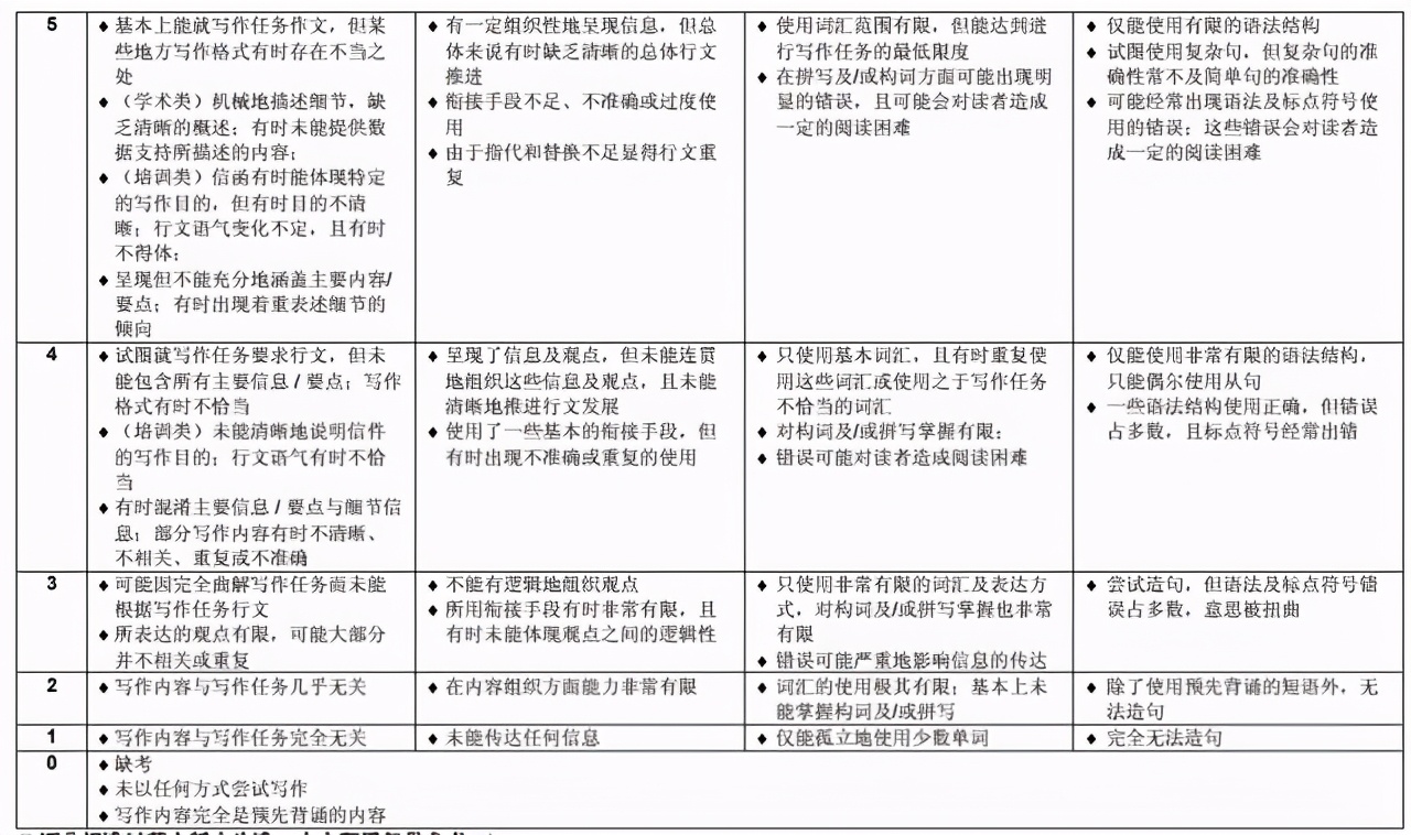
到了 写作和口语这两项,则要由考官们按照评分细则进行标准化评判。
写作部分考察:写作任务完成/回应情况、连贯与衔接、词汇丰富程度、语法多样性及准确性四项。
考生完成度与最终成绩之间的对应关系如下(点击大图查看):


口语部分则考察流利性与连贯性、词汇多样性、语法多样性及准确性、发音。
各位烤鸭可依照评分准则针对自己的弱项进行着重突破:

9分最低标准
简单来说,雅思9分的最低标准是:
听力 错一道题
阅读 错一道题
口语 上考生表达流利,极少出现重复或则和自我更正,虽然偶尔有犹豫,但这更多的是因为思考内容。表达内容逻辑连贯,衔接手段十分恰当,在各个话题上用词灵活,十分准备,自然准确的使用俚语和俗语。除了母语人士也无法避免的口误之外,正确使用了各种各样的语法结构,准确运用丰富多样的发音特点,听者理解毫无障碍。
写作 上考生全面的回答了题目中的问题,提出的观点十分充分,并详细的展开论述,十分自然地使用各种连接手段,分段合理自然,词汇量十分丰富,运用自然、巧妙,除了笔误之外,极少出现错误,准确灵活的使用各种句子结构,几乎没有错误。

9分达人论
@Qianru
emmm……不止见过9.0,而且是9.0-9.0-9.0-9.0......小姐姐是韩国人,父母工作原因初高中就来中国了吧,中文接近于native。高中上的国际学校,北京上海的学校都呆过,大学英国qs前50心理学读的。很优秀,喜欢艺术,摄影之类的,是大学某电台的负责人,朋友很多。然而人家研究生没有选择g5什么的,而是去了艺术学院。

@cvul:
我是在国内普通高中读的书,后来托福考了118,去美国读了本科和研究生。有一次去洛杉矶旅游时,听说口语话题比较简单,所以就去试了一下。 结果雅思首考就有9分,其中听力和阅读9分,写作和口语8.5分。

@ADSS
考过一次,就是9,那是n年以前的事情了。新西兰上了2年高中私立女校。在惠灵顿考的。我觉得具备几下几点:
1. 我那个高中没啥中国人,私立也比公立学业紧张一些,从出国我就没上语言课就是直接入学跟着上,也加入了一个校队,所以语言环境ok.
2. 那个时候还是拨号上网,木有什么可观的网络生活
3. 那个年头考雅思的比现在少,惠灵顿考雅思的比奥克兰少,新西兰考雅思的比国内少,所以考点有优势。
4. 那个时候我考大学没有一定要雅思多少分我记得,所以我心态还行。
5. 我考口语的时候,那个考官竟然是我高中毕业的校友!关了录音机我俩还聊了好久的学校事情……显然我也走了好运。
6. 我严重怀疑多年以前的雅思考试出题比现在简单吧,不然为啥现在这么多学生觉得这么难呢……所以我也享用到了一些first taker优势吧。

@Peter Chen
有个朋友当年写作8.5。她考完了和我简要复述了一下她的作文。嗯…,我觉得她那个论点的逻辑和新颖程度就算放在高考上也是一篇准满分的议论作文吧。
口语8.5的朋友,和鬼佬谈笑风生。从她的口语中我听不出她是个second language speaker。
阅读9的朋友,我所有能接触到的单词,问他,他没有不知道的。
听力9是我,个人感觉英文中文在我听起来没什么区别。

@寂色
烤鸭三次,最后一次听读都是9, 写作7,口语7.5。听读只要方法对了,加一点逻辑思考,拼一点的运气,拿9 分不难。我做听力的习惯从高中开始就自己摸索了一套,后来发现误打误撞很适合做雅思的听力,也是不少雅思培训会教的方法。
训练自己听习惯录音里的语速,我会把一套听力题从原速一直听到加速2倍或者3 倍,无限循环loop, 直到有一天听加速都觉得很习惯很慢每个单词都挺清楚了,再听普通听力题就so easy 了。
阅读也是要学会准确定位答案区域,训练自己的逻辑思维,要不断练习,然后分析自己的错误和正确答案之间的区别,再反推演,去理解出题者背后的逻辑。
写作和口语我分不是特别高,我一直对这两门感觉都是考官的主观影响比较多,很看和你同期考的人的水平,同个时间段考官的观感。

@小明
人生经历里知道一个。上海出生。6-9岁在英国上小学。后来又回国。不过大概基础打下来了。18岁考的雅思9,然后去了剑桥。

@奶香茉莉
没尝试过考9.0,今年年初在英国考过8.5,确实是做了很多准备,非常努力辛苦才获得的分数,所以如果要到9.0,我想应该是一个有一定语言天赋,对英语保持高度的热情又一直不懈努力的屠鸭战士吧:)

@著名的蓝雨衣
裸考9/9/7.5/7.5,均分8.5。在英国考的。写作考前一夜看了几片9分范文,很努力的写了,然并卵。觉得写作这个东西很玄乎,各种标化考试经常考不到理想的分数,基本准备和不准备没区别。听力阅读口语完全靠积累,不可能一夜飞升,所以根本没想去准备,考多少认多少。我认为考雅思9的关键还是写作。其他三个,相似背景的人裸考应该都能考出来,口语应该还可以更高。


通过这些雅思9分大神的经历我们可以知道,雅思要想拿到9分, 要么需要有一定语言天赋,要么需要有正确的方法及大量练习 ,难度不言而喻。作为正在备考的考生,我们更应该脚踏实地,找到正确的方法并坚持下去,踏踏实实的一步步提升自己的英文基础为好。当然啦,在备考过程中, 针对性的、专业的指导 也是很有必要的!
