又到了一年一度的学区旺季,直击灵魂的各种问题迎面而来:为什么学历不值钱而学区房值钱?哪些学区是一流学区?学区房价格走势如何?名校跨岛靠不靠谱?乐居学区置业季特别策划,带你一一了解。
一向“抗跌”的学区房跌了!近日,乐居实探省优小学海沧延奎小学、集美一小热门学区,发现海沧这个热门学区房价不涨反跌,3年最高跌7000元多/平。集美也传来最新动态。一起来看看!
1
海沧延奎实验小学:
学区房不温不火 3年最高跌7129元/平
海沧延奎实验小学是海沧区域内唯一的福建省示范小学,学校坐落于海沧生活区,周边配套成熟,生活便利,小区多为2000年左右的老社区。初中读的是海沧实验中学。

2020年延奎实验小学划片:

据附近中介介绍,最近1个月海沧生活区成交均价2.7万/平。为了小孩读书,最近出来看房的人挺多,小两房需求较大,单价会贵一点,卖得比较好。


乐居发现,虽然是海沧有名的学区房片区,但是近3年该片区的二手房不涨反降。
根据调查的该学校所划片的6个小区的房价涨幅情况,天华花园跌幅最大,3年内跌价7129元/平,跌幅24%。另外,5个小区的跌幅在10-20%。如今,部分小区的价格仿佛跌回楼市冷淡的2018年,如果你在2017年9月高点买入天华花园127平的二手房,如今想要出手,预估要亏90万。

数据来源:安居客
究其原因:
1、从小区配套来看,虽然海沧生活区居住方便,周边配套成熟,但是延奎小学所在周边的二手小区年代久远,多是楼梯房,停车位紧张,以自住为主,加上后面兴起一些带电梯的二手房冲击,老旧小区竞争力不足。

2、从竞争格局上,延奎小学和实验中学都是海沧直属重点名校,但是随着新城的发展,一批名校相继落户海沧,外有北师华师抢滩登陆 ,内有“一双外”强势落地,直接提升了海沧的教育质量。延奎小学地位被反超。
3、从价格上,滨海新区的厦门双十中学海沧附属学校,未来海岸片区的北师大附小属于后开发片区,片区房源较新,二手房单身公寓性价比高。
以未来橙堡A为例,单价30018元/平方米,37平单身公寓总价97万,划片重点学校北师大附小和北师大附中,堪称挂户口神器。
据中介介绍,受疫情影响,今年以来海沧生活区的二手房价有所浮动,成交价格微跌1000元/平,房价整体保持平稳。

2
集美小学:
学校资源好 小户型二手房受青睐
集美小学是爱国华侨陈嘉庚先生最早创办的一所学校,至今百年有余,历史悠久。
上世纪八十年代成为福建首批重点小学,全国百所名校之一。关联初中为集美中学。学校地处集美学村中部,一水环绕,环境优美。


作为集美的热门小学,就读集美一小除符合“两一致”外,还需要满足六年一学位,且同一套房产只能有1位适龄儿童。不收集体户。
此外,集美第二小学、曾营小学、实验小学集美分校、康城小学、杏东小学、厦门外国语集美分校也被列为入学矛盾突出的片区。

集美区2019年秋季集美小学招生划片
据了解,集美小学占据集美老城区优越的地理位置,生活配套成熟完善,片区学区房以二手房为主,嘉庚路附近二手房房龄较早为八几年。
据集美文教区的中介介绍,每年年底至6、7月份是购房者集中看房的时候,很多家长会买小户型用来挂学位,面积越小相对来说价格越高。总价超过300万相对来说就比较不好卖。从落户时间来看,全款>公积金>组合贷。
最近福信商城小区带看人数多,小区主要户型有45平单身公寓、75两房,95平三房,可读实验幼儿园,集美小学,初中直升集美中学。
从价格来看,集美小学所在的集美文教区片区房价33077元/平,较去年有轻微跌幅,但是幅度不大。

集美二小和集美小学的教育水平差不多,常被拿来比较。二小片区的小区比较新,大部分建于2015-2016年,片区房价比较贵,如:碧海蓝天二手房48000-50000元/平;红树康桥二手房价42000-43000元/平。据中介介绍,碧海蓝天和红树康桥房源少,环境优越,电梯房一出就被抢光。

四季芳园小区实景

福信商城小区

3
海沧公布小学一年级招生计划
集美公布小升初招生计划
昨天,海沧区发布秋季小学招生划片方案,网络报名时间为6 月 10 日-6 月 15 日。
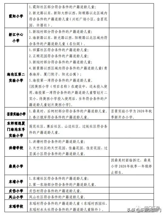
海沧延奎实验小学、北京师范大学厦门海沧附属学校、厦门外国语学校海沧附属学校、厦门双十中学海沧附属学校、海沧区天心岛小学被列为热门学校。2021 年起,热点学校增加海沧区教师进修学校附属学校、海沧区第二实验小学。
海沧首次明确集体户统筹方法,海沧区集体户户籍适龄儿童按其落户年限排序,并结合志愿填报的方法统筹安排。








2020年海沧小升初划片
近日,集美也公布了2020年小升初划片计划。根据计划,今年集美中学将招18个班,850名学生。集美小学、集美二小、乐海小学招生范围内的户籍生都将列入集美中学。





对此,乐居提醒,购买学区房一定要关注招生政策。受生源人数等影响,学区房的划分并不是一成不变的。另外,部分学校并不是刚落户就能入学,还有部分额外条件,比如落户年限达到后,才可入学,因此打算购买学区房的购房者,要尽早与教育部门了解情况,提前买房,以免耽误孩子入学。
文/厦门乐居
(编辑/胖秋、瘦恬)