盘点淮安足坛,先说说2009年。
说2009年,必须回到2008年底开始,2008年底本人带领淮安足坛成立了一个策划,淮安业余足球联盟,当时有近14支球队参与。联盟有自己的章程,比赛纪律条例,准入机制,联盟的办事机构为执行委员会,本人也被推选为联盟主席。联盟的形成也标志着淮安业余足球进入一个新的阶段。

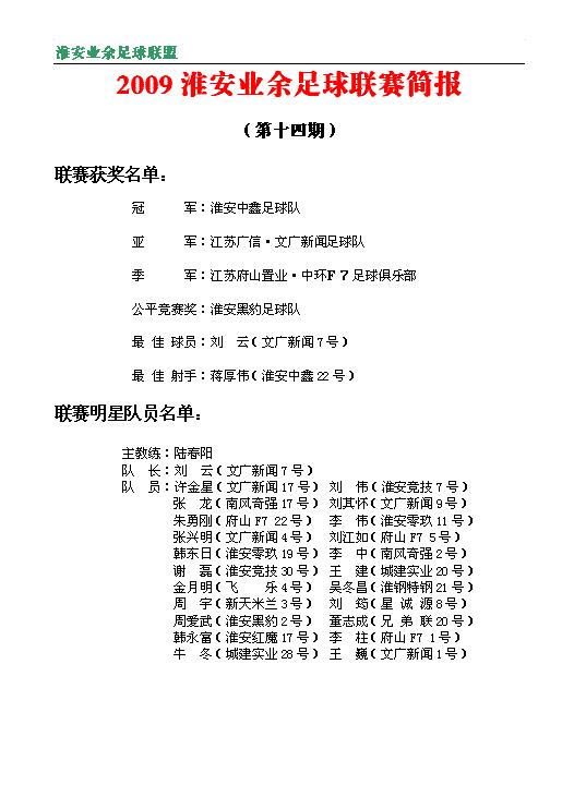
联盟成立后,2009年春召开了联赛筹备会议,2009年来为11人制比赛,参加球队14支,球员500多名,聚集了淮安足球的精英。经过13轮的比赛,淮安中鑫力压群英,夺去联盟首座冠军奖杯。淮安中鑫当时聚集了一批淮安足坛的精英,多数人都是当打之年。





2009年联赛堪称淮安历史,正如我简报所述:
3月14日-6月28日,我们永远记住这个时段,淮安业余足球联盟的第一届联赛圆满落下帷幕。本次联赛共有14支球队参加,91场比赛,历时近3个半月,为淮安历史上参加球队最多、场次最多、时间最长的联赛。在各支球队及联赛组委会的共同努力下,我们的联赛取得了巨大的成功,得到了市体育局和市足协的肯定。
2009年的下半年是冠军杯赛,这个冠军杯赛就是淮安传统意义上的11人冠军杯赛,由淮安市建筑设计有限公司援助。随着上半年联赛的成功,联盟被淮安足球人所认同,下半年也吸引了一批球队的加入,下半年的冠军杯赛参赛球队达18支。


2009的淮安足坛是淮安近年来足球发展的开始,为淮安足球的发展奠定了基础。