普通电饼铛电路
下面以美的MC-DPH2012型电饼铛电路为例,介绍普通电饼铛电路的识图方法。该电路由加热盘、温控器、热熔断器为核心构成,如图4-12所示。

图4-12 美的MC-DPH2012型
插好电源线并设置好温度后,220V市电电压通过热熔断器输入,一路经电阻限流使红灯发光,表明该机已输入市电电压;另一路通过温控器为上、下盘加热管供电,使它们加热。当加热温度达到 165℃后,温控器的双金属片动作,使它的触点断开,加热管停止加热。当温度下降到 150℃左右时,温控器的双金属片复位,触点闭合,会再次为加热管供电,实现自动加热控制。
热熔断器用于过热保护。当温控器的触点粘连异常使上、下盘的加热管加热时间过长,导致加热温度达到216℃左右时熔断器熔断,切断市电输入回路,加热管停止加热,实现过热保护。
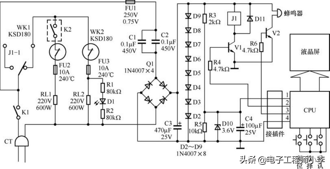
电脑控制型电饼铛电路
下面以图4-13所示电路为例,介绍电脑控制型电饼铛电路的识图方法。该电路由微处理器(CPU)、液晶屏(显示屏)、操作键、继电器、加热器、指示灯等构成。

图4-13 电脑控制型电饼铛电路
1.供电电路
插好电源线并接通电源开关K1后,220V市电电压经熔断器FU1输入后,不仅送到加热电路,而且通过电容 C1、C2 降压,再通过整流堆 Q1 进行桥式整流,利用二极管 D2~D9钳位,C3滤波产生5.6V电压。该电压不仅为继电器J1的线圈和蜂鸣器供电,而且通过R3限流,D10稳压产生3.6V电压,经C4滤波后为CPU供电。
2.加热控制电路
3.6V电压通过连接器(接插件)的①脚为CPU供电后,CPU开始工作,控制该机进入5min预热状态,并控制液晶屏显示5min倒计时。预热结束后,CPU输出的蜂鸣器驱动信号通过连接器的③脚和R6加到V2的b极,通过它倒相放大后,驱动蜂鸣器发出提示音,提醒用户向电饼铛内放置食物,并选择加热模式。用户的设置的信息被 CPU 检测后,CPU 输出加热控制信号。该信号通过连接器的②脚输入,再经R4限流使V1导通,为继电器J1的线圈供电,使它内部的常开触点接通。此时,市电电压为加热器RL1(在K2接通的情况下)、RL2供电,使它们开始加热,同时还通过R1、R2限流,使指示灯D1发光,表明电饼铛工作在加热状态。
加热结束后,CPU 输出停止加热信号,该信号使继电器 J1 内的触点断开,切断加热器RL1、RL2的供电回路,RL1、RL2停止加热,同时CPU输出蜂鸣器驱动信号,使蜂鸣器鸣叫,提醒用户加热结束。
3.过热保护电路
过热保护电路由过热保护器WK1和WK2,以及温度熔断器FU2、FU3构成。当继电器J1 的触点粘连等原因引起加热器加热时间过长,使加热器温度升高。当温度达到 180℃时WK1、WK2内的触点断开,切断供电回路,避免加热器过热损坏,实现了过热保护。WK1、WK2也失效时,加热器的温度会再次升高,当温度达到240℃时,温度熔断器FU2、FU2过热熔断,确保加热器和其他部件不过热损坏。
【电子工程师资料分享圈】,一个能帮你全面提升技能、收入稳步提升的圈子!
这里不仅有关于电子工程师的专业技术资料、还有职场老兵的经验心得,是你的学习好帮手!
为什么要加入【电子工程师资料分享圈】,加入即可享用以下四大特权福利!
①圈内的资料,大部分是圈主付费购买,现在免费分享给大家;
②免费帮你*载下**百度文库任何资料,每人每天限一次机会;
③你有任何疑问,可以在圈子提出,圈主和其他圈友一起帮你解答疑惑;
④圈主具备十几年的行业经验,会在圈内不定时的分享一些自己的经验心得;
本圈属于终身会员制,现活动五折优惠,入圈只需9.9元,想加入趁现在!
(此处已添加圈子卡片,请到*今条头日**客户端查看)