
济宁市第一中学
2019年高中招生说明
根据济宁市教育局《关于做好2019年济宁城区高中段学校招生工作的通知》(济教函〔2019〕35号)的文件精神,结合我校办学实际,现将我校2019年招生工作有关事项说明如下:
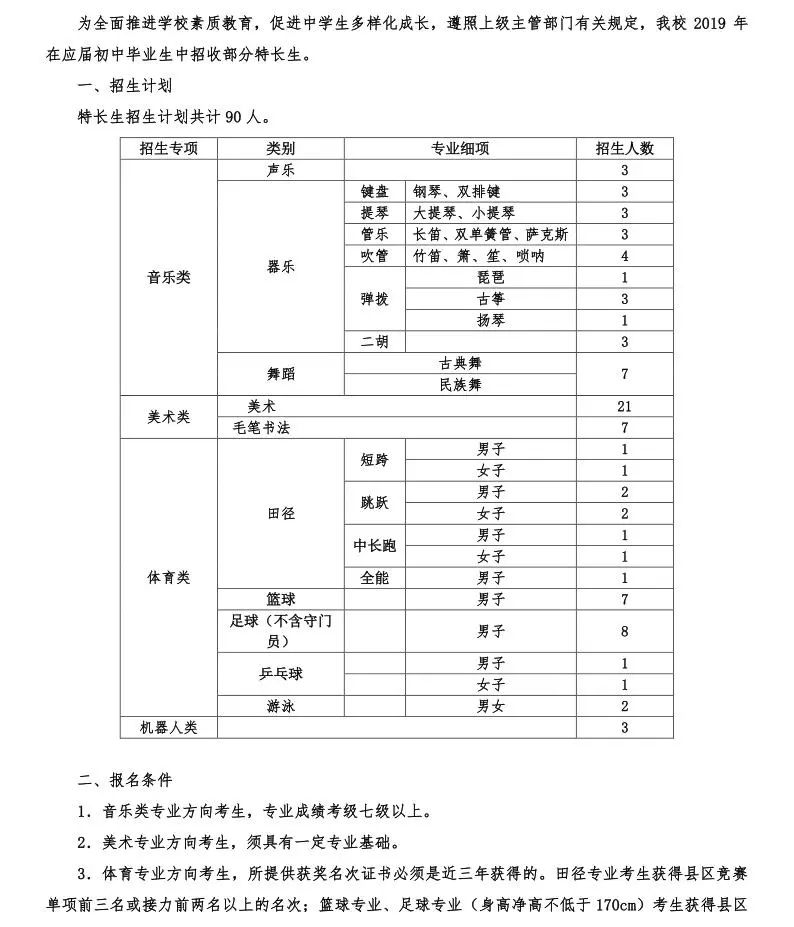
一、2019年招生计划
我校2019年招生计划为1800名(含特长生90名),36个班。
二、招生范围及类别
1.面向济宁市城区:市直初中学校、任城区初中学校、兖州区初中学校、高新区初中学校、太白湖新区初中学校、济宁经济技术开发区初中学校。
2.特长生:在音乐、美术、体育、机器人等方面有专长的2019年应届优秀初中毕业生。具体规程详见《济宁市第一中学2019年特长生招生说明》。
三、报名办法
1.户口、学籍均在城区的学生,在初中学校统一报名。
2.户籍是县区、学籍在城区的学生,在初中学校统一报名。
3.其他情况,详见《关于做好2019年济宁城区高中段学校招生工作的通知》(济教函〔2019〕35号)。
四、招生录取
城区普通高中录取按照特长生、指标生、统招生志愿的顺序依次进行。
1.特长生录取按照《济宁市第一中学2019年特长生招生说明》进行,今年实行提前批次录取。对于未被提前录取的特长生,可继续参加市教育局对其他类别考生的报考录取。
2.指标生以初中学校和指标生志愿为单位进行录取,根据普通高中录取要求对每个初中学校符合条件的考生按成绩从高到低排序择优录取。
3.统招生实行平行志愿录取办法,按照“分数优先、遵循志愿”的原则,根据普通高中录取要求对城区指标生录取结束后所有符合条件的剩余考生按成绩从高到低排序,然后,依次检索每个考生所填报的3个统招生志愿,只要被检索的3所学校中一经出现符合条件的学校,即被该学校录取。平行志愿录取从考生利益出发,扩大选择范围,让考生有更多选择,有效地降低考生志愿填报风险,同时提高考生的录取成功率。
五、驻班及组班模式
1.2019年,我校高一年级提前一年驻班北湖校区(新校区)。
2.根据新课程、新高考的要求,实行分层教学、选课走班。按照中考成绩分别组建卓越班、新课程实验班。
六、招生咨询活动安排:
学校在4月22日-26日分别在北湖校区、太白校区举行校园开放日活动,具体时间安排敬请关注济宁一中官网及公众号。
中考报考期间,将在太白校区(老校区)学术报告厅,策划招生咨询说明会,时间安排敬请关注济宁一中官网及公众号。
欢迎2019届初中优秀毕业生及家长莅临我校。
七、学校招生咨询电话 :2214406 5663242
济宁市第一中学
2019年特长生招生简章
可放大查看

济宁市育才中学
2019年特长生招生简章
济宁市育才中学是首批“全国青少年校园足球特点学校”、山东省体育传统项目(田径 足球)学校、省级“艺术教育工作先进学校”。学校十分重视特长生培养,每年约有150人考入艺体本科院校。近几年,我校学生辛畅以美术特长考入清华大学(设计专业),潘文珂以音乐特长考入北京大学(法学专业),程玉师、姚光宇考入北京体育大学。学校功能教室设备先进、教学器材齐全,可满足各类特长生训练需要;专业教师业务精湛,为特长生训练提供专业指导。学校地处市区,位置优越,便于学生参加特殊类型的专业培训。
2019年我校继续招收音乐、美术、体育类特长生,新生入学后与统招生统一编班(高一高二暂时不单编班,高三专业过关后学校成立文化课强训班,由育才骨干教师免费授课)。学校招生委员会负责策划考试,聘请外地专家担任考官,邀请上级领导现场监督,确保考试和录取公平、公正、公开。
音 乐 类
一、招生计划
计划招收音乐类24人。
二、报名要求
(一)报名范围:符合市教育局规定的具有中考报名资格的初中毕业生且综合素质评价合格。
招生区域:市直初中学校、任城区初中学校、兖州区初中学校、高新区初中学校、太白湖区初中学校、济宁经济开发区初中学校。
(二)报名条件:
符合下列条件之一者即可。
1.参加教育行政部门主办或参与策划的艺术节、单项艺术类竞赛,获省级优秀奖以上、市级三等奖以上、县区级二等奖以上。
2.参加山东省教育厅艺术教育委员会策划的学生艺术水平考试获六级以上证书。
3.经学校测试或认定、招生领导小组审查通过的具有较高艺术才能。
三、报名办法
(一)提交材料:1.学业水平考试准考证或初中学校开具的学籍证明(附本人照片及学籍号);2.户口簿中本人信息复印件或户籍证明(含有身份证号);3.获奖证书原件(交复印件一张);4.近期一寸照片3张。
(二)报名时间: 2019年4月17日、18日(上午8:00—11:30,下午14:30—17:00)。
(三)报名地点:育才中学综合楼西端二号报告厅。
(四)特别提示:报名时学生本人要到现场,采集电子照片及指纹信息。
(五)咨询电话:2394009(教育处) 3293172 3293012
(六)特别提醒:每位考生限报一类,各类别不能兼报。
四、专业考试内容及时间
(一)声乐、器乐、舞蹈:分主项(60分)和副项(20分)(主项或副项中必须含有声乐)。
说明:舞蹈限招民族舞、古典舞,其它舞种不招收。
(二)声乐、器乐素质测评:视唱(10分,简谱)、节奏(10分)。
(三)舞蹈素质测评:基本功组合(20分,含翻转跳跃、下腰劈叉、踢腿控制等技巧)。
考生自备乐器,学校只提供钢琴;舞蹈考生自备伴奏音乐(U盘);学校提供钢琴伴奏,伴奏用歌谱考生自备。不准考生另备人员伴奏或伴舞。
(四)考试时间:4月20日上午7:30集合抽签,依次考试。考生所在分组进入候考室后,考生迟到或离场均视为弃考。
(五)考场位置:育才中学音乐楼(篮球场东侧)。
五、成绩公布
现场打分,按专业考试类别(小组)张贴公布成绩。
六、录取
(一)中考文化课成绩要求:达到济宁市中考满分的50%,否则不予录取。
(二)录取原则:
1.考生文化课合格后,按专业考试分数由高到低录取。专业总分相同时,主项分数高者在前;主项分数再相同时,文化课分数高者在前。
2.音乐类相同专业录取不超过4人,舞蹈专业不超过6人。
美 术 类
一、招生计划
计划招收美术类22人。
二、报名要求
(一)报名范围:符合市教育局规定的具有中考报名资格的初中毕业生且综合素质评价合格。
招生区域:市直初中学校、任城区初中学校、兖州区初中学校、高新区初中学校、太白湖区初中学校、济宁经济开发区初中学校。
(二)报名条件:
符合下列条件之一者即可。
1.参加教育行政部门主办或参与策划的艺术节、单项艺术类竞赛,获省级优秀奖以上、市级三等奖以上、县区级二等奖以上。
2.参加山东省教育厅艺术教育委员会策划的学生艺术水平考试获六级以上证书。
3.经学校测试或认定、招生领导小组审查通过的具有较高艺术才能。
三、报名办法
(一)提交材料:1.学业水平考试准考证或初中学校开具的学籍证明(附本人照片及学籍号);2.户口簿中本人信息复印件或户籍证明(含有身份证号);3.获奖证书原件(交复印件一张);4.近期一寸照片3张。
(二)报名时间: 2019年4月17日、18日(上午8:00—11:30,下午14:30—17:00)。
(三)报名地点:育才中学综合楼西端二号报告厅。
(四)特别提示:报名时学生本人要到现场,采集电子照片及指纹信息。
(五)咨询电话:2394009(教育处) 3293172 3293012
四、专业考试内容及时间
(一)美术考试内容:素描静物(100分,主项),色彩、国画任选一科(50分,副项)。考生所用画笔、颜料、画夹等绘画工具自备,考试用纸(4开)由学校统一提供。
美术考试时间:素描 4月20日上午8:30—11:00
色彩/国画 4月20日下午2:00—4:30
(二)书法考试内容:临摹(100分,主项,自备字帖)、创作(50分,副项)。考生所用书写用具自备,考试宣纸由学校统一提供。
书法考试时间:4月20日上午8:30—11:00
(三)考试开始15分钟后,迟到考生不准入场。
五、成绩公布
按专业考试成绩由高到低排序张贴公布。
六、录取
(一)中考文化课成绩要求:达到济宁市中考满分的60%,否则不予录取。
(二)录取原则:
1. 考生文化课合格后,按专业考试分数由高到低录取。专业总分相同时,主项分数高者在前;主项分数再相同时,文化课分数高者在前。
2.美术类书法专业录取不超过3人。
体 育 类
一、招生计划
计划招收体育类14人。
二、报名要求
(一)报名范围:符合市教育局规定的具有中考报名资格的初中毕业生且综合素质评价合格。
招生区域:市直初中学校、任城区初中学校、兖州区初中学校、高新区初中学校、太白湖区初中学校、济宁经济开发区初中学校。
(二)报名条件:
符合下列条件之一者即可。
1.初中阶段参加教育行政部门或体育行政部门策划的学生体育竞赛,个人获市级以上前八名或县区前六名,男篮、足球代表学校参加县区级以上比赛的队员。
2. 经学校测试或认定、招生领导小组审查通过的具有较高专业水平。
(三)招收项目:田径类(200米、400米、800米、1500米、跳高、跳远、铅球)、男篮、足球、羽毛球、乒乓球、武术、网球。
身高要求:篮球专业男子不低于180厘米。
三、报名办法
(一)提交材料:1.学业水平考试准考证或初中学校开具的学籍证明(附本人照片及学籍号);2.户口簿中本人信息复印件或户籍证明(含有身份证号);3.获奖证书原件(交复印件一张);4.近期一寸照片3张。
提示:体育考生需要提供比赛秩序册原件、成绩单原件及复印件。
(二)报名时间: 2019年4月17日、18日(上午8:00—11:30,下午14:30—17:00)。
(三)报名地点:育才中学综合楼西端二号报告厅。
(四)特别提示:报名时学生本人要到现场,采集电子照片及指纹信息。
(五)咨询电话:2394009(教育处) 3293172 3293012
(六)特别提醒:每位考生限报一类,各类别不能兼报。
四、专业考试内容及时间
(一)身体基本素质测试内容:100米(20分)、立定跳远(20分)。
(二)专项(主项)测试内容:
1.田径专项:
男子:200米、400米、800米、1500米、跳高、跳远、铅球(7.26kg)(每人限报一项,40分)。
女子:200米、400米、800米、1500米、跳高、跳远、铅球(4kg)(每人限报一项,40分)。
2.篮球专项:助跑摸高(12分)、运球投篮(14分)、综合评价(14分)。说明:只招男生。
3.足球专项:定位球传准(12分)、运球过杆射门(12分)、综合评价(16分)。
4.乒乓球专项:发球(10分)、综合技术(12分)、搓中侧身突击(12分)、实战测试(6分)。
5.武术专项:组合动作(20)、器械套路(20分)
6.羽毛球专项。
7.网球专项。
(三)说明:田径、篮球、足球、乒乓球、武术专项评分参照《山东省普通高等学校体育专业测试内容、标准与办法》执行。羽毛球、网球专项评分参照高校招生测试标准。
为对接比赛、侧重技能,专项成绩计入总分时,按150%换算后计入。
(四)考试时间:4月20日上午7:30考生集合,7:45后迟到考生视为放弃不再编组,8:00开考。
(五)集合地点:育才中学篮球场。
五、成绩公布
现场打分,按专业考试类别(小组)张贴公布成绩。
六、录取
(一)中考文化课成绩要求:达到济宁市中考满分的50%,否则不予录取。
(二)录取原则:
1. 考生文化课合格后,按专业考试分数由高到低录取。专业总分相同时,主项分数高者在前;主项分数再相同时,文化课分数高者在前。
2.田径类、篮球、足球专业录取男女分别不超过5人,武术、羽毛球、乒乓球、网球专业录取不超过3人;若女足报考人数多、水平高,可计划外适当增招。
学校声明
一、录取后,学校对考生进行专业复试,凡弄虚作假、冒名顶替等舞弊者,一经查实,取消录取资格。
二、特长生入校后,必须服从学校安排,积极参加文体活动及比赛等。
三、录取结果在济宁市育才中学官网公布。
四、最终解释权归济宁市育才中学。

济宁学院附属高级中学
2019年招生问答(简章)
济宁学院附属高级中学是济宁市市直三所国办普通高中之一。学校立足实际,错位发展,因材施教,坚持走专业升学和特点办学之路,先后被评为全国青少年校园足球特点学校、全国国防教育特点学校、全国网络学习空间应用普及优秀学校,山东省规范化学校、山东省优秀体育传统项目学校、山东省教育信息化示范单位,济宁市第一届文明校园、济宁市学雷锋活动示范点、济宁市师德师风建设示范学校、济宁市高中艺体教学工作先进学校等。现就2019年招生热点问题做如下答问。
一、学校师资如何?
在职教职工165人,先后培养正高级教师1人,齐鲁名师2人,省特级教师2人,杏坛名师3人,荣获市教学能手、市优质课一等奖以上的教师90人。
二、招生区域是哪里?
市直初中学校、任城区初中学校、兖州区初中学校、高新区初中学校、太白湖新区初中学校、济宁经济技术开发区初中学校。
三、招生计划是多少?
2019年学校计划招收500人。其中,专业生招收200人,具体办法见专业生招生简章。
四、如何填报志愿?
在招生区域内各初中学校统一报名(专业生4月20-21日直接到我校报名)。
五、综合素质评价和学业水平考试等级对报考有什么影响?
考生综合素质评价和学业考试科目等级达到B(含B)级以上,分数不低于统招线下60分,以初中学校为单位,按照分配到各初中的指标数,依据考生的志愿、成绩从高分到低分可以享用指标生录取。考生综合素质评价和学业考试科目成绩达到C(含C)级以上,依照学业考试成绩、考查科目成绩择优参加统招生录取。
六、可以住校吗?
学校有宿舍和餐厅,可提供食宿。2020年9月新校区投入使用,实行封闭式管理。
七、学校周围的交通状况如何?
1.10路、36路、361路、106路、107路、62路公交车在济宁学院附属高中站下车。16路在曹东村站下车,31路在老年血管病医院站下车,向西200米即到。2路、10路、11路、18路、19路、29路、29路支线、37路、38路公交车在亿丰时代广场站下车,向东300米即到。
八、咨询电话:6591676,6591606,2231760。
济宁学院附属高级中学
2019年特长生招生简章
根据《济宁市教育局关于认真做好2019年初中学生学业考试和高中阶段学校招生工作的意见》要求,制定我校2019年专业生招生简章。
一、招生范围
市直初中学校、任城区初中学校、兖州区初中学校、高新区初中学校、太白湖区初中学校、济宁经济技术开发区初中学校。
二、招生计划
专业生计划共计200人。其中,美术类(含书法)100-120人,音乐类(含声乐、器乐和舞蹈)30-50人,体育类(含足球、乒乓球、羽毛球、排球、篮球、武术和田径)30人。
每位考生限报一类,各类别不能兼报。专业计划在不同类别间调剂。
三、报名方式
(一)报名时间
4月20日-21日(上午8:00-11:30,下午2:30-5:30)。
(二)报名地点
科技楼一楼(美术)和办公楼一楼(音乐、体育)报名处。
(三)提交材料
学籍证明或学业水平考试准考证,身份证或户口簿中本人信息复印件(户籍证明),获奖证书原件及复印件(留存复印件)。
四、咨询电话
6591610,17553703619(美术类),13853751757(音乐类),17553703539,17553703523(体育类)。
五、考试内容及时间
(一)美术(书法)类
1.美术:静物素描,150分钟。考生所用画笔等绘画工具自备,画板、画夹、板凳和考试用纸由学校统一提供。
2.书法:现场命题创作一首诗歌,不少于28个字。两种字体以上,字体不限。考生所用书写用具自备,考试用纸由学校统一提供。
3.考试时间和地点:4月22日上午7:30集合,8:00-11:00考试美术,8:00-10:30考试书法。考试地点在教学楼。
(二)声乐、器乐、舞蹈(含健美操、啦啦操)类
1.声乐、器乐:分主项和副项进行测试,主项或副项中必须含有声乐。考生自备乐器,学校只提供钢琴。
2.舞蹈(含健美操、啦啦操):按成品舞和基本功组合(含翻转跳跃、下腰劈叉、踢腿控制等技巧)进行测试。考生自备伴奏音乐(U盘)。
3.考试时间和地点:4月22日上午7:30集合抽签,依次考试。考生自备乐器,学校只提供钢琴。考生自备伴奏音乐(U盘)。考试地点在音乐楼。
(三)体育类
1.田径:200米、400米、女子800米、男子1500米、跳高、跳远、铅球等。每生限报一项。身体素质测试100米和立定跳远。
2.足球:测试身体素质(5×25米折返跑)、基本技术(颠球、过杆射门和定位球传准)、教学比赛。
3.篮球:测试助跑摸高、综合技术(往返运球投篮,五次投篮)、教学比赛。
4.乒乓球:测试发球、综合技术、搓中侧身突击、教学比赛,
5.武术:测试组合动作、器械套路。
6.羽毛球:测试基本技术、教学比赛。
7.排球:测试助跑摸高、发球、传准、垫准、扣球、教学比赛。
8.考试时间和地点:4月22日上午7:30集合,考试地点在体育场。
六、录取办法
1.设定专业生录取资格线,并按综合分排名录取。美术专业生的资格线为我校中考分数线的80%,音乐类、体育类专业生的的资格线为我校中考分数线的70%。综合分折算办法为:专业成绩占70%,文化成绩占30%,即综合分=专业成绩×70%+文化成绩*30%。
2.专业优异考生,经学校招生工作领导小组研究同意,予以破格录取。
3.专业录取为提前批,已被专业生录取的将不再参加指标生和统招生的录取。录取后不允许改变专业,必须服从学校安排,积极参加文体活动及比赛等。
4..对冒名顶替、弄虚作假等舞弊者,学校将取消其录取资格。

附:
中考考试科目、分值及时间
各科目分值:语文100分;数学100分;英语100分(含听力测试20分);物理、化学合场110分;道德与法治、历史合场110分;物理、化学实验操作10分(抽选一科);信息技术20分;体育60分;总分610分。
考试时间:6月10日—12日。

说明:
6月10日下午,三年制考生考道德与法治、历史,时间为14∶30—16∶30;四年制考生考道德与法治,时间为14∶30—15∶30。
6月12日下午,非毕业年级初中学生学业考试。三年制初二和四年制初二考地理,时间为14∶30—15∶30;三年制初二考生物,时间为16∶10—17∶10;四年制初三考生物、历史,时间为16∶10--18∶10。
地理、生物学业成绩等级为C级及以下的,毕业当年可自愿报名申请参加重考,考试时间为6月12日下午,重考成绩等级最高计为B级。往届毕业生、市外转入考生,应参加我市策划所有学科的学业考试,报名时要单独注明,另行安排考场。复学学生只参加未考学科的考试。
-END-
济宁发布
每天带给你一个全新的济宁