前两天大葱的同事圈圈才写了
地铁14号线将是
深圳第一条无人驾驶的地铁线路
无人便利店,无人公交,无人地铁...
也都在一一出现
有时候我们还没有准备好
时代就已经完全变了一个样

身为在深圳搬砖的一员
我们唯一能看见的
就是实实在在不断见证着深圳的变化
多年以后看着老照片
原来我们也是当事人
而你
已经见证了多少了呢

城中村大葱最想先说的
就是正在消失的城中村
这是我们来深圳时最初的落脚点
即使它脏乱差
却给我们这些深漂们临时的落脚点

可是随着城中村的整改
曾经我们熟悉的岗厦河园、大冲
巴登村、蔡屋围都已经消失了
白石洲、湖贝、皇岗、水贝、桂庙
则是下一个即将消失在深圳的城中村
以后来深圳打拼的年轻人
可能也没有城中村可以住了
我们这一代就是城中村消失的见证者!

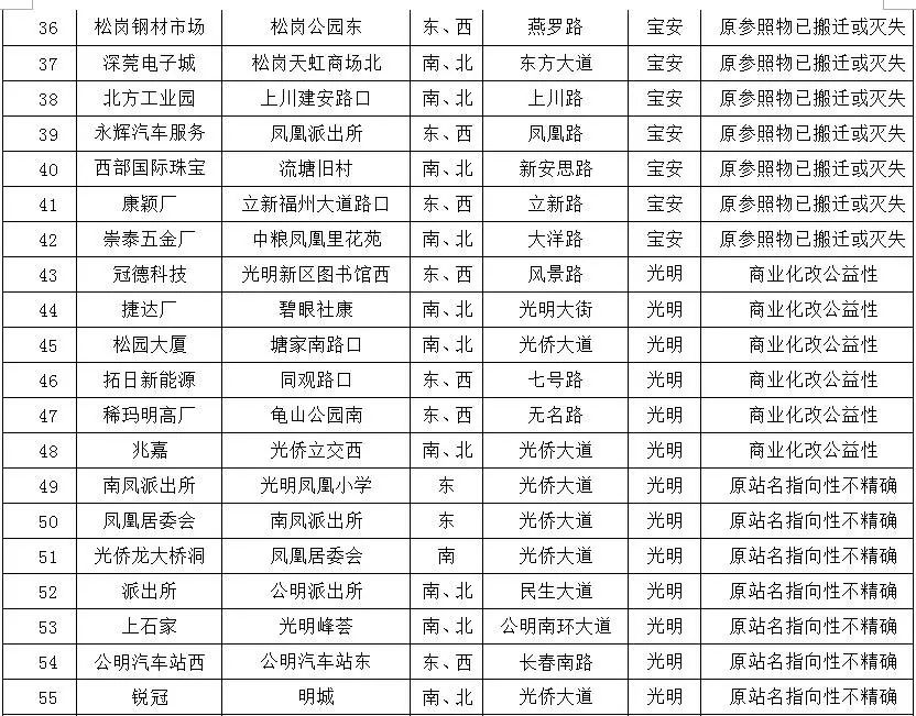
深圳的地名
在我们坐的公交中
在一个个站点中
就在我们一次次的出行中
深圳有些地方的名字也正在改变
你还记得里面你常坐的站台吗




深圳的交通
深圳中巴
中巴曾经作为深圳最便捷的交通工具
给在深圳的出行带来极大方便
随着深圳日渐发展,地铁轨道的搭建
它们渐渐在深圳消声匿迹

摩托车
以前大葱觉得
骑摩托是件特别拉风的事情
特别是一想到《堕落天使》那个镜头
就觉得特别浪漫

如今
在很多二三线城市
摩托车的身影还随处可见
深圳禁摩却有好几年了
就在2018.8.1号
深圳龙华区观澜街道交通预联办
还发布了一则通告
“凡驾驶有牌有证摩托车上路的,
一律处以罚款、扣押车辆”
连胡歌也在微博配图说
要做一个遵纪守法的好公民

观光线
在深圳的你,坐过这种公交车么?
现在深圳观光1—4线退役
改为M191—194线
巴士也从原来的柴油车
换成了和伦敦同款的电动双层大巴

据大葱的同事回忆
他还依稀记得在新闻上
看到了观光2于2008年4月1日换车的消息
那时候他硬是扯着爸妈去坐
没想到一下子
十年没了!
这几路车上有没有你的回忆?

深圳的景点
福田花卉市场
福田花卉世界
作为深圳所有鲜切花市场中
面积最大的市场
常年春节都人满为患
那时候想到买花就会想到
罗湖爱国路花市或者福田花卉世界

2016年11月
花卉市场建筑被判定为违章建筑
存在安全隐患
因此进行了全面拆除
深圳最大的花卉市场沦为一片废墟
这个曾经面积最大的卖花市场
就这样不复存在了

海上世界
现在说起海上世界
都会知道那艘游轮,但谁还记得曾经
海上世界是真正停在“海上”的
当年为了发展生产、扩大面积
大规模的围海造田

几经变迁明华轮四周高楼林立
商业区分外繁华
明华轮停泊的地方
也演变成这小小的一片水域
于是
沧海变成了房地产
一座座山头被移走
最后一栋栋大厦在海平面上拔地而起

明思克航母
“到深圳,看航母”作为曾经深圳宣传语
明思克航母可是深圳一张旅行明信片
它位于盐田区沙头角大鹏湾
是世界上第一个由4万吨级航母
改装而成的军事主题公园

在2000年正式对公众开放
在深圳已经风风雨雨走过了16个年头后
由于经营不善
明思克几经易主
曾多次传言离开深圳
2016年4月2日
明思克航母终于正式拖离深圳

渔人码头
深圳最后一个都市中的渔港
清晨出海打鱼,傍晚码头卖鱼
是蛇口渔港一天的主旋律
几十年如一日
各种各样的海鲜从这里送到市民的餐桌上
大家现在对深圳的印象都是
高楼耸立、车水马龙
但很多人却不知道21年以前这里渔港遍布
原住民大多都以捕鱼为生

摄影师@一直追逐阳光的帅大叔温甯
曾经深圳渔港遍布
现大多已经拆清
渔人码头则是这座都市中最后一个渔港
不过这里也将变成1800平方米海洋主题馆
也许再也看不到这个都市中仅有的原生态渔港了

南头古城
南头古城具有1730余年的悠久历史
是深圳最具规模的历史*物文**旅游景点
但现在它却只浓缩在一座博物馆里
虽然现在南头博物馆依然存在
但是现在前往旅游的人已经很少

大葱还听说
根据规划
南头古城还将改头换面
打造特点餐饮一条街以及艺术街区
来弄成一个购物的环境
当它改造完成
应该就是另一番景象了吧

光明农场
光明农场曾经是块鲜为人知的穷山僻壤
被称为宝安的“西伯利亚”
那时候
这里荒山野岭、杂草丛生
却是深圳一块原生态的地方

但随着光明新区的发展
光明、东周、木墩、种公牛站、圳美奶牛场
等5个牛场被陆续撤离光明
搬迁外地
现在
光明农场范围内的七大牛场
就仅剩新陂头奶牛场了

半边云村落
位于大鹏半岛海拔426米的半天云
是深圳海拔最高的古村落
村中依旧保留着传统的建筑
还有几棵约“千岁”的古树及大片生态林相伴
这里如同清净的世外桃源
一天恍如隔世
使人无法与繁华劳碌的深圳相联系

由于这里全部位于
枫木浪水库饮用水水源一级保护区内
除了部门有价值的古建筑将被保存之外
半天云将整村搬迁
半天云的消失已经开始倒计时
很多老深圳人仿佛正式送别自己的童年和青春

坪山东门老街
说起“东门老街”
首先想到的是罗湖人气爆棚的东门
但其实有一条古老的“东门老街”
它叫东胜街
因沿路门牌清一色写着“东门大街xx号”
所以命名为东门老街
位于偏远僻静的坪山区

东门老街可以说是承载着
白天光鲜亮丽的打工人员另一面的地方
它是一代老深圳人的回忆
更是初来深圳打拼的人那些成长的见证
而如今,坪山发展日新月异
快速盖起的商品楼
随处可见的“拆”
这条老街正在慢慢的消失
也包括人们的回忆......

深圳的建筑物
南油大厦
南油大厦可以说曾经是80年代深圳的地标之一
它在某种程度上代表了
改革开放窗口“蛇口”的历史记忆
这里还走出了华为等企业
但是之后
南油大厦被推土机推平
改名为恒大天璟大厦
建成了一栋栋的商品房

这座旧地标的消失
带走的不仅有企业初创时的心酸体会
还有在我们这些普通人的回忆中
萦绕不散的老味道......

嘉华市场
华强北嘉华市场完全可以说是
现在淘宝的鼻祖
一张CD到外贸的原单T恤
这里通通都有
物美价廉、品种种类又多
往往都是逛上一天都不够

友谊城
1996年成立的友谊城百货
是深圳市最早开始专营
中高档品牌服饰的百货公司之一
在90年代中期以前
罗湖还是深圳商业的中心
而友谊城因有着明显的港式风格
深受市民喜爱

随着城市发展规划的需要
位于国贸商业中心的友谊城
在2014年8月21日起正式歇业
如今已进入旧改阶段

莲花山足球场
莲花山足球场(展鹏足球场)
应该是深圳球迷共同的回忆
这里最大时占地面积约为2.9万平方米
相信热爱足球的你都曾在这里挥洒过汗水

不过这些现在已经成为过往
这里已经被拔地而起的摩天大楼所取代
像展鹏一样被拆掉的球场至少有8个
其中包括梅林关球场、黄木岗球场
松坪山球场、深大凯红球场、科技园球场等

深圳老航线楼
深圳机场AB航站楼
现在被称为老航站楼
曾经创造了多个“最快”
国内建设速度最快的机场
吞吐量增长最快的机场
国内最快升格为对外开放口岸的机场
但2013年11月27日送完最后一班乘客
A、B候机楼完成使命,正式“退役”

梅林关
随着时代发展
所谓的二线关早已名存实亡
但是这个让无数深圳人驻足检查的关口
却承载了不少梅林人的记忆
2015年7月17日晚,
梅观高速梅林收费站开始实施拆除。

游乐场
香蜜湖摩天轮
香蜜湖摩天轮
曾经可以当做地标性建筑的摩天轮
也许是很多小情侣恩爱浪漫的必去之处

然而这几年
香蜜湖摩天轮早已老化生锈
已经不再使用、无人问津
摩天轮下倒是开了许多餐饮店
然而摩天轮本身的印记
却仍留在深圳人的脑海中

深圳儿童公园
作为专为少年儿童建造的主题公园
里面的游乐项目都是为他们专门打造
如小火车、观缆车、动物世界等
深圳许多孩子的周末都是在这度过的
有着满满的童年回忆

东湖公园游乐场
位于罗湖东湖公园的这个游乐场
曾是周星驰电影《美人鱼》的取景地之一
也是孩子们心中的“迪士尼”乐园
从1995年到2017年
整整22年
东湖公园的这个游乐圣地
见证了无数深圳90后的童年

游乐场经营的这22年间
曾经每年入园游客
约有150万人次的记录
然而到了2017年9月26日
东湖公园游乐场正式关门
没有了游乐场的东湖公园也仿佛失去了灵魂

消失的学校
深圳大学“云字楼”
深圳大学第一批宿舍区就是斋区和云字楼
云字楼名字典雅
均以云字开头
以燕雀鸥雁等鸟类为名
蕴含翱翔云间、展翅高飞之意
作为深大最早的建筑筑之一
云字楼见证了深大的历史
也承载着深大师生的记忆

△与配字无关
深大退休教授马家楠也曾向校方呼吁
希望深大保留人文建筑
不要沦为没有历史的大学

△与配字无关
滨河中学
这里曾经是易建联的母校
广东省一级学校
是深圳“年纪”较大的学校
虽然学校还会复建
但是原来的感觉已经随着拆建而消散了

消失的品牌
金威啤酒
深圳土生土长的上市啤酒品牌
90年代深圳啤酒市场的龙头老大
几乎无人不知道无人不晓
2013年金威啤酒被华润雪花成功收购

深圳发展银行
“只想与你深发展”这句广告语妇孺皆知
2010年,中国平安宣布收购深发展
国内最大金融合并案拉开序幕

万佳百货
当年的万佳百货只有逛过这个地方的人
才能说自己来过深圳
2008年
万佳百货完成改造升级为华润万佳
“万佳百货”品牌彻底消失于大众视野

新一佳
新一佳是曾获得广东省
民营百强企业称号!营业额曾达170多亿
销售额位居全国商业连锁企业
第十七位、广东省第二位
但是在2016年被爆资金周转困难
拖欠供货商货款的消息后
深圳新一佳所有门店都关闭了

证件
边防证和暂住证
对于边防证和暂住证
现在我们可能几乎没有听说
但对于八九十年代
来深圳务工的人来说肯定印象深刻
也许因为有边防证偷偷闯关
在关口给钱叫人悄悄溜进来

运气好的就安全渡关
运气不好被边防战士抓住
要么罚款要么被遣送回原地
现在的特区早已不设关口
撤除了边检站与那一层铁丝网

中英街通行证
中英街可以说是“特区中的特区”
因为进入中英街还要办理通行
在这里
来回香港与内地不用花费太多时间
人民币与港币可以自由兑换
一条小小窄窄的街
汇聚着来自五大洲的商品

1997年
随着香港的回归与不断开放
中英街逐渐被人们淡忘
以前想要去买东西的时候还要花
10元办理“通行证”才能进入
从2018年1月1日正式取消收费

深圳的味道
沙井蚝
沙井是世界上最早人工养殖生蚝的地方
因此特别命名为“沙井蚝”
但是后来蚝田受到污染、生产受到影响
最后沙井养蚝人
集体迁移至*江阳**、台山等地
重新打造了多个“沙井蚝”养殖基地

臭草绿豆沙
大葱以前从来不知道
绿豆沙里居然可以加入臭草
夏天喝上一碗清凉下火,功效加倍
但是现在很少能喝到了

炒米饼
“团团转,菊花圆,炒米饼,糯米团”
以前广东人家家户户都会做的炒米饼
也是过年时的年货之一
但现在会做的人越来越少了

深圳在不断的发展
过去的我们看不见
但是现在我们正在经历着深圳的一切
多年以后
等有有人再发回忆深圳的时候
你我也是见证了深圳历史的人!
<今日互动>
你来深圳多少年了
你见证过深圳的哪些变化?