不出意外,仁东控股股价今天再次跌停,这是其第13个跌停板了!

狂跌的股价令仁东控股的大小股东们欲哭无泪。截至目前,仁东控股股价15.29元,总市值86亿元,相较 11月20日股价还高达64元、市值355亿元,市值蒸发明显。若以截至2020年三季度末仁东控股的股东人数13090户测算,每户股东平均市值减少超过200万元。
在仁东控股股吧中,哀声阵阵,有的投资者亏了自己的心血钱,有的股民因此失眠。


其实,除了散户被套牢,一些基金机构或许也深陷其中。比如据三季报显示,银河基金、德邦基金分别持有7.07万股、0.68万股,仁东控股都是它们旗下基金的第三大重仓股,若它们目前还持有的话,自9月30日至12月10日,股价已下跌高达39元,这样来看,四季度以来银河基金、德邦基金在该股上已分别损失275万元、26.52万元。
回看仁东控股成长史,可发现其“妖股”的基因其实是有迹可循的。在多年背离基本面的情况下,仁东控股的众*家庄**噱头炒作、主力坐庄、抬升股价、减持套现,各种资本游戏简直玩得飞起!但在狂欢过后,受害的往往是小股东、众散户,而大股东则多是赚得“盆满钵满”,满意离场。

长成妖股早已有迹可循
集齐各路“妖股制造机”
仁东控股从资本操纵变成大妖股到如今的崩盘,如扒扒其“长成史”,则可明白其中的原由了。
资料显示,上市至今,仁东控股先后换了四次实控人,大股东名单更是“常换常新”,若深扒的话,这些实控人和大股东很多都是套路满满的资本市场“老玩家”,在这些各怀目的资本介入下,仁东控股会有怎样的发展结果不言而喻了!
公司上市初始,当时的实控人就开始折腾。那时仁东控股还叫做宏磊股份,2011年上市前夕,曾爆出高达25亿的债务危机,上市之后,业绩也立马扑街净利润暴跌76%,而就在这样的大环境下,控股股东还多次违规占用上市公司资金,一次是4.63亿元,一次是8.33亿元。在反复骚操作下,终于引来监管层的“红牌”,当时的实控人戚健萍也“灰溜溜”离去。2016年1月,公司发布股权变更公告,把宏磊股份控股权以27元/股、总对价32.5亿元的价格转让出去。

不过,那时宏磊股份已然开始展现某种“妖股基因”了,在被处罚的同时,股价却飞上了天,2014年6月开始至2016年底,股价整体暴涨近8倍,这种基本面和股价背离的现象,之后也多次在仁东控股身上上演。
在戚氏家族离开后,接下来登场的资本是资本市场的“老熟客”,有的还是不少妖股的“制造机”。
比如第一大股东柚子资产(承接5687.69万股,占公司总股本的25.9%),法人代表郝江波虽然据公开资料显示2002年 8月至2015年5月一直在北京朝阳区地税局工作,跟资本市场没啥关系,但她的配偶田文军则是资本界响当当的人物——山西“德御系”的创始人。
在资本市场上,“德御系”向来的操作手法是先控股一家上市公司,再通过收购其他公司或产业进行资产重组推高股价,最后获利出局,在“德御系”的手里,已经产出过不少妖股,比如北讯集团和顾地科技(2.780, -0.07, -2.46%)。
又比如第二大股东民众创新(持有4075.44万股,占比18.56%),其实控人也是资本市场上大名鼎鼎的张永东,张永东曾担任多家港股公司董事长,跟地产大佬京基集团走得很近。
除此之外,其他大股东也均谙熟资本游戏玩法,如第三大股东杭州焱热(持股1156.12万股,占比5.27%)和第四大股东“牛散”景华(持股1118.4万股、占比5.09%)也是经常在A股市场“出双入对”,不仅参与了仁东控股,还曾一同出现在另一家上市公司冀凯股份(4.720, -0.14, -2.88%)中,靠运作并购拉升股价一起套利。
当然,另一个股东则是此次股价崩盘事件中主角,即现有的实控方“仁东系”,他也是在资本市场摸爬滚打多年的“熟脸”。
众*家庄**配套打法抬高股价
都说集齐7颗龙珠可以召唤神龙,仁东控股(彼时的宏磊股份)已经集结了5个经验满满的老*家庄**,接下来它要是不走“妖股”的路子反而会令人奇怪的。
果不其然,五*庄大**家发力下,自2016年8月8日复牌至12月28日,短短4个多月,仁东控股的股价从8.45元一路干到27.46元,股价翻了3倍多。

当然,这其中少不了众股东的“分工配合”了。
首先,控股股东“德御系”负责找噱头、找题材。它熟练的用起了老方法,先找一家足够热点的标的,再高价收购。经过一番寻找,“德御系”最后选中了从事第三方支付业务的公司广东合利金融,即使当时的合利金融基本面与“优质”二字完全沾不上边儿(并购前的2016年1月~10月,合利金融的营收只有2348万,净利润亏损1421万,而并表之后11月至12月的营收也只有1528万元,净利润亏损266万元),但为了噱头和题材,为了改头换面变成高大上的金融科技公司,当时的控股方也“毫不眨眼”地给出了14亿元的高价,但也因此背上了11.94亿元的商誉。
高商誉下,交易对方张军红基本白获十几亿元(当然,这背后的交易实情如何是另一个故事了,钱最终是否真的到张军红手中,局外人并不知情),因为其压根儿不用做出什么业绩承诺来保障,只是后在监管层的不断追问下,控股股东柚子资产才勉强做出了2017年、2018年净利润分别不低于1.14亿元、2.18亿元的业绩承诺。这一反常现象或从侧面可折射出,自打收购开始,仁东控股的控股方就根本没指望合利金融能做出什么业绩,只要提供一个题材和并购的名头就算完成“使命”了。
在控股股东找好噱头和题材之后,可谓是万事俱备,只欠各*家庄**吸筹抬价了。
回看当时各股东的增持路线可知,“牛散”景华在2016年8月、9月和四季度期间先后三次增持,其个人和旗下基金共吃进1886.22万股,总持股超过8%。 而张永东及其“战友”京基集团大公子陈家荣也是火力全开,陈家荣更是至2016年12月26日一举吃进1098万股,持股比例达到5%,此后2017年一季度,又再次吃进590万股,持股比例上升到7.69%。
从仁东控股这一时期变化可以看出,妖股也不是一天就“练成的”,自打一开始,公司就选择走上了“不理基本面,专心玩资本游戏”的道路,而没有业绩支撑的股价就像悬在半空的“亭台楼阁”,即使在某段时间会升到很高,但一旦有什么风吹草动,哄抬股价的资本就会迅速撤离,留给市场的只是一地鸡毛。
这一现象也给我们带来新的思考,假如当时那场14亿的“荒谬”并购被阻止,假如*家庄**在吸筹抬价的时候被监管,假如股民不再抱有侥幸心理——明知公司业绩不行但坚信自己不是最后一个入场,也许这一个大妖股就不会诞生,一场连续13个跌停闪崩就不会出现了,然而世间没有那么多假如,存在就有一定道理!
谁抽走了高股价的“最后一根稻草”
一场蹊跷的“闪婚”
如果从股价表现来看,其实自2016年底那波高潮之后,仁东控股的股价也曾消停过一段时间。至2019年6月,其股价甚至一度回落到13.4元左右,比2016年底的最高价27.46元下跌了50%左右。
然而在股价平静没有多长时间后,其又走上了疯狂上涨之路,一年半时间,上涨近4倍,最终在近日演变成“血崩”事件。那么,是什么让仁东控股再次成妖且又引发“惨绝人寰”的大踩踏呢?
这一切还得从2019年7月仁东控股的一场蹊跷的“闪婚”说起。
彼时的仁东控股控股方早已不再是当年的“德御系”。2018年初,“德御系”突然爆雷,被曝出有几十亿的资金漏洞。此后,仁东控股的命运接力棒就被传到了内蒙古富二代霍东旗下的“仁东系”手中。
据公告显示,自2018年1月之后,“仁东系”先后从张永东旗下的民众创新承接10.77%的股份、从“景华系”手中接过13.82%的表决权(股权还在景华系),再加上从其他零星持股方手中承接的股份和自己的增持的股份,截至2019年6月底,“仁东系”共持有的有表决权的股份占总股本比例高达31.07%。
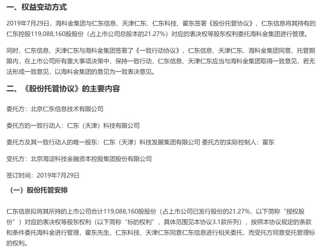
不过,“仁东系”控股仅一年多,上市公司的实控人又再次发生变更,这次入主的是北京海淀区国资委旗下的海科金集团,2019年7月底,仁东控股发布公告称,北京仁东信息将其持有的仁东控股1.19亿股(占上市公司总股本的21.27%)对应的表决权等股东权利委托给海科金集团进行管理。公告一出,股价在当天即拉出涨停。

但是,这场“闪婚”实在令不少投资者有些莫名其妙。有国资背景的海科金集团是从哪儿杀出来的,它跟仁东控股又是怎么相识、结缘的?要知道,此时的仁东控股的基本面并不好,可为何海科金集团还选择入主,这期间到底发生了什么?
其实,对于海科金这家公司,若仔细梳理可发现,作为一家有着国资背景的公司,近几年没少参与到爆雷的上市公司之中。
比如,海科金在2018年8月接下了彼时已爆雷的珠宝上市公司金一文化(3.360, -0.10, -2.89%)73%的股份,更是在当年8月31日、10月10日和10月16日发布三次公告,称要通过各种方式为金一文化提供100亿元资金支持,但截至2020年前三季度,金一文化的经营依然无起色。
除此之外,海科金还是贾跃亭的担保债权人,在贾跃亭破产重组事件中,还因为支持上海懒财(贾跃亭另一债权人)驳回贾跃亭破产重组的申请,被部分投资者诟病为不理国有资产流失(因为上海懒财阻止贾跃亭破产重组会阻碍其他债权人收回债务)。而且还有一些知情人士指出,海科金的实控人沈鹏与上海懒财的关联公司韬蕴资本实控人温晓东私交甚笃,其称“沈鹏此决定或许是受温晓东蒙蔽,或许是两者之间达成了一些不可知的交易”。
如此看来,海科金好像经常扮演给爆雷上市公司收拾烂摊子的角色,那么就此也引发了海科金入主仁东控股的第一个猜想,那就是海科金带着某种“政治任务”,像“拯救”其他爆雷上市公司一样,拯救仁东控股。毕竟从种种迹象来看,在此次托管中,海科金好像处处占据上风,先是几乎一分钱没花就接下股份表决权,此后仁东控股还要每年交2000万的托管费,而且在托管满一年后,受托方可单方决定是否延长托管期限。如果海科金不是要给仁东控股提供帮助的话,想必仁东控股也不能接受这么多条件。
除了这一猜想之外,两者结合还有另一个猜想,即彼时的仁东控股控股方“仁东系”无暇管辖上市公司,或许与实控人霍东自己当时的处境有关。据多家媒体报道,霍东是曾经的内蒙古首富、中国庆节华创始人霍庆华的儿子。霍东出生于1987年,新加坡国立大学EMBA,2010年起,也就是他23岁开始,就在父亲的公司中国庆节华集团工作,历任青海庆华矿冶煤化集团、*疆新**庆华能源集团、中国庆节华能源集团有限公司等公司高级管理人员。30岁起,霍东从庆华集团独立出来,开始涉猎A股市场。
而2019年7月之前的庆华集团,已经陷入重重危机,霍庆华夫妇不仅因多笔欠款未偿还被列为失信被执行人,庆华集团也面临破产危机。此时的“仁东系”也仿佛很缺钱,《红周刊》记者查阅仁东控股的相关质押信息发现,从2019年年初左右至2019年7月份之前,“仁东系”先后七次质押了手中所持的股份。那么,这些套现的钱到哪儿去了?是否会帮助霍东家族的庆华集团解困是引人瑕想的!
无论仁东控股和海科金布的是怎样一盘棋局,两者的结合又让仁东控股刮起了“妖风”,自2019年11月开始,在一年时间内,仁东控股的股价从14元一度干到了63块多,股价上涨达4倍。

“闪离”引发资本*踏事踩**件
不过,从合作时间来看,两者的“蜜月期”似乎并不长,在一年之后的2020年 11月15日,海科金宣布解除托管,实控方再次变回“仁东系”。
其实,回头细想,这一“闪离”早有迹象,因为在托管股权的一年中,海科金远没有像帮助其他上市公司一样帮助仁东控股,在委托股权时,海科金曾承诺提供不超过50亿元的资金支持,但实际上仅在2020年2月和5月向其借款1.45亿元后并无其它借款消息,很显然这远远没达到自己的承诺金额。
值得注意的是,正是海科金“撤离”的公告导致了仁东控股此次股价的大闪崩,在失去了国资背书的公告发布后不久,仁东控股的股价开始狂跌,至今已有13个跌停。

鸡毛落地他们究竟套现了多少
股价崩盘,虽然仁东控股的普通投资者们愁容满面,但盘点*家庄**们在这场闹剧中的筹码,截至目前,似乎并没有几个输家。

首先是最早开始离场的杭州焱热,2016年1月,其随其他股东一起入局,以每股27元的价格承接5.27%的股份,2016年9月21日发布减持公告,以38.49元每股的价格减持58.3万股,占公司总股本的0.26%。由此计算,单是这一次减持它就获利669万元,而此次减持之后,杭州焱热还持有4.9995%的股份。
此外,是在2018年中旬被强制平仓的“张永东系”。据公告所称,2018年6月15日 “张永东系”被中信证券(28.750, -0.41, -1.41%)强制平仓561.17万股,若按当日的股价18.25元来算的话,其共被动减持1.02亿元,若同样按2016年1月的成本价9.34元(前复权)来计算的话,其获利达5000万元。
除了这两次减持之外,各大股东的减持多是发生在海科金之后,至于为什么,一看仁东控股当时的股价便知道了。自海科金7月底入主之后,仁东控股的股价就开始震荡,11月之后,正式进入“起飞”阶段,上文也曾提过,自2019年11月起至闪崩前,仁东控股的股价就从14元一度干到63块多,翻了超过4倍。
而这波股价的飞涨,很大功劳要记在2019年10月14日刚刚成立的公司崇左中烁公司身上。截至2020年一季度,在短短几个月内,其就持股2109万股,位列仁东控股第七大股东。如果穿透其股权的话,可以发现这家公司不是别人,正是仁东控股的自己人,因为其四大股东——王石山、黄浩、刘长勇、邵明亚(各认缴出资2500万)中,有三位是仁东控股的董事和高管。
既然实控方借国资入主期间做局拉高股价,让精心“潜伏”多年的众股东借此圆满“脱身”,那么,各个股东自然不会放过这个“千载难逢”的套现好机会,此时不走,更待何时呢!
表1 “德御系”旗下和柚技术减持表

在众多股东之中,“德御系”旗下和柚技术减持最早也是最猛。其早在2019年5月就开始发布减持预披露公告,2019年6月至8月两次减持,而自2019年三季度开始,几乎每个季度都要宣布一次减持。据统计,和柚技术从2019年二季度的9331万股减持到2020年9月30日的4831万股,减持了4500万股,持股比例也从17%左右降至8.63%。
据《红周刊》记者整顿并统计多次减持公告数据,“德御系”的这么多次减持总计套现竟高达9.25亿元。如果按2016年1月接手时的成本价9.34元(前复权)来计算的话,减持的这4500万股成本价仅4.2亿元,相当于获利高达5亿元。
而且,“德御系”手上还有4831万股,只要股价不跌穿成本价,其自然还是获利的。
除了“德御系”之外,其他大股东京基集团陈家荣和景华系也紧随其后。其中京基集团陈家荣于2019年8月13日至2020年3月23日两次发布减持公告,共减持约4346万股,这其中有的是转手给其父亲旗下的公司。
不过,单从股价来看,陈家荣的减持时机貌似有些早了,2019年8月13日至2020年3月23日,股价最高涨到23.5元左右,但陈家荣当年入场时是在2016年12月26日和2017年一季度,这两个时间段恰逢股价在高点,12月26日股价就达26.72元。这样看来,单从减持套现来看,陈家荣貌似没太赚钱,但具体套了多少钱,是不是亏了,因没有披露具体减持均价,也无法得知。
而对于“景华系”来说,先是景华个人在2020年5月21日至8月12日期间减持了1887万股,减持均价高达40.01元;后是其一致行动人润泽2号被动减持52.25万股,减持均价46.55元,由此计算的话,大概套现7.8亿元。若按2016年1月其接手时的成本价9.34元(前复权)来计算的话,其增值高约6亿元。
这样来看,除了陈家荣之外,其他4家在2016年1月就接盘的大股东基本都通过减持获利了,增值共约11.5亿元。如果此后,仁东控股没有跌穿成本价的话,它们手中的筹码就仍有获利空间。
而且,值得注意的是,除了靠减持套现获利之外,它们还可以靠质押手中股份换取“真金白银”,比如“德御系”旗下的和柚技术目前已将手中剩余股份全部质押出去,控股方“仁东系”也质押了手中大部分股权。
像众多妖股的最终结局一样,一番折腾之后,“徒留伤悲”的往往是起早贪黑的小股东,*家庄**们都是赚得“盆满钵满”欢喜退场。
谁会是下一个“仁东”
仁东控股只是A股市场中众多闪崩公司之一,下一个“仁东”才是最值得投资人最为警惕的。
《红周刊》记者统计了近一个月内跌幅排在A股前20的上市公司,发现其中有的公司已在步仁东控股后尘了,这家公司就是朗博科技(25.320, -1.65, -6.12%)。
表2 A股上市公司股价跌幅前20(1个月内)

与仁东控股类似,朗博科技也是小盘股,今年一度暴涨近2倍,但截至2020年12月10日,也已连吃8个跌停,累计跌幅56.95%。
12月10日,对于仁东控股,监管层已出手要求暂停融资买入,而已经连吃8个跌停的朗博科技何时能被监管层介入,何时能停止下跌,仍是未知数。

来源:证券市场红周刊