
先来科普下
▼
综合评价录取
指在高考改革试点省的试点高等院校录取新生时,综合考量考生高考成绩、高校考核结论、高中学业水平测试成绩、综合素质评价以及高校自身培养特点要求等五个维度的内容,进行综合评价,择优录取。
也就是说
在综合评价录取里
高考成绩只占一定比例
不再“一考定终身”
据江苏省教育厅,经批准,今年共有21所高校在江苏开展综合评价录取改革试点。
A类高校9所:*京大南**学、东南大学、中国科学院大学、北京外国语大学、上海科技大学、南方科技大学、上海纽约大学、昆山杜克大学、香港中文大学(深圳)。
B类高校12所:南京师范大学、南京信息工程大学、南京工业大学、南京邮电大学、南京医科大学、南京中医药大学、南京林业大学、江苏师范大学、南通大学、扬州大学、江苏大学、西交利物浦大学。
目前
在南京的9所大学
都已发布
综合评价录取招生简章
▼
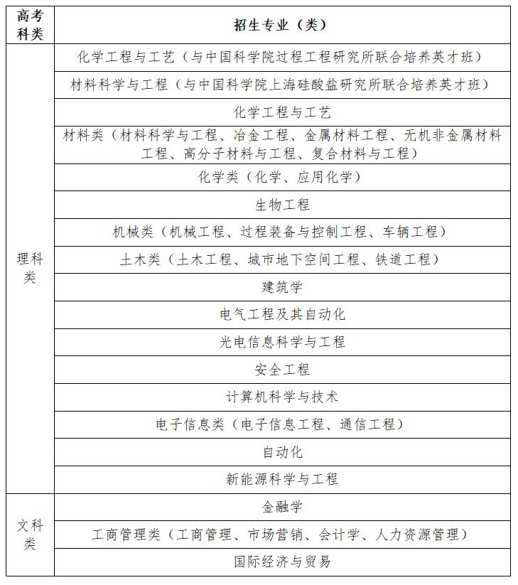
*京大南**学

1 招生计划及专业
2020年*京大南**学江苏省综合评价录取人数不超过150人,招生专业(类)和计划如下:

2 报名条件
符合2020年普通高等学校招生全国统一考试报名条件的江苏省普通高中毕业生。志存高远、品学兼优、素质全面、身心健康,且满足下列条件之一:
(一)综合素质优秀,在全市高考模拟考试中名列前茅;
(二)基础学科拔尖,高中阶段在数学、物理、化学、生物学、信息学任一学科奥林匹克竞赛中获得省级赛区一等及以上奖项,且在全市高考模拟考试中成绩优秀。学科竞赛获奖者可从中国科协青少年科技中心网站(http://gs.cyscc.org/)查询。
3 报名方法
即日起至2020年5月31日,登录*京大南**学综合评价录取报名系统(http://bm.chsi.com.cn/),选择“综合评价”中的“文科类”或“理科类”注册并按要求真实、完整地填写申请表。文科考生须填3个不同的专业(类)、理科考生须填6个不同的专业(类)。未按要求填写或填写不完整的视为无效申请。同时,在网上提交报名材料,无需寄送纸质材料。
4 录取政策1.考生高考成绩须达到2020年江苏省普通本科第一批次录取控制分数线,且两门选修科目等级最低要求为AA。
2.*京大南**学将依据入选考生的综合评价成绩,分别按照文、理科类计划总数在入选考生中划定录取资格线(综合评价成绩相同时,依次以高考成绩、南大测试成绩、高中学业水平考试选修科目成绩排序)。综合评价成绩=高考成绩(折算成100分)×60%+南大测试成绩(折算成100分)×30%+高中学业水平考试选修科目成绩×10%。其中,高中学业水平考试两门选修科目均为A+的,成绩按100分计算,只有一门为A+的按80分计算,两门均为A的按60分计算。
3.录取资格线上考生依据高考成绩和确认的专业志愿按照“分数优先”的原则安排专业(高考成绩相同时,依次以综合评价成绩、南大测试成绩、高中学业水平考试选修科目成绩排序)。
4.被*京大南**学综合评价录取的考生若同时获得*京大南**学2020年励学计划,以及艺术类、高水平艺术团、高水平运动队等其他特殊类型招生优录或合格资格,将不参加特殊类型招生录取。
5.*京大南**学综合评价在强基计划之后、提前批之前完成投档录取,被正式录取的考生不再参加其他任何批次的录取。
5 咨询方式
咨询电话:400-1859680
招生主页:http://bkzs.nju.edu.cn
电子邮箱:[email protected]
微信公众号:ndzsxlj
完整简章可复制链接至浏览器了解:
https://bkzs.nju.edu.cn/static/front/nju/basic/html_cms/frontViewArticle1.html?id=34ba1f67b3ae42dba315e55d24ec98b3
东南大学

1 招生计划及专业
综合评价录取招生计划不超过150人。具体招生专业(类)和招生计划如下:

2 报名条件
具备参加2020年全国普通高等学校统一招生考试资格的江苏高中毕业生。理想信念坚定,思想品德优良,遵纪守法,品行端正;志向远大、成绩优异、全面发展、身心健康、具备学科特长和创新潜质,且在高中阶段符合下列条件之一均可报名:
1、学科特长突出,高中阶段在数学、物理、化学、生物学、信息学奥林匹克竞赛任一学科中获得省级赛区一等奖及以上奖项的理科考生。学科竞赛获奖者应在中国科协青少年科技中心网站(http://gs.cyscc.org/)的公示名单内。
2、学习成绩优秀,综合素质突出,模考成绩排名位于年级前列的考生。
3 报名方法
即时起至2020年5月31日,考生登录“阳光高考特殊类型招生报名平台”进行报名。网址为:http://bm.chsi.com.cn/;同时,上传报名材料,无需邮寄。
4 录取政策
1、根据考生最终成绩择优录取。最终成绩由“高考成绩(折算成满分100分)×60%+选测科目成绩(折算成满分100分)×10%+学校测试成绩(折算成满分100分)×30%”计算形成。
选测科目等级折算分数原则:A+得50分,A得30分,其余不得分。
2、根据考生确认时填报的专业志愿,按照高考成绩,遵循“分数优先,遵循志愿”的原则对拟录取的考生进行专业志愿的分配。高考成绩相同时,依次比较最终成绩、学校测试成绩和选测科目成绩。
3、东南大学综合评价录取工作在强基计划之后本科提前批次之前完成,正式录取考生不再参加其他任何批次的录取。考生高考成绩须达到江苏省普通本科第一批录取控制分数线,且物理或历史(理科考生选测物理,文科考生选测历史)科目的等级必须达*级A**或以上等级,另一门选测科目的等级必须达B级或以上等级。
5 咨询方式
网址:https://zsb.seu.edu.cn
电子信箱:[email protected]
电话:4006910286
传真:025-52090273
地址:南京市江宁区东南大学路2号
邮编:211189
完整简章可复制链接至浏览器了解:
https://zsb.seu.edu.cn/2020/0513/c23617a327804/page.htm
南京师范大学
1 招生计划及专业
南京师范大学2020年综合评价录取人数不超过180名。
招生专业
▼

2 报名条件
申请南京师范大学2020年综合评价录取的学生须满足综合素质评价中学习能力、运动与健康、审美与表现每项等级达到B级及以上;道德品质、公民素养、交流与合作三项均达到合格等级,且须满足以下报名条件之一:
(滑动看全文)
1.高二、高三年级3个学期期末考试成绩排名均位于所在中学同年级同科类学生中前10%。
2.高二、高三年级3个学期期末考试成绩排名均位于所在中学同年级同科类学生中前30%,且高中阶段获得以下奖项之一:
(1)英语类竞赛国家级一等奖及以上;
(2)人文类竞赛国家级一等奖及以上的文科考生;
(3)全国中学生五项学科竞赛省级赛区二等奖及以上的理科考生(奖项落款为中国数学会、中国物理学会、中国化学会、中国计算机学会、中国植物学会和中国动物学会);
(4)省级及以上三好学生、优秀学生干部荣誉称号。
3.考生所在中学为江苏省高品质示范高中首批建设立项学校(名单见附件),高二、高三年级3个学期期末考试成绩排名均位于同年级同科类学生中前30%。
江苏省高品质示范高中首批建设立项学校名单(20所)
南京师范大学附属中学、南京外国语学校、南京市金陵中学、江苏省锡山高级中学、江苏省天一中学、江苏省南菁高级中学、徐州市第一中学、江苏省常州高级中学、江苏省前黄高级中学、江苏省苏州中学、江苏省梁丰高级中学、江苏省南通中学、江苏省海安高级中学、江苏省海门中学、江苏省新海高级中学、江苏省淮阴中学、江苏省盐城中学、江苏省扬州中学、江苏省丹阳高级中学、江苏省泰州中学。
3 报名方法
5月11日至5月20日,考生须在规定报名时间内登录综合评价报名系统(http://bm.chsi.com.cn),网上报名并上传相关材料。
4 录取政策
(一)凡获得南京师范大学2020年综合评价录取合格资格的考生须参加普通高等学校招生全国统一考试(简称高考),高考投档分须达江苏省本科一批控制线,两门选测科目等级不低于BB,专业志愿填报须与综合评价报名申请科类、专业一致,并且符合《南京师范大学本科招生章程》相关规定,否则不予享用综合评价录取招生优惠政策。对考生身体健康的要求,参照《普通高等学校招生体检工作指导意见》的有关规定执行。
(二)考生进档后按综合成绩由高到低排序,结合本人报名系统中填报的专业志愿进行录取,专业间不设级差,计划录满为止。若综合成绩相同,则根据学校招生章程相关规定进行录取。
综合成绩满分为100,具体计算方法为:(高考投档分/480)*50+两门选测科目折算分+(学校面试分/面试满分)*30
注:两门选测科目每门折算分为:A+等级10分,A等级6分,B+等级4分,B等级2分
5 咨询方式
报名系统网址:http://bm.chsi.com.cn
南京师范大学本科招生网网址:http://bkzs.njnu.edu.cn
招办电子邮箱:[email protected]
南师招办微信公众号:南师招生(nsdzsb)
招生咨询电话:025-83720759
监督电话:025-85891511
申诉邮箱:[email protected]
通讯地址:南京市栖霞区文苑路1号南京师范大学本科招生办公室(笃学楼)
邮政编码:210023
完整简章可复制链接至浏览器了解:
http://bkzs.njnu.edu.cn/newstudent/view/aid/389/tag/zsjz
南京信息工程大学
1 招生计划及专业
2020年综合评价录取招生计划不超过南京信息工程大学本科第一批招生计划总数的5%(其中文科计划不超过60人,具体以上级主管部门确定南京信息工程大学总体招生计划数为准)。

-备注-
2018年南京信息工程大学与中国科学院大学正式签署合作协议,作为国科大签约合作的第一所地方高校,南京信息工程大学将与国科大开展全面深入的校际合作,进行本-硕-博一体化联合培养项目,实现协同育人。学生单独编班,由南京信息工程大学长望学院管理,教学计划、教学大纲由两校共同制订,安排双方教师共同授课。联合培养的学生中,择优选拔不少于三分之一的学生推荐免试攻读中国科学院大学硕士研究生;学生拟攻读博士学位的,由中国科学院大学择优采取硕博连读方式。

2 报名条件
具有2020年普通高等学校招生统一考试报名资格的综合素质优秀的江苏省高中毕业生,凡符合下列条件之一者均可报名。
(滑动看全文)
1、学科特长类:
高中阶段在学科类竞赛或科技创新类竞赛中获得省级三等奖及以上。

2、思想品行类:
高中阶段获得地级市(含)以上优秀学生干部、三好学生荣誉称号,或者在慈善公益、志愿服务、思想道德方面表现突出并获地级市(含)以上奖励者,经学校专家组审定。
3、学业优秀类:
高中阶段至少有三个学期的期末总成绩(含模考)排名位于同年级同科类前列。
排名要求:
(1)来自四星级中学的考生,高中阶段有三个或以上学期的期末成绩(含模考)综合排名在年级所对应科类学生中前20%(含);或素质教育推进好、与南京信息工程大学人才培养有合作联动的中学学生,高中阶段有三个或以上学期的期末成绩(含模考)综合排名在年级所对应科类学生中前30%(含)。
(2)来自三星级及民办中学的考生须排名前5%(含)。
4、创新技能类:
在拟招收的某一学科领域具有创新能力、特殊技能或创新潜质并能提供最具代表性的证明材料,经学校专家组审定。
3 报名方法
即日起至5月20日(5月20日24时报名系统关闭),符合报名条件的考生,在规定时间进入报名网址http://bm.chsi.com.cn/报名,并根据报名系统提示上传申请材料的电子扫描件或图片填写完毕后提交。
4 录取政策
1、取得南京信息工程大学综合评价录取入选资格且文化成绩符合要求、两门选测科目等级达到BB(含)以上、必测科目达到合格的考生,须于填报高考志愿规定时间,凭动态口令卡登录省教育考试院高考志愿填报系统(www.js?1776787397.635 eea.cn或gkzy.js?1776787397.635 eea.cn),在专设的“高校专项计划、综合评价录取”专栏中填报综合评价录取院校志愿,专业志愿须在南京信息工程大学2020年综合评价录取招生简章里的专业中选择,否则视为无效专业志愿。
2、南京信息工程大学将根据高考成绩、高中学业水平测试(选测科目)、高中综合素质评价和高校考核面试等多个维度,计算入选考生多元加权综合评价分值。按多元加权综合评价得分从高到低排序,按“分数优先、遵循志愿”原则择优录取。多元加权综合评价得分的计算方法如下:

5 咨询方式招生网址:http://zs.nuist.edu.cn
电子邮箱:[email protected]
咨询电话:025-58731378
传真电话:025-58731333
通信地址:南京市宁六路219号南京信息工程大学学生工作处招生办公室
邮政编码:210044
综合评价招生咨询QQ群:922508482
完整简章可复制链接至浏览器了解:
http://zs.nuist.edu.cn/showarticle_zs.php?actiontype=12&id=118
南京工业大学
1 招生计划及专业
招生人数不超过南京工业大学2020年本科第一批招生计划总数的5%(具体以行政主管部门确定的南京工业大学总体招生计划数为准,文理科招生计划比例根据文理科报考人数确定)。

2 报名条件
具有参加2020年全国普通高等学校统一招生考试资格的江苏省普通高中毕业生, 学业水平测试必修科目等级须合格(C级及以上等级为合格)。符合下列四大类条件之一的考生选择一种类型报考,考生身体条件遵照《普通高等学校招生体检工作指导意见》相关规定执行,综合素质评价中运动与健康等级须为C级及以上。
(滑动看全文)
1.学业优秀类。符合南京工业大学优秀生源标准的学生:要求四星级中学学生,高中阶段有三个及以上学期的期末成绩综合排名在年级所对应科类学生中前20%(含);或素质教育推进好、与南京工业大学人才培养有合作联动的中学学生,高中阶段有三个及以上学期的期末成绩综合排名在年级所对应科类学生中前30%(含)。
2.学科专长类。符合南京工业大学优势学科人才培养需求的学生:要求高中阶段在数学、物理、化学、生物学、信息学奥林匹克竞赛任一学科竞赛中获得省级赛区三等奖及以上。

备注:具有以上学科专长类竞赛国家级奖项的考生,须在教育部“阳光高考平台”公示名单中。
3.特殊才能类。符合南京工业大学特殊人才培养需求的学生:以教育部公布的2019年度面向中小学生的全国性竞赛活动名单为准,要求高中阶段在科技创新类竞赛、学科类竞赛(除奥林匹克竞赛之外)中获得全国三等奖及以上;或经南京工业大学审查认可的在某一学科领域具有特殊才能者(附详细材料说明)。
4.品德优秀类。符合南京工业大学复合型人才培养需求的学生:要求高中阶段获得市级(设区市)及以上优秀学生干部、三好学生荣誉称号;或在慈善公益、志愿服务、思想道德方面表现突出并获市级(设区市)以上奖励者;或在其他方面有突出事迹者(附详细材料说明)。
3 报名方法
即日起至5月20日,考生登录教育部阳光高考平台报名系统(http://bm.chsi.com.cn),按流程报名。
4 录取政策
按照入选合格考生的公示等级,对进档考生按照“综合分”由高到低排序,依据招生计划分文理科择优录取,录满规定计划为止。综合分计算方式为:
综合分=高考成绩×55%+学校考评分×45%
备注:高考成绩=高考分+选修科目等级加分,选修科目中物理(历史)等级达A+或A,分别加3分、2分;另一门选修科目等级达A+或A,分别加2分、1分。
考生如符合“启明星计划新生雏鹰奖学金”标准,可以优先享用相应奖励政策。
5 咨询方式电话:025-58139090
地址:南京市江北新区浦珠南路30号
邮编:211816
网址:http://zhaosheng.njtech.edu.cn
微信:南工招办
完整简章可复制链接至浏览器了解:
http://zhaosheng.njtech.edu.cn/newstudent/view/aid/1368/tag/zsjz
南京医科大学
1 招生计划及专业

2 报名条件
具备2020年普通高等学校招生统一考试报名资格且思想品德优良、身心健康的江苏省高中理科应届毕业生,综合素质高、对医学及相关专业有浓厚兴趣,符合下列条件之一者可申请报名:
1.高中阶段参加全国中学生数学、物理、化学、生物学、信息学奥林匹克学科竞赛获得省级赛区二等奖(含)以上者(主办单位应为中国数学会、中国物理学会、中国化学会、中国植物学会和中国动物学会、中国计算机学会);
2.高中阶段被评为地市级(含)以上三好学生、优秀学生干部或优秀共青团员、优秀共青团干部者。
3 报名方法
5月12日9时至5月21日17时。申请人登录“南京医科大学本科生招生网”(http://zs.njmu.edu.cn/),点击“网上报名”,根据提示的“报名流程”完成相关报名手续。
4 录取政策
1.凡获得南京医科大学综合评价录取资格的考生,须参加2020年江苏省普通高等学校统一入学考试,高考成绩须达到理科类本科第一批次省录取最低控制线,且两门选测科目等级须达到B、B,所报专业符合南京医科大学选科要求,体检符合《普通高等学校招生体检工作指导意见》(教学〔2003〕3号)以及有关补充规定。
2.采取高考成绩、综合评价录取面试成绩、专业特点加分加权综合测算的方法取得考生最终成绩,按最终成绩从高到低排序,按照分数优先原则录取,录满规定的计划数为止。
加权综合测算方法如下:

3.拟通过综合评价录取的考生名单在南京医科大学本科生招生网和江苏省教育考试院网上公示。
5 咨询方式网址:http://zs.njmu.edu.cn/
电子邮箱:[email protected]
咨询电话:025-86869191 025-86868661
地址:南京市江宁区龙眠大道101号
邮编:211166
完整简章可复制链接至浏览器了解:
http://zs.njmu.edu.cn/2020/0505/c3425a167454/page.htm
南京中医药大学
1 招生计划及专业
南京中医药大学选取品牌、特点专业用于综合评价录取,招生计划为学校2020年招生计划总数5%以内。

2 报名条件南京中医药大学综合评价录取报名条件分为A、B、C三类,符合下列条件之一的学生可提出申请。
(一)A类
高中阶段在全国中学生奥林匹克学科竞赛(数学、物理、化学、生物、信息学)任一学科中获得省级赛区二等奖(含)以上者。
(二)B类
高二上学期、高二下学期、高三上学期,三个学期期末成绩均在同年级同科类名列前20%(含)者。
(三)C类
对中医药和临床医学、药学有浓厚兴趣,立志从事中医药事业,尤其是有中医药学家学渊源的,经学校综合评价录取工作领导小组审查认可的在中医药学科领域具有特殊培养潜质者。
3 报名方法
5月11日至5月20日,考生须按规定时间登录综合评价报名系统http://bm.chsi.com.cn,按系统要求注册,填写个人信息,完成网上报名并上传相关材料。
4 录取政策(一)基本要求
根据国家和江苏省关于综合评价录取的有关政策,考生必须在江苏省综合评价录取志愿中填报南京中医药大学。
取得入选资格的考生,须参加全国统一高考,两门选测科目等级必须达到BB(含)以上,必修科目测试成绩均须达到合格(或C级及以上等级),综合素质评价中的道德品质、公民素养、交流与合作三项须为合格,所报专业符合学校选科要求,考生高考文化总分不低于所属科类本科第一批省录取最低控制分数线。考生身体条件按照《普通高等学校招生体检工作指导意见》(教学〔2003〕3号)文件执行。
(二)多元综合加权评价
对于符合基本要求的入选考生,学校结合考生高考成绩、面试成绩、学业水平选测成绩、综合素质评价情况及高校特点要求,采用多元综合加权评价的方法,对入选考生按文、理科分别进行排序。根据专业计划数,结合考生专业志愿,择优录取,额满即止。
多元综合加权评价的方法如下:

加权成绩保留小数点后六位,若考生加权成绩相同,则依次比较高考成绩、面试成绩、选测科目等级、综合素质评价成绩等,予以录取。最后处理各专业志愿不能满足且服从专业调剂的考生。
综合评价录取的考生名单及相关信息将在学校本科招生网上公示。
综合评价录取的考生同等享用学校转专业相关政策。
5 咨询方式地 址:南京市栖霞区仙林大道138号
邮 编:210023
网 址:http://zs.njucm.edu.cn
电 话:025-85811852
传 真:025-85811161
微信公众号:南京中医药大学本科招生办
完整简章可复制链接至浏览器了解:
https://zs.njucm.edu.cn/2020/0509/c4168a63630/page.htm
南京邮电大学
1 招生计划及专业
根据国家经济社会发展需要,南京邮电大学选择国家世界一流建设学科、国家特点专业建设点、省品牌专业、省优势学科对应专业招收综合评价录取考生。其中工商管理类只招收文科考生,其他专业均只招收理科考生。每位考生只能填报一个专业(注明是否服从)。

注:自动化类(自动化、智能科学与技术、测控技术与仪器专业);工商管理类(工商管理、财务管理、人力资源管理、市场营销专业)
2 报名条件
报名考生必须具备以下条件之一。
(滑动看全文)
第一条:高中阶段获得数学、物理、信息学奥林匹克竞赛省级赛区三等奖(含)以上(主办单位应为中国数学会、中国物理学会、中国计算机学会);
第二条:高中阶段获得青少年科技创新大赛、中小学电脑制作活动省级一等奖(含)以上;
第三条:“明天小小科学家”奖励活动国家三等奖(含)以上;
第四条:高中阶段获得化学、生物奥林匹克竞赛省级赛区三等奖(含)以上(主办单位应为中国化学会、中国植物学会和中国动物学会);(限报考材料化学)
第五条:高中阶段获得英语类竞赛国家级一等奖(含)以上、人文类竞赛国家级一等奖(含)以上的文科考生;(限报工商管理类)
第六条:高中阶段思想品德优秀,荣获政府部门颁发的地市级“道德模范”、“见义勇为”称号、省级“优秀志愿者”称号,并经南京邮电大学综合评价录取资格审核专家组认定者。
3 报名方法
5月10日至5月25日,登录试点高校综合评价录取报名系统(http://bm.chsi.com.cn/),按照系统要求进行注册、报名。
4 录取政策
按照报名考生的五个方面情况进行综合评价,其中高考成绩占50%,获奖情况占20%,面试成绩占15%,高中学业水平测试选测科目占10%,综合素质评价占5%(各项得分取小数点后2位)。
比如:某考生,高考成绩是330分,换算为百分制是68.75分,最终折算为34.38分;获奖情况得分70,折算为14分;面试成绩80分,折算为12分;高中学业水平测试选测科目成绩90分,最终折算为9分;综合素质评价为60分,折算为3分;则该考生综合评价总分为72.38分。
考生进档后按综合成绩由高到低排序,结合本人报名系统中填报的专业志愿进行录取,若考生综合评价成绩相等,再依次按照高考总成绩、高考语文和数学成绩总和、数学成绩排序录取。
预录取名单由南京邮电大学招生委员会审定,报江苏省教育考试院审核通过后,正式予以录取并公示。
5 咨询方式电话:(025)85866668、85866669、85866270(传真)
地址:南京市亚东新城区文苑路9号南京邮电大学招生就业处招生科(210023)
网址:http://zs.njupt.edu.cn/
电子信箱:[email protected]
完整简章可复制链接至浏览器了解:
http://zs.njupt.edu.cn/2020/0509/c2585a164811/page.htm
南京林业大学
1 招生计划及专业综合评价录取的学生在南京校区学习,招生计划数不超过南京林业大学2020年本科第一批招生计划总数的5%。

注意:以报名条件(四)“创新潜质类”报名的考生,填报专业限定在与其创新潜质相对应的专业。如填报专业与潜质不符,则不享用综合评价录取相关政策。
2 报名条件
符合2020年普通高等学校招生全国统一考试报名条件、具备创新潜质、品学兼优、素质全面、身心健康的江苏省普通高中应届毕业生,且符合以下条件之一均可报名:
(滑动看全文)
(一)竞赛类:高中阶段参加全国中学生五项学科竞赛(数学、化学、物理、生物、信息学)获得省级赛区三等奖及以上;或者科技类、人文社科类竞赛(竞赛项目详见附件1)获得省级赛区一等奖及以上。

(二)学业优秀类:高中学业水平测试必修科目测试成绩均须达到合格(或C级及以上等级)。四星级高中及素质教育推进好、与南京林业大学人才培养有合作联动中学的考生高中阶段有三个及以上学期的期末成绩(含模考)综合排名在全年级同科类排名前20%(含)。其他高中的考生,高中阶段有三个及以上学期的期末成绩(含模考)综合排名在全年级同科类排名前5%(含)。
(三)思想品行类:高中阶段获得市级(设区市)(含)及以上优秀学生干部、三好学生荣誉称号;或者在慈善公益、志愿服务、思想道德方面表现突出并获政府部门颁发的市级(设区市)(含)及以上奖励。
(四)创新潜质类:对资源、生态及环境等南京林业大学特点学科相关领域具有浓厚兴趣、且高中阶段在国内外相关专业学习实践活动中取得优异成绩,或者在其它某一学科领域具有特殊才能(需附详细资料说明、或佐证材料),经南京林业大学本科招生领导小组审查认定的具有创新潜质。
以上考生申请材料中有关获奖证书、荣誉证书等应在南京林业大学规定的报名截止日期之前取得,不得事后补报。
3 报名方法
5月11日9:00至5月19日16:00,考生需完成报名及缴费。登录“综合评价报名系统”(http://bm.chsi.com.cn),按网上要求注册、填写各项申请信息,并上传相关材料扫描件。
4 录取政策
入选考生须参加全国统一高考,高考成绩须达到所属科类本科第一批省录取最低控制分数线,两门选测科目等级须达到BB及以上、必测科目测试成绩均须达到合格(或C级及以上等级)。
南京林业大学根据考生的高考成绩、学校考评分、选测科目等维度进行多元加权综合评价,形成综合评价分(满分960分),评价方法如下:

根据进档考生的综合评价分及专业志愿填报情况,按照“分数优先”的原则进行专业录取。综合评价分同分情况下,依次比较高考成绩、学校考评分和选测科目等级、参考考生高中阶段体育科目测试成绩,择优录取。
综合评价录取的考生入校后第二年享用学校转专业优惠政策,报名资格不受转专业基本条件限制。
5 咨询方式
电话:025-85427320
地址:南京市玄武区龙蟠路159号
邮编:210037
网址:http://zsb.njfu.edu.cn
微信:南京林业大学招生办
完整简章可复制链接至浏览器了解:
http://zsb.njfu.edu.cn/zszc/20200509/i151274.html
还有不到2个月就是高考了

给考生们加油!
来源:各高校官网、南京发布
编辑:思源