西北师范大学为甘肃省人民政府和教育部共同建设的重点大学、国家重点支持的西部地区十四所大学之一,前身为国立北平师范大学,发端于1902年建立的京师大学堂师范馆。学校是教育部批准的具有高水平运动员招生资格的高校,教育部和国家体育总局先后依托学校建立了“国家体育与艺术师资培养培训基地”和“国家级社会体育指导员培训基地”。为了全面推动学校体育运动的深入开展,提高学校竞技体育运动水平,增强大学生的体育素养,依据教育部有关普通高等学校招收高水平运动员的文件精神,特制定本招生简章。
一、招生项目及计划
1.足球:22名(男子、女子各11名)
2.健美操:8名
二、报名条件
符合普通高校年度招生工作规定的报名要求且具备以下条件之一者方可参加高水平运动员招生考试报名:
1.高级中等教育学校毕业,获得国家二级运动员(含)以上证书且高中阶段在省级(含)以上比赛中获得集体项目前六名的主力队员或个人项目前三名者;
2.具有高级中等教育毕业同等学力,获得国家一级运动员(含)以上证书者,或近三年内在全国(或国际)集体项目比赛中获得前八名的主力队员。
凡以同等学力报考的考生必须提供与高级中等教育相当的学习证明和成绩单,由省级教育行政部门协助招生院校对其资格进行认定。未经资格认定的同等学力考生不得报考。
考生所持本人运动员技术等级证书中的运动项目应与报考的运动项目一致(原则上运动小项也应对应一致)。
三、报名办法
1.凡参加高水平运动员测试的考生必须参加生源所在地省级招生考试机构策划的高考报名。
2.凡具备报考条件的考生,请于2019年3月4日至2019年3月8日在西北师范大学体育学院办公室报名。报名时,请持普通高校招生考试准考证、居民有效身份证、正面免冠同底版2寸彩照3张及 《甘肃省普通高等学校招收高水平运动员资格审查表》(见附件1)一式三份,同时交验近三年最好成绩的获奖证书、成绩证书、等级证书原件、秩序册、成绩册(凡参加集体项目获得名次的考生,还须出具比赛场次、获胜场次等有关原始资料)等。
考生也可通过中国邮政EMS特快专递将以上资料邮寄至西北师范大学体育学院,邮寄地址:甘肃省兰州市安宁东路967号,收件人:马老师,联系电话:0931-7971472,邮政编码:730070,并在信封上注明“2019年高水平运动员报名材料”。
3.考生在报名结束后学校将策划专人进行报名资格审查,考生运动等级证书以“中国运动文化教育网”及“体教联盟APP”中“国家体育总局运动员技术等级系统”公示的数据信息为准。审查结果将于3月12日前在学校本科招生网上公布。请考生届时登陆西北师范大学本科招生网查看审核结果。
4.凡参加我校高水平运动员测试的考生请自行购买人身意外伤害保险,测试期间交通、食宿费用自理。
5.根据甘发改收费【2010】1915号文件,体育类专业考试费为200元/人。
四、专项测试地点、时间
1.测试地点:西北师范大学体育学院(甘肃省兰州市安宁东路967号)。
2.测试时间:2019年3月15日全天报到并领取准考证,3月16日进行体育专项测试。
3.专项测试项目及办法
(1)测试项目:足球(男子、女子)、健美操。
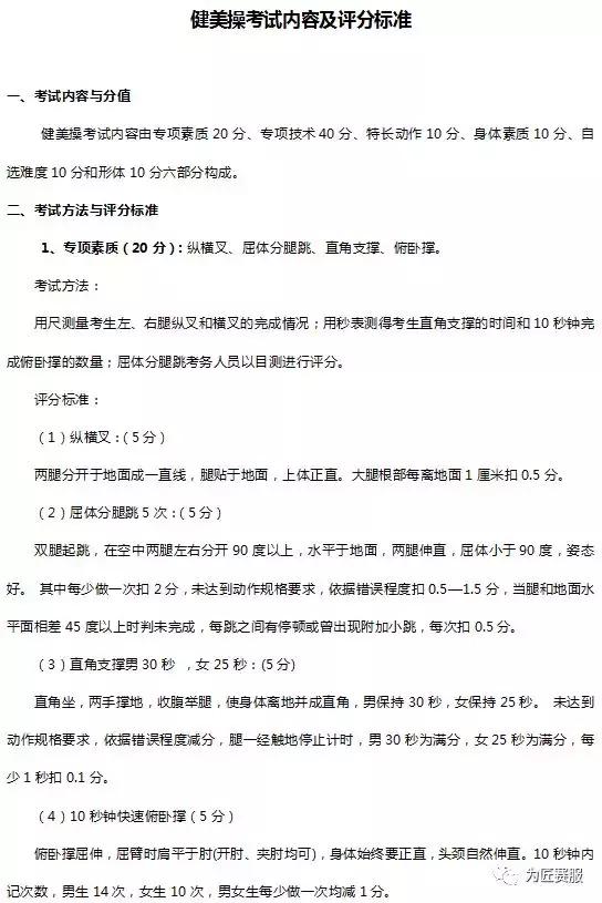
(2)测试标准与办法:男子足球、女子足球执行国家体育总局《2019年体育单招(高校高水平运动队)体育专项考试方法及评分标准》,健美操执行《甘肃省普通高校高水平运动员招生考试办法及评分标准》,见官网附件2、3。
(3)考生在体育专项测试之前要与学校签订“同意接受兴奋剂检查和不使用兴奋剂的承诺书”,拒不签订承诺书或拒绝接受兴奋剂检查的考生,视为主动放弃考试资格。
五、文化课考试
1.文化课单独考试
凡符合我校高水平运动队报名条件且获得一级运动员、运动健将、国际健将称号之一,拟申请文化课单独招生考试的考生,应于2019年3月1日12:00至3月15日12:00在“中国运动文化教育网”或“体教联盟APP”中“普通高等学校高水平运动队文化统测及部分项目专业统测报名系统”进行报名。2019年4月15日12:00后考生可在报名网站打印准考证,并根据准考证上的要求,按时在高考报名所在地省级招生考试机构确定的考场参加文化课考试。具体考试时间如下:

2.其余考生均需参加本人高考报名地策划的普通高考。
六、合格资格认定
按照教育部有关文件规定,根据考生体育专项测试成绩、文化考试成绩以及学校运动队建设的需要,经学校本科招生工作领导小组审定后,确定高水平运动队合格考生名单及享用高考文化成绩优惠的相应录取要求。
1.具有一级(含以上等级)运动员技术等级且参加我校体育专业测试和国家体育总局策划的文化课单独招生考试的运动员,其文化课最低线不得低于学校运动训练专业统一划定的文化课最低线,合格人数不超过招生计划的20%即6人,学校将根据各运动队的实际需求及体育专业测试成绩综合考虑确定合格名单。
2.参加我校体育专业测试成绩特别突出、培养潜力大且属于我校运动队急需项目的二级运动员,可适度降低文化成绩录取要求,其高考成绩须达到所在省(自治区、直辖市)二本线的65%,合格人数不超过招生计划的30%即9人,学校将根据各运动队的实际需求及体育专业测试成绩综合考虑确定合格名单。
3.其余参加我校体育专业测试的二级运动员,其高考成绩须达到所在省(自治区、直辖市)二本线,合格人数不超过45人,学校将根据各运动队的实际需求及体育专业测试成绩综合考虑确定合格名单。
4.合格考生名单将上传至教育部阳光高考平台(https://gaokao.chsi.com.cn/)及我校本科招生网站进行公示。公示合格的高水平运动员录取前必须与学校签订协议,明确入校后参加训练、比赛的义务和责任。
七、录取
1.学校坚持择优录取、宁缺毋滥的原则,按照运动项目分项录取,如遇生源不足或运动水平达不到要求者,可减少有关项目招生计划。
2.合格考生在填报高考专业志愿时,须以第一志愿填报我校,并选择体育教育专业。
3.参加我校体育专业测试和国家体育总局策划的文化课单独考试合格的一级运动员(含以上等级),经生源所在地省级招生考试机构批准,可免于参加全国普通高等学校招生统一考试,我校根据有关规定办理录取手续;其余两类合格考生,高考文化课成绩分别达到相应优惠分数线时,我校根据有关规定办理录取手续。在已合并调整录取批次的省份,文化课成绩要求按教育部及各省级招生考试机构的规定执行。
4.我校进行的体育专业测试成绩不代替各省(自治区、直辖市)统一策划的测试成绩,对于设置省级高水平运动员资格测试的省(自治区、直辖市)的考生,必须参加并通过该省(自治区、直辖市)招生考试机构策划的相应等级达标测试。
八、纪检监督
1.学校纪委(监察处)全程参与并监督高水平运动员的测试选拔及录取工作,接受社会监督。监督投诉电话:0931-7971609(纪委),0931-7971922(招生就业处)。
2.学校在新生入学报到期间将对录取的高水平运动员进行资格复查和专业复试。凡发现有弄虚作假和舞弊行为者,一经核实立即取消其入学资格,并依据国家有关法规追究有关当事人责任。
3.我校严格按照教育部及各省(自治区、直辖市)的招生政策进行招生考试和录取,未委托任何单位、社会中介机构和个人参与我校招生宣传及录取工作,也不向考生收取除国家规定收取费用之外的任何费用,从未以学校及个人名义在校外开设“辅导班”、“培训基地”。
九、联系方式
通讯地址:甘肃省兰州市安宁东路967号 西北师范大学招生就业处
邮政编码:730070
咨询电话:西北师范大学招生就业处(0931)7971922
西北师范大学体育学院(0931)7971264
西北师范大学本科招生网:https://zsb.nwnu.edu.cn
西北师范大学体育学院:http://tyxy.nwnu.edu.cn
以上有关内容如与上级部门当年高水平运动员招生文件内容有冲突时,以上级部门文件精神为准。
附件:




来源 | 为匠赛服