EOS(中文名:柚子币)从2017年7月发行至今,各种依托“柚子币”的传销*局骗**就层出不穷。例如有“柚子魔方”、“柚子投票”、“柚子生态”等。3月14日,鹰鉴注意到一个叫做“币火圈”的APP,同样依托“柚子币”通过“拉人头”的方式,发展下线加入并投资,行传销之实。

鹰鉴在“币火圈”APP中看到,该平台自称是结合社交网络和区块链相关优势,推出的一款集社交及资讯于一身的即时通讯,不仅结合了智能合约和币业务,还有柚子币、矿池等生态。用户可以在APP上聊天、建群、看资讯等等,甚至还可以投资。
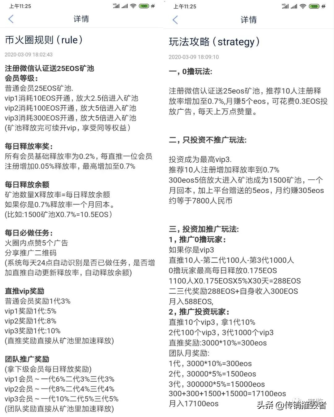
“币火圈”APP规定,参与者需要通过推荐人的推荐才能免费注册成为“币火圈”的会员。“币火圈”的会员共分为四个级别,分别是普通会员、VIP1会员、VIP2会员及VIP3会员。
同时,“币火圈”APP还设定了“零撸”、“只投资不推广”、“投资加推广”三种玩法。
“零撸”玩法是指,参与者注册成为“币火圈”APP的普通会员,并通过微信认证后,就可以获得包含25枚柚子币的“矿池”。“矿池”以每天0.2%的速度释放柚子币。普通会员还可以通过发展下线的方式,提高“矿池”的释放速度。释放的柚子币可以用于复投、投放广告,以及转入到虚拟币交易所进行提现。
“只投资不推广”玩法是指,普通会员可以消费10枚到300枚不等的柚子币升级成为VIP会员。成为VIP会员后,消费的柚子币会放大2.5倍到5倍进入“矿池”,“矿池”同样以每天0.2%的速度释放柚子币。同时,VIP会员每个月还能获得“币火圈”APP赠送的5枚柚子币。

“投资加推广”玩法是指,VIP会员通过发展下线的方式提高“矿池”的速度释放,以及获得直推奖、团队奖等奖励。直推奖是指会员每发展一名VIP会员可以获得3%到10%的返利;团队奖是指VIP会员可以拿下线会员每天“矿池”释放的奖励。
团队奖最多可以拿三代,从3%到10%不等。例如,VIP会员发展一名VIP3级别的会员,就可以拿第一代的10%,第二代的5%,第三代的5%。
鹰鉴注意到,“币火圈”APP不仅没有在工信部备案,属于非法应用。其向投资者筹集所谓的柚子币虚拟货币,本质上是一种未经批准非法公开融资的行为,涉嫌非法集资。

另外,“币火圈”APP的“投资加推广”玩法完全符合传销行为。按照我国《禁止传销条例》规定,传销就是参与者通常要交纳费用或者以认购商品等方式变相交纳费用,通过不断发展人员加入,拉人头,形成上下层及网络,并从直接或间接发展的下线缴纳的费用中提取报酬。
鹰鉴提醒广大投资者,“币火圈”APP实际上就是庞氏*局骗**,其目的是以高额回报为诱饵,骗取投资者的资金为最终目的。刚开始时,“币火圈”APP会按时返给投资者足额的回报,等投资者尝到甜头后,就会加大投资,同时也会把亲友拉进来投资。当投资的金额越来越大时,后面的资金就会无法兑现前面投资人的收益,“币火圈”就会崩盘,投资者不仅收益无法兑现,还会损失本金。