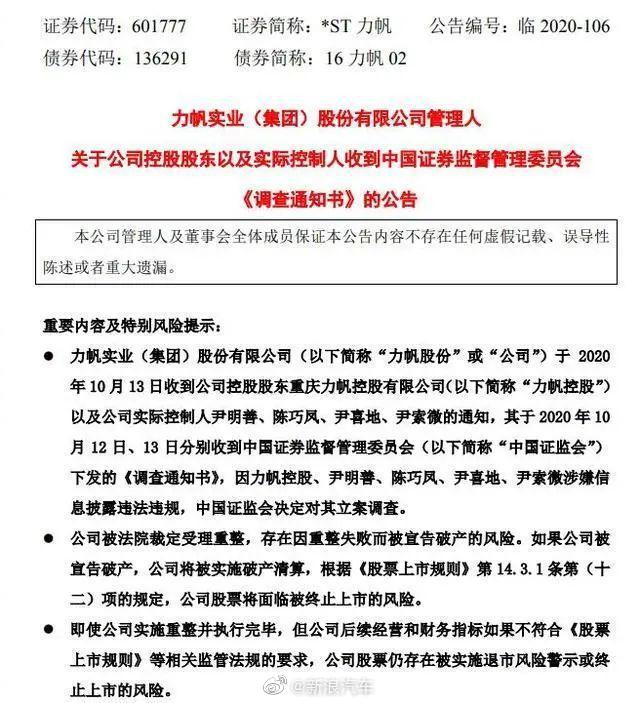
10月13日晚间消息,力帆股份发布最新公告称:10月13日收到控股股东力帆控股以及公司实际控制人尹明善、陈巧凤、尹喜地、尹索微的通知,其于10月12日、13日分别收到证监会下发的《调查通知书》,因力帆控股、尹明善、陈巧凤、尹喜地、尹索微涉嫌信息披露违法违规,证监会决定对其立案调查。

尹明善这个名字,对于很多中超球迷来说,并不陌生。他曾是中超球队重庆力帆的老板,被称为重庆首富,坚守中国足球17年之久,是中国足坛赫赫有名的投资人之一。2000年,尹明善以5580万元的价格收购了重庆隆鑫寰岛队,重庆足球正式进入“力帆时代”。刚买下球队,重庆力帆在中国足协杯决赛中,以4-1大胜北京国安,这不仅是重庆足球史上的第一个冠军,也是西部足球的第一个全国冠军。
17年来,在尹明善治下,重庆力帆几起几落,从中超降级后再次杀回,在很多球迷心目中,力帆已经与重庆足球划上了等号。从2000年2017年,17年间尹明善总共为重庆力帆累计投入了8.04亿元,并且绝大部分都是个人投资。而在重金投资之外,尹明善多次站在风口浪尖上,对中国足球的假赌黑现象进行鞭笞:他曾经高举反实德系的大旗,也曾对假球黑哨进行抨击,并不惜退出中国足坛,体坛周报记者滨岩曾撰文尹明善:“永远不应该忘记那些让中国足球活下来的人,尹明善,中国足球最艰巨时期的一个炙热符号。”

不过,尹明善也有让人诟病的地方,很重要的一点就是他的儿子尹喜地接手俱乐部。尹喜地被称为“精彩哥”,只知花天酒地,很少管俱乐部事务,导致球队从中超降级。尤其值得一提的是,2009年8月底,在力帆俱乐部紧缩银根的背景下,尹喜地豪掷3000万购入了一辆布加迪威龙,引来球迷骂声一片,球队降级后,尹喜地曾与前来*威示**的球迷骂战,“老子家里的俱乐部,想怎么玩就怎么玩,管你们啥事?”这次的公告中,被立案调查的,除了尹明善外,还有他的大公子尹喜地,让无数网友扼腕叹息。

其实,尹喜地玩布拉迪威龙的时候,尹明善还坐着一辆自家生产的力帆汽车。但从摩托车转型到汽车之后,力帆的转型之路并不顺利,力帆汽车从2010年之后就陷入下滑,在全国销量惨淡,没有合适接班人的尹明善,不得不再次出山,依然无法拯救力帆集团。
力帆集团业绩下滑严重,而中超的投入门槛则越来越高,以往尹明善一年拿出3000万元来投资足球,不过就是儿子一辆布拉迪威龙的价钱,但中超的保级门槛已经到了两亿,力帆也难以支撑下去了。2017年1月5日,尹明善把力帆俱乐部90%的股权出售给了武汉当代科技产业集团股份有限公司,唯一的希望就是力帆不要离开重庆。“我接手重庆足球的时候才62岁,当时我还不老。但现在我已经老了,虚岁已经八十了。我的家族成员对足球的热情也不高,如果我还继续坚持,重庆足球可能就像我一样衰老下去。”

就在尹明善转手俱乐部的前一年,2016年,力帆新能源骗补事件爆发,被取消了2016年中央财政补助资金预拨资格,涉及金额1.14亿元。这*翻推**了力帆的多米诺骨牌,去年亏损近50亿元,今年已经传出,力帆因56万元欠款,而被迫司法重整,令人叹息的是,这56万元,放到当年,不过是一个中超球员的月薪而已。截至2020年9月18日,已有62家债权人向力帆控股管理人申报债权,申报金额高达68.95亿元。

从目前来看,有消息表明,另一国产汽车巨头吉利,有望接盘力帆汽车,从而拯救尹明善家族。10月9日*ST力帆对外发布招募重整投资人的进展公告,代表重庆两江新区政府的两江基金和吉利迈捷投资以联合体身份,按招募公告的规定向管理人提交了意向重整投资人报名材料。巧合的是,吉利当年也曾进军中国足球,也曾因为假赌黑而一怒退出,莫非这也是一种天意?