LGD这个瓜有点大啊,康帝打假赛,结果LGD战队接近一半以上的成员受牵连。让一直说LGD是强队认证的小伙伴们,好像吃了苍蝇一样难受。

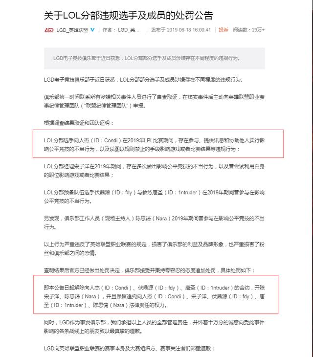
近日LGD的一纸决定,实锤了康帝等一干人等的为了菠菜,操控比赛,进行假赛。也让LPL的粉丝们看到了一个真实的黑暗面的LPL。
LGD这次的假赛,让囧王者想到了《少林足球》中的一段台词

LGD这是在向少林足球中谢贤一句话致敬吗?“战队经理,选手,解说,裁判,主持都是我的人,你们怎么和我斗?”这一次LGD的假赛风波涉及到的人非常多,从LGD战队经理,首发选手,现场解说,甚至连采访主持人都参与了假赛。这种假赛能不成功吗?就算有不成功的,也可以被逆转阴阳颠倒黑白,变成成功的。有了这些人的操作,一场完美的假赛就诞生了。LGD强队认证的牌子,只怕都与这些人有关,呵呵。
LPL夏季赛LGD主场,康帝和Rara的互动,细思极恐

记得囧王者前不久,还写过LGD主场那位长腿小姐姐“Nara大魔王”的花边新闻。特别是LGD主场的时候,康帝故意盯着Nara的大长腿看的花絮。结果现在回想起来,是不是有一种细思极恐的感觉?康帝是故意盯着Nara看的,就是为了制造小暧昧的花边新闻,转移大家对于假赛的视线。估计在那个时候,LGD的一干假赛人等已经知道LPL在调查他们,开始利用Nara的美。色来转移视线了。康帝这次是要彻底告别赛场了,以前因为桃。色新闻被开除,只有LGD收留他,现在被LGD开除后,还被LPL全联盟禁赛18个月,估计职业生涯到此结束,以后开直播也会凉凉。

最后囧王者认为,LGD中过半员工因假赛被集体开除事件,只是LPL反假赛,反菠。菜风波的开始,更大的瓜也许还在路上。我们吃瓜群众,还是搬好凳子拭目以待吧。