
最近四周时间开始密集健身,每周至少六次,每次一小时。目前感觉都挺好,对效果没有特别焦虑,饮食(在本来相对健康的基础上)也没有非常克制,我觉得那么辛苦去锻炼就为了能好好吃饭,吃饭如果也那么辛苦,人生还有什么乐趣可言。

根据现有课程对运动装备进行了认真深入的研究,我上的课程目前包括三种:以体位纠正为主的私教课,每周两节,keepland体能课,每周三节,瑜伽课,每周一节。
换了狼牙泡沫轴,买了三个筋膜球,其中一个随身携带,每天出门穿压缩袜、运动短裤、速干衣,还买了止汗带、髌骨带、撸铁手套,健身还看到什么效果,购物成绩还可以。
购置好装备是我对这件事的认真,我有认真在锻炼,也有认真在为锻炼做准备,决定了要做的事,就要做好十万分的准备,每个环节都不落下。
在健身的所有装备里,我认为最重要的是运动鞋,现在走在路上和健身的时候经常会盯着别人的鞋看。但在关老爷把她一柜子宝贝鞋拿出来给我一双一双讲的时候,才知道我以前的鞋都买错了,我准备买的鞋也被他否决了。
以前不怎么穿运动鞋,到现在家里的6双跑鞋加在一起也没穿过几个月。毕竟以前也不怎么运动。
突然一个月变成运动鞋专家也不可能,我的知识来自关老爷及这两天看完的两本书:《运动鞋设计与制作》和《运动生理学》。
嗯,主要是关老爷给我打开了一个新世界,迫不及待要显摆一下了。

我也曾经以为运动鞋怎样都比高跟鞋穿起来舒适,随便选一双都好,现在知道了,一双完美的运动鞋太难选,比高跟鞋难太多了,毕竟高跟鞋设计师能实现的只是让你的脚尽可能少受点罪。
没关系,正确的选择从今天开始还不晚。
以下这些选购合适运动鞋的知识店员可能不会给你讲,线上客服可能也不会给你讲,你有可能穿了很多年都是不合适的鞋,你的运动损伤也有可能是由此而来,你有可能继续买着很贵的专业运动鞋在伤害自己。
如何选择适合你的运动鞋,从脚型、走路习惯、应用场景都有区别。
这篇文章没有具体的推荐,讲的都是选鞋的方*论法**,列举的几双鞋也并不是具体推荐,按照这个方*论法**去店里试鞋买鞋,你会得到适合自己的。
01
认真了解自己的脚型
脚型包括很多方面,脚趾形状、脚踝方向、足弓高低、足后跟大小、脚掌宽度,脚型比脸型千变万化。
1
你是罗马脚还是埃及脚?
对照这张图盯住看你的脚趾,我是第二种,齐头并进罗马脚,周围很多朋友是第一种埃及脚,这两种脚型在选鞋上就有很大的不同。

现在把你家所有的运动鞋摆放一地,鞋底朝上看一看,是不是同一个牌子都不一样,有的歪一点,有的比较正。
我们找两张官网图作为参考。
同样是锐步,左边这双是歪的,右边相对直。也就是说,左边这双鞋,埃及脚穿起来会更舒服,右边更适合罗马脚。

有些品牌会建议不同脚型选择同款鞋的时候考虑买大一码之类,这都是不够科学和准确的建议。记得买鞋先看底歪不歪。
2
脚踝内翻还是外翻?
相对专业的跑鞋品牌会对产品有细分,asics的天猫店按照跑步模式给跑鞋做了分类,路跑、竞速、日常、越野。

看一下产品详情页,他们也是唯一一家除运动场景外,按照脚型、适用场地、建议体重及建议运动量给鞋做标记的。


此处对脚型的分类讲的是由脚踝倾斜方式决定的着地方式,分为三种:
Supination(脚踝向外倾斜——内旋不足,内翻)
Neutral(脚踝正直无倾斜,正常内旋)
Pronation(脚踝向内侧倾斜——过度内旋,外翻)
注意一下这里的内外关系,脚踝向外倾斜,脚是向内翻,没写错。

根据运动状态:
外翻是在落地时脚向外转,也就是外侧先着地;
内翻是在落地时脚向内转,也就是内侧先着地;
无倾斜即垂直着地。
拿起一双穿了比较长时间的鞋,看一下磨损程度,就知道你是内翻还是外翻了。
上面这张表里还对运动状态受力情况进行了具体说明,以及对足弓形状也进行了对照。
提到的四种足弓形状参考下图,用自己的湿脚印比对一下就好,然后再按照产品详细说明去店里试鞋。

至于内外旋的问题是如何解决的,办法你多,通过改变鞋楦曲度、采用不同硬度的材料制作鞋底、足弓部位设计支撑物、利用外部稳定装置,这是设计师们考虑的问题,反正他们总有办法解决。
很多人对自己的身体及身体变化的感知和观察没有那么仔细,我属于不那么仔细的,关老爷比我仔细太多了,我们用同一件东西,为什么好或不好,都能给我讲的很明白,所以请珍惜身边对自己很在意的朋友,他们是可能会是你人生的捷径。
3
脚掌是宽是窄?
脚掌宽窄也只有去试鞋最准,静态试鞋,前端和两侧都不磨脚,脚后跟和鞋跟之间能伸进一个手指,这双鞋就算合适了 。
另外,你的身体也在不停发生变化,就如同一副眼镜不能戴二十年。
02
别穿跑鞋去健身房举铁
不喜欢跑步,也不打算喜欢,健身方式千千万,我也没有狗要遛。
当然,这都是努力尝试了很多次得到的结论,不然也不会买6双跑鞋了。
1
训练鞋、篮球鞋、足球鞋、跑鞋的功能要求
篮球鞋、跑鞋、登山鞋、室内训练鞋的功能要求和运动特点,在下面这个大表格里都有很详细的专业说明。


我知道你可能没有耐心看完,那我们就具体说一下,为什么不能穿着跑鞋去健身房举铁。我们分两部分,第一部分是如何选举铁鞋,也就是室内力量训练鞋,第二部分是如何选跑鞋。
2
如何选一双室内(力量)训练鞋?
鞋面:硬度高、弹性低、支撑力高
室内训练,不管你是举铁做力量训练还是跑跳蹦的体能训练,需要的是弹性低、硬度高、包裹性强、支撑力好的鞋面,不然非常容易崴脚,如果是弹性很好的网面跑鞋,你的脚在做这些训练的时候很容容易扭来扭去崴到脚。
鞋底:坡度低、不要太厚、不要太软
有一部分全掌气垫底和爆米花鞋底并适合室内训练,鞋底过于软和前后高度差过于大,都容易崴脚。
举个例子,这双nike metcon 4比较适合室内训练。

而这双ultra boost是一双合格的跑鞋。

那些老爹鞋,尤其是非运动品牌做的老爹们,你爹都不会穿的,鞋底巨硬,还高,还特别重,当高跟皮鞋穿穿磨脚玩就好了,不要妄想他们跟舒适有任何的关系,走路都不舒服就别想着去健身了,出门旅行要是带着也行,相当于一对壶铃在手。
鞋帮:能保护脚踝的高鞋帮最佳
其实高帮篮球鞋是非常适合室内训练的,鞋面支撑力足够,坡度得宜,鞋帮可以包裹覆盖脚踝,保证运动时脚的稳定和安全性。
但也不一定就买高帮的,也许你觉得捂脚,也许觉得显腿短,也许单纯觉得不好看,都行。
鞋头:硬一点、保护脚趾
硬点鞋头保护好你的脚趾,有些跑鞋鞋面很软,但是会在鞋头做加厚处理,而训练鞋的鞋头和鞋面要求是一致的。
3
怎样选跑鞋?
鞋面:弹性好、透气性好
鞋帮:不要太高,方便脚踝活动
鞋底:软、轻、不宜太厚
有一些跑鞋底偏薄,室外走路会硌脚,很多慢跑鞋更适合户外走。
这双是asics的GEL-QUANTUM INFINITY,底部透明的一层不是气垫,是他们研发的一个透明材质的大底。

我觉得好看的跑鞋和训练鞋几乎都是男鞋,颜色好看线条利落,很可惜现在我长不出40号的脚。
顺便再说一下足球鞋。
足球鞋属于草地用鞋,所以不适宜日常场景穿着,鞋底一般为5MM高密度橡胶+TPU材料射出鞋底,大底上安装有13个或多个高约1.5CM的鞋钉,因为它最重要的考核标准是抓地力,是能否吸住草皮。
这双Nike Mercurial Vapor 360 x Virgil Abloh就还挺好看的。我就看看,跟我没什么关系。(可真好看啊!)

03
运动鞋的设计有多复杂
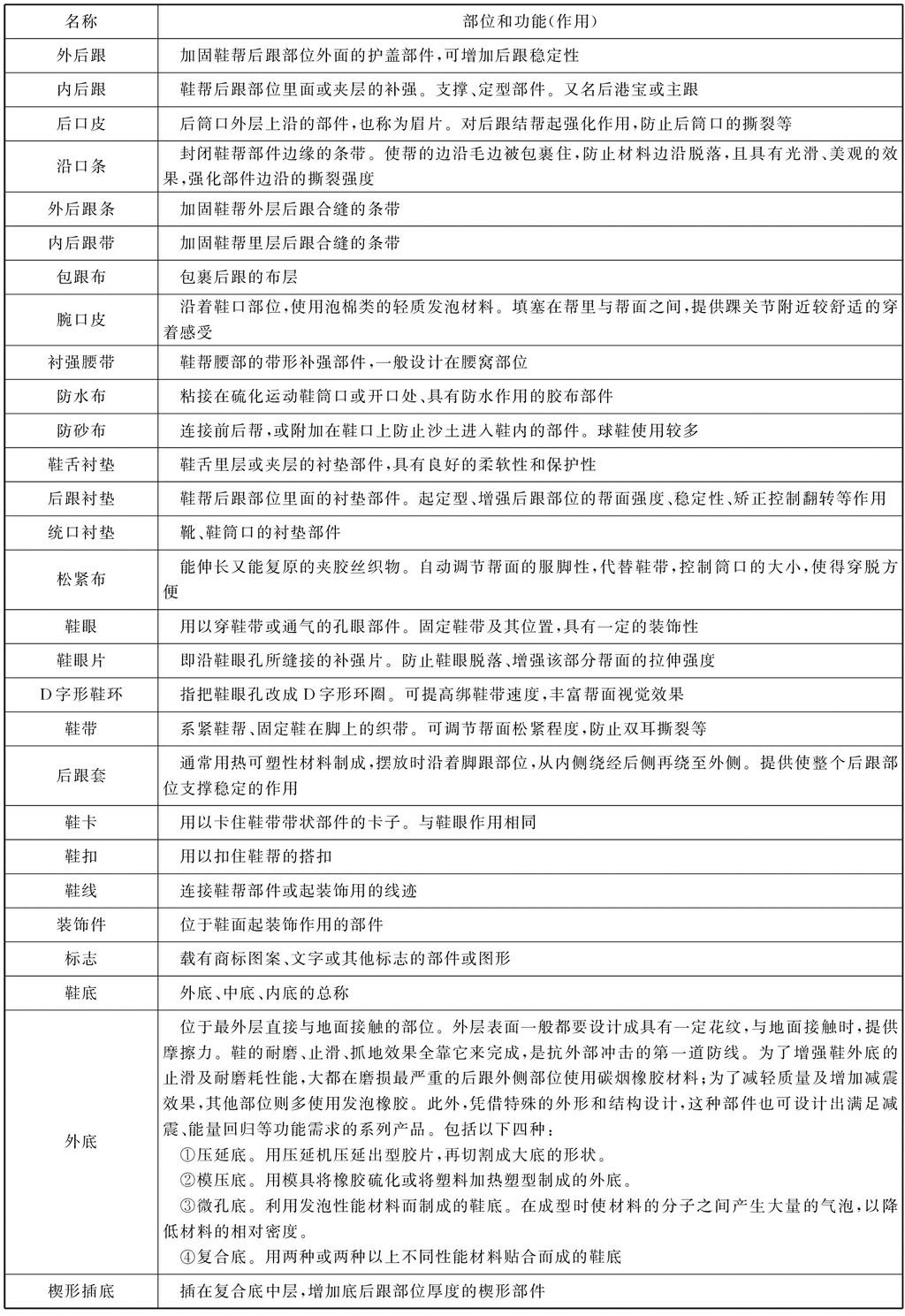
除了前面说到的那些,一双好的运动鞋,每一个细小配件都有自己的功能。
运动鞋大致的构成:鞋尖、鞋前面、鞋侧面、大底、中底、后跟、里衬、鞋垫、鞋舌。按照鞋口高度,分成低帮、中帮、高帮三种。


以前我第一关注的是鞋子好看不好看,其实每个部分拆开看功能都不简单,需要仔细关注每个部分的功能才能选对好鞋,简要说明一下主要的一些部位,不拆开逐一列举了。
1、鞋头:保护脚部,防止摩擦受伤。
鞋头也分很多种材质,后面根据功能分开讲。
2、鞋面:提供支持性、保护性、透气性,包裹脚部。
网面或布面设计的鞋面,比较常见于跑鞋,透气性好、活动方便、重量轻。
3、鞋底:提供抓地力,加强耐磨度及灵活性。
鞋底能吸收和释放能量,缓冲足底所受的撞击。
4、鞋舌:调节鞋帮与鞋面的松紧关系,增强舒适性。
5、鞋带:调节舒适性。
6、鞋跟劈口:保护跟腱。
这部分有兴趣可以看一下我在文末说的那两本书,讲的很清楚了,有些平时不会在意到的细节,书里都有说。
下面这张表格也来自书,全面肢解了一下运动鞋。




04
需要强调的一些事
1、一定要去店里试,合不合脚穿了才知道,有些店里有跑步机,上去走两步再试,多走多试反复试。
2、好看和好穿之间只能选择一个。
3、贵的不一定就好。
4、警惕老爹鞋,有的可以运动有的不可以,而大部分老爹都不可以,有些你老爹都不会穿的你就不要穿着去健身了,容易崴脚。
5、同一项运动也要区分场地,比如打篮球,有可能在室内地板和室外胶地,跑步有可能是户外也可能是室内跑步机,户外,冬季夏季,南方北方,阴雨干燥,也有分别,选鞋的时候要考虑的场景太多了,依据你自己最常出现的运动场景选择就行。
6、有些鞋的设计并不科学,经常会有鞋身鞋底并不适合任何运动场景的组合,你只要找对的就行,相信自己,不是所有设计师都是正确的。
参考书目:
《运动鞋设计与制作》,王文博,化学工业出版社,2014年6月出版
《运动生理学》,封飞虎 凌波,华中科技大学出版社,2014年9月出版