鏁欏笀璧勬牸闈㈣瘯璇曡涓囪兘妯℃澘 (鏁欏笀璧勬牸璇侀潰璇曚竾鑳借瘯璁茬鏁板)

今天给大家整顿了“面试 万能模版 ”!还原真实课堂效果,让您面试得高分!

灏忓鑻辫鏁欏笀璧勬牸闈㈣瘯璇曡瑙嗛,鏁欏笀璧勬牸璇侀潰璇曚竾鑳借瘯璁茬鏁板

这么重要的内容赶快转发、分享给你的小伙伴!

点击底部了解更多,查看更多教资面试备考干货

-教资面试看什么教材?人教/苏教/教科版?

-不同学科也有区别!

灏忓鑻辫鏁欏笀璧勬牸闈㈣瘯璇曡瑙嗛,鏁欏笀璧勬牸璇侀潰璇曚竾鑳借瘯璁茬鏁板

灏忓鑻辫鏁欏笀璧勬牸闈㈣瘯璇曡瑙嗛,鏁欏笀璧勬牸璇侀潰璇曚竾鑳借瘯璁茬鏁板

灏忓鑻辫鏁欏笀璧勬牸闈㈣瘯璇曡瑙嗛,鏁欏笀璧勬牸璇侀潰璇曚竾鑳借瘯璁茬鏁板

面试考题到底长什么样?

教资面试试题通常是由题目、内容以及试题要求三部分组成。

灏忓鑻辫鏁欏笀璧勬牸闈㈣瘯璇曡瑙嗛,鏁欏笀璧勬牸璇侀潰璇曚竾鑳借瘯璁茬鏁板

例:

灏忓鑻辫鏁欏笀璧勬牸闈㈣瘯璇曡瑙嗛,鏁欏笀璧勬牸璇侀潰璇曚竾鑳借瘯璁茬鏁板

1. 试题题目:10 分钟试讲的课题名称。

2. 试题内容:一般为教材片断或某个知识点,特殊学科如体育试题与其他学科有所不同,节选 1-2 个基础动作进行考试,如篮球投篮、跳远;足球脚背内侧踢球、跑等。

3. 试题要求:试题要求基本围绕板书设计、教学方法、教学内容、试讲时间四个方面。试题要求是在教学环节中必须展示的内容。

面试备课该怎么设计?

灏忓鑻辫鏁欏笀璧勬牸闈㈣瘯璇曡瑙嗛,鏁欏笀璧勬牸璇侀潰璇曚竾鑳借瘯璁茬鏁板

导入新课

导入新课常用的方法有:创设情境导入、温故知新导入、直接导入法等。

创设情景导入

常见的创设情景的方式有展示实物情景、创设生活实例、讲故事等。创设情景导入能够激发学生的学习兴趣,使其注意力快速集中到课堂内容上。

温故知新导入

在导入新课题时,教师先让学生复习学过的旧知识,再自然而然的进入新知识的讲解。而此种方法关键是找到新旧知识之间的联系,并设计相应的提问达到复习与启发的作用。NTCECN

直接导入

简洁明快,是一种直接阐明学习目的和要求、各个重要部分的内容及教学程序的导入方法。概括为“开门见山,直奔主题”,直接导入法适用于主题明确,内容较为简单的课题。

灏忓鑻辫鏁欏笀璧勬牸闈㈣瘯璇曡瑙嗛,鏁欏笀璧勬牸璇侀潰璇曚竾鑳借瘯璁茬鏁板

新课展开

要点一:思路清晰、结构紧凑,前后知识点间有恰当的过渡和衔接,教学思路,符合学科特点;

要点二:设置相应的师生互动及教学活动辅助教学。

提问是课堂互动的重要方式,问题的设置主要有以下三种:

激发兴趣类问题

在导入环节,可以紧密结合所学内容,创造情景,提出任务。

引导深思类问题

先寻找问题设置的恰当角度,设置主问题及小问题串,然后将主问题有机结合起来,建构思维框架,将学生的思维活动引向深入或拓展加深内容理解。

拓展延伸类问题

由课内向课外拓展,由课文理解向课题研究延伸,把当前所学知识技能迁移到现实生活中,解决真实的问题,使学生受到启发,学有所获。在教师资格面试的试讲环节中,真正让课堂提问发挥到以上的作用,需要考生得当应用提问语言。

要注意以下几个方面

(1)讲究提问语言的价值性。反对不分轻重巨细,处处设问,课堂教学满堂问。

(2)讲究提问语言的诱导性。诱导性的语言能够激发学生求知的欲望,便于唤起各种知识的联系,借助图像表格或其它媒介进行联想、分析、归纳、类比得出结论。

(3)讲究提问语言的适应性。把握好提问的深浅程度,做到提问语言与学生知识水平及接受能力相符合。

灏忓鑻辫鏁欏笀璧勬牸闈㈣瘯璇曡瑙嗛,鏁欏笀璧勬牸璇侀潰璇曚竾鑳借瘯璁茬鏁板

小结作业

小结作业部分环节,可根据学生掌握情况及课堂内容,总结本节课所学,并设置分梯度的课堂作业。

教案撰写基本结构与范例

灏忓鑻辫鏁欏笀璧勬牸闈㈣瘯璇曡瑙嗛,鏁欏笀璧勬牸璇侀潰璇曚竾鑳借瘯璁茬鏁板

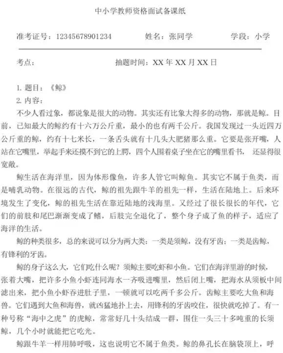
案例一:小学语文《鲸》

灏忓鑻辫鏁欏笀璧勬牸闈㈣瘯璇曡瑙嗛,鏁欏笀璧勬牸璇侀潰璇曚竾鑳借瘯璁茬鏁板

灏忓鑻辫鏁欏笀璧勬牸闈㈣瘯璇曡瑙嗛,鏁欏笀璧勬牸璇侀潰璇曚竾鑳借瘯璁茬鏁板

【参考简案】

灏忓鑻辫鏁欏笀璧勬牸闈㈣瘯璇曡瑙嗛,鏁欏笀璧勬牸璇侀潰璇曚竾鑳借瘯璁茬鏁板

灏忓鑻辫鏁欏笀璧勬牸闈㈣瘯璇曡瑙嗛,鏁欏笀璧勬牸璇侀潰璇曚竾鑳借瘯璁茬鏁板

小编在这里给大家的建议是,从写逐字稿开始,把你能想到的内容精彩的互动、有趣的教学评价全都来一遍。然后到开始取精华去糟粕,形成一定套路,记住”展示给考官的样子是我是会讲的”,这时候的教案也到了“简案”阶段,这个简案模版不再是你到处搜来的万能模板,而是你自己总结归纳最适合你的私人模板。

一定要记录和严格设定写教案的时间,做到时间精准配比,互动精彩,环节流畅,教态自然,面试才能稳操胜券。

灏忓鑻辫鏁欏笀璧勬牸闈㈣瘯璇曡瑙嗛,鏁欏笀璧勬牸璇侀潰璇曚竾鑳借瘯璁茬鏁板

转发分享文章 传播好运气

点击底部了解更多,查看更多教资面试备考干货