作者:码上就说
出处:https://juejin.cn/post/6917058201833701384
ExoPlayer 是google封装的一个极其优秀的*放播**框架,目前youtube等很多应用都在使用它来*放播**视频,ExoPlayer的更新非常快,基本上保持着半个月更新一个版本的节奏; ExoPlayer本质上是使用MediaCodec来解码视频,但是其中的流程非常复杂, 所有 我们由浅入深的讲解一下,很多地方也是刚开始看,看得不详细,向大家汇报一下吧。
概要
ExoPlayer旨在对正在*放播**的媒体类型,媒体的存储方式和存储方式以及呈现方式做出很少的假设(并因此而施加了一些限制)。 ExoPlayer实现不是直接实现媒体的加载和渲染,而是将这项工作委托给在创建*放播**器或准备*放播**时注入的组件。所有ExoPlayer实现共同的组件是:
- 一个MediaSource,它定义要*放播**的媒体,加载媒体,并从中读取加载的媒体。在*放播**开始时通过prepare(MediaSource)注入MediaSource。库模块为渐进式媒体文件(ProgressiveMediaSource),DASH(DashMediaSource),SmoothStreaming(SsMediaSource)和HLS(HlsMediaSource)提供了默认实现,该实现是用于加载单个媒体样本(SingleSampleMediaSource)的一种实现,该样本最常用于侧面加载的字幕文件,以及用于从更简单的媒体源构建更复杂的媒体源的实现(MergingMediaSource,ConcatenatingMediaSource,LoopingMediaSource和ClippingMediaSource)。
- 渲染媒体的各个组成部分的渲染器。该库提供了常见媒体类型(MediaCodecVideoRenderer,MediaCodecAudioRenderer,TextRenderer和MetadataRenderer)的默认实现。渲染器使用正在*放播**的MediaSource中的媒体。创建*放播**器时将注入渲染器。
- 一个TrackSelector,它选择MediaSource提供的轨道以供每个可用的渲染器使用。该库提供适合大多数使用情况的默认实现(DefaultTrackSelector)。创建*放播**器时会注入TrackSelector。
- 一个LoadControl,它控制MediaSource何时缓冲更多媒体,以及缓冲多少媒体。该库提供适合大多数使用情况的默认实现(DefaultLoadControl)。创建*放播**器时将注入LoadControl。
可以使用库提供的默认组件来构建ExoPlayer,但是如果需要非标准行为,也可以使用自定义实现来构建。例如,可以注入自定义LoadControl来更改*放播**器的缓冲策略,或者可以注入自定义Renderer来添加对Android原生不支持的视频编解码器的支持。
在整个库中都存在注入实现*放播**器功能的组件的概念。上面列出的默认组件实现将工作委托给其他注入的组件。这允许将许多子组件分别替换为自定义实现。例如,默认的MediaSource实现需要通过其构造函数注入一个或多个DataSource工厂。通过提供自定义工厂,可以从非标准来源或通过其他网络堆栈加载数据。
下面是ExoPlayer的线程模型:

- 必须从单个应用程序线程访问ExoPlayer实例。在绝大多数情况下,这应该是应用程序的主线程。使用ExoPlayer的UI组件或IMA扩展时,也需要使用应用程序的主线程。创建*放播**器时,可以通过传递“ Looper”来明确指定必须访问ExoPlayer实例的线程。如果未指定“ Looper”,则使用创建*放播**器的线程的“ Looper”,或者如果该线程不具有“ Looper”,则使用应用程序主线程的“ Looper”。在所有情况下,都可以使用Player.getApplicationLooper()查询必须从中访问*放播**器的线程的“ Looper”。
- 在与Player.getApplicationLooper()关联的线程上调用已注册的*听器侦**。请注意,这意味着已注册的*听器侦**在必须用于访问*放播**器的同一线程上调用。
- 内部回放线程负责回放。*放播**器在此线程上调用注入的*放播**器组件,例如Renderer,MediaSources,TrackSelectors和LoadControls。
- 当应用程序在*放播**器上执行操作(例如搜索)时,消息会通过消息队列传递到内部回放线程。内部回放线程使用队列中的消息并执行相应的操作。类似地,当内部回放线程上发生回放事件时,一条消息将通过第二个消息队列传递到应用程序线程。应用程序线程使用队列中的消息,更新应用程序的可见状态并调用相应的*听器侦**方法。
- 注入的*放播**器组件可能会使用其他后台线程。例如,MediaSource可以使用后台线程来加载数据。
下面是写一个ExoPlayer demo的基本调用流程,其中的关系还是比较简单,我们可以从这张图展开,全面分析一下ExoPlayer的工作机制。

一、MediaSource关系梳理
MediaSource是ExoPlayer中非常重要的结构,加载啊的视频资源要经过MediaSource封装,MediaSource里面还有解析这些视频资源的逻辑;下面是MediaSource类结构关系图;

1.1 DashMediaSource
DashMediaSource专门用来解析Dash格式的视频,这里所说的格式都是封装格式,不是编解码格式,下面也是一样的; Dynamic Adaptive Streaming over HTTP,基于HTTP的动态自适应流,DASH是一项 自适性 流技术,其将多媒体文件分割为一个或多个片段,并使用超文本传输协议传递给客户端;
1.2 HlsMediaSource
HlsMediaSource专门用来解析HLS格式的视频,HLS---> Http Live Streaming技术,是Apple首先倡导的,目前已经成为直播流的基本技术构成;HLS的格式区分非常细,感兴趣可以 取 了解一下HLS协议规范;
1.3 SsMediaSource
SsMediaSource 是微软提出的针对SmoothStreaming技术的解决方案,其和DASH和HLS有很多共通之处;
1.4 ProgressiveMediaSource
这是针对一般视频的MediaSource封装方案,所谓一般,就是非DASH、HLS、SS类型的视频; 下面是ProgressiveMediaSource支持的视频的封装格式;

小结:目前DASH和SS已经用的相对较少,我们主要分析HLS和ProgressiveMediaSource两种类型;
1.5 MediaSource 判断规则
private MediaSource createLeafMediaSource(
Uri uri, String extension, DrmSessionManager<ExoMediaCrypto> drmSessionManager) {
@ContentType int type = Util.inferContentType(uri, extension);
switch (type) {
case C.TYPE_DASH:
return new DashMediaSource.Factory(dataSourceFactory)
.setDrmSessionManager(drmSessionManager)
.createMediaSource(uri);
case C.TYPE_SS:
return new SsMediaSource.Factory(dataSourceFactory)
.setDrmSessionManager(drmSessionManager)
.createMediaSource(uri);
case C.TYPE_HLS:
return new HlsMediaSource.Factory(dataSourceFactory)
.setDrmSessionManager(drmSessionManager)
.createMediaSource(uri);
case C.TYPE_OTHER:
return new ProgressiveMediaSource.Factory(dataSourceFactory)
.setDrmSessionManager(drmSessionManager)
.createMediaSource(uri);
default:
throw new IllegalStateException("Unsupported type: " + type);
}
}
各种MediaSource类型是根据一定的规则来使用的,上面是判断的逻辑,提取的关键是根据uri和extension得到的type类型;
public static int inferContentType(String fileName) {
fileName = toLowerInvariant(fileName);
if (fileName.endsWith(".mpd")) {
return C.TYPE_DASH;
} else if (fileName.endsWith(".m3u8")) {
return C.TYPE_HLS;
} else if (fileName.matches(".*\\.ism(l)?(/manifest(\\(.+\\))?)?")) {
return C.TYPE_SS;
} else {
return C.TYPE_OTHER;
}
}
这儿的判断逻辑就非常简单,直接判断一下uri的fileName,这样针对HLS的判断不是很准确,很多HLS类型的视频会被判断成非HLS类型,之后的HLS格式分析会讲到;
二、MediaSource解析

这里有很多Factory类,这是ExoPlayer将各个模块的工作统一封装在Factory类中,然后由Factory统一管理;
ExoPlayer中有DefaultHttpDataSourceFactory ---> DefaultHttpDataSource 来实现对HLS资源的解析工作;
HlsMediaSource.Factory构造函数中会传入一个DataSource.Factory对象,这个对象就是DefaultHttpDataSourceFactory 对象,这个对象负责http请求;
public Factory(DataSource.Factory dataSourceFactory) {
this(new DefaultHlsDataSourceFactory(dataSourceFactory));
}
ExoPlayer中很多Factory类,基本上每个模块都有相应的Factory类管理这个模块的相应工作; DefaultHttpDataSource中有针对相应的file path解析的工作:
public long open(DataSpec dataSpec) throws IOException {
Assertions.checkState(dataSource == null);
// Choose the correct source for the scheme.
String scheme = dataSpec.uri.getScheme();
if (Util.isLocalFileUri(dataSpec.uri)) {
String uriPath = dataSpec.uri.getPath();
if (uriPath != null && uriPath.startsWith("/android_asset/")) {
dataSource = getAssetDataSource();
} else {
dataSource = getFileDataSource();
}
} else if (SCHEME_ASSET.equals(scheme)) {
dataSource = getAssetDataSource();
} else if (SCHEME_CONTENT.equals(scheme)) {
dataSource = getContentDataSource();
} else if (SCHEME_RTMP.equals(scheme)) {
dataSource = getRtmpDataSource();
} else if (SCHEME_UDP.equals(scheme)) {
dataSource = getUdpDataSource();
} else if (DataSchemeDataSource.SCHEME_DATA.equals(scheme)) {
dataSource = getDataSchemeDataSource();
} else if (SCHEME_RAW.equals(scheme)) {
dataSource = getRawResourceDataSource();
} else {
dataSource = baseDataSource;
}
// Open the source and return.
return dataSource.open(dataSpec);
}
最关键的是http的dataSource,这是在DefaultHttpDataSourceFactory 中createDataSource 创建的,最终发起和处理http请求的地方在DefaultHttpDataSource类中;

上面类图关系可以看出ExoPlayer中DataSource之间的结构分布; 常用的Http请求的主要处理类是DefaultHttpDataSource,OkHttpDataSource和CronetDataSource是扩展的类,方便开发者接入外部的网络加载库;
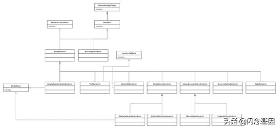
三、Renderer
Renderer从SampleStream读取的媒体。 在内部,Renderer的生命周期由拥有的ExoPlayer管理。随着整体*放播**状态和启用的轨道发生变化,Renderer会通过各种状态进行转换。有效状态转换如下所示,并标有每次转换期间调用的方法。


还有一些可供扩展的Renderer类,如:FfmpegAudioRenderer ,这儿没有列出;
3.1 Renderer 初始化
在构造SimpleExoPlayer对象的时候,传入了Renderer list对象,这个Renderer list对象,就是将支持的所有Renderer 渲染器传进来;
public Renderer[] createRenderers(
Handler eventHandler,
VideoRendererEventListener videoRendererEventListener,
AudioRendererEventListener audioRendererEventListener,
TextOutput textRendererOutput,
MetadataOutput metadataRendererOutput,
@Nullable DrmSessionManager<FrameworkMediaCrypto> drmSessionManager) {
if (drmSessionManager == null) {
drmSessionManager = this.drmSessionManager;
}
ArrayList<Renderer> renderersList = new ArrayList<>();
buildVideoRenderers(
context,
extensionRendererMode,
mediaCodecSelector,
drmSessionManager,
playClearSamplesWithoutKeys,
enableDecoderFallback,
eventHandler,
videoRendererEventListener,
allowedVideoJoiningTimeMs,
renderersList);
buildAudioRenderers(
context,
extensionRendererMode,
mediaCodecSelector,
drmSessionManager,
playClearSamplesWithoutKeys,
enableDecoderFallback,
buildAudioProcessors(),
eventHandler,
audioRendererEventListener,
renderersList);
buildTextRenderers(context, textRendererOutput, eventHandler.getLooper(),
extensionRendererMode, renderersList);
buildMetadataRenderers(context, metadataRendererOutput, eventHandler.getLooper(),
extensionRendererMode, renderersList);
buildCameraMotionRenderers(context, extensionRendererMode, renderersList);
buildMiscellaneousRenderers(context, eventHandler, extensionRendererMode, renderersList);
return renderersList.toArray(new Renderer[0]);
}
buildVideoRenderers buildAudioRenderers buildTextRenderers buildMetadataRenderers buildCameraMotionRenderers buildMiscellaneousRenderers 追踪VideoRenderer和AudioRenderer的工作流程,对我们理解视频的解码流程有较大的帮助;
protected void buildVideoRenderers(
Context context,
@ExtensionRendererMode int extensionRendererMode,
MediaCodecSelector mediaCodecSelector,
@Nullable DrmSessionManager<FrameworkMediaCrypto> drmSessionManager,
boolean playClearSamplesWithoutKeys,
boolean enableDecoderFallback,
Handler eventHandler,
VideoRendererEventListener eventListener,
long allowedVideoJoiningTimeMs,
ArrayList<Renderer> out) {
out.add(
new MediaCodecVideoRenderer(
context,
mediaCodecSelector,
allowedVideoJoiningTimeMs,
drmSessionManager,
playClearSamplesWithoutKeys,
enableDecoderFallback,
eventHandler,
eventListener,
MAX_DROPPED_VIDEO_FRAME_COUNT_TO_NOTIFY));
if (extensionRendererMode == EXTENSION_RENDERER_MODE_OFF) {
return;
}
int extensionRendererIndex = out.size();
if (extensionRendererMode == EXTENSION_RENDERER_MODE_PREFER) {
extensionRendererIndex--;
}
try {
// Full class names used for constructor args so the LINT rule triggers if any of them move.
// LINT.IfChange
Class<?> clazz = Class.forName("com.google.android.exoplayer2.ext.vp9.LibvpxVideoRenderer");
Constructor<?> constructor =
clazz.getConstructor(
long.class,
android.os.Handler.class,
com.google.android.exoplayer2.video.VideoRendererEventListener.class,
int.class);
// LINT.ThenChange(../../../../../../../proguard-rules.txt)
Renderer renderer =
(Renderer)
constructor.newInstance(
allowedVideoJoiningTimeMs,
eventHandler,
eventListener,
MAX_DROPPED_VIDEO_FRAME_COUNT_TO_NOTIFY);
out.add(extensionRendererIndex++, renderer);
Log.i(TAG, "Loaded LibvpxVideoRenderer.");
} catch (ClassNotFoundException e) {
// Expected if the app was built without the extension.
} catch (Exception e) {
// The extension is present, but instantiation failed.
throw new RuntimeException("Error instantiating VP9 extension", e);
}
try {
// Full class names used for constructor args so the LINT rule triggers if any of them move.
// LINT.IfChange
Class<?> clazz = Class.forName("com.google.android.exoplayer2.ext.av1.Libgav1VideoRenderer");
Constructor<?> constructor =
clazz.getConstructor(
long.class,
android.os.Handler.class,
com.google.android.exoplayer2.video.VideoRendererEventListener.class,
int.class);
// LINT.ThenChange(../../../../../../../proguard-rules.txt)
Renderer renderer =
(Renderer)
constructor.newInstance(
allowedVideoJoiningTimeMs,
eventHandler,
eventListener,
MAX_DROPPED_VIDEO_FRAME_COUNT_TO_NOTIFY);
out.add(extensionRendererIndex++, renderer);
Log.i(TAG, "Loaded Libgav1VideoRenderer.");
} catch (ClassNotFoundException e) {
// Expected if the app was built without the extension.
} catch (Exception e) {
// The extension is present, but instantiation failed.
throw new RuntimeException("Error instantiating AV1 extension", e);
}
}
主要是MediaCodecVideoRenderer ,下面都是可扩展的软解码的Renderer引擎;
protected void buildAudioRenderers(
Context context,
@ExtensionRendererMode int extensionRendererMode,
MediaCodecSelector mediaCodecSelector,
@Nullable DrmSessionManager<FrameworkMediaCrypto> drmSessionManager,
boolean playClearSamplesWithoutKeys,
boolean enableDecoderFallback,
AudioProcessor[] audioProcessors,
Handler eventHandler,
AudioRendererEventListener eventListener,
ArrayList<Renderer> out) {
out.add(
new MediaCodecAudioRenderer(
context,
mediaCodecSelector,
drmSessionManager,
playClearSamplesWithoutKeys,
enableDecoderFallback,
eventHandler,
eventListener,
new DefaultAudioSink(AudioCapabilities.getCapabilities(context), audioProcessors)));
if (extensionRendererMode == EXTENSION_RENDERER_MODE_OFF) {
return;
}
int extensionRendererIndex = out.size();
if (extensionRendererMode == EXTENSION_RENDERER_MODE_PREFER) {
extensionRendererIndex--;
}
try {
// Full class names used for constructor args so the LINT rule triggers if any of them move.
// LINT.IfChange
Class<?> clazz = Class.forName("com.google.android.exoplayer2.ext.opus.LibopusAudioRenderer");
Constructor<?> constructor =
clazz.getConstructor(
android.os.Handler.class,
com.google.android.exoplayer2.audio.AudioRendererEventListener.class,
com.google.android.exoplayer2.audio.AudioProcessor[].class);
// LINT.ThenChange(../../../../../../../proguard-rules.txt)
Renderer renderer =
(Renderer) constructor.newInstance(eventHandler, eventListener, audioProcessors);
out.add(extensionRendererIndex++, renderer);
Log.i(TAG, "Loaded LibopusAudioRenderer.");
} catch (ClassNotFoundException e) {
// Expected if the app was built without the extension.
} catch (Exception e) {
// The extension is present, but instantiation failed.
throw new RuntimeException("Error instantiating Opus extension", e);
}
try {
// Full class names used for constructor args so the LINT rule triggers if any of them move.
// LINT.IfChange
Class<?> clazz = Class.forName("com.google.android.exoplayer2.ext.flac.LibflacAudioRenderer");
Constructor<?> constructor =
clazz.getConstructor(
android.os.Handler.class,
com.google.android.exoplayer2.audio.AudioRendererEventListener.class,
com.google.android.exoplayer2.audio.AudioProcessor[].class);
// LINT.ThenChange(../../../../../../../proguard-rules.txt)
Renderer renderer =
(Renderer) constructor.newInstance(eventHandler, eventListener, audioProcessors);
out.add(extensionRendererIndex++, renderer);
Log.i(TAG, "Loaded LibflacAudioRenderer.");
} catch (ClassNotFoundException e) {
// Expected if the app was built without the extension.
} catch (Exception e) {
// The extension is present, but instantiation failed.
throw new RuntimeException("Error instantiating FLAC extension", e);
}
try {
// Full class names used for constructor args so the LINT rule triggers if any of them move.
// LINT.IfChange
Class<?> clazz =
Class.forName("com.google.android.exoplayer2.ext.ffmpeg.FfmpegAudioRenderer");
Constructor<?> constructor =
clazz.getConstructor(
android.os.Handler.class,
com.google.android.exoplayer2.audio.AudioRendererEventListener.class,
com.google.android.exoplayer2.audio.AudioProcessor[].class);
// LINT.ThenChange(../../../../../../../proguard-rules.txt)
Renderer renderer =
(Renderer) constructor.newInstance(eventHandler, eventListener, audioProcessors);
out.add(extensionRendererIndex++, renderer);
Log.i(TAG, "Loaded FfmpegAudioRenderer.");
} catch (ClassNotFoundException e) {
// Expected if the app was built without the extension.
} catch (Exception e) {
// The extension is present, but instantiation failed.
throw new RuntimeException("Error instantiating FFmpeg extension", e);
}
}
MediaCodecAudioRenderer是音频的Renderer引擎; 下面我觉得应该从初始化的地方如何调用Renderer来阐述一下这些Renderer是如何工作的?
3.2 Renderer工作机制
Renderer有很多类型 ,我们选择MediaCodecRenderer来阐述一下Renderer的工作机制;

这儿的流程涉及到很多MediaCodec的知识,我会专门讲解一下MediaCodec的解码流程,这儿我就不展开讲了; 有几个知识点需要关注下:
- 1.音视频同步如何实现;
- 2.字幕如何解析;
- 3.MediaCodec可以复用吗?
public interface VideoRendererEventListener {
default void onVideoEnabled(DecoderCounters counters) {}
default void onVideoDecoderInitialized(
String decoderName, long initializedTimestampMs, long initializationDurationMs) {}
default void onVideoInputFormatChanged(Format format) {}
default void onDroppedFrames(int count, long elapsedMs) {}
default void onVideoSizeChanged(
int width, int height, int unappliedRotationDegrees, float pixelWidthHeightRatio) {}
default void onRenderedFirstFrame(@Nullable Surface surface) {}
default void onVideoDisabled(DecoderCounters counters) {}
}
对我们来说比较重要的是onRenderedFirstFrame 回调,表明依次渲染过程中surface首次出现数据的情况;
作者:码上就说
出处:https://juejin.cn/post/6917058201833701384