近日,有微博网友爆料称,中国海关将对携带超量外币进行严查,如被查到未申报携带超额现金出入境者,将被处以巨额罚款。
新规放松出境5000美元的限制?
之前的出境携带外币限额等值5000美元的规定,是从1993年开始的。新规主要是对携带超量外币出入境的,在排除了*私走**嫌疑后,扣除最高可能处以的罚款额度后,即使返还剩下的钱给当事人。也就是说,携带超量外币出入境,只要不涉及*私走**,都将被处以罚款。
新规对于携带2万美元以下出境或者5万美元以下入境的,则放松了处罚,只是给予警告或者不予行政处罚的处理决定。
根据微博上疯传的信息显示,这项关于严查携带超量现金的通知如下:

一、对于携带超量外币现钞进出境未依法向海关申报的行为,在固定证据排除*私走**嫌疑后,各海关应当按照行政强制适当性的原则,扣除最高可能科处的罚款额度后,及时将其余的外币现钞解除扣留,返还当事人。
二、对于携带超量外币现钞出境折合2万美元以下或者进境折合5万美金以下的,各海关可以区分情形作出单独予以警告或者不予行政处罚的处理决定。
本通知自2019年8月1日期执行。(图中文字)
携带外币出境许可证哪里开方便呢?
下面以工商银行办理携带外汇出境许可证为例进行说明:
根据国家外管政策规定,您(包括居民及非居民)出境携带外币现钞超出最近一次入境申报外币现钞数额记录的,或者没有最近一次入境申报外币现钞数额记录、且携带一定金额以上外币现钞的,必须在出境之前办理《携带外汇出境许可证》,并在出境时主动向海关出示申报。
如您在我行存有外币,需要提取一定金额以上外币现钞、携带外币出境时,可向我行营业网点提出申请,我行将按规定向您签发《携带外汇出境许可证》(以下简称“携带证”)。

申请办理:
1. 携出金额在等值5000美元以内(含)的,不需申领《携带证》,海关予以放行。当天多次往返及短期内多次往返者除外。
2. 携出金额在等值5000美元以上至10000美元(含)的,应当持我行存款凭证、本人护照或有效签证向我行申领《携带证》。出境时,海关凭加盖银行印章的《携带证》验放。
3. 携出金额在等值10000美元以上的,应当向存款或购汇银行所在地国家外汇管理局各分支局(以下简称外汇局)申领《携带证》,海关凭加盖外汇局印章的《携带证》验放。
4. 对使用多张《携带证》的,若加盖银行印章的《外币携带证》累计总额超过等值10000美元,海关不予放行。
5. 《携带证》自签发之日起30天之内一次使用有效。

携带超额现金会有什么处罚?
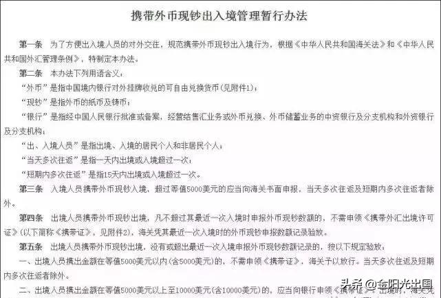
根据中国《携带外币现钞出入境管理暂行办法》第五条规定:携带超过1万美元以上,应当向国家外汇管理局申领《携带证》。

巨额的话,还有可能判处洗钱罪,会被判刑哦,不是闹着玩的 。
正常情况下每人携带超过5000美金就需要办理外币携带证,原则上最多不能超过10000美金;如有超出,按目前的政策,建议大家先开好携带外币出境许可证。
那具体的法律条文是怎样的呢?《携带外币现钞出入境管理暂行办法》第五条规定:携带超过1万美元以上,应当向国家外汇管理局申领《携带证》。
那么,如果的确需要携带超量现金出境,而又没有及时申报,也没有《携带证》的,将会面临怎样的惩罚呢?

罚款,情节严重可以给予刑事处罚
王女士送即将赴日本留学的女儿到机场,现场海关关员扫描发现女孩的行李箱有异常。遂按照检查程序进行开包检查,发现包内有一摞捆扎整齐的日元。经海关工作人员现场清点,该旅客携带的日元高达170万。
后经了解,王女士的女儿在日本的留学学费为170万日元左右(按汇率折合人民币近10万元),前段时间,王女士看到日元汇率在涨,为了省钱,她趁早换好了日元,遂将现金塞进了女儿的行李箱。
殊不知,她携带的外币数额,已经超出国家规定的额度,最后被海关处以7000元罚款。事后王女士后悔不已,因事先未了解我国出入境携带外币现钞额度规定,贪小便宜吃了大亏。
没收
同样类似的情况时有发生着。一名经深圳出境的香港女性,在通过无申报通道过关时被海关工作人员发现形迹可疑。在对她进行搜查后发现,此人身上携带了120多万元的港币。于是乎,海关只按规定,就是小编上面刚刚说到过的——给予放行了5000美元的等额港币,其余都予以没收!
对超额货币退运
一名经广州入境的外籍男子在通过“无申报通道”过关时,被海关人员发现其行李内装满了200余万元的美元现钞。最终海关对超额的货币现金做了退运处理,并给予了罚款的行政处罚。

常见问题
1. 如果您的《携带证》丢失了怎么办?
答:如果您的《携带证》不慎遗失,可回我行原签发网点开具《补*证办**明》;然后凭该证明到当地国家外汇管理局分支机构办理核准件;再凭核准件到我行原签发网点补办《携带证》。
2. 更多的外币资金如何携出境外?
答:携带外币现钞出境超过一定金额需开立《携带证》,同时存在丢失/被盗的风险。因此,建议您只随身携带必要的外币现钞,其余外汇资金通过我行向您提供的其他方式汇出或携出境外,包括电汇汇出、开立汇票、速汇金汇出、购买旅行支票、存入国际信用卡等方式。
办理前,建议大家先电话咨询各大银行服务热线,尽量准备齐全各种材料。
图文来源于“美国生活”、“美国咖资讯网”等,版权归属原作者。如有侵权,请联系删稿