iWALK是厦门广开电子有限公司(U2O)旗下品牌,专注于智能手机周边配件的研发。近期我爱音频网接连拆解了iWALK的战神TWS游戏耳机和声浪BTC001真无线蓝牙耳机,其产品的外观设计包括颜色搭配、呼吸灯等已经有了自己的风格,并且内部结构设计和用料较好,可见iWALK对真无线市场的重视。
今天我爱音频网要拆解的是iWalk最新发布的真无线耳机“声恋”,这款耳机在外观上相比iWalk前两款产品更加大众化,但在配置和功能上都有较大提升。官方宣传iWalk 声恋采用了新的蓝牙5.0芯片,连接稳定、功耗低;耳机支持触控,长按即可开启环境音模式,不用摘耳机也能轻松交谈;耳机音乐*放播**续航5小时,搭配充电盒总续航25小时。充电盒采用USB-C接口,支持无线充电功能。
下面一起来看详细的拆解报告吧~
一、iWalk 声恋 BTA003 真无线蓝牙耳机 开箱

此次包装盒使用了浅色,耳机的渲染图占据画面主要位置。右下角是产品名称“Amour AirBuds”,宣传语“Better than the best”;左上角是iWALK的品牌Logo,产品类型“真无线立体声 HiFi 耳机”;左下角是四个产品特点功能,低音增强、IPX6级防水、双向无线传输、25小时续航。

包装盒背面是一个耳机的使用场景,同时也展示了充电盒的无线充电功能。底部是部分产品参数。

包装盒侧面也有耳机特点功能的图例,从左至右依次为:20米连接距离、无线充电、便携、长续航、支持触控、支持唤醒语音助手。

包装盒底部是品牌方厦门广开电子有限公司的联系信息。

包装盒内物品,耳机和充电盒、充电线、额外附赠的耳塞、说明书和保修卡。

四对额外附赠的硅胶耳塞,固定在一块海绵上。

充电线缆为USB-A to USB Type-C接口。线材接口处的壳体有纹理,便于插拔。

充电盒为胶囊外型,壳体经哑光处理,顶部有iWALK的品牌Logo。

充电盒正面盒盖开启处有凹槽便于打开,下面还有三个充电盒电量指示灯。

包装盒底部信息,iWALK声恋BTA003蓝牙耳机,输入1:USB-C 5V⎓0.6A,输入2: 无线充 5V⎓0.35A。充电盒容量600mAh(3.7V/2.22Wh),制造商:厦门广开电子有限公司。

我爱音频网采用ChargerLAB POWER-Z KT002便携式电源测试仪对iWalk 声恋进行无线充电测试,输入功率约为3.4W。

充电盒背面的USB-C充电接口。

我爱音频网采用ChargerLAB POWER-Z KM001C便携式电源测试仪对iWalk 声恋进行有线充电测试,充电功率约为2.55W。

耳机在充电盒内的状态,耳机柄汇集在一个位置,充电座舱上有L/R左右标识。

给耳机充电的Pogo Pin特写。

iWalk 声恋 BTA003真无线蓝牙耳机。

耳机和充电盒共重:64.3克。

充电盒单独重量:55.3克。

左右耳机共重:9克。耳机的重量很轻,充电盒较重可能是因为大容量电池和无线充电接收线圈的原因。
二、iWalk 声恋 BTA003 充电盒拆解
我们首先来拆解充电盒,看看其有线充电电源管理系统和无线充电电源管理系统分别采用了什么方案。

撬开充电座舱可以看到内部结构。

充电盒内侧的两个条形磁铁,用来吸附盒盖。

充电盒内的电路结构固定在充电座舱内侧。

从底部往上依次是无线充电接收线圈、软包电池和主板。

无线充电接收线圈通过双面胶固定在电池上,通过导线与主板连接。

电池通过双面胶固定在主板上,通过导线与主板连接。

给耳机充电的Pogo Pin焊接连接到主板上。

充电盒内电路展示。

充电座舱内侧,耳机充电触点两侧各有一个磁铁用来固定耳机,充电盒盖开合处有四块磁铁用来吸附盒盖。

充电盒内部电路展示,左上角是无线充电电源管理系统,右上角是充电盒MCU相关电路,中下方区域的电路是有线充电电源管理系统。

微源半导体LP5300输入过压保护IC,最高输入耐压达36V,防止输入过压损坏耳机充电盒内部元件。
LPS微源半导体 LP4060 充电IC,最大充电电流800mA,无需取样电阻,外置MOS管,防反接二极管,外围元件精简,用于为充电盒内置电池充电。
据我爱音频网拆解了解到,据我爱音频网拆解了解到,已有漫步者、JLab、小米、摩托罗拉、OPPO、QCY、联想、光荣亲选声氏Earbuds等知名品牌的TWS耳机充电盒都大量采用了微源的电源方案。

微源半导体 LP5300 详细资料。

微源半导体 LP4060 详细资料。

充电盒采用的软包电池型号为“HJ802530”,额定电压3.7V,额定容量600mAh/2.22Wh。

电池保护板特写,由一颗DW01锂电保护IC和8205A N-MOS管组成。

用于充电控制的开关管。

丝印SI6JE的升压IC,将内置电池升压为耳机充电。

丝印254的霍尔元件,检测充电盒开合状态。

下面我们再来看一下无线充电电源管理系统,图为无线充电接收线圈。无线充电器的发射线圈基于一定频率的交流电通过电磁感应效应在接收线圈中产生一定的电流,从而将电能量从发射端转移到接收端,进而给TWS充电盒里的电池供电。

用于无线充电接收的谐振电容。

GPMQ8102A是Generalplus凌通科技推出的TWS充电盒无线充电接收方案,最大输出功率为4W,特点为体积小、效率高、元件少。同时支持有线及无线可切换的功能,可轻易的将产品设计到TWS的空间里。
据我爱音频网拆解了解到,Noise Shots XO真无线蓝牙耳机、Haylou嘿喽 T16 真无线降噪耳机也采用了凌通科技的TWS充电盒无线充接收方案。

一颗无标单片机,用于电量显示等充电盒功能。

主板背面电路展示。

三颗LED电量指示灯。
三、iWalk 声恋 BTA003 耳机拆解

下面我们继续来拆解耳机,iWalk声恋采用柄式入耳设计,音腔部分体积较大,佩戴时塞在下耳廓内。

耳机柄上宽下窄,从光线变化上也可以看出来。底部是iWalk的品牌Logo。

耳机柄顶部的条形指示灯开孔,下方区域支持触控。

音腔上的调音孔,内有防尘网。

耳机底部是通话麦克风的拾音孔。

耳机内侧的两个充电触点。

出音嘴处有一个银色的装饰环。

出音孔处细密的防尘网,阻止异物进入。

沿合模线拆开耳机外侧盖板和音腔的壳体。

盖板内侧展示,从上至下是条形的指示灯开窗、用于触控感应的金属化导电海绵,底部是麦克风的密闭结构。

耳机采用条形主板,主板通过外壳热熔固定。

条形主板与一元硬币的尺寸对比。

主板外侧电路展示,主控芯片上有一个圆形泡棉用来支撑壳体上的导电海绵。

连接壳体内侧金属化棉的触点,传输触控感应的信号。

两颗LED指示灯,指示耳机的工作状态,外圈泡棉与壳体接触防止漏光。

iWalk 声恋的蓝牙主控芯片采用Airoha络达AB1532,它支持蓝牙5.0双模,并且支持蓝牙低功耗模式,支持A2DP,HFP,AVRCP,SPP等功能。
络达AB1532支持络达的MCSync连接方式,双耳直连并发可以降低音频带宽需求,并且功耗低至8mA,适合新一代高音质TWS真无线蓝牙耳机使用。音频解码器支持24bit 96KHz采样率的解码,带有多段EQ调节;支持降噪和回声消除功能,可以增强语音通话体验。
硬件上它内置Tensilica HiFi EP处理器,嵌入式16Mb闪存,支持iOS和Android APP,内置电容触摸控制器,整合锂电池充电控制器,可以大大减少耳机元件数量。
据我爱音频网拆解了解到,市面上包括SONY索尼、漫步者、惠威、飞利浦等20余款TWS耳机均大量采用络达方案。

络达AB1532资料。

用于蓝牙数据传输的贴片陶瓷蓝牙天线。

耳机柄底部用于通话拾音的MEMS硅麦。

主板内侧只有一颗IC。

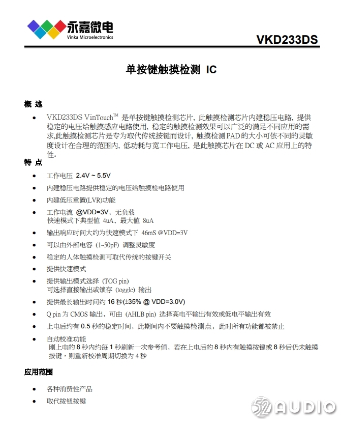
永嘉微电VKD233DS单按键触摸检测芯片, 此触摸检测芯片内建稳压电路, 提供稳定的电压给触摸感应电路使用,用来检测耳机外壳的触摸操作。

永嘉微电VKD233DS详细资料。

软包电池占据了耳机内部主要空间。

电池、扬声器和充电触点均通过导线与主板相连,腔体出口胶水密封。

软包电池与一元硬币的尺寸对比。

耳机采用的软包电池来自深圳市神通天下科技有限公司,型号ST 501015,额定电压3.7V,额定容量0.19Wh。

电池保护板特写。

音腔内布局展示,上下共有两颗磁铁吸附充电座舱。

充电触点处使用大量白胶固定。

扬声器单元也使用大量白胶固定。

扬声器单元尺寸约为6mm。

拆解全家福。
我爱音频网总结
iWalk 声恋 BTA003 真无线蓝牙耳机一改品牌过去的豆式入耳设计,采用了柄式入耳设计,耳机上保留了灯带的设计元素,整体外观和配色更加稳重,迎合大众消费群体的喜好。
iWalk 声恋充电盒支持无线充电功能,采用了凌通科技的GPMQ8102A无线充电接收芯片,最大输出功率为4W,支持有线及无线可切换的功能;有线充电电源管理系统方面,充电盒采用Type-C接口输入电源,内有微源LP5300输入过压保护IC,以及微源LP4060用于为电池充电;软包电池容量600mAh。
耳机部分,iWalk 声恋蓝牙主控芯片采用了络达AB1532,硬件上它内置Tensilica HiFi EP处理器,嵌入式16Mb闪存,还内置电容触摸控制器,整合锂电池充电控制器,集成度较高,大大减少了耳机内的其他元器件;触控方案来自永嘉微电;耳机内还有一颗硅麦用于通话拾音;耳机内的软包电池来自神通,容量0.19Wh约51mAh。
iWalk 声恋 BTA003 真无线蓝牙耳机延续了iWalk用料较好、做工扎实的特点,新加入的环境音模式便于使用,期待iWalk能够早日推出一款支持ANC功能的TWS耳机。