你身边有向你借车的朋友吗?
小编身边就有一些...
有一天,我哥们向我借车。
我问他做什么用,他只是向我神秘的嘿嘿一笑...

我寻思我一辆破大众polo也出不了啥事,没多想就答应他了...
结果他拿我的破车约了人啪啪啪!
对,就是那种啪啪啪!

我连女生的手都没摸过,他居然借我的车啪啪啪,还有没有天理!这打击也忒大了!
现在我开着我的车,脑海里都有挥之不去的阴影...
之后我再也不把车借朋友了!!

不过比起我,有些人的遭遇好像更惨。

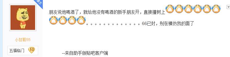
汽车吧网友发帖说,借车给朋友过生日,没想到朋友不仅酒驾,还把他的车给撞烂了,一整年的挣的辛苦钱就这么打了水漂。
不过,有一句说一句,KIA悦达起亚撞个树就废成这样了,也是够脆的。


这车磕了个稀巴烂的,修起来价钱估计也没边了。据说,他的朋友只愿意把整体修一修,不愿意赔辆新车。哎,心疼这位吧友,这样的朋友还是别交了。现在把车卖给收破烂的吧,还稍微能回点血...
没有最惨,只有更惨。

石家庄发生一起重大交通事故,一辆宝马x6越野车不知什么原因,突然高速冲上河堤,在空中翻转180°后,车底朝上,车顶向下,直接拍在了对岸的河堤上,车体几乎扁平,车内四人殒命。
而更悲剧的是,驾驶人并非车主,属借用,原车主已近崩溃。由于肇事者已经死亡,车主不但要自行承担车辆的损失,还需承担4名乘客的死亡赔偿金,借车借出几百万的官司。


遇到朋友借车,真是让人头疼的问题。借了吧,怕朋友不爱惜把自己的车给弄坏了,再出点什么事得自己扛着;不借吧,又怕朋友不高兴,伤了感情得罪人。
这真是一个让人进退两难的问题,当然不只是我们寻常老百姓,大明星林志颖也有这样的烦恼。

林志颖的超级跑车借给朋友之后,出了车祸,整个引擎盖都撞了个稀巴烂,两颗安全气囊全爆。林志颖平时就酷爱跑车,爱车被撞烂也不好意思跟朋友索要赔偿,只能无奈说:“好朋友把车弄坏了能说什么?”

小编顺手查了一下,奥迪R8的起价就得有182万,林志颖的特别款的价钱约是250万。关键是林志颖他还没有给爱车上保险!
250万就这么打了水漂,一口气也只能往肚子里咽。
就算把车借给朋友不出车祸,也有挺让人烦心的事。

有些朋友贪小便宜,开了你的车不仅把你的油用光,还不给加回原来的油量,遇到这种朋友你还不能说什么。要是多说了他两句,指不定还到处说你抠门。

有的朋友还是特别“手脚不干净“的那种,不仅车里给你能得特别脏特别乱,东西还给你乱放,要用的时候就找不着了。
这种马虎的朋友,也很可能是那种一不小心把你的爱车刮了的人。


最后一种就是车技不好,还要跟你借车的。有些人自己有车不舍得开,软磨硬泡的跟你借车练手。遇到这种真的火大。
遇到这种朋友一定要这样!



其实吧,跟朋友坚定自己不借车的立场,朋友是不会怪你的。
因为把车借给朋友,车主也要承担很大的后果。

借车的人发生死亡事故,车主也要担负责任,特别是车上有人受伤,保险费起码是一人一万,而借车人没有钱,那车主负连带责任,也得赔钱!
值得注意的是如果借车人酒后驾驶,保险公司一分不赔,他赔不起的都要你买单!
我们来看看网友怎么看借车这种事情。(来源网易)

总之,借不借车是个见仁见智的问题。不借也没什么问题,该做“车抠”的时候要做的呀!
做个“车抠”可以规避很多风险,还让朋友觉得你特别有立场。

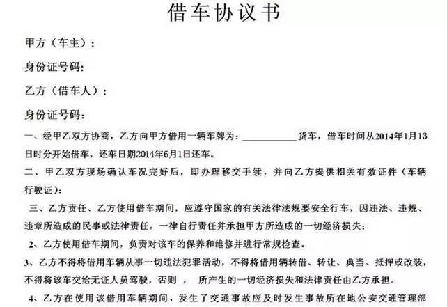
但如果实要借的话,那最好签一份借车协议书。(协议书如下)

不要因为是朋友就不好意思签署协议,签署借车协议能够更好地维护借车双方的相关利益和责任,避免事后扯不清。
你朋友向你借车吗?你借不借?欢迎关注微信公众号:车途囧事 小编陪你唠!
不说了,小编我去洗车了,都是眼泪!
(车途囧事原创,转载联系作者)