不想错过界哥的推送?
戳上方蓝字“医学界呼吸频道”关注我们
并点击右上角“···”菜单,选择“设为星标”

在中国保健品市场“重审批,轻监管”的背后,是粗糙甚至形同虚设的审评标准,交叉的政府职能和较低的违法成本。
作者丨朱雪琦
来源丨医学界
权健事件后,市场监管总局2月13日工作会议透露,截至1月30日,联合整治“保健”市场乱象百日行动在全国共立案1298件,案值21.8亿元,结案287件,罚没款5666.6万元。
2月11日,美国食品与药品管理局(FDA)官网发布公告,表明要对“膳食补充剂”市场加强监管。FDA给外国和国内公司发送了12封警告信和5封在线咨询信,声称他们共非法销售超过58种产品。
美国的“膳食补充剂”类似于我国的“保健品”。目前中美两国在市场监管上面临相同问题,但是方法却大相径庭。

种类繁多的膳食补充剂,图片来自《纽约时报》
相同的难题
在FDA的官网上,可以查到这12封警告信的内容。

FDA警告企业的产品虽然作为“膳食补充剂”销售,产品说明中,却声称具有预防、治疗疾病的功用。以DK维生素公司的产品为例,警告信中列举了该公司一款名为“Bioclinic Naturals Ubiquinol CoQ 1060sg”的“膳食补充剂”,就声称能够预防或治疗以下多种疾病:
心血管疾病(高血压,充血性心力衰竭);
心肌病(心脏手术中保护);
高胆固醇(通过药物,尤其是他汀类药物治疗);
癌症(促进免疫功能和/或抵消化疗副作用);
糖尿病,男性不育症,老年痴呆症( 预防);
帕金森病(预防和治疗);
牙周病;
黄斑变性
FDA认为,这些声称的功用未经证实,因此属于非法销售未经批准的“新药”,违反了《联邦食品、药品和化妆品法案》。
“医学界”查阅该公司官网发现,警告信中提到的产品均已下架。目前在售的9个产品,都没有关于预防、治疗疾病的描述,产品销售页面的显眼位置,则是“免责声明”:
此处所作的陈述未经美国食品药品管理局评估。产品不用于诊断,治疗,治愈或预防疾病。

在美国,膳食补充剂市场已经成为一个价值超过400亿美元的行业,拥有超过50000种,可能多达80,000种的产品。
公告中写道:
使用膳食补充剂,如维生素,矿物质或草药,已成为美国生活方式的常规部分。每四个美国消费者中就有三个定期服用膳食补充剂。对于年龄较大的美国人来说,这个比率上升到五分之四,还有三分之一的孩子服用补充剂。
此次发布的公告,FDA明确表示,如果这些膳食补充剂产品声称可以治疗疾病,就要纳入药品类别进行管理,在销售前获得FDA批准,以确保它们预期的医疗用途是安全有效的。
FDA还看到了“膳食补充剂”宣称有医疗效果可能带来的严重后果:“此类声明可能会阻止患者寻求FDA批准的医疗产品。”
在中国,保健品市场同样发展迅速,2017年已达到2376亿元,年均复合增速接近12%,预计2020年有望达到3500亿元。而一些保健品就是是通过天花乱坠的“治病”宣传吸引消费者。
在“权健事件”中,遭遇悲剧的的4岁小姑娘周洋就是使用了权健公司宣称的可以治疗癌症的产品,同时放弃了西药和化疗。
不同的监管
值得注意是,在“保健品”和“膳食补充剂”的市场准入上,其实中国的要求比美国更高。
我国政府监管保健品市场,主要有以下两个法律法规:《食品安全法》、《保健食品注册与备案管理办法》。
2016年7月1日开始实施的《保健食品注册与备案管理办法》总则第三条规定:
依照法定程序、条件和要求,对申请注册的保健食品的安全性、保健功能和质量可控性等相关申请材料进行系统评价和审评,并决定是否准予其注册的审批过程
这就是生产审批制度。但是这项制度能否真的能在“保健品”进入市场前,做好把关呢?

销售的保健食品都有个“蓝帽子”的标志
安徽医科大学教授、流行病学专家祖述宪曾在媒体撰文表示,“缺乏规范的评定标准和方法是监管保健品市场的最大问题。不同的保健品和评价单位所用的指标和方法不同,缺乏共同标准;评价效果的实验设计粗糙,对照缺乏或不合理,形同虚设;指标及其解释也非常随意。”
有些保健品甚至没有备案就进入产品销售列表。权健事件后,《每日经济新闻》记者查阅了原食药监总局的保健食品数据库发现,当时仍在有效期内的权健牌保健食品共有13种,而权健官网的产品列表中,至少列有102种产品。
一项数据显示,近年来我国经相关部门批准注册的“保健食品”多达9900种,地方各级部门批准的各种“食字号”“健字号”等相关产品高达5万种。
而进入市场的保健品的监管,则一直是薄弱环节。
此前,在职能划分上,具有“蓝帽子”标志的保健食品由原食药部门监管,而其他普通食品冒充保健食品或假劣保健食品,则由原工商或质监管理。但工商和质监部门一度认为,这不属于自己的监管范围。

以国家市场监管总局官网最近公示的的保健食品违规宣传案为例。这个虚假广告宣传案中,监管的主体是工商行政管理局,参照的法律是《广告法》,惩罚力度为罚款15万元。

而公示的另一案件,在保健食品中非法添加药品,监管主体则是原食药监部门。
“保健品”监管时,出现的政府职能的交叉,加大了监管难度,也让企业有了可乘之机。
2018年4月,国家市场监督管理总局正式挂牌,整合了原工商行政、食药部门,质监部门的相关职责,但是职能交叉带来的监管问题能否解决,仍有疑问。
而违法行为的惩罚力度则一直为人诟病。即使在更为严格的药品监管上,拿到非处方药批文的鸿毛药酒多次违法宣传,一方面被江苏、宁夏等地的药监局责令“暂停销售”,一方面在强大广告的带动下实现销售额突破亿元。
美国“膳食补充剂”市场的准入和后期监管,和我国走了不一样的路,但是同样争议不小。
美国“膳食补充剂”市场的的监管主体是FDA,1994年通过《膳食补充剂健康和教育法案》是20多年来的指导法案。
该法案规定,膳食补充剂进入市场前,补充剂的有效性和安全性都由厂家自己保证,只需要申明该功能“未经FDA审查”以及该产品“不用于诊断、处理、治疗或预防任何疾病”即可。也就是说,并不需要经过FDA的批准即可上市销售。
而对此法案至今评说不一,但多数人认为FDA对膳食补充剂的监管权力被大大削弱。按照这个法案。FDA只有在获得“不安全证据”之后,才能禁止它的销售。FDA的监管职能,几乎只剩下了打击“不实宣传”。
该法案实施后,美国的膳食补充剂行业得到了前所未有的发展。随着该行业的发展,这项已有25年历史的法律受到越来越多的批评。
理不清的关系
在监管问题的核心,是理不清的食品、膳食补充剂、保健食品、药品的关系。

全国整治工作领导小组出台的《食品保健食品欺诈和虚假宣传整治问答》区分了食品、保健食品、特殊医学用途配方食品。
在我国,2015年新修订的《食品安全法》将保健食品纳入特殊食品实行监督管理。
在美国,没有“保健食品”的说法,而是统一称为“膳食补充剂”。但是据CNN报道,去年10月发表的一项研究发现,从2007年到2016年,美国市面上销售的近800种膳食补充剂含有未经批准的药物成分。在20%的补品中发现了一种以上未经批准的药物成分。
一位业内人士2018年接受《证券时报》采访时透露,未来,我国保健品的政府监管将接轨国际标准。“药就是药,食品就是食品,食品补充剂就是食品补充剂。保健食品功能可能被取消。为了利于监管,三定方案归口在国家市场监督管理总局”。
但是如何界定食品、食品补充剂和药品呢?还有太多需要探讨。而普通消费者,就在三者的混淆视听中,进入了商家的圈套。

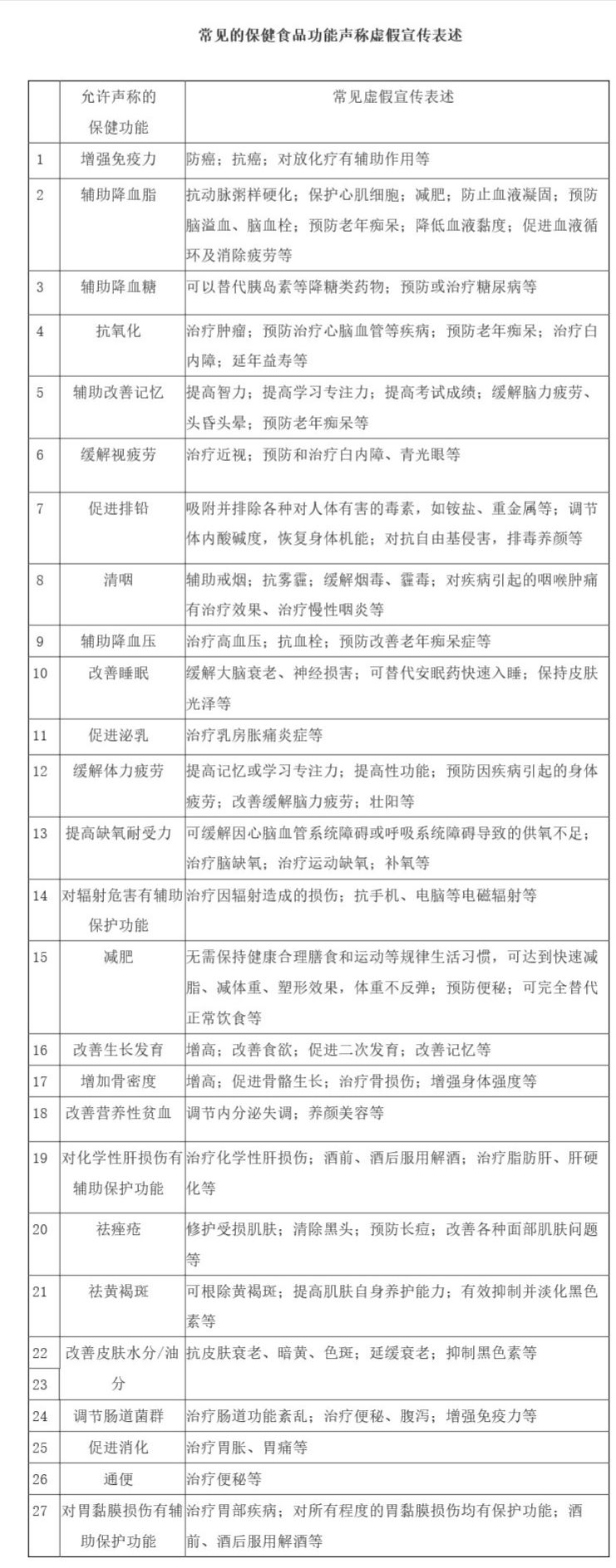
市场监督管理总局《关于防范保健食品功能声称虚假宣传的消费提示》列出了保健品的27项功能范围,我们经常听到的壮阳补肾、活血通络、益气固本都不在此列
参考文章:
1《Supplement Makers Touting Cures for Alzheimer’s and Other Diseases Get F.D.A. Warning》,The New York Times
《“嚣张”的美国膳食补充剂》,新营养网站
《争议中的保健品市场,如何监管》,瞭望东方周刊
觉得好看,请点这里
↓↓↓↓