
推荐阅读(点击标题即可查看)
第一批全国儿童血液病定点医院和恶性肿瘤(实体瘤)诊疗协作组名单
儿童再生障碍性贫血诊疗规范(2019年版)
儿童血友病诊疗规范(2019年版)
儿童原发性免疫性血小板减少症诊疗规范(2019年版)
儿童霍奇金淋巴瘤怎么治?最新版诊疗规范建议收藏
2019版儿童及青少年骨肉瘤诊疗规范重磅发布
最新!儿童淋巴母细胞淋巴瘤诊疗规范(2019年版)发布
全国每天有2名儿童查出肾母细胞瘤,最新诊疗规范聚焦儿童健康
瞳孔异常当心视网膜母细胞瘤,儿童视网膜母细胞瘤诊疗规范发布
90%肝母细胞瘤发生于5岁以内儿童,最新权威诊疗规范发布
全方位了解儿童噬血细胞综合征,最新诊疗规范权威发布
儿童期最常见的软策划肿瘤:儿童及青少年横纹肌肉瘤诊疗规范收藏
尤文肉瘤好发于儿童及青少年,怎么治疗?最新权威诊疗规范发布
最新2019年版儿童ALK阳性间变性大细胞淋巴瘤诊疗规范发布
一、概述
成熟 B细胞淋巴瘤是儿童非霍奇金淋巴瘤(non-Hodgkin lymphoma,NHL)中最常见的病理类型,其中主要包括伯基特淋巴瘤(Burkitt's lymphoma,BL)、弥漫性大 B 细胞淋巴瘤(Diffuse large B-cell lymphoma,DLBCL)、原发纵膈的大 B 细胞淋巴瘤(primary mediastinum large B-cell lymphoma, PMBL)、滤泡淋巴瘤(follicular lymphoma,FL)等亚型。近年来随着短疗程、高强度化疗联合利妥昔单抗等靶向治疗,本类型疾病的疗效有明显提高,5 年无事件生存率(EFS)可以达到 80%以上。
二、适用范围
经病理的形态学、免疫组化、基因检测、免疫表型、细胞遗传学、分子生物学等 MICM 检查确诊的儿童和青少年 BL、高级别 B 细胞淋巴瘤、DLBCL、EB 病毒阳性的 DLBCL、FL 及原发中枢的成熟 B 细胞淋巴瘤及 PMBL。
三、诊断
(一)临床表现
1.BL:BL 临床起病大多较急,进展快,除了淋巴结肿大外,颌面肿物及腹部占位引起的急腹症是最常见表现。可以迅速出现骨髓转移,表现面色苍白、精神不振、乏力、食欲低下,鼻衄或齿龈出血等;晚期患者可呈现恶液质状况。BL患者肿瘤增殖速度快,通常具有自发肿瘤溶解的表现,血清乳酸脱氢酶(LDH)及尿酸水平的明显升高,肿瘤增殖速度快,本病存在三种不同临床形式:地方性、散发性和免疫缺陷相关性。虽然它们在策划学上是相同的并且具有相似的临床行为,但在三种形式之间在流行病学,临床表现和遗传特征方面存在差异。
(1)地方性:50%至 60%的病例中,表现为下颌或面部肿瘤,腹部受累不太常见。肿瘤可累及到结外部位,包括肠系膜、卵巢、*丸睾**、肾、乳房和脑膜,外周淋巴结、纵隔和脾脏的受累并不常见。
(2)非地方性(散发性):通常具有腹部受累表现,可伴有大量包块和腹水,累及回肠末端、胃、盲肠和(或)肠系膜、肾、*丸睾**、卵巢、乳房、骨髓或中枢神经系统(CNS),可表现为肠梗阻或胃肠道穿孔或肠套叠,多数患儿存在浅表淋巴结肿大。大约 25%的病例会出现下颌骨或面部骨骼受累,骨髓和中枢神经系统受累分别发生在约 30%和 15%的病例中。
(3)免疫缺陷相关性:免疫缺陷相关的 BL 患者通常伴有免疫缺陷相关的体征或症状(如 AIDS,先天性免疫缺陷,由造血或实体器官移植后引起的获得性免疫缺陷)。免疫缺陷相关的 BL 通常累及淋巴结、骨髓和中枢神经系统,一部分患者具有白血病表现,伴有广泛的骨髓受累,即呈现出Burkitt's 白血病表现。
2.DLBCL:本病是成人 NHL 最常见的策划学亚型,但在儿童相对少见,约占儿童 NHL 病例的 8%~10%,男童多见,起病较 BL 相对缓慢,恶性程度低于 BL,预后优于 BL。DLBCL临床上以迅速增大的无痛性肿块为典型表现,肿瘤主要位于淋巴结内,但有约 30%~40%的患者存在结外侵犯,一般呈局限性病灶。结外发生部位常见于胃肠道、皮肤、骨骼、中枢神经系统、纵隔、肺、肝、脾、生殖器及韦氏环,进展期也可出现骨髓和中枢神经系统受累。DLBCL 的临床过程类似 BL,但较 BL 稍缓慢,侵袭性相对 BL 弱,进展期患者有全身症状。
3.其他:原发中枢的成熟 B 细胞淋巴瘤及 FL 在儿童极为少见,大约各占儿童淋巴瘤的 0.5%~1%。
(1)FL 可表现为无痛性进行性淋巴结肿大,病程持续数月至数年,肿物增长缓慢,早期病人多不伴有全身症状。
(2)原发中枢的 B 细胞淋巴瘤在儿童极为罕见,主要表现颅内占位,可出现头痛、呕吐、视物不清等颅压增高表现、颅神经受累表现及肢体活动障碍等,症状取决于颅内占位的位置及大小。EBV 阳性 DLBCL 临床与 DLBCL 相似,可伴有或不伴有先天性免疫缺陷。其特点在于临床伴有反复发热及 EBV 活动感染,需注意与 EBV 相关淋巴增殖病鉴别,治疗中容易出现更严重的感染。
(3)PMBL 是一种特殊类型的 DLBCL,发病率较低,本病的临床特点、免疫组化和基因表现与其它 DLBCL 不尽相同,但与结节硬化性霍奇金淋巴瘤有很多相似性,起源于胸腺 B细胞,临床以前纵膈肿物为主要表现,女性居多,肿块较大,可压迫气道。
(二)实验室检查
1.病理(本病诊断金标准)
(1)策划形态学:BL 镜下可见淋巴结的正常结构被破坏,肿瘤细胞可侵犯淋巴结包膜、纤维策划,肿瘤细胞呈单一浸润性生长,BL 细胞形态单一,中等大小,弥漫浸润生长,核圆形、椭圆形,染色质粗,核仁明显,胞质嗜碱性,核分裂多见,大部分见明显的星空现象。细胞学特征与 FAB 分型中 L3 型幼稚淋巴细胞相对应。DLBCL 策划病理学表现为相对单一形态的肿瘤细胞弥漫性浸润,破坏淋巴结或结外策划的正常结构,并可浸润至周围策划。细胞体积为正常淋巴细胞的 2 倍以上;胞核大,空洞感强,有单个或多个核仁;胞质量较少,常呈嗜碱性或嗜双色性。肿瘤细胞形态具有异质性的特点,可类似于中心母细胞或免疫母细胞,或者伴有浆细胞分化,偶见异形肿瘤细胞。2000 年 cDNA 微阵列技术被首次运用于 DLBCL 分型,根据基因表达谱将 DLBCL 分为两类,生发中心 B 细胞样(germinal center B cell, GCB)和活化的 B 细胞样(active B cell, ABC)。两型 DLBCL 来源于不同分化发育阶段的 B 细胞:GCB 型起源于生发中心细胞,而 ABC 型来自后生发中心细胞。随后又发现一类基因表达与GCB 样和 ABC 样不同,但预后与 ABC 样相似的第 3 型。PMBL起源于胸腺髓质 B 细胞,肿瘤细胞体积较大,胞浆丰富,与R-S 细胞相似,可见分割肿瘤策划的纤维条带。
(2)免疫组化:BL 是起源于生发中心或生发中心后 B细胞的侵袭性淋巴瘤,肿瘤细胞表达 B 细胞相关抗原(如CDl9、CD20、CD22)以及 CD10、bcl-6、CD38、CD43 和 CD77,bcl-2通常阴性或弱阳性,ki-67增值指数阳性率接近100%。GCB-DLBCL 相关标记: bcl-6 表达于成熟的生发中心 B 细胞和静止 B 细胞,随着细胞的活化而表达降低,可作为生发中心细胞的标志物。CD10 在淋巴细胞的分化过程中表达于前 B细胞和生发中心 B 细胞。Bcl-6 和 CD10 联合应用能够确定DLBCL的GCB型。non-GCB相关标志物:约50%~70%的DLBCL细胞表达 MUM1/IRF4。IRF4 的表达提示细胞来自于 GC 分化末期的 B 细胞,或生发中心后直至分化为浆细胞的各阶段 B细胞。MUML/IRF4 可作为生发中心后来源细胞的标志物,MUM1的表达与 ABC 亚群密切相关。PMBL 可表达 CD19、CD20、CD22、CD79a,B 细胞转录相关因子 PAX5、OCT2、BOB-1 多为强阳性,但不表达κ和λ轻链。
(3)分子生物学及细胞遗传学:几乎所有 BL 病例均存在 c-MYC 基因的易位,c-MYC 是一种转录因子,可以促进细胞增殖和细胞转化,并且抑制细胞分化,在细胞增殖和分化的调控中起关键作用。c-MYC 基因位于染色体 8q24 上,多数c-MYC 易位为 t(8;14)(q24;q32)的重排,约占 80%。此外,还存在两种其他类型的易位,分别为 t(8;22)(q24;q11)及 t(2;8)(q12;q24)。尽管上述易位点不同,但是均未影响 c-MYC 基因的编码区,其结果均导致 c-MYC 蛋白的持续高表达。BL 的细胞遗传学异常较为复杂,除 c-MYC 易位外,还存在多样化的染色体异常,其中最常见的包括 13q 的缺失、lq 重复以及 6q 缺失,且这些不同的染色体突变可能与预后相关。而儿童 DLBCL 中绝大多数无 c-MYC 基因表达。除了病理免疫策划化学染色出现 c-MYC 蛋白高表达外,还要经过FISH 检测到 c-MYC 基因位点的断裂才可以确诊。PMBL 染色体异常包括 9p24,2p15,Xp11.4-21,存在的异常基因包括JAK2,PDL,PDL2,可能存在的致病通路包括 NF-κB 和JAK-STAT 信号通路。
2.其他
(1)血常规及生化、凝血功能:BL 患者血象可表现为正常,当存在骨髓受累时可有白血病的表现,如白细胞增高/降低、血小板降低、贫血,CRP 增高等。生化项目中尿酸、肝肾功能、LDH、电解质是必查项目。肿瘤负荷大的患者可出现血尿酸及乳酸脱氢酶含量增高,电解质紊乱,肾功能异常等表现,若伴有胰腺侵犯或胆总管受压者,可有胰酶增高,胆红素增高等继发改变。凝血功能包括 PT、APTT、FIB、D-二聚体,本病在发病时或化疗早期有可能出现凝血功能异常,如:FIB 及 D-二聚体升高,PT 及 APTT 延长等。而 DLBCL病人,多数血象、生化、凝血功能改变不著。
(2)骨髓常规:BL 骨髓侵犯者,骨髓常规可见大量原始幼稚淋巴细胞,形态上呈 L3 型,胞浆内可见空泡,同时通过骨髓活检和进行免疫组化染色,流式细胞术检查可获得比骨髓穿刺更高的阳性率。骨髓流式细胞检查可表达 CD10、CD19、CD20、Kappa/Lambda,需要注意与急性 B 淋巴细胞白血病相鉴别。当骨髓无侵犯时,骨髓常规同正常骨髓象。DLBCL 患儿骨髓侵犯者极为少见。由于淋巴瘤骨髓转移发生部位可能不同,建议同时应至少做胸骨及髂骨两个部位的骨穿,以增加阳性率。
(3)影像学检查:患者进行治疗前需进行全身影像学检查以明确受累部位,完成分期。颈部、胸部、腹部、盆腔CT、MRI 作为分期的依据应常规检查。如患者有颅脑及脊髓等 CNS 受累的症状或表现,应进行头颅及脊髓 MRI 检查,较CT 及 PET/CT 更具有优势。近年来,PET/CT 已逐渐成为本病分期和再评估的重要工具,较普通影像评估检查增加 10%~15%的阳性部位的检出。
(4)脑脊液检查:脑脊液检查是诊断淋巴瘤患儿中枢神经系统侵犯重要依据,除了常规和生化检查必须同时做离心甩片法检查及流式细胞学检查。如果腰穿无损伤,WBC>5×106/L 并见有幼稚细胞,或者脑脊液流式细胞检测阳性便可诊断为中枢神经系统侵犯。
(三)诊断
1.诊断标准
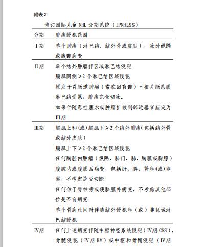
世界卫生策划 WHO有关淋巴造血策划肿瘤分类中规定了BL 的诊断标准,除了典型的临床表现、实验室检查以外,全部病人需进行肿瘤策划病理活检,病理策划的形态学、免疫组化、细胞遗传学、和分子生物学共同进行本病的诊断。同时根据影像学、脑脊液、骨髓等检查,按照以 St.Jude 分期系统为基础的新的分期系统:修订国际儿童 NHL 分期系统(IPNHLSS)进行分期及危险度分组(详见附表 1、附表 2)。
2.骨髓侵犯的诊断
需要行两个部位骨髓穿刺和至少一个部位骨髓活检进行分析定义骨髓侵犯。
(1)骨髓穿刺细胞形态学:骨髓幼稚细胞或淋巴瘤细胞≥5%。
(2)骨髓免疫表型方法(免疫策划化学或流式细胞术分析:特指淋巴瘤细胞百分比)阳性。
(3)骨髓细胞遗传学或FISH分析阳性。
(4)骨髓活检可以见到肿瘤细胞浸润。
3.中枢神经系统侵犯的诊断
(1)诊断:中枢神经系统侵犯在 BL 发病时可表现为头痛、呕吐等颅高压症状以及脊柱占位(如下肢无力,二便*禁失**或排便困难等表现),或颅神经麻痹、脑炎症状如嗜睡甚至昏迷。脑脊液行常规检测时可发现异常。
①脑脊液中 WBC≥5 个/μL,同时在脑脊液离心涂片标本中以白血病细胞为主,或白血病细胞所占比例高于外周血幼稚细胞百分比。②或有影像学检查(CT/MRI)显示脑或脑膜病变或椎内占位。③流式细胞仪脑脊液检测呈阳性,可诊断 CSFi(+)。
(2)脑脊液的分级:根据脑脊液细胞学(包括脑脊液细胞计数及细胞形态学及流式细胞学)、临床表现和影像学检查结果,将 CNS 分为 3 级:
①CNS1:需要同时符合以下 3 项:脑脊液中无白血病细胞,流式细胞仪检测阴性;无 CNS 异常的临床表现,即无明显的与白血病有关的颅神经麻痹;无 CNS异常的影像学依据。②CNS2:符合以下任何 1 项:a.腰穿无损伤即脑脊液不混血,RBC:WBC≤100:1 时,脑脊液中 WBC≤5 个/μL,并见到明确的白血病细胞;b.腰穿有损伤即脑脊液混血(RBC:WBC>100:1),CSF 中见到明确的白血病细胞;c.腰穿有损伤并为血性 CSF,如初诊 WBC>50×109/L 则归为 CNS2。③CNS3:CSF 中 RBC:WBC≤100:1,WBC>5 个/μL,并以白血病细胞为主,或白血病细胞所占比例高于外周血幼稚细胞百分比,脑脊液流式细胞学检测阳性;或有无其他明确病因的颅神经麻痹;或 CT/MRI 显示脑或脑膜病变,并除外其他中枢神经系统疾病。
4.*丸睾**侵犯的诊断
BL 患者出现*丸睾**侵犯时可表现为*丸睾**单侧或双侧肿大,质地变硬或呈结节状缺乏弹性感,透光试验阴性,超声波检查可发现*丸睾**呈非均质性浸润灶,初诊患儿可不予活检。
5.肿瘤缓解诊断标准
(1)完全缓解(CR):通过查体和影像学检查证实所有瘤灶全部消失。CT 显示原肿大的淋巴结和肿块已缩小至正常范围(最大径线<1.5 cm),各器官影像学可见到的所有瘤灶均已消失。PET 扫描已无阳性发现。骨髓涂片/活检正常。
(2)部分缓解(PR):瘤灶最大径线缩小≥50%,没有新发瘤灶。
(3)无反应(NR)(疾病稳定):评估显示没有达到PR,但也没有新发瘤灶。
(4)疾病进展(PD):任何瘤灶增大≥25%或出现新发瘤灶或骨髓复发。
(5)无法确定的完全缓解:虽然病灶最大径>1.5cm,但总体上病灶缩小>75%(相互垂直两条最大横径)。从影像学上无法确定是否为残留的肿瘤性病灶,应行病理活检确定,而有的病灶又可能不适于手术活检确定。
(6)分子生物学缓解:若病初存在骨髓侵犯,需通过FISH 方法监测骨髓融合基因 c-MYC 从阳性转为阴性。
(7)分子生物学复发(或阴转阳):治疗后转为阴性的 c-MYC 基因再次检测为阳性。
(四)鉴别诊断
1.腹腔内肿瘤:在患有腹腔内肿瘤的儿童中,最常见的实体是肾母细胞瘤和神经母细胞瘤;其他包括具有广泛髓外受累的白血病、肝肿瘤、卵巢肿瘤和软策划肉瘤。Wilm's 的肿瘤和神经母细胞瘤在婴儿中更常见,而肝脏、脾脏或腹膜后淋巴结的白血病或淋巴瘤受累更常见于年龄较大的儿童。成人的鉴别诊断包括良性和恶性实体,例如结肠直肠癌和卵巢癌。
2.面部肿瘤:面部肿瘤的鉴别诊断包括肉瘤、癌、神经鞘瘤、黑色素瘤、唾液腺肿瘤和良性实体瘤,如副神经节瘤。
3.淋巴母细胞淋巴瘤:是另一种高度侵袭性的淋巴瘤,在策划学上与 BL 表面相似。然而,BL 细胞在几个方面与淋巴母细胞淋巴瘤细胞不同,它们具有中等大小的椭圆形或圆形核,更分散的染色质,几个不同的细胞核和更丰富的细胞质。此外,淋巴母细胞淋巴瘤表达 TdT,B 淋巴母细胞淋巴瘤不能表达膜表面的免疫球蛋白,流式细胞术或免疫组化可以明确区分 BL 和淋巴母细胞淋巴瘤。
五、治疗
(一)系统化疗
1.化疗原则
目前国际上儿童成熟 B细胞淋巴瘤多采用 BFM95、LMB89、LMB96 等方案化疗,方案的特点是高强度、短疗程。
2.化疗前准备
(1)确诊检查:尽可能在最容易取材的部位取得标本寻找肿瘤细胞,包括:骨髓、胸腹水、浅表淋巴瘤、皮肤可疑瘤灶、深部淋巴结穿刺或活检、瘤灶手术取活检。然后完善肿瘤细胞的 MICM 分型,完成中心病理会诊(至少 2 家三甲医院病理专家会诊)。
(2)建议胸骨及髂骨两个部位骨髓穿刺或活检:应行骨髓细胞形态学、流式细胞免疫表型分析、细胞遗传学和基因检查。
(3)常规检查:包括全血细胞分析、白细胞分类、肝肾功能、血清乳酸脱氢酶、胸腹水及其他体液的细胞学检查等。
(4)脑脊液检查:细胞离心法找瘤细胞、流式方法检测微量细胞。
(5)影像学检查进行分期:行可疑淋巴结及腹部 B 超、可疑受侵部位的骨骼片、CT等影像学检查以便了解病变范围。怀疑中枢神经系统病变时可行脑及脊髓 MRI 检查。有条件的行 PET/CT 检查。
(6)化疗前检查:了解脏器功能、免疫状况、病毒感染、传染病等状况。
3.按危险度分组
A 组:所有完全切除的 I 期及腹部的Ⅱ期肿瘤,未切除的Ⅰ期和Ⅱ期滤泡细胞淋巴瘤(有治疗理由);
B 组:未切除的Ⅰ~Ⅱ期肿瘤,Ⅲ~Ⅳ期(无 CNS 浸润,骨髓<25%),A 组早期反应不好,滤泡细胞淋巴瘤Ⅲ~Ⅳ期;
C 组:未切除的Ⅲ~Ⅳ期伴有巨大瘤块(直径>10 cm 或多于 4 个器官侵犯),Ⅳ期伴 CNS 浸润(包括 CNS2),Ⅳ期伴*丸睾**及卵巢侵犯,骨髓幼稚细胞>25%(Burkitt's 白血病),
B 组早期治疗反应不好,中期有残留病灶。
4.方案流程
(1)一线治疗
①FAB/LMB96 方案(适用于 BL,DLBCL,EBV 阳性 DLBCL,高级别 B 细胞淋巴瘤,FL)
A 组方案 COPAD—COPAD
B 组方案 COP—COPADM31—利妥昔单抗+COPADM32—利妥昔单抗+CYM1—利妥昔单抗+CYM2—利妥昔单抗+ COPDM33(分维持与不维持组)
C1组方案 COP—COPADM51—利妥昔单抗+COPADM52—利妥昔单抗+CYVE1—MTX5—利妥昔单抗+CYVE2—利妥昔单抗+M51—M2—M3—M4
C2 组方案(CNS+组)COP—COPADM51—利妥昔单抗+COPADM82—利妥昔单抗+CYVE1-MTX8—利妥昔单抗+CYVE2—利妥昔单抗+M81—M2—M3—M4
A 组方案:COPAD—COPAD。
COPAD 具体如下:
VCR 2 mg/m2(最大剂量 2mg) 静脉推注,d1,d6;
Pred 60 mg/(m2·d)(分 2 次给)d1~d5,以后 3 天内减停;
CTX 250 mg/(m2·次) Q12h×3d,15 分钟输入,d1~d3 (首剂应在 DNR 前给);
同时水化 3 000 mL/(m2·d)[125 mL/(m2·h)],持续水化至最后 1 次 CTX 后 12 小时;DNR 30 mg/m2×2d(d1~d2),6 小时输入,在首剂 CTX后给。
B 组方案
B1 组方案:
COP—COPADM3—利妥昔单抗+COPADM3—利妥昔单抗+CYM1—利妥昔单抗+CYM2—利妥昔单抗+COPDM3
B2 组方案
COP—COPADM3—利妥昔单抗+COPADM3—利妥昔单抗+CYM1—利妥昔单抗+ CYM2—利妥昔单抗+COPDM3(3)—M2—M3
COP 具体如下:
VCR 1 mg/m2(最大剂量 2mg),d1;
CTX 300 mg/m2(15 分钟内滴入),d1;
Pred 60 mg/m2分两次口服,d1~d7;
二联鞘注 d1 剂量如下:

COPADM3(1)具体如下:
VCR 2 mg/m2(最大剂量 2mg),静脉推注,d1;
Pred 60 mg/(m2·d)(分 2 次服),d1~d5,以后 3 天内减停;
MTX 3 g/m2置于 500 mL 液体(5%糖盐钾)中静脉滴注 3小时,d1;
FH4Ca 15 mg/m2MTX 后 24 小时开始口服,每 6 小时 1次,共 12 次 (先服 8 次,以后依据 MTX 浓度定);
CTX 250 mg/(m2·次) Q12h×3 天,静脉滴注 15 分钟入,d2~d4;
首剂应在第 2 天的 DNR 前输入,同时水化 3000 mL/(m2· d)[125 mL/(m2·h)],直至 CTX 用完后 12 小时;
DNR 30 mg/m2×2d, 6 小时输入,d2~d3,在首剂 CTX后给。
鞘注:两联鞘注(MTX+Dex)d2,d6。
第二疗程 COPADM3(2)具体如下:
VCR 2 mg/(m2· d)(最大剂量 2 mg),静脉推注,d1;
Pred 60 mg/(m2· d)(分 2 次服),d1~d5,以后 3 天内减停;
CTX 500 mg/(m2·次),Q12h,静脉滴注 15 分钟入,d2~d4 [即每天 1000 mg/m2,美司钠 200 mg/m2(CTX 的 0h、4h、8h 给) ]首剂应在第 2 天的 DNR 前输入同时水化 3000 mL/(m2·d)[125 mL/(m2·h)] 持续输液至最后 1 次用药后12 小时;
DNR 30 mg/m2×2d,6 小时输入,d2~d3,在首剂 CTX
后给;
MTX 3g/m2置于 500 mL 液体(5%糖盐钾)中静脉滴注 3小时进入,d1,同时水化 3000~4000 mL/(m2·d)[125 mL/(m2·h)],直至 MTX 浓度低于 0.15μmol/L;
四氢叶酸钙: 15 mg/m2,口服,MTX 静脉滴注开始后 24小时开始,每 6 小时 1 次,共 12 次(先服 8 次,以后依据MTX 浓度定,解救至浓度小于 0.15μmol/L 停止解救)。
鞘注:两联鞘注(MTX+Dex)d2,d6。
CYM1—CYM2
CYM1 开始条件:在 COPADM32 后 ANC>1.0×109/L,PLT>100×109/L;
Ara-c 100 mg/m2溶入 500~1000 mL/m2溶液,持续输注24 小时,d2~d6(共 5 天);
MTX 3 g/m2置于 500 mL 液体(5%糖盐钾)中静脉滴注,>3h 入。同时水化 3000 mL/(m2·d)[碱化 125 mL/(m2·h)]。持续输液至浓度小于 0.15μmol/L;
FH4Ca 15 mg/m2;
鞘注:MTX+Dex 第 2 天(剂量同前)Ara-c+Dex 第 7 天;
CYM2 用药同 CYM1,应在 CYM1 后 ANC>1.0×109/L,PLT>100×109/L 开始应用。
COPADM3(3)具体如下
VCR 2 mg/m2(最大剂量 2 mg),静脉滴注,d1;
Pred 60 mg/(m2·d)(分 2 次服),d1~d5,以后 3 天内减停;
CTX 500 mg/(m2·次)Q12h,静脉滴注 30 分钟入,d2~d4 [即每天 1000 mg/m2,美司钠 200 mg/m2,CTX 0h、4h、8h 给]首剂应在 DNR 前输入,同时水化 3000 mL/(m2·d)[125mL/(m2·h)]持续输液至最后 1 次用药后 12 小时;
E-ADR 30 mg/m2×2d,6 小时输入,d2~d3,在 CTX 后给;
MTX 3g/m2置于 500 mL 液体(5%糖盐钾)中静脉滴注>3h 入,d1;
FH4Ca 15 mg/m224 小时后开始,口服,每 6 小时 1 次,共 12 次(先服 8 次,以后依据 MTX 浓度定);
鞘注:MTX+Dex 两联鞘注,d2。
注:B2 组在 COP 第 8 天瘤灶缩小>25%但<75%;中期可疑残留的非滤泡细胞型 B 细胞淋巴瘤,可继续完成维持治疗M2-M3。
M2 具体如下:
Ara-c 50 mg/m2静脉滴注 Q12h,d1~d5;
VP16 150 mg/m2静脉滴注 90 分钟,d1~d3;
M3 具体如下:
VCR 2 mg/m2(最大剂量 2mg),d1;
Pred 60 mg/(m2·d)分 2 次口服,d1~d5,3 天内减停;
CTX 500 mg/m230 分钟内输入,Qd,d1~d2,首剂在 DNR前给,维持液量在 3000 mL/m2至 CTX 后 12 小时;
E-ADR 30 mg/m2,d1,d2,静脉滴注 6 小时入(在 CTX后给)。
注:B 组成熟 B 细胞淋巴瘤在化疗期间可联合 4 剂利妥昔单抗治疗,均在化疗前 1 天,剂量 375 mg/(m2·次)。
C 组方案
C1 组
COP—COPADM5—利妥昔单抗(2 剂)+COPADM5—利妥昔单抗(2 剂)+CYVE1—MTX5-利妥昔单抗(1 剂)+CYVE2—利妥昔单抗(1 剂)+M51—M2—M3—M4
C2 组
COP—COPADM5—利妥昔单抗(2 剂)+COPADM8—利妥昔单抗(2 剂)+CYVE1-MTX8—利妥昔单抗(1 剂)+CYVE2—利妥昔单抗(1 剂)+M81—M2—M3-M4
C1 方案预治疗:COP
VCR 1 mg/m2(最大剂量 2mg),d1;
CTX 300 mg/m2(15 分钟内滴入),d1;
Pred 60 mg/m2分两次口服,d1~d7;
三联鞘注 d1,d3,d5;
FH4Ca 5 mg/m2口服 Q6h×2 次,鞘注后 24 小时开始;
COPADM51 具体如下:
VCR 2 mg/m2(最大剂量 2 mg)静脉推注,d1;
Pred 60 mg/(m2·d)(分 2 次服),d1~d5,以后 3 天内减停;
CTX 250 mg/(m2·次)Q12h,静脉滴注 15 分钟入,d2~d4;
首剂应在第 2天的 DNR 前输入,同时水化 3000 mL/(m2·d)[125 mL/(m2·h)],直至 CTX 用完后 12 小时;
DNR 30 mg/m2×2d,6 小时输入,d2~d3。在首剂 CTX 后给;
MTX 5 g/m2置于 500mL 液体(5%糖盐钾)中静脉滴注 4h进入 d1,同时水化 3000~4000 mL/(m2·d)首剂应在第 2天的 DNR前输入,同时水化 3000 mL/(m2·d)[125 mL/(m2·h)],直至 CTX 用完后 12 小时;
DNR 30 mg/m2×2d,6 小时输入,d2~d3。在首剂 CTX 后给;
MTX 5 g/m2置于 500mL 液体(5%糖盐钾)中静脉滴注 4h进入 d1,同时水化 3000~4000 mL/(m2·d)[125mL/(m2·h)],直至 MTX 浓度低于 0.15μmol/L;125mL/(m2·h),直至 MTX浓度低于 0.15μmol/L;
FH4Ca 15 mg/m224 小时后开始,口服,每 6 小时 1 次,共 12 次(先服 8 次,以后依据 MTX 浓度定)。
鞘注:三联鞘注(MTX+Dex+Ara-c)d2,d4,d6。
COPADM52 具体如下:
VCR 2 mg/m2(最大剂量 2 mg)静脉推注,d1;
Pred 60 mg/(m2·d)(分 2 次服),d1~d5,以后 3 天内减停;
CTX 500 mg/(m2·次) Q12h,静脉滴注,15 分钟入,d2~d4(即每天 1000 mg/m2,美司钠 200 mg/m2,CTX 0h、4h、8h 给)首剂应在第 2 天的 DNR 前输入,同时水化 3000 mL/(m2·d) [125mL/(m2·h)]持续输液至最后 1 次用药后 12小时;
DNR 30 mg/m2×2d,6 小时输入,d2~d3 在首剂 CTX 后给;
MTX 5 g/m2置于 500 mL 液体(5%糖盐钾)中静脉滴注 4小时入,d1,同时水化 3000~4000 mL/(m2·d)[125mL/(m2·h)],直至 MTX 浓度低于 0.15μmol/L;
四氢叶酸钙:15 mg/m2,MTX 静脉滴注开始后 24 小时,开始口服,每 6 小时 1 次,共 12 次(先服 8 次,以后依据 MTX浓度定)。
鞘注:三联鞘注(MTX+Dex+Ara-c)d2,d4,d6。
C1 组—CNS 阴性的巩固治疗: CYVE1-MTX5和 CYVE2
CYVE1—MTX5具体如下
小剂量 Ara-c 50 mg/m2持续静脉滴注 12 小时 (从晚 20点至次日晨 8 点)共用 5 天;
大剂量 Ara-c 3000 mg/m2加入 375mL/m2液体静脉滴注 3小时,在小剂量开始后 12 小时给,共 4 次,d2~d5(8 点至11 点);
可的松滴眼液点眼共 5 天,每 2 小时一次;
VP16 200 mg/m2加入 500mL/m2液体中静脉滴注 4 小时,Qd,d2~d5(14 点至 18 点);
MTX 5 g/m2置于 500 mL 液体(5%糖盐钾)中静脉滴注 4小时入,同时水化 3000~4000 mL/(m2·d)[125mL/(m2·h)],直至 MTX 浓度低于 0.15μmol/L;
本疗程 MTX 必须在 CYVE1 后 18d~25d,当 ANC>0.5×109/L 和 PLT>50×109/L ;G-CSF(如果用)结束后第 48 小时;转氨酶<10 倍正常值,才能使用;
FH4Ca 15mg/m2,MTX 静脉滴注开始后 24 小时,开始口服,每 6 小时 1 次,共 12 次(先服 8 次,以后依据 MTX 浓度定)。
三联鞘注:MTX+Dex+Ara-c,D19,在四氢叶酸钙解救前给。
CYVE2 剂量同 CYVE1
C1 组维持治疗 M51—M2—M3—M4:
本疗程应在 CYEV2 后血象恢复 ANC>1.0×109/L 和 PLT>100×109/L;
M51 具体如下:
VCR 2 mg/m2(最大剂量 2 mg) 静脉推注,d1;
Pred 60 mg/(m2·d)分 2 次服,d1~d5,以后 3 天内减停;
MTX 5 g/m2置于 500 mL 液体(5%糖盐钾)中静脉滴注 4小时,d1,同时水化 3000~4000 mL/(m2·d)[125mL/(m2·h)],直至 MTX 浓度低于 0.15μmol/L;
FH4Ca 15 mg/m2在 MTX后 24 小时开始口服,Q6h×12(按血药浓度定次数);
CTX 500 mg/(m2·次),每天 1 次,静脉滴注 15 分钟入,d2~d3;
首剂应在第 2 天的 E-ADR 前输入,同时水化 3000 mL/(m2·d) [125mL/(m2·h)],直至 CTX 用完后 12 小时;
E-ADR 30 mg/m2Qd×2 天 静脉滴注 6 小时,在首剂 CTX后给,d2~d3。
鞘注:三联鞘注(Ara-c+MTX+Dex)d2。
M2-M4 均应在 M1 后血象恢复 ANC>1.0×109/L 和 PLT>100×109/L。
M2 具体如下:
Ara-c 50 mg/m2静脉滴注,Q12h,d1~d5;
VP16 150 mg/m2静脉滴注,90 分钟,d1~d3;
M3 具体如下:
VCR 2 mg/m2(最大剂量 2mg),d1;
Pred 60 mg/(m2·d)分 2 次口服,d1~d5,3 天内减停;
CTX 500 mg/m230 分钟内输入,d1~d2 首剂在 DNR 前给,维持液量在 3000 mL/m2至 CTX 后 12 小时;
E-ADR 30 mg/m2d1,d2 静脉滴注 6 小时(在 CTX 后给)。
M4 具体如下:
Ara-c 50 mg/m2静脉滴注,Q12h,d1~d5;
VP16 150 mg/m2,静脉滴注 90 分钟,d1~d3;
C2 组
COP 方案及开始条件同 C1 组;
COPADM51 方案同 C1 组;
COPADM82 方案同 C1 组(MTX 改为 8 g/m2);
C2—CNS+的巩固治疗: CYVE1-MTX8和 CYVE2
(本组用药除MTX剂量有变化外,其它用药剂量同C1组,MTX 为 5 g/m2)。
C2 组维持治疗 M81—M2—M3—M4(除 M1 中 MTX 改为 8g/m2,余均同 C1 组)
注:C 组成熟 B 细胞淋巴瘤在化疗期间可联合 6 剂利妥昔单抗治疗,均在化疗前 1~2 天,剂量 375 mg/(m2·次)。
②NHL-BFM90方案(适用于BL,DLBCL,EB病毒阳性DLBCL,高级别 B 细胞淋巴瘤,滤泡淋巴瘤)
治疗分组:
R1:定义为肿瘤完全切除。
预治疗 V-A-B
R2:肿瘤未完全切除,LDH<500 U/L 或者肿瘤病灶不侵犯腹部。
预治疗 V-AA-BB-评估完全缓解-AA-BB
预治疗 V-AA-BB-评估未完全缓解-处理同 R3 组
R3:腹腔瘤灶且 LDH>500 U/L,或骨髓侵犯,或中枢侵犯,或多发骨骼侵犯。
预治疗:
①V-AA-BB-评估完全缓解-AA-BB-AA-BB
② V-AA-BB-评估未完全缓解-CC-再评估完全缓解-AA-BB-CC
③V-AA-BB-评估未完全缓解-CC-再评估有残留病灶-二次活检,若(-)-AA-BB-CC
④V-AA-BB-评估未完全缓解-CC-再评估有残留病灶-二次活检,若(+)-自体造血干细胞移植
具体方案如下:
R1:预治疗 V-A-B
预治疗:Pred 30 mg/m2,d1~d5;
CTX 200 mg/m2,d1~d5;
MTX+Dex+Arac(鞘注)d1。
Course A:
Dex 10 mg/m2, d1~d5;
IFO 800 mg/m2, d1~d5;
MTX(24h 输注)500 mg/m2,d1;
Ara-c 150 mg/(m2·次),Q12h,d4~d5;
VP-16 100 mg/(m2·次),d4~d5;
MTX+Dex+Arac(鞘注)d1。
Course B:
Dex 10 mg/m2, d1~d5;
CTX 200 mg/m2, d1~d5;
MTX(24h 输注) 1000 mg/m2,d1;
Ara-c 150 mg/(m2·次),Q12h,d4~d5;
Adr25 mg/(m2·次),d4~d5;
MTX+Dex+Arac(鞘注)d1。
R2:预治疗 V-AA-BB---达 CR-AA-BB
CourseAA:
Dex 10 mg/m2,d1~d5;
IFO 800 mg/m2,d1~d5;
MTX(24 小时输注) 5000 mg/m2,d1;
VCR 1.5 mg/m2,d1;
Ara-c 150 mg/(m2·次),Q12h,d4~d5;
VP-16 100 mg/(m2·次),d4~d5;
MTX+Dex+Arac(鞘注)d1。
Course BB:
Dex 10 mg/m2,d1~d5;
CTX 200 mg/m2, d1~d5;
MTX(24 小时输注) 5000 mg/m2,d1;
Ara-c150 mg/(m2·次),Q12h,d4~d5;
Adr 25 mg/(m2·次),d4~d5;
MTX+Dex+Arac(鞘注)d1;
R3:预治疗 V-AA-BB---CR-AA-BB-AA-BB,未达 CR-CC--达 CR-AA-BB-CC。
CourseAA:
Dex 10 mg/m2,d1~d5;
IFO 800 mg/m2, d1~d5;
MTX(24h 输注)5000 mg/m2,d1;
VCR 1.5 mg/m2,d1;
Ara-c 150 mg/(m2·次),Q12h,d4~d5;
VP-16 100 mg/(m2·次),d4~d5;
MTX+Dex+Arac(鞘注)d1。
Course BB:
Dex 10 mg/m2,d1~d5;
CTX 200 mg/m2,d1~d5;
MTX(24 小时输注)5000 mg/m2,d1;
Ara-c150 mg/(m2·次),Q12h,d4~d5;
Adr25 mg/(m2·次),d4~d5;
MTX+Dex+Arac(鞘注)d1。
Course CC:
Dex 10 mg/m2,d1~d5;
VDS 3 mg/m2,d1;
CTX 200 mg/m2,d1~d5;
Ara-c 2000 mg/(m2·次),Q12h,d1~d2;
VP-160 150 mg/(m2·次),d3~d5;
MTX+Dex+Arac(鞘注)d1。
③DA-EPOCH+R 本方案仅适用于 PMBL,本病国际上公认的方案为 DA-EPOCH-R,3 年的 OS 达 90%以上,而采用 FAB/LMB96及 NHL-BFM95 方案生存率仅 60%左右。
注:本方案静脉滴注利妥昔单抗后开始持续三个药物( VP-16+ADR+VCR )混合静脉滴注,每疗程化疗顺序R-VP16+ADR+VCR 混合-CTX,每三周一个循环,共 6 循环,每一循环根据前一循环血象情况:
a.最低 ANC>0.5×109/L,则剂量增加 20%(VP16,ADR,CTX);
b.若前一疗程最低 ANC<0.5×109/L,则剂量不变;
c.若血小板<25×109/L,则降低 20%
IT:MTX 12mg,第 1~2 循环,第 5~6 循环各一次,d1,第 3~4 循环各 2 次,d1,d5
EPOCH 方案具体如下:
VP-16 50 mg/(m2·d),d1~d4;
VCR 0.4 mg/(m2·d),d1~d4;
ADR 10 mg/(m2·d),d1~d4;
Pred 120 mg/(m2·d),d1~d5;
CTX 750 mg/(m2·d),d5;
美罗华 375 mg/(m2·次),d1。
(2)分子靶向药物治疗:CD20 被认为是免疫学治疗 NHL的理想靶点,CD20 既不散布在细胞表面,也不锚定在抗体上,因此在淋巴瘤的治疗中,应用抗 CD20 单克隆抗体(利妥昔单抗)治疗成为目前最重要的一种手段,其治疗 NHL 的主要机制包括抗体依赖性细胞毒作用(ADCC)和补体依赖性细胞毒作用(CDC),并在近 20 年中取得重大进展。利妥昔单抗被称为第一代抗体,是人鼠嵌合抗体,抗体中的鼠源结构会导致较长时间的灌注和严重的毒副作用。第 2 代抗 CD20 单克隆抗体与人的同源性高达 90%~100%,是人源化抗体或全人源抗体。Blinatumomab:CD19、CD3 双标抗体,其作用机制为T 淋巴细胞所介导的免疫监视作用在肿瘤的发生、发展及疗效中发挥着重要作用。研究表明,对于 NHL、ALL 及一些实体瘤患者,CD8+T 细胞的数量与患者的预后呈正相关。T 细胞为基础的治疗主要包括:疫苗、体外 T 细胞的扩增和一些活化 T 细胞的药物。但是由于肿瘤逃逸机制的存在,使得上述治疗方法在临床应用过程中疗效欠佳。
(3)细胞免疫治疗:CAR-T 细胞是指嵌合抗原受体(chimeric antigen receptor,CAR)的 T 细胞,通过基因转导使 T 淋巴细胞表达特定的抗原受体,通过该受体特异性识别靶抗原,进而达到 T 细胞*伤杀**靶细胞(肿瘤细胞)的目的。胞内段为信号转导段,通过 CD3(第 1 代 CAR-T)作为胞内信号转导域激活免疫受体酪氨酸活化基序模体或 FceRly;或者连接 1 个(第 2 代 CAR-T)或 2 个及以上(第 3 代 CAR-T)共刺激信号,例如 CD28,诱导性共刺激分子。第 2 代或第 3代 CAR-T 可促进 T 淋巴细胞增殖,增强其*伤杀**效应,延长 T淋巴细胞在 NHL 患者体内作用的持续时间。CAR 通过载体系统表达于 T 淋巴细胞表面,经 OKT3、CD3/CD8 磁珠等激活手段使 T 淋巴细胞在体外大量增殖、活化,进而可以输注至 NHL患者体内发挥抗肿瘤效应。目前已有 CD19、CD20、CD22 的CAR-T 用于治疗难治复发成熟 B 细胞淋巴瘤的临床试验在进行中,并且疗效十分肯定。
六、并发症及辅助治疗
(一)急性肿瘤溶解综合征
对化疗敏感的肿瘤在初始治疗时,大量肿瘤细胞溶解坏死,引起高尿酸血症、高磷血症、低钙血症、低镁血症及尿酸结晶堵塞肾小管,严重时导致急性肾功能衰竭。淋巴系肿瘤对化疗敏感,在肿瘤高负荷时更容易合并肿瘤细胞溶解综合征。需积极预防和处理。
1.肿瘤溶解综合征预防
(1)别嘌呤醇:50-100 mg/(m2·次),2~3 次/日,直到确认肿瘤负荷明显下降;
(2)水化: 2000~3000 mL/m2持续静脉均匀滴注,慎用含钾液;
(3)不主张常规碱化血液及尿液,以避免碱性条件下肾小管钙盐沉积,在高尿酸、高钾时适当应用;
(4)不主张常规静脉补充钙剂,仅在低钙并有临床症状时补钙,以避免增加肾小管钙盐沉积;
(5)对高肿瘤负荷者有条件者应考虑应用尿酸氧化酶:0.15 mg/(kg·次)+生理盐水 50 mL,静脉滴注 30 分钟。但需注意检查 G6PD,如果有酶缺陷,不能用尿酸氧化酶;不能同时使用别嘌呤醇、磷酸肌酸保心药物(防止磷酸盐结晶);尿酸氧化酶可以有效的降低血尿酸,减少肾衰,但是并不能减少严重肿瘤细胞溶解综合征的发生,不能代替连续血液净化。
2.肿瘤溶解综合征治疗
除了预防性措施外,当发生溶解综合征时,应根据临床实际情况处理:
(1)继续预防性治疗。
(2)高钾血症:①静脉注射葡萄糖酸钙,仅能对抗高钾引起的心*毒脏**性,而且作用时间短暂仅数分钟。对于有明显心*毒脏**性的患儿应静脉缓慢推注 10%的葡萄糖酸钙 1 mL/(kg·次),加等量 5%或 10%葡萄糖稀释,推注时间大于 20分钟;②静脉注射碳酸氢钠:对于酸中毒患儿效果较好,但疗效持续 1 小时左右,只能作为应急使用,且不宜用于血容量过多的患儿。剂量为 1~2 mmol/kg,5%的碳酸氢钠用 5%葡萄糖稀释 2 倍,20~30 分钟输入。③静脉给予葡萄糖和胰岛素:10%葡萄糖 5~10 mL/kg,每 4~5g 糖可加入 1U 胰岛素,静脉滴注 30 分钟,几小时内可使血钾降低 1~2 mmol/L。疗效持续数小时。④离子交换树脂:可降低钾离子的吸收,1g/kg(最大量 50g),常用的是聚磺苯乙烯或聚苯乙烯磺酸钠与生理盐水 1mL/g 混合后保留灌肠。或将其 35%的山梨醇混合口服。该方法几小时内可降血钾 0.5~2 mol/L。⑤透析:通过上述方法治疗血钾仍进行性升高或预期不能通过上述办法纠正的高血钾应考虑透析治疗。
(3)低钙、高磷血症:因钙盐可增加肾小管钙盐沉积,临床无症状时不应常规使用静脉钙剂。可以口服碳酸钙可以阻止磷酸盐吸收,降低血磷提高游离钙。一旦发生低钙性手足抽搐应 10%葡萄糖酸钙 1~2 mL/(kg·次),加等量 5%葡萄糖注射液静脉推注。
(4)肾功能不全:轻度肾功能不全可通过水化、利尿等处理,随着肿瘤负荷减轻、肾脏浸润缓解而逐步好转。不应因肾功能不全而限制输液量,严重肾功能不全伴少尿、无尿、水肿时应考虑及时做透析治疗。
(二)心*毒脏**性
主要指蒽环类药物的心*毒脏**性,包括急性心肌损伤和慢性心功能损害。前者为短暂而可逆的心肌局部缺血,可表现为心慌、气短、胸闷、心前区不适等;后者为不可逆的充血性心力衰竭,与药物累积剂量相关。一旦心功能检测提示心脏射血分数<55%或轴缩短分数<28%,若能证明左心功能异常和细菌感染有关,可以继续使用蒽环类抗生素,否则应该暂停,直到射血分数≥55%或轴缩短分数≥28%。根据蒽环类药物使用剂量或心肌损伤程度选择右丙亚胺(Zinecard),左旋肉碱、能量合剂等药物。
(三)肾*毒脏**性
HD-MTX:肾毒*药性**物(如阿昔洛韦)可导致血清肌酐正常 GFR 降低的亚临床性肾功能异常,如有可能这类药物应该延迟到 HD-MTX 后 20 小时以后或 MTX 已经充分排泄后给予。如果肌酐值提示肾功能异常,MTX 用量需要调整,MTX 血药浓度及四氢叶酸钙解救(详见附表 3)。
(四)中性粒细胞缺乏伴发热
粒细胞缺乏合并感染,来势凶猛,进展迅速,因此及时对感染进行恰当处理至关重要。在取送各种培养后,须立即给予初始经验性治疗,待病原体明确后,再进行针对性治疗。
(五)SMZco 预防卡氏肺囊虫感染
建议长期服用 SMZco 预防卡氏肺囊虫感染,25 mg/(kg·天),分两次,最大剂量每次 0.5g,Bid,每周 3 天,直至化疗结束后 3 月。HD-MTX 用前 24 小时到用 MTX 后至少72 小时停用复方磺胺异噁唑。
七、临床治疗反应评估时间点及方法
(一)d7 评估
主要做检测之瘤灶的 B 超和(或)CT,测量瘤灶大小,计算缩小的百分比。
评估标准:
瘤灶缩小≧75%为极其敏感;
瘤灶缩小>25%<75%为敏感;
瘤灶缩小≦25%,为不敏感。
(二)中期评估
第 4 疗程后评估,包括全身瘤灶的筛查:根据病初的瘤灶情况决定检查内容,主要看有无残留病灶,中枢侵犯必须型头颅或脊髓 MR,尽可能做 PET/CT 相关生血液检查:肝肾功能、心肌酶检测、肿瘤 DNA、LDH、尿酸、CRP、铁蛋白;骨髓和脑水的形态及残留病检查(不管是否有骨髓和 CNS 侵犯的病人)。评估标准:有任何残留病灶者,尽量做二次活检或 PET/CT 明确后升级方案,可疑或不做活检者可以继原方案治疗,密切观察。
(三)后期评估
COPADM3或 M1 后全部大化疗后的检查:与中期检查类似,中期评估有问题的项目重点查。
(四)停药前检查
包括脏器功能、瘤灶及传染病源的检查。
1.大生化、输血前检查;
2.病毒筛查:甲乙丙丁戊肝抗体、CMV 等;
3.心脏:心电图、心脏彩超;
4.腹部:肝肾功、淀粉酶、腹部 B 超;
5.CNS:头颅 CT,原有 CNS2 和 3 的病人加做 MRI,脊髓占位应做相应部位 MRI;
6.眼睛:视力、眼底;
7.免疫功能:CD 系列、Ig 系列;
8.骨髓常规、融合基因(或 TCR/IgH)、MRD(ALK、C-myc,如果有条件做);
9.脑脊液检查;
10.瘤灶评估:相关部位 B 超、CT 检查、MR 检查。
(五)停药后检查时间及项目
1.停药 3 个月首次检查:瘤灶检查最好做 PET/CT。
2.停药第一、二年:每 3 个月一次简单评估,主要是每次做瘤灶的影像(B 超和 CT 平扫)及肝功和 LDH。每 6 个月一次大评估,包括瘤灶评估:相关 B 超、增强 CT 检查或 MR、免疫功能、肝功和 LDH、骨穿(如果有骨髓侵犯)等。
3.第三年以后:每半年评估一次,主要做瘤灶的影像(B超、CT 平扫)及肝功和 LDH 视情况加做内分泌激素及智商等检查。
八、转诊条件及原则
(一)当地医院没有规范的病理诊断水平,没有化疗及其合并症诊疗条件的、没有治疗经验的、重症及高危瘤负荷以及难治复发的建议转诊至有诊疗条件及治疗基础的儿科血液肿瘤专科进一步诊治。
(二)经上级医院治疗后稳定、达到完全缓解的病人可转诊至有治疗条件的下一级医院继续治疗,例如维持治疗的病人。期间建议定期回上级医院进行瘤灶评估。如维持期间发生严重的合并症,如严重感染,可转回上级医院进行抢救。
附:





附4:儿童成熟 B 细胞淋巴瘤诊疗规范(2019 年版)编写审定专家组
(按姓氏笔画排序)
组长:王天有
成员:王天有、孙晓非、张永红、汤静燕、金玲、杨菁、段彦龙、周春菊、高子芬、翟晓文