注销返利网账号需满足以下四个条件:
(1)在最近一个月内,账户没有进行更改密码、更改绑定信息等敏感操作,账户没有被盗、被封等风险;
(2)账户在返利网系统中无资产和虚拟权益(包括但不限于账户余额、F币、超级会员、优惠券等)、无欠款;
(3)账户无任何纠纷,包括投诉举报或被投诉举报;
(4)账户为正常使用中的账户且无任何账户被限制的记录;
满足以上四个条件后,下面通过五步在返利网APP端注销账号:
第一步、*载下**返利网APP客户端并登录,进入”我的“页面,如下图红方框箭头所示:

登录返利网APP端
第二步、在”我的“页面点击右上角齿轮状按钮,进入设置页面,然后选择”关于返利“选项,如下图红方框箭头所示:

点击右上角齿轮状按钮

选择”关于返利“选项
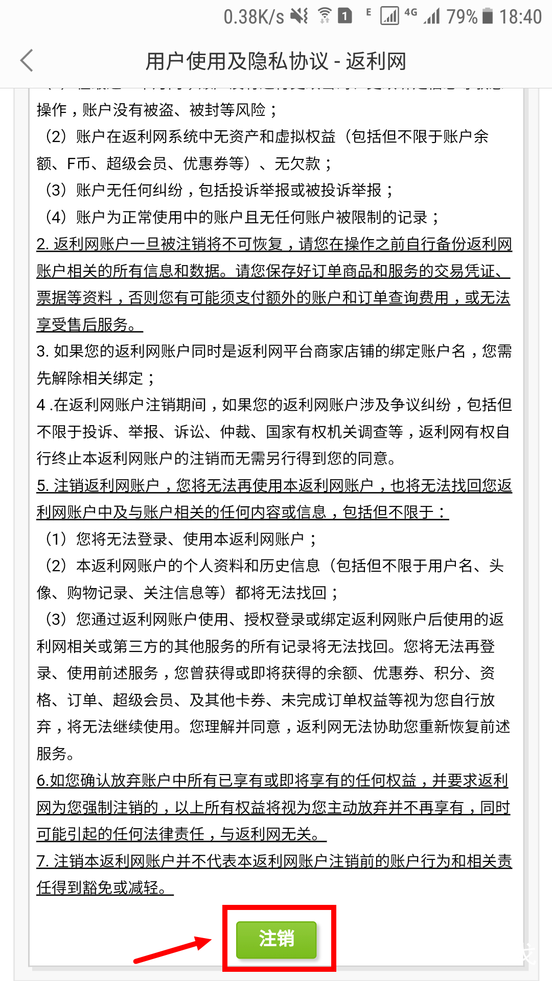
第三步、点击”用户使用及隐私协议“选项,进入协议页面,把”返利网用户使用及隐私协议“往上滑拖到底部,就会出现”注销“按钮,单击”注销“按钮进入身份验证页面,如下图红方框箭头所示:

点击”用户使用及隐私协议“选项

”用户使用及隐私协议“ 页面顶部

”用户使用及隐私协议“ 页面底部
第三步、在身份验证页面输入手机验证码并点击”提交“按钮,进入《返利网账户注销须知》页面,如下图红方框箭头所示:

输入手机验证码并点击”提交“按钮
第五步、在《返利网账户注销须知》页面点击”同意,下一步“按钮,弹出对话框选择”确定注销“选项,弹出对话框中选择注销原因并点击”提交注销申请选项“,这样就大功告成了。返利网将会在3个工作日内为您处理,成功注销后重新登录显示该账号不存在,如下图红方框箭头所示:

点击”同意,下一步“按钮

选择”确定注销“选项

选择注销原因并点击”提交注销申请选项

注销成功后重新登录显示该账号不存在