
肠道细菌对我们人来说,可分为3种类型:
好菌(益菌、共生菌),占10%~20%;
坏菌(害菌、致病菌)占20%;
以及中性菌(伺机菌、条件致病菌)占60~70%。中性菌就是个墙头草,它会看哪种菌占优势,然后随时改变阵营。
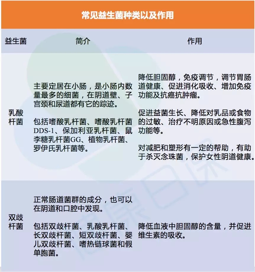
益生菌的种类
临床使用的大多数益生菌是来自三个属的种类:乳杆菌属、双歧杆菌属和酵母属。我们在酸奶配料表里经常见到的保加利亚乳杆菌就是乳酸杆菌,嗜热链球菌则属于双歧杆菌。布鲁氏酵母是唯一的酵母益生菌。
市面上的益生菌一般是一种或几种益生菌的组合。

对益生菌的研究很多,至于研究结果嘛,目前最具可靠性证据的疾病有:抗生素相关性腹泻、感染性儿童腹泻。
至于对其他疾病的好处,则是有效和无效的结果都有,没有统一的结论。
益生菌对人体有这些益处
1.帮助增强免疫力
由于肠道细菌主要寄居在消化道的黏膜层,所以益生菌可以做为物理屏障,保护肠道黏膜免于致病菌的伤害;益生菌还能制造一些增强免疫的物质,调节免疫系统,增强免疫力。
益生菌的有益效果还可能因为它产生的抗炎代谢物,调节看炎症免疫细胞群。
2.有助于肠道健康
益菌很喜欢非精制糖类(包括纤维)等食物,这类糖类无法被人体分解,所以可以安然抵达肠道做为益生菌的食物。

益生菌有了这些养分,就能持续制造酸性物质,维持肠道的酸性环境,有助肠道蠕动,帮助排便,这也是大多数人补充益生菌的主要原因。
3.利于更好地吸收营养
益生菌可以分解乳糖,乳糖不耐者的人虽然无法喝牛奶,但是可以考虑牛奶和益生菌一起吃。部分维生素B和维生素K的合成也都是靠它的帮忙。
4.有助于预防或缓解肠易激综合征
肠易激综合征在20~39岁发病率最高,它对女性的影响比男性高出1.5倍,患者每个月至少有三天会出现肠道不适或排便时疼痛,情况虽然不严重,但是比较影响生活质量。
大量的临床调查研究并没有一致性证明益生菌对于该病有好处,不过多数研究认为益生菌可能有助于预防过敏,或者减少过敏后的反应症状。
5. 有助于抵抗细菌性阴道炎
正常的阴道粘膜主要由乳杆菌属定殖,同时还有其他数量较少的细菌。阴道微生物可随年龄、怀孕、*生活性**以及抗生素等药物而发生各种变化。于是可能导致这2个病:细菌性阴道炎(BV)和外阴阴道念珠菌病(VVC)。

2014年耶鲁益生菌使用研讨会提供了使用益生菌治疗BV的C级建议。2012年英国BV治疗指南表明,益生菌可用于治疗复发性BV,但无法给出确切建议。
6. 有利于预防动脉粥样硬化
动脉粥样硬化是心血管疾病的最重要原因,也是全球死亡的主要原因之一。研究发现罗伊氏乳杆菌NCIMB 30242可以显著降低低密度脂蛋白胆固醇和总胆固醇,不过还需要更充分的证据。
肠道微生物可能和其他代谢综合征,像是2型糖尿病和非酒精性脂肪肝疾病有关,不过也需要更多的深入研究。
7. 帮助预防结直肠癌
许多种类的乳酸菌已被证明具有防癌特性,比如预防结直肠癌。
有研究表明益生菌和益生元(尤其是菊粉和低聚果糖)的协同作用具有预防结直肠癌的潜力。然而,相关的人体研究还不够。
你需不需要补充益生菌?
如果你的饮食结构合理,能从正常饮食中摄取所需营养,而且有良好的生活方式,那么益生菌保健食品对你来说就不是必需的。想让身体更健康,首先应从吃入手,保证食物种类吃够、比例合适、营养均衡。
工作强度高、压力大、生活作息不规律、身体处于亚健康状态、生理机能差、长期使用抗生素、体内微生态紊乱、肠道菌群失衡的人,可以考虑补充益生菌。
免疫功能低下或重病患者如要使用益生菌请先与医生讨论,以防发生未知的不良反应。
关于益生菌,你需要知道这些
益生菌安不安全?
目前正规市售的益生菌一般都有长期的安全记录,不过也有一些研究担心,益生菌如果作为治疗药物,可能安全性就要打个问号。
但是大多数时候益生菌的安全性是和产品质量相关,而不是益生菌本身,简单来说就是买了不靠谱、不合适的产品。

而且,益生菌不可能在健康人中有任何显著的益处。美国FDA对益生菌的划分是“一般认为是安全的”,在健康个体中几乎没有不良反应风险。不过对于某些危重病患者,使用时需警惕。
益生菌怎么选?
益生菌所有成分应在标识中注明,而且它的作用主要取决于菌株,所以没注明菌名和株种的不要选。不同产品添加的益生菌菌株不同,功效可能也有区别,购买时要仔细看一下。此外,应选择有信誉的品牌。实在不会选,建议咨询医院的营养师。
我们不建议用益生菌数量来评判产品好坏,有时候有些厂家为了使自家产品显得很“厉害”,用大量廉价菌充数。这些廉价菌对健康不仅好处不大,进入胃中也很快就死了,并不能提升作用。
为了提高益生菌的口感和风味,厂家会添加一些风味物质。好的品牌会选择天然提取物,甚至是有机果蔬。不好的厂家为了控制成本,可能使用阿斯巴甜、香精之类的廉价增味剂。
总结一下,购买益生菌时:
①选择专门种类的益生菌产品;
③关注益生菌的属名、种名、株系名称以及对应的数量;
④优选添加益生元和天然提取物的类型;
⑤有CFDA、FDA、USDA、NON-GMO等官方认证的产品会更好一些。
想增加体内好菌,可以靠3个方法
1. 简单直接的补充益生菌可能会有效果。
2. 在补充益生菌的同时吃益生元。益生菌喜欢吃的食物就是益生元(如果寡糖、木寡糖、菊糖等)。像燕麦、荞麦等非精制的谷类,洋葱、菇类、豆类等富含纤维的植物性食物都是益生菌喜欢吃的,建议经常吃。

3.最好的方法还是养成健康的饮食习惯:我们吃的食物能决定肠道里是坏细菌多一点,还是好细菌多一点,反过来肠道里的细菌又会影响我们选择吃什么样的食物。
为了一个良性的循环,让肠道更健康的最简单的方法就是合理膳食,均衡搭配。
参考资料:
1. Fredua-Agyeman M , Stapleton P , Basit A W , et al. In vitro inhibition of Clostridium difficile by commercial probiotics: A microcalorimetric study[J]. International Journal of Pharmaceutics, 2017, 517(1-2):96-103.
2. Li J , Sung C Y J , Lee N , et al. Probiotics modulated gut microbiota suppresses hepatocellular carcinoma growth in mice[J]. Proceedings of the National Academy of Sciences, 2016, 113(9):E1306.
3. Mizock, Barry A. Probiotics[J]. Disease-a-Month, 61(7):259-290.