一、概述
膀胱癌是起源于膀胱尿路上皮的恶性肿瘤,是泌尿系统最常见的恶性肿瘤之一。全球范围内膀胱癌发病情况:发病率位居所有恶性肿瘤第11位,其中男性发病率为9.0/10万,位列男性恶性肿瘤的第7位;女性为 2.2/10万,位列女性十位之后;死亡率位居所有肿瘤的第十三位,男性及女性死亡率分别为3.2/10万0.9/10万,死亡率位列男性恶性肿瘤第9位。
膀胱癌发病存在地区性、种族性及性别的差异,可见于各年龄段,高发年龄50~70岁,且随着年龄增加,发病率也逐渐增加。根据2010年至2014年美国SEER数据库统计,膀胱癌确诊时的中位年龄为73岁,中位死亡年龄为79岁。
据全国肿瘤登记中心统计,2009 年膀胱癌发病率为6.61/10 万,人口标准化率为3.03/10万。男、女性发病率分别为11.41/10万和3.51/10万,男性是女性的3.3倍;死亡率为2.60/10万,男、女性膀胱癌的死亡率分别为3.75/10万和1.24/10万,男、女性之比为2.97: 1。
2016年我国预测数据显示新发膀胱癌8.05万例,其中男性6.21万例(男性恶性肿瘤第6位)、女性1.84万例;死亡3.29万例,其中男性2.51万例(男性恶性肿瘤第11位)、女性0.78万例。
膀胱癌是严重威胁人群健康的恶性肿瘤之一,规范和提高膀胱癌的诊断及治疗水平具有重要意义。
二、膀胱癌的危险因素
膀胱癌的发生发展是复杂、多因素、多步骤的病理过程,其具体发病机制尚未完全阐明,研究证实:内在的遗传因素与外在环境因素均有重要作用。
外在危险因素包括吸烟和长期接触工业化学产品。吸烟是膀胱癌最为确定和最主要的致病危险因素,与烟中含有的芳香胺类化合物4-氨基联苯有关系。约50%的膀胱癌患者有吸烟史,吸烟可使膀胱癌的患病风险增加2~5倍,并与吸烟强度和时间成正比。戒烟后膀胱癌的患病风险会逐渐下降。
在职业环境中长期接触工业化学产品芳香胺类化合物也是重要的致病危险因素,如多环芳烃和氯代烃、β-萘胺、4-氨基联苯等。
膀胱内长期慢性炎症刺激及长期异物刺激(留置导尿管、结石)与发生膀胱癌关系密切,主要病理类型为鳞状细胞癌和腺癌,确诊时多为晚期,预后差。既往接受过环磷酰胺化疗、盆腔放疗、滥用非那西汀等均可增加患膀胱癌的风险。
膀胱癌的发生发展与遗传及基因异常有关,有家族史者发生膀胱癌的危险性明显增加,但具体机制尚需进一步研究证实。
三、膀胱癌的诊断
依据患者病史、症状及体征,结合实验室检查、影像学检查、尿细胞学及尿肿瘤标记物检查、膀胱镜检查做出临床诊断。膀胱镜是最重要的检查,通过膀胱镜下活检进行病理检查是诊断膀胱癌的金标准。上尿路的影像学检查可了解是否合并肾盂和(或)输尿管肿瘤。膀胱癌临床诊断流程见图1。

图1 膀胱癌临床诊断流程
(一)膀胱癌的临床症状及体征
血尿是膀胱癌患者最常见的临床表现,约80%~90%的患者以间歇性、无痛性全程肉眼血尿为首发症状。尿色可呈淡红色或深褐色不等,多为洗肉水色,可形成血凝块。初始血尿的患者,常提示膀胱颈部病变,终末血尿提示病变位于膀胱三角区、膀胱颈部或后尿道。少数患者仅表现为镜下血尿。
血尿的严重程度、持续时间长短及出血量与肿瘤恶性程度、分期、大小、数目、形态并不一致。
另一常见的症状是膀胱刺激征,即尿频、尿急、尿痛,这类情况常见于肌层浸润性膀胱癌或者原位癌。其他症状包括肿瘤阻塞输尿管所致的腰部不适、下肢水肿等。晚期患者在就诊时已出现体重减轻、肾功能不全、腹痛或者骨痛等晚期表现。
部分患者是体检或因其他疾病进行例行检查时偶尔发现膀胱肿瘤。
体征:膀胱癌患者一般无临床体征,因此查体对早期患者(如Ta、Tl期等)的诊断价值有限。触及盆腔包块是局部晚期肿瘤的表现。
(二)影像学检查
影像学检查包括超声检查、CT及 CT尿路造影(CTU)、MRI及磁共振泌尿系水成像(MRU)、静脉尿路造影(IVU)、胸部X线摄片/胸部CT等。主要目的是了解膀胱病变程度、胸腹盆腔脏器、腹膜后和盆腔淋巴结及上尿路情况,利于判断膀胱癌临床分期。
1.超声检查
超声检查是诊断膀胱癌最常用、最基本的检查项目,包括腹、盆腔超声检查,同时检查肾脏、输尿管、前列腺、盆腔和腹膜后淋巴结及其他脏器(如肝脏等)情况。
超声检查可通过经腹、经直肠/阴道、经尿道三种途径进行。经腹超声检查诊断膀胱癌的敏感度为63%~98% ,特异度为99%。可以同时检查肾脏、输尿管和腹部其他脏器。
经直肠/阴道超声检查只须有适当的尿量即可进行,能清楚显示膀胱三角区、膀胱颈和前列腺,能近距离观察肿瘤基底部,对判断肿瘤浸润深度优于经腹部超声检查,适用于膀胱不能充盈的患者。
经尿道超声检查需在尿道表面麻醉下进行,虽然其影像清晰,判断肿瘤分期准确度比较高,但属于有创伤性检查,未广泛应用。
彩色多普勒超声检查可显示肿瘤基底部血流信号,但肿瘤血流征象对肿瘤分期、分级判断价值有限。
对比增强超声(CEUS)及三维超声联合CEUS对改善膀胱肿瘤的发现率和预测其浸润程度具有一定意义。
超声图表现:膀胱肿瘤的在超声上表现为突向膀胱腔内的低回声、斑片状或水草样病变,不随体位移动;或膀胱壁表面不规整,膀胱壁层次结构中断消失;或强回声或混合回声结节或肿块,呈乳头状或菜花状,有蒂或无蒂;肿瘤可单发或多发。彩色多普勒检查能显示肿瘤内或边缘的血流信号。
2.CT检查
CT检查(平扫+增强扫描):能诊断和评估膀胱肿瘤浸润范围。若膀胱镜检查显示肿瘤为宽基底无蒂、恶性度高、有肌层浸润的可能时建议CT检查以了解肿瘤的浸润范围。CT检查可以发现较小肿瘤(1~5mm),判断淋巴结及临近器官的是否受侵犯及转移;但对原位癌及输尿管显示欠佳;难以准确区分非肌层浸润膀胱癌(Ta、T1)和T2期膀胱癌,难以鉴别肿大淋巴结是转移还是炎症。研究显示肌层浸润性膀胱癌患者CT检查的准确率为54.9%,39%分期偏低,6.1% 分期偏高。
CT检查表现为膀胱壁局部增厚或向腔内突出的肿块。肿块形态多种多样,常表现为乳头状、菜花状和不规则形。外缘一般较光滑,肿瘤向壁外侵犯时可显示为膀胱壁外缘毛糙。较大肿块内缘常见砂粒状钙化影,大而表浅的肿瘤可出现膀胱轮廓变形。平扫肿块CT值30~40HU,增强后呈不均匀明显强化。肿瘤向壁外生长时,表现为膀胱轮廓不清楚,膀胱周围脂肪层消失,并可累及邻近的策划器官,可显示盆腔或腹膜后肿大淋巴结。
CT泌尿道成像(CTU):膀胱多发性肿瘤、高危肿瘤及膀胱三角区肿瘤患者建议行CT/CTU检查,CTU能提供更多的泌尿系统信息(包括上尿路、周围淋巴结和邻近器官的状态),可替代传统IVU 检查。
3.MRI检查
MRI检查具有良好的软策划分辨率,能够诊断并进行肿瘤分期。膀胱癌T1WI表现为尿液呈极低信号,膀胱壁为低至中度信号,而膀胱周围脂肪为高信号。T2WI表现尿液呈高信号,正常逼尿肌呈低信号,而大多数膀胱肿瘤为中等信号。低信号的逼尿肌出现中断现象提示肌层浸润。
动态增强MRI能显示是否有肌层浸润,准确度高于CT或非增强MRI;对<T3a的肿瘤准确率优于CT检查,对淋巴结的显示与CT相仿。MRI对膀胱癌的分期评估准确率为72%~96%,32%出现分期过高,但在鉴别肿瘤是否浸润肌层以及是否局限于膀胱的准确率为85%和82%。在评估是否有骨转移方面MRI敏感度高于CT,甚至优于核素骨扫描。
膀胱肿瘤的平均表观弥散系数(ADC)较周围策划低,弥散加权成像(DWI)在评估肿瘤侵犯周围策划中有价值。
磁共振水成像(MRU)检查:在不使用对比剂的情况下,MRU能显示整个泌尿道,显示上尿路梗阻部位及原因、是否有上尿路肿瘤等。MRU特别适用于对比剂过敏或肾功能不全患者、IVU检查肾脏不显影及伴有肾盂输尿管积水患者。
4.静脉尿路造影检查 (IVU)
IVU检查的主要目的是显示是否伴有上尿路肿瘤。由于IVU检查诊断上尿路肿瘤的阳性率低,漏诊风险比较高,特别是小的上尿路肿瘤或尿路积水不显影时更容易漏诊。CTU、MRU检查可获得更清晰的图像,现已经逐步替代IVU检查。
5.X线摄片/胸部CT检查
胸部正、侧位X线摄片是膀胱癌患者手术前的常规检查项目,了解有无肺部转移,是判定临床分期的主要依据之一,也是术后随访的常规检查项目。肺转移瘤在胸部X线片上可表现为单个、多发或大量弥漫分布的圆形结节性病灶。对肺部转移最敏感的检查方法是胸部CT,对肺部有结节或肌层浸润性膀胱癌拟行全膀胱切除的患者推荐行胸部CT以明确有无转移。
6.全身骨显像
主要用于检查有无骨转移病灶以明确肿瘤分期,不是常规检查项目。膀胱癌患者出现骨痛或血清碱性磷酸酶升高,怀疑有骨转移可能时推荐进行检查;拟行根治性膀胱切除的患者若怀疑有骨转移风险时建议检查。
全身骨显像是目前临床上检测骨转移最常用的方法,敏感度高。可以对全身骨骼进行观察,比X线片提前3~6个月发现骨转移病灶。
膀胱癌骨转移灶为溶骨性改变,多表现为异常放射性浓聚,少数表现为放射性稀疏、缺损。脊柱是骨转移的常见部位,其次为盆骨、肋骨、颅骨及股骨、肱骨的近端。骨显像对骨转移瘤的特异度不高,尤其是对单发或少发病灶的良恶性鉴别需要CT扫描或MRI 检查确认。
7.PET-CT检查
由于示踪剂氟脱氧葡萄糖(FDG)经肾脏排泌到膀胱,影响膀胱内较小肿瘤及膀胱周围区域淋巴结的显影,且费用较高,不是常规检查项目。PET-CT诊断淋巴结转移的准确率优于CT和MRI,可应用于肌层浸润性膀胱癌患者的术前分期、对晚期膀胱患者了解转移情况及疗效评价。因显像机制不同,PET-CT 尚不能取代MRI和骨扫描在骨转移瘤诊断方面作用。
(三)尿细胞学及肿瘤标记物检查
尿液相关检查包括尿脱落细胞学检查和尿肿瘤标志物的检测。
1.尿脱落细胞学检查
针对尿液或膀胱冲洗标本的尿细胞学检查是膀胱癌诊断和术后随诊的主要方法之一。尿液中检测出癌细胞是肾盂癌、输尿管癌和膀胱癌的定性诊断之一。尿脱落细胞学检查的敏感度约为13%~75% ,特异度约为85%~100%。尿脱落细胞学检查的敏感度与肿瘤分级呈正相关,高级别肿瘤(包括原位癌)有较高的敏感度,G3和高级别尿路上皮癌及原位癌者阳性率可高达84%;在G1和低级别肿瘤中的敏感度为16%。虽然尿细胞学结果评估会受到脱落细胞少、尿路感染、结石或膀胱灌注治疗等因素影响,但总体特异度超过90%。尿中发现可疑癌细胞患者,需多次检查核实,避免假阳性结果。尿细胞学检查必须与膀胱镜检查及影像学检查同时进行,以降低漏诊率。
由于在尿液中长时间浸泡会导致脱落细胞退变,建议留取晨起第二次小便的尿液并尽快送检。
流式细胞分析技术可应用于尿细胞学检查,但临床上不能替代常规尿细胞学检查。
2.尿液膀胱肿瘤标志物检查
由于尿液细胞学的敏感度低,目前研究出多种尿液膀胱肿瘤标志物检查技术,美国FDA批准的膀胱癌尿液标志物检测方法包括核基质蛋白22(NMP22)、膀胱肿瘤抗原(BTA)、免疫-细胞检查(ImmunoCyt)、纤维蛋白原降解产物(FB/FDP)和荧光原位杂交(FISH)等。其他包括:端粒酶、存活素、微卫星分析、细胞角蛋白检查等,在检测膀胱癌的临床研究中显示了较高的敏感度,但是特异度均低于尿细胞学检查。
因尿液肿瘤标志物检测的敏感度高但特异度相对较低,尚未在临床上广泛应用。迄今为止,对膀胱癌患者,没有任何一种尿肿瘤标志物能够取代膀胱镜检查和尿细胞学检查。
(四)膀胱镜检查及活检
膀胱镜检查和活检是诊断膀胱癌最可靠的方法,也是术后复发监测的主要手段之一。原位癌主要依靠膀胱镜检查,常规影像学方法很难诊断(CT尿路造影、IVU或超声等)。膀胱镜检查包括普通硬性膀胱镜及软性膀胱镜检查,鼓励常规行无痛膀胱镜检查。若有条件,建议使用软性膀胱镜检查,与硬性膀胱镜相比,该方法具有损伤小、视野无盲区、相对舒适等优点。
膀胱镜检查可以明确膀胱肿瘤的数目、大小、形态(乳头状的或广基的)、部位、生长方式及周围膀胱黏膜的异常情况,同时可以对肿瘤和可疑病变进行活检以明确病理类型及分化程度。
当尿脱落细胞学检查阳性或膀胱黏膜表现异常时,建议行选择性活检,以明确诊断和了解肿瘤范围。尿细胞学阳性而膀胱黏膜正常、怀疑有原位癌存在时,应考虑行随机活检。原位癌、多发性癌或肿瘤位于膀胱三角区或颈部时,伴发尿道前列腺部癌的危险性增加,建议行前列腺部尿道活检明确病理。
由于发现原位癌的可能性很低(低于2%),目前不推荐对非肌层浸润性膀胱癌的正常膀胱黏膜进行常规的随机活检或选择性活检。
膀胱镜检查有可能引起泌尿男生殖系统感染、尿道及膀胱出血、尿道损伤和尿道狭窄等并发症。
1.荧光膀胱镜(fluorescence cystoscopy):
荧光膀胱镜检查是通过向膀胱内灌注光敏剂,如: 5-氨基酮戊酸(5-ALA)、HAL、吡柔比星,产生的荧光物质能高选择性积累在新生的膀胱黏膜策划中,在激光激发下病灶部位显示为红色荧光,与正常膀胱黏膜的蓝色荧光形成鲜明对比,能够发现普通膀胱镜难以发现的小肿瘤或原位癌,检出率可以提高14%~25%。
怀疑有膀胱原位癌或尿细胞学检查阳性而普通膀胱镜检查黏膜正常时,建议选择荧光膀胱镜检查。
荧光膀胱镜检查诊断膀胱癌的特异度63%,低于普通膀胱镜(81%)。特异度相对不高的原因与炎症、近期膀胱肿瘤电切术和膀胱灌注治疗等会导致假阳性结果。
2.窄谱光成像膀胱镜(narrow band imaging,NBI)
NBI的原理是通过滤光器过滤掉普通内镜光源所发出红、蓝、绿中的宽带光谱,选择415nm、540nm窄带光。与传统白光模式内镜相比,显示膀胱黏膜表面微细结构和黏膜下血管较清楚,立体感更强,有助于微小病灶的早期发现与诊断,能提高膀胱原位癌的检出率,能降低术后复发率。文献报道NBI膀胱镜对膀胱原位癌诊断的敏感度、特异度和准确率均优于普通膀胱镜。只能通过NBI发现而普通膀胱镜未发现的肿瘤占17.1%。约42%尿细胞学阳性而普通膀胱镜检阴性患者在接受NBI膀胱镜检查时发现膀胱肿瘤。
3.诊断性经尿道膀胱肿瘤电切术(transurethral resection of bladder tumors,TURBt)
如果影像学检查发现膀胱内有肿瘤样病变,可以省略膀胱镜检查,直接行诊断性TURBt。目的包括:切除肿瘤;明确肿瘤的病理诊断和分级、分期,为进一步治疗以及预后判断提供依据。
四、膀胱癌的策划病理学及分期
(一)膀胱癌的策划学类型
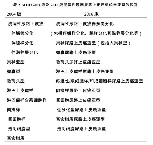
目前,膀胱肿瘤策划学分类推荐采用2016年《WHO泌尿系统及男性生殖器官肿瘤分类》分类标准(第4版)。包括最常见的尿路上皮肿瘤,其他如鳞状细胞肿瘤、腺性肿瘤、脐尿管癌、神经内分泌肿瘤、黑色素细胞肿瘤、间叶来源肿瘤等。膀胱癌主要包括尿路上皮(移行细胞)癌、鳞状细胞癌和腺癌,其中,膀胱尿路上皮癌最为常见,占膀胱癌的90% 以上,膀胱鳞状细胞癌约占3%~7% ;膀胱腺癌比例<2%。本指南主要探讨膀胱尿路上皮癌的诊断及治疗。
2016版WHO膀胱尿路上皮癌分类标准与2004版有部分变化(表1、表2)。


乳头状尿路上皮癌伴内翻结构,顾名思义具有内翻结构,癌细胞和肿瘤结构特点类似于低级别或高级别尿路上皮癌。缺少间质反应,不浸润固有肌层。
恶性潜能未定的尿路上皮增生,是指上皮明显增厚(一般≥10层),细胞密度增加,但是没有或仅有轻度细胞异型性,没有真乳头结构。2/3的患者之前发生、或同时存在、或者后续进展为尿路上皮肿瘤。5年有将近40%患者进展为尿路上皮肿瘤。
尿路上皮异型增生是指细胞和结构具有肿瘤前特点,但是又达不到诊断尿路上皮原位癌的标准。实际应用中,不同病理医师之间的一致性较低,CK20、Ki-67增值指数(一般>50%)和P53蛋白表达有助于该类型的诊断。尿路上皮异型增生和浸润性尿路上皮癌发生相关,进展的发生率为15%~19%。
(二)膀胱癌的策划学分级、免疫组化及分子分型
膀胱癌的分级与复发和侵袭行为密切相关。膀胱肿瘤的恶性程度以分级(Grade)表示。目前普遍采用WHO分级法(WHO 1973,WHO 2004)。1973年WHO分级标准根据癌细胞的分化程度将膀胱癌分为高分化、中分化和低分化3级,分别用Grade 1、2、3或Grade I、Ⅱ、Ⅲ表示 。
WHO 2004年分级标准将尿路上皮肿瘤分为乳头状瘤、低度恶性潜能乳头状尿路上皮肿瘤(Papillary urothelial neoplasms of low malignant potential,PUNLMP)、低级别乳头状尿路上皮癌(low grade)和高级别乳头状尿路上皮癌(high grade)。推荐采用2004年及2016版的分级标准(表3、图2)。


图2 WHO 1973及WHO 2004膀胱肿瘤分级方法对比
免疫组化检测应用和分子分型:近年来国际病理协会(ISUP)提出了常用的标志物。Uroplakin III最特异,但是敏感度较低(19%~60%)。而Uroplakin Ⅱ和Uroplakin III一样特异,敏感度更高(63%~77%)。GATA3是另一个常用的标志物,67%~90%的尿路上皮癌表达。100%的病例表达CK7,而67%的病例表达CK20,50%~62%的病例共同表达CK7和CK20。14%的高级别尿路上皮癌不表达CK7和CK20。而高级别尿路上皮癌表达CK34βE12。P63是另一个高表达的蛋白(81%~92%)。还有S-100P也是尿路上皮癌一个有用的标志物。
尿路上皮癌分子分型根据CK5/6、CD44、CK20和P53表达情况分为基底样型(Basal)、管腔样型(Luminal)和野生型P53样型,与预后相关,基底样型预后最差,野生型P53样型预后最好。
(三)膀胱癌的分期
采用最广泛的是美国癌症分期联合委员会(American Joint Committee on Cancer Staging,AJCC)制订的TNM分期系统,推荐应用2017年第8版。根据肿瘤是否浸润膀胱肌层分为非肌层浸润性膀胱癌(Non-muscle-invasive Bladder Cancer NMIBC)和肌层浸润性膀胱癌(Muscle-invasive Bladder Cancer MIBC)(表4)。

膀胱癌诊断及病理分级、分期的基本原则如下。
1.需询问病史,体格检查、超声、泌尿系CT/MRI 检查或CTU/MRU检查、胸部X 线/或胸部CT检查。
2.怀疑膀胱癌的患者应行膀胱镜检查;对可能需要行根治性膀胱切除术或需要化疗的患者,建议同时病理活检;部分患者行诊断性TURBT明确病理结果及病理分期。
3.怀疑原位癌、尿脱落细胞阳性而无明确肿瘤、无黏膜异常者应考虑随机活检,可选择荧光膀胱镜或NBI 膀胱镜检查。
4.肌层浸润性膀胱癌有骨痛或碱性磷酸酶升高怀疑有骨转移者,建议骨扫描检查。
5.尿膀胱肿瘤标志物是一种无创检查方法,对可疑尿路上皮肿瘤诊断;中、高危尿路上皮癌患者术后是否复发转移有辅助作用。
6.推荐采用膀胱癌2017 TNM分期系统(AJCC)进行病理学分期;推荐采用2016版WHO膀胱尿路上皮癌分类标准。
五、膀胱癌的治疗原则
非肌层浸润性膀胱尿路上皮癌(non-muscle-invasive bladder cancer,NMIBC)的标准治疗手段首选经尿道膀胱肿瘤电切术(transurethral resection of bladder tumor,TURBt),术后根据复发危险决定膀胱内灌注治疗方案。非肌层浸润性膀胱癌治疗流程 (图3)。

图3 非肌层浸润性膀胱癌治疗流程
肌层浸润性膀胱尿路上皮癌(muscle-invasive bladder cancer,MIBC)、鳞状细胞癌、腺癌、脐尿管癌等以外科手术为主的综合治疗,手术主要为根治性膀胱切除术;部分患者可选择行膀胱部分切除术;T2-T4aN0M0期膀胱尿路上皮癌可选择术前新辅助化疗,术后根据病理结果的高危因素决定是否辅以术后全身化疗和(或)放疗。转移性膀胱癌以全身化疗为主,可用姑息性手术、放疗缓解症状。肌层浸润性膀胱癌治疗流程(图4)。

图4 肌层浸润性膀胱癌治疗流程
六、非肌层浸润性膀胱癌的治疗(NMIBC)(Ta,T1和Tis)
(一)非肌层浸润性膀胱癌的危险度分级
非肌层浸润性膀胱癌是指局限于膀胱黏膜层(Tis、Ta)及固有层(T1),且肌层未见浸润的膀胱乳头状恶性肿瘤,既往称为表浅性膀胱癌(superficial bladder cancer),约75%的患者初诊时为非肌层浸润性膀胱癌,其中Ta占70%、T1占20%、Tis占10%。Ta和T1分期虽然都属于非肌层浸润性膀胱癌,但两者的生物学特性有显著不同,固有层内血管及淋巴管丰富,因此T1期容易发生扩散。
影响NMIBC复发和进展的危险因素包括:肿瘤的数量、大小、分期、分级、复发频率、是否存在原位癌。
与复发相关的主要危险因素包括肿瘤的数量(≥8个)和复发频率(>1次/年);与进展相关的主要危险因素包括分期(T1)、分级(G3或高级别)和存在原位癌。根据复发风险及预后的不同,NMIBC 可分为以下3组(表5)。
表5 NMIBC风险分组

(二)手术治疗
1.经尿道膀胱肿瘤切除术(TURBt)及并发症
(1)TURBt既是非肌层浸润性膀胱癌的标准治疗方式,也是重要诊断方法,因其具有创伤小、出血少、术后恢复快的优点,是非肌层浸润性膀胱癌的首选治疗方式。膀胱肿瘤确切的病理类型、分级、分期均可根据首次TURBt后的病理结果确定。
TURBt两个目的:一是切除肉眼可见的全部肿瘤,二是切除肿瘤策划进行病理分级、分期。
肿瘤完全切除的方式包括分块切除(包括肿瘤、膀胱壁基底及切除区域边缘)或整块切除(用单极或双极电切、铥激光或钬激光整块切除肿瘤是可行的,约96%~100%的患者切除标本中有逼尿肌)。
如果肿瘤较小(小于1cm),可以将肿瘤与其基底的部分膀胱璧一起切除送病理检查;如果肿瘤较大,则行分块切除,先切除肿瘤的突起部分、然后切除肿瘤的基底部分,切除直至露出正常的膀胱壁肌层,标本中需包含膀胱肌层成分。在所有可见肿瘤被切除完毕后,应用电切环多切一片基底策划或用活检钳钳取小块基底策划送病理检查,利于确定病理分期及下一步治疗方案。TURBt时尽量避免烧灼,以减少对标本策划的破坏。
门诊膀胱镜检查时发现的复发小Ta/G1肿瘤可选择直接电灼治疗,能减轻治疗负担,是可选择的治疗手段之一,目前尚无前瞻性比较研究来评估肿瘤的预后。
Meta分析12项随机对照研究,共2258例肌层非浸润性膀胱癌采用荧光膀胱镜引导下手术,与常规手术相比能显著降低术后复发率、延长首次复发时间间隔,延长无复发生存时间,提高肿瘤检出率,但未能显著降低进展为肌层浸润性膀胱癌的风险。
研究显示NBI指示下进行膀胱肿瘤电切手术,与白光下电切术相比,能够降低低危非肌层浸润性膀胱癌患者术后1年复发率(5.6%及27.3%)。
根据上述研究结果,采用荧光引导下的电切或NBI引导下TURBt,能提高肿瘤的发现率,但能否提高患者总体疗效尚有待进一步证实。
(2)TURBt术后并发症:TURBt术后早期最常见的并发症是少量血尿和膀胱刺激症状,常能自行缓解,主要并发症包括膀胱穿孔、持续性出血和尿道狭窄。
1)膀胱穿孔:应分辨穿孔属于腹膜内还是腹膜外。对于腹膜外穿孔,可延长留置导尿管时间,一般可以自愈。对于腹膜内穿孔,建议进行开放性手术修补。在TURBt手术过程中,应注意避免过度充盈膀胱、切除侧壁肿瘤时可配合应用肌松剂防止闭孔反射等来防止膀胱穿孔。
2)术后出血:TURBt术后血尿,积极保守治疗无效的患者,常需要进行内镜下电凝处理,除了处理原先切除的创面外,还需彻底检查其余的膀胱黏膜和膀胱颈,彻底取出血块。内镜止血后应嘱患者暂停抗凝药物并避免增加腹压的动作。
3)尿道狭窄:TURBt手术时尽量避免损伤尿道。轻度尿道狭窄首选尿道扩张术,操作时应手法轻柔,避免出血。
2.非肌层浸润性膀胱癌二次电切
NMIBC电切术后,肿瘤残余是肿瘤术后复发是重要原因之一。研究显示,TURBt 术后肿瘤残留与肿瘤分期、大小、数目以及医师技术相关,单发肿瘤残留率为22%,多发肿瘤的残留率达45%,直径<3cm残留率为19%,≥3 cm残留率为42%,中、高分级的T1期膀胱癌期患者,首次电切术后肿瘤残余率达33%~55%,TaG3期为41.4%。
由于电切技术和送检肿瘤标本质量问题,存在病理分期偏差。研究显示约1.3%~25%首次电切为T1期的患者在二次电切后被证实为MIBC;若首次电切标本无肌层成分,二次电切发现45%为 MIBC ,二次电切可纠正 9%~49%患者的病理分期。
研究显示:142例T1期MIBC在首次电切术后2~6周内进行二次电切,OS基本相似,但能降低术后肿瘤复发率和进展率。一项多中心回忆性研究显示:评估2451例T1G3/HG患者,二次切除能降低初次切除标本中无肌肉成分患者的肿瘤复发率及肿瘤进展率。
因此,目前研究显示:二次电切能发现膀胱肿瘤残留病灶,获得更准确的病理分期,增加无复发生存率,改善患者预后,提高治疗效果。
(1)二次电切适应证包括:①首次TURBt不充分;②首次电切标本中没有肌层策划,TaG1(低级别)肿瘤和单纯原位癌除外;③T1期肿瘤;④G3(高级别)肿瘤,单纯原位癌除外 。
(2)二次电切时机:首次TURBt术后间隔时间过长会影响后期灌注化疗,若间隔时间过短因膀胱黏膜炎性水肿等,与残存的肿瘤病变区分困难而影响术中判断。
回忆性研究显示:首次TURBt术后6周内行二次电切,能显著降低患者的复发率和进展率,提高3 年无复发生存率。因此,目前推荐首次术后2~6周左右行二次电切,原肿瘤部位需要再次进行切除。
(3)手术要点包括:依次切除原肿瘤基底部位(包括周围黏膜炎性水肿区域)、其他可疑肿瘤的部位,需切除至膀胱深肌层。建议在基底部以活检钳或电切环取活检,必要时可以进行随机活检。
二次电切的手术并发症较少,主要为出血、尿道损伤等,经过保守治疗均可恢复
(4)二次电切术后灌注:推荐在二次电切术后24 小时内即刻灌注治疗,术中出现膀胱穿孔或严重的肉眼血尿者不建议灌注。对于高危NMIBC患者二次电切术后病理未见肿瘤残存,推荐膀胱灌注BCG或灌注化疗药物。若术后有肿瘤残存,推荐BCG膀胱灌注治疗或膀胱切除术;若二次电切病理期为MIBC,建议行根治性膀胱切除术。
3.经尿道膀胱肿瘤激光手术
应用于临床的激光包括2μm连续激光、钬激光、绿激光及铥激光等。术前需行肿瘤活检以明确病理诊断。激光手术可以凝固、汽化切割策划,术中出血和发生闭孔神经反射的概率低。适合于非肌层浸润性膀胱尿路上皮癌的治疗。经尿道膀胱肿瘤激光手术的疗效与TURBt相似。
4.光动力学治疗
光动力学治疗(photodynamic therapy ,PDT)是利用膀胱镜将激光与光敏剂相结合的治疗方法。肿瘤细胞摄取光敏剂后,在激光作用下产生单态氧,使肿瘤细胞变性坏死。膀胱原位癌、反复复发、不能耐受手术、BCG灌注治疗失败患者可尝试选择光动力学治疗。
常用膀胱内灌注的光敏剂包括5-氨基乙酰丙酸(5-HAL)、氨基酮戊酸已酯(HAL)。其确切疗效尚有待多中心大样本的临床研究证实。
5.膀胱部分切除术
由于绝大部分NMIBC患者均可通过TURBt 切除,因此,除少数有足够切缘的单发孤立性肿瘤、膀胱憩室内肿瘤且随机活检未发现原位癌的患者,可选择膀胱部分切除术。
6.根治性膀胱切除术
若NMIBC患者存在以下高危情况:多发及反复复发高级别肿瘤、高级别T1期肿瘤;高级别肿瘤合伴有原位癌、淋巴血管浸润、微乳头肿瘤或BCG灌注失败的患者,推荐行根治性膀胱切除术。对不接受膀胱切除的患者可选择同步放化疗或TURBt+BCG膀胱灌注,需将不同治疗方案的优缺点告知患者,与患者沟通讨论后决定。
(三)TURBt术后膀胱灌注治疗
1.膀胱灌注化疗
非肌层浸润性膀胱癌患者TURBt术后复发率高,5年内复发率为24%~84%。复发与原发肿瘤切除不完全、肿瘤细胞种植或新发肿瘤有关;部分患者会进展为肌层浸润性膀胱癌,因此,推荐所有NMIBC患者进行术后辅助性膀胱灌注治疗,包括膀胱灌注化疗和膀胱灌注免疫治疗。
TURBt术后即刻膀胱灌注化疗能够杀灭术中播散的肿瘤细胞和创面残留的肿瘤细胞,能显著降低NMIBC患者的复发率。研究显示:2844例非肌层浸润性膀胱癌TURBt术后即刻灌注丝裂霉素C,复发率为27%,对照组为36%;另一项III期临床研究显示:与对照组比,术后即刻灌注吉西他滨能使复发率降低34%。最新荟萃分析显示:2278例NMIBC患者,TURBt术后即刻膀胱灌注化疗五年复发率降低14%(59%降低到45%)。
因此,为预防肿瘤细胞种植,所有NMIBC患者均推荐行术后即刻膀胱灌注化疗,应在术后24小时内完成膀胱灌注化疗。若TURBt术中膀胱穿孔或术后严重肉眼血尿时不建议使用。因为可能增加细菌性脓毒症甚至死亡风险,严禁术后早期应用卡介苗进行膀胱灌注。
膀胱灌注方案包括早期灌注(诱导灌注):术后4~8周,每周1次膀胱灌注;之后维持灌注:每月1次,维持6~12个月。
①低危NMIBC患者术后即刻灌注后,肿瘤复发率很低,因此即刻灌注后不推荐维持膀胱灌注治疗。
②中危NMIBC患者,一般建议术后即刻膀胱灌注后,继续膀胱灌注化疗,每周1次,共8周,随后每月1次,共10个月,预防复发。
③对于高危NMIBC患者,推荐术后膀胱灌注卡介苗(BCG),预防复发及进展。若复发耐受BCG,可选择术后维持膀胱灌注化疗。
目前,没有证据显示不同药物的维持灌注化疗方案疗效无显著差别,但均不推荐1年以上的膀胱灌注化疗。
常用灌注化疗药物包括吡柔比星(常用剂量为每次30~50mg)、表柔比星(常用剂量为每次50~80mg)、多柔比屋(常用剂量为每次30~50mg)、羟基喜树碱(常用剂量为每次10~20mg)、丝裂霉素(常用剂量为每次20~60mg)、吉西他滨(常用剂量为每次1000毫克)等。
尿液的pH值、化疗药的浓度与膀胱灌注化疗效果有关。灌注前禁水6小时,减少尿液将药物稀释。化疗药物应通过导尿管灌入膀胱,并保留0.5~2小时。
膀胱灌注化疗的主要不良反应是化学性膀胱炎,与灌注剂量和频率相关,表现为尿频、尿急、尿痛,严重者可伴有肉眼血尿或尿中有脱落的膀胱黏膜排出。轻者在灌注间歇期可自行缓解,多饮水即可。若出现严重的膀胱刺激症状时,应延迟或停止灌注治疗,多数不良反应在停止灌注后可以自行改善(表6)。

2.卡介苗膀胱灌注治疗
卡介苗(BCG):BCG是高危非肌层浸润性膀胱癌TURBt后首选的辅助治疗药物。BCG的确切作用机制尚不清楚,目前研究认为是通过膀胱内灌注免疫制剂,诱导机体局部免疫反应,细胞介导的细胞毒效应可能起重要作用,以预防膀胱肿瘤复发、控制肿瘤进展,但对患者总生存及肿瘤特异性生存没有明确疗效。
绝对适应证:包括高危NMIBC和膀胱原位癌。
相对适应证:中危NMIBC患者。
不推荐低危NMIBC患者使用BCG膀胱灌注治疗。
与单纯TURBt相比,TURBt术后联合BCG膀胱灌注能预防NMIBC术后复发,降低中危、高危肿瘤进展的风险。因此,高危NMIBC,推荐BCG膀胱灌注免疫治疗。
中危NMIBC患者术后5年的复发率为42%~65%,肿瘤进展的风险为5%~8%。对于中危NMIBC患者,一般推荐膀胱灌注化疗,部分患者可选择BCG 灌注治疗。
BCG膀胱灌注免疫治疗的最佳疗程目前尚无定论。由于术后膀胱有开放创面或有肉眼血尿等,即刻BCG灌注易引起严重的不良反应,有导致结核播散风险,因此禁止术后即刻灌注,通常在术后2~4周后开始进行膀胱腔内BCG灌注。
BCG膀胱灌注尚无公认的最佳方案。目前BCG治疗一般采用6周灌注诱导免疫应答,再定期进行3周的灌注强化以维持良好的免疫反应。BCG需要维持灌注1年以上方能得到临床获益,肿瘤进展的概率降低37%。灌注时间从18~27周不等,最长维持灌注3年,但没有证据表明任何一种方案明显优于其他。
BCG维持灌注治疗的具体方案及剂量目前尚无定论。高危NMIBC患者,BCG 灌注治疗一般采用60~120mg BCG溶于50~60ml生理盐水中膀胱灌注,每次保留2小时,1次/周,连续6周,诱导免疫应答;此后需维持BCG灌注1~3年(至少1年),分别在第3、6、12、18、24、36个月时重复BCG灌注 1次/周×3周以保持和强化BCG的疗效。对于中危NMIBC患者,建议使用1/3 标准剂量,其疗效与全剂量相同,不良反应明显减少,但严重的全身毒性反应发生率并没有明显降低。
禁忌证:TURBt术后两周内;有严重血尿;外伤性导尿后;有症状的尿路感染患者。
BCG膀胱腔内灌注的主要不良反应包括膀胱刺激症状、血尿和全身流感样症状,少见的严重不良反应包括结核败血症、肉芽肿性前列腺炎、附睾*丸睾**炎、关节痛和(或)关节炎、过敏反应等。
(四)膀胱原位癌的治疗
膀胱原位癌(Tis)虽属于非肌层浸润性膀胱癌,但通常分化差,属于高度恶性肿瘤,发生肌层浸润的风险高于Ta、T1期膀胱癌。Tis常与Ta、T1 期膀胱癌或肌层浸润性膀胱癌同时存在,是预后欠佳的危险因素之一。
单纯TURBt无法治愈Tis,与膀胱灌注化疗相比,BCG灌注治疗Tis完全缓解率增加,降低肿瘤进展的风险。
Tis的标准治疗方案是TURBt术,术后辅助BCG膀胱灌注治疗。BCG 膀胱灌注治疗的完全缓解率达到72%~93%,明显高于膀胱灌注化疗(48%),能明显降低肿瘤复发率和进展率。若患者无法耐受BCG灌注,也可选择灌注化疗。约10%至20%的完全应答者最终进展为肌肉浸润性膀胱癌,而无应答者占66%。
BCG 治疗期间,每3~4个月定期进行膀胱镜及尿脱落细胞学检查,若治疗9个月时未达到完全缓解、或发生肿瘤复发、进展,推荐行根治性膀胱切除术。当Tis合并有肌层浸润性膀胱癌时,推荐行根治性膀胱切除术。
(五)TURBt后复发肿瘤的治疗
NMIBC患者TURBt术后膀胱灌注化疗后出现复发的患者,建议再次TURBt治疗。术后可更换膀胱灌注化疗药物进行重新膀胱灌注治疗,也可选择BCG灌注,术前膀胱灌注化疗对再次卡介苗灌注的疗效无影响。
对反复复发和多发者,建议行BCG灌注治疗或根治性膀胱切除。对于随访时出现MIBC;BCG灌注三个月后出现高级别NMIBC;3~6个月时发现Tis;BCG治疗中或治疗后出现高级别NMIBC的患者,考虑是卡介苗难治性膀胱癌,此类患者推荐行根治性膀胱切除。
(六)尿细胞学阳性,膀胱镜及影像学检查阴性患者治疗
TURBt术后复查时发现尿细胞学阳性,但膀胱镜检查及影像学检查阴性患者,建议行膀胱镜下随机活检、上尿路细胞学检查及影像学检查明确是否有肿瘤,必要时行输尿管镜检查。若随机活检病理为肿瘤,推荐BCG膀胱灌注治疗,若完全反应需维持灌注;若无效或部分缓解,可选择全膀胱切除、更换灌注药物或临床试验药物等。若上尿路肿瘤细胞阳性同时输尿管镜及影像检查阳性需按照上尿路肿瘤治疗。若随机活检及上尿路检查均阴性,建议定期复查。
(七)NMIBC患者的随访(图3)
超声检查是最常规的复查手段。膀胱镜检查是NMIBC患者复查时的首选的方法,检查中若发现膀胱黏膜可疑病变,均应行活检明确病理结果。必要时行尿脱落细胞学、CT/CTU或MRI/MRU等检查,但均不能完全代替膀胱镜检查。
推荐所有NMIBC患者在术后3个月时进行第一次膀胱镜检查,但如果存在手术切除不完全、肿瘤进展迅速可适当提前。
低危患者术后三个月内进行膀胱镜检查,如第一次膀胱镜检查阴性,建议术后1年时行第二次膀胱镜检查,之后每年1次直到第5年。
高危患者推荐前2年每3个月行1次尿细胞学及膀胱镜检查,第3年开始每6个月1次,第5 年开始每年1次直到终身;高危患者每年1次上尿路检查(CTU或IVU检查)。
中危患者随访方案介于两者之间,依据患者个体预后因素和一般情况决定。随访过程中,一旦出现复发,治疗后的随访方案按上述方案重新开始。
患者随访期间出现细胞学检查阳性和膀胱未见肿瘤时,推荐采用随机活检或荧光或NBI膀胱镜引导活检(如果有设备)和CT/CTU(了解上尿路情况)、尿道前列腺活检。
1.TURBt术是非肌层浸润性膀胱尿路上皮癌的首选治疗方法。肿瘤完全切除方式包括分块切除(包括肿瘤、膀胱壁基底及切除区域边缘)或整块切除,TaG1/LG肿瘤外,标本中需包含肌层成分,避免烧灼。
2.对低危NMIBC,术后单剂量即刻膀胱灌注化疗,不推荐维持膀胱灌注治疗。
3.对中危患者,既往复发率低(小于或等于每年复发1次)的患者;EORTC复发评分<5的中危的患者,术后单剂量即刻膀胱灌注化疗,不推荐维持膀胱灌注治疗。
所有其他中危患者,即刻灌注化疗后行维持膀胱灌注化疗;也可选择BCG治疗(诱导加3周灌洗在及3,6个月和12个月),维持1年。
4.高危NMIBC,术后单剂即刻膀胱灌注化疗后,2~4周后待膀胱创面愈合后,首选BCG膀胱灌注治疗,维持1~3年(至少维持1年),也可选择膀胱灌注化疗。
对T1G3/HG并发膀胱CIS;多和(或)大T1G3/HG和(或)复发性T1G3/HG;T1G3/HG与前列腺尿道Tis、尿路上皮癌合并其他策划分化;淋巴管浸润等,应考虑行根治性膀胱切除术,若不愿意或不适合者,可行BCG灌注治疗,维持1~3年。
5.膀胱灌注治疗无效的NMIBC (如肿瘤进展、多次复发、Tis和T1G3 肿瘤经TURBt及BCG膀胱灌注治疗失败等),推荐行根治性膀胱切除术,部分患者可考虑行保留膀胱综合治疗。
6.若有设备,术中可选择采用荧光膀胱镜或NBI膀胱镜,提高TIS或微小病灶诊断率。特别适合尿细胞学阳性而膀胱镜检查未见肿瘤者,建议正常黏膜活检。
7.首次手术肿瘤切除不完全、标本内无肌层、高级别肿瘤、T1期肿瘤,推荐术后2~6 周再次TURBT,需切除原肿瘤基底部位。
8.经尿道激光手术可作为NMIBC患者的一种治疗选择。
9.尿道前列腺部的Tis患者,可选择经尿道前列腺切除术和BCG膀胱灌注。
10.细胞学阳性,但膀胱镜检查阴性的患者,需排除上尿路上皮癌,膀胱Tis(随机活检或荧光膀胱镜、NBI膀胱镜引导活检)和尿道前列腺部(尿道前列腺部活检)。
11.病理报告应明确肿瘤部位、肿瘤分级、肿瘤浸润深度、是否存在Tis、逼尿肌成分、否侵犯淋巴管。
12.TURBt及病理学检查是获得NMIBC准确分期的重要步骤,标本中无逼尿肌成分与肿瘤残留、低估分期显著相关。
13.对小Ta G1/LG患者,门诊进行复发小乳头状肿瘤的电灼是可行的和安全的。
七、肌层浸润性膀胱癌(MIBC)患者的治疗及随访
肌层浸润性膀胱癌患者建议行血碱性磷酸酶检查;肝肾功能检查;全身骨扫描(特别是碱性磷酸酶升高或骨痛症状患者);CT 、MRI检查、必要时行PET-CT检查以明确临床分期及是否有转移。其中胸部、腹部和盆腔CT/CTU和(或)MRI/MRU检查是MIBC的分期及了解上尿路情况最重要的检查手段之一。
MIBC患者的治疗方式包括:根治性膀胱切除术、膀胱部分切除术、新辅助/辅助化疗、保留膀胱综合治疗等。肌层浸润性膀胱癌治疗流程(图4)。
(一)根治性膀胱切除术
根治性膀胱切除术同时行盆腔淋巴结清扫术,是肌层浸润性膀胱癌的标准治疗方案,是提高患者生存率、避免局部复发和远处转移的有效治疗方法。研究证实术前新辅助化疗联合根治性膀胱切除,可进一步提高膀胱尿路上皮癌患者的生存率。
1.根治性膀胱切除术适应证
①T2~4aN0~Nx,M0期肌层浸润性膀胱癌。②BCG治疗无效的Tis;高危非肌层浸润性膀胱癌T1G3(高级别)肿瘤;卡介苗难治性膀胱癌。③术后反复复发的非肌层浸润性膀胱癌。④腺癌、鳞癌等病理类型;TURBt和膀胱灌注治疗无法控制的广泛乳头状病变及高危非肌层浸润性膀胱癌T1G3(高级别)肿瘤。
有以上指征者,推荐行根治性膀胱切除术。
挽救性(姑息性)膀胱切除术的指征:非手术治疗无效、保留膀胱治疗后肿瘤复发。也用作姑息性干预,包括瘘管形成、疼痛和复发性血尿患者。除有严重合并症(心、肺、肝、脑、肾等疾病)不能耐受手术者外,有以上指征者,可选择行挽救性膀胱切除术。
2.根治性膀胱切除术禁忌证
①已有远处转移的膀胱癌;②有严重出血倾向者;③有严重合并症(心、肺、肝、脑、肾等疾病)及体质虚弱不能耐受手术者。
3.根治性膀胱切除术的手术范围
经典的根治性膀胱切除术的手术范围包括:膀胱及周围脂肪策划、输尿管远端,并行盆腔淋巴结清扫术;男性应包括前列腺、精囊,女性应包括子宫、部分阴道前璧、附件。如果肿瘤侵犯尿道、女性膀胱颈部或男性前列腺部,或术中冰冻发现切缘阳性,则需行全尿道切除。
对于性功能要求高的较年轻男性患者,若肿瘤局限、前列腺、前列腺尿道部及膀胱颈部无任何肿瘤,可选择保留性功能的膀胱切除术(SPC);女性保留心经血管束及子宫、阴道。保留心经血管束可以使部分患者保留性功能。对于选择原位新膀胱作为尿流改道的患者,尽可能保留支配尿道的自主神经有助于改善术后尿控。若肿瘤没有侵犯阴道前壁可尽量保留,未绝经女性若卵巢未受侵犯可以保留。
保留性功能的手术在术中应以保持肿瘤根治效果为前提,术后需严密随访。保留性功能膀胱切除术不是MIBC标准治疗手段。
4.盆腔淋巴结清扫术
盆腔淋巴结清扫不仅是一种治疗手段,也为预后判断提供重要的信息。研究显示:肌层浸润性膀胱癌出现淋巴转移风险达24%以上,并与肿瘤浸润深度相关(pT2a 9%~18%、pT2b 22%~41%、pT3 41%~50%、pT4 41%~63%)。因此盆腔淋巴结清扫是根治性膀胱切除术的重要组成部分。
淋巴结清扫术式包括:标准淋巴结清扫和扩大淋巴结清扫两种。92%的膀胱淋巴引流位于输尿管跨越髂血管平面以下,因此对于大部分患者,推荐行标准盆腔淋巴清扫。若术前或术中怀疑淋巴结转移者应考虑扩大淋巴结清扫。
标准淋巴结清扫的范围:近端至髂总血管分叉处,外侧至生殖股神经外侧,远端至旋髂静脉和Cloquet 淋巴结,后方至髂内血管,包括闭孔、髂内及髂外淋巴结及骶骨前淋巴结。
扩大淋巴结清扫:在标准淋巴结清扫的基础上向上扩展至腹主动脉分叉处,包括腹主动脉分叉区域的所有淋巴结,骶前和髂血管交叉输尿管内侧,髂总血管、腹主动脉远端及下腔静脉周围淋巴脂肪策划。淋巴结清扫术应与根治性膀胱切除术同期进行,应清除双侧清扫范围内的所有淋巴脂肪策划。
超大范围的淋巴结清扫:延伸到肠系膜下动脉的水平。
5.根治性膀胱切除术的手术方式
根治性膀胱切除术可以分为开放手术和腹腔镜手术两种,腹腔镜手术包括常规腹腔镜手术和机器人辅助腹腔镜手术。
腹腔镜手术对术者的操作技巧要求较高、手术时间、总体并发症、术后切缘阳性率以及淋巴结清扫效果等与开放手术相似,但具有失血量少、副损伤小、术后疼痛轻、恢复快的优点。机器人辅助腹腔镜根治性膀胱切除术更精细和更有利于手术操作。
6.根治性膀胱切除术的并发症和生存率
根治性膀胱切除术属于高风险的手术,围手术期并发症可达28%~64% ,围手术期的死亡率为2.5%~2.7% ,主要死亡原因有心血管并发症、败血症、肺栓塞、肝功能衰竭和大出血。
盆腔淋巴结转移是显著影响膀胱癌患者预后的重要因素。一项研究中,1054例肌层浸润性膀胱癌行根治性膀胱切除术,5年无复发生存及总生存分别为68%及66%;10年时分别为60%及43%。盆腔淋巴结转移者5年无复发生存率为34%~43%。
另有研究显示:肌层浸润性膀胱癌行根治性膀胱切除术后,总体的5年生存率约为 54.5%~68%。无区域淋巴结转移者,5年和10年生存率:T2期为89%和78%;T3a期为87%和76%;T3b期为62%和61%;T4期为50%和45%。而伴有区域淋巴结转移者,5年生存率仅有35%。淋巴结阳性患者5年和10年总体生存率为25%~35%和21%~34% 。
(二)膀胱部分切除术
膀胱部分切除术不是肌层浸润性膀胱癌患者首选的手术方式。
以下情况时患者可选择膀胱部分切除术:位于膀胱憩室内的肿瘤或某些特殊类型的膀胱癌(如脐尿管癌等);位于膀胱顶部的单发肌层浸润性膀胱肿瘤(cT2)、远离膀胱颈部及三角区并有足够手术切缘的肿瘤(其他部位的膀胱壁无原位癌)的患者可选择膀胱部分切除术。
(三)新辅助化疗(Neoadjuvant chemotherapy)及术前放疗
对于拟行根治性膀胱切除术的cT2~T4a 期,淋巴结未见转移患者,推荐新辅助化疗联合根治性膀胱切除术;pT3~pT4或淋巴结转移的患者建议术后辅助化疗。由于目前缺少足够的临床实验数据支持,对无法耐受以顺铂为基础的联合新辅助化疗的患者,不推荐应用卡铂代替顺铂,建议直接行根治性膀胱切除术,不推荐新辅助化疗。
多项随机试验和荟萃分析显示:肌层浸润性膀胱癌患者接受顺铂为基础的新辅助化疗可以明显提高肿瘤完全反应率并延长患者的总体生存时间,患者死亡风险降低10%~13% ,五年总体生存率提高5~8%,对cT3患者5年生存率提高可达11%。
常用的新辅助化疗方案包括:吉西他滨联合顺铂:4个周期(21天或28天为一周期均可接受。21天方案延迟时间短,剂量依从性可能更好)。
DD-MVAC(剂量密集的甲氨蝶呤、长春碱、多柔比星和顺铂)联合生长因子,3~4个周期。
CMV方案:(顺铂、甲氨蝶呤和长春碱)3个周期。
对于肾功能轻度损伤的患者,可考虑分次给予顺铂(如35mg/m2 d1、2或d1、8)。虽然方案更安全,但相对疗效尚不确定。
不良反应以及是否会影响手术是影响是否采用新辅助治疗决策的重要因素。根据目前的临床数据,新辅助化疗主要引起包括消化道反应、贫血及白细胞降低等不良反应,未增加术后3~4级并发症发生率手术完成率与无化疗组相似。一般推荐患者身体状态评分(PS)0~1分,血清肌酐清除率>50ml/min。
MIBC患者术前放疗:MIBC患者术前接受放射剂量45~50 Gy放疗(RT),4~6周后出现病理降期(pCR)达 (9%~34%)。有研究认为术前RT能减少根治性膀胱切除术后的局部复发率。但目前缺乏高质量研究证据支持术前RT能减少MIBC患者根治性膀胱切除术后的局部复发率,能提高患者生存率。五项随机试验的荟萃分析显示MIBC患者术前新辅助放疗五年生存率无显著差异。因此目前不推荐术前放疗。
(四)MIBC术后辅助化疗(adjuvant chemotherapy)
肌层浸润性膀胱癌患者膀胱切除术后是否进行辅助化疗目前尚没有结论。目前尚缺乏前瞻性 对照研究证据。有多项Meta荟萃分析显示:MIBC患者术后行辅助化疗使死亡风险降低23%,提高无复发生存期(DFS)。回忆性研究5653例行根治性膀胱切除术患者,术后23%进行辅助化疗,显示辅助化疗能提高患者总生存期。
目前研究显示,术后辅助化疗对于未转移的MIBC患者生存期的改善,循证医学证据不如新辅助化疗。临床研究证实有高危复发风险的患者术后接受含顺铂的联合化疗可以降低肿瘤复发率,支持肌层浸润性膀胱癌[pT3/4和(或)PN+M0],特别是未进行术前新辅助化疗的高复发风险的患者进行术后辅助化疗。目前临床中多采用以铂类为基础的联合化疗方案。
(五)保留膀胱的综合治疗
对于身体条件不能耐受根治性膀胱切除术,或不愿接受根治性膀胱切除术的肌层浸润性膀胱癌患者,可以考虑行保留膀胱的综合治疗。但目前尚存在不同程度的争议,需慎重考虑及选择。
保留膀胱的手术方式有两种:TURBt和膀胱部分切除术。对于多数要求保留膀胱的MIBC患者,通过TURBt最大限度切除肿瘤后进行放化疗是此类患者的基本治疗方案。
由于肌层浸润性膀胱癌淋巴结转移比例较高,需要与选择保留膀胱治疗的患者进行仔细沟通,对肿瘤性质、浸润深度进行综合评估,选择保留膀胱的手术方式,并辅以术后辅助化疗和放疗,术后需密切随访,必要时行挽救性膀胱切除术。
肌层浸润性膀胱癌患者施行保留膀胱综合治疗的5年总体生存率为45%~73%,10年总体生存率为29%~49%。
目前保留膀胱的治疗方法有以下几种。
(1)单纯TURBt
部分肿瘤局限于浅肌层,且对肿瘤基底二次电切术活检阴性的患者可采用,术后行BCG膀胱灌注治疗。
(2)TURBt 联合外放射治疗
主要适用于不适合根治性膀胱切或不能耐受化疗的患者。这组患者5年存活率为30%~60%,肿瘤特异存活率从20%~50%。
(3)TURBt联合化疗
病理完全反应率为8%~26%。对T3/4期患者使用顺铂为基础的化疗,其CR和PR率分别为11%和34%。3周期化疗后,通过膀胱镜和活检再次评估是否有残余病灶,如病灶仍存在,则行挽救性根治性膀胱切除术。
(4)TURBt联合放、化疗
最大限度TURBt手术后,以顺铂为基础的化疗联合放疗可使完全缓解率达到60%~80%。40%~45%的患者保留膀胱存活4~5年,长期存活达50%~60%(与根治性膀胱切除术相仿)。若联合治疗不敏感,推荐早期行根治性膀胱切除术。
(5)膀胱部分切除术联合化疗
约5%的肌层浸润性膀胱癌可通过膀胱部分切除达到治愈的目的,约27% 的患者避免根治性膀胱切除术。
由于单一的治疗手段难以达到理想的保留膀胱的效果,目前保留膀胱的治疗多采取手术、化疗和放疗的三联综合治疗。该治疗方案的选择指征必须严格控制,患者必须具有良好的依从性,才能得到较好的治疗效果。
(6)体外放射治疗(EBRT)
一项包含340例MIBC患者的研究,分为单纯EBRT、EBRT同步化疗或新辅助化疗联合EBRT治疗组。总CR率为55%,10年疾病特异生存(DSS)和总生存(OS)分别为35%和19%。单纯EBRT后,完全缓解率为64%,同步化疗为79%,新辅助化疗为52%。年龄越小,肿瘤分期越低,无Tis与生存率的改善显著相关。
作为保留膀胱综合治疗一种手段,EBRT适用于不耐受或不接受膀胱切除术的MIBC患者,不推荐单纯放疗。
(六)cT4b期及淋巴结阳性患者的治疗
cT4b期且淋巴结阴性患者推荐的基本治疗是系统化疗或放疗联合化疗。化疗2~3个周期后评估疗效,40~45Gy剂量放疗3周后评估疗效。若没有肿瘤则继续巩固治疗或姑息性膀胱切除术。若有肿瘤残存,可选择更改化疗方案、放疗或姑息性膀胱切除术。
cT4b期伴淋巴结阳性患者的治疗:建议行系统化疗或同步放化疗,若评估无进展,可增加放疗剂量或姑息性膀胱切除术。如伴发严重血尿、输尿管肾盂严重积水等可姑息性膀胱切除并尿流改道。
(七)尿流改道术
根治性膀胱切除时应同期行永久性尿流改道手术,对年老体弱不能耐受较大手术或因肿瘤引起肾功能严重受损的患者,应先行尿流改道手术,再择期行根治性膀胱切除手术。
尿流改道术尚无标准治疗方案。目前有多种方法可选,包括不可控尿流改道、可控尿流改道及肠代膀胱手术等。
手术方式的选择需要根据患者的具体情况,如年龄、伴发疾病、预期寿命、盆腔手术及放疗史等,并结合患者的要求及术者经验认真选择。保护肾功能、提高患者生活质量是治疗的最终目标。
随着腹腔镜技术的普及,腹腔镜手术和机器人辅助的腹腔镜手术也己应用于多种尿流改道术。现多采用在腹腔镜下行膀胱切除术后通过小切口在腹腔外行尿流改道术。腹腔镜下尿流改道方式选择原则与开放性手术基本相同。
目前主要有以下几种尿流改道术式。
1.原位新膀胱术( orthotopic neobladder)
原位新膀胱术由于患者不需要腹壁造口,保持了生活质量和自身形象,已逐渐成为根治性膀胱切除术后尿流改道的主要手术方式之一。首选末段回肠去管化制作的回肠新膀胱,如Studer膀胱,M形回肠膀胱等。有报道显示去带乙状结肠新膀胱亦取得较好疗效,升结肠、盲肠、胃应用相对较少。术后1年日间控尿率可达87%-96% ,夜间控尿率可达72%-95%。
缺点:可能出现尿*禁失**和排尿困难,部分患者需要长期导尿或间歇性自我导尿。
原位新膀胱应满足以下条件:①尿道完整无损和外括约肌功能良好;②术中尿道切缘阴性;③肾脏功能良好;④肠道无明显病变。
禁忌证:高剂量术前放疗、复杂的尿道狭窄、生活不能患者、肿瘤侵犯膀胱颈及尿道。
2.回肠膀胱通道术(ileal conduit)
回肠通道术是一种经典的简单、安全、有效的不可控尿流改道的术式,是不可控尿流改道的首选术式,也是最常用的尿流改道方式之一。
主要缺点是需腹壁造口、终身佩戴集尿袋。术后早期并发症可达48%,包括尿路感染、肾孟肾炎、输尿管回肠吻合口漏或狭窄。主要远期并发症是造口相关并发(24%)、上尿路的功能和形态学上的改变(30%)。各种形式的肠道尿流改道中,回肠通道术的晚期并发症要少于可控贮尿囊或原位新膀胱。
伴有短肠综合征、小肠炎性疾病、回肠受到广泛射线照射的患者不适于此术式。
无法采用回肠的患者,可采用结肠通道术(colon conduit)作为替代术式。横结肠膀胱术对于进行过盆腔放疗或输尿管过短的患者可选用。
3.输尿管皮肤造口术(Ureterocutaneostomy)
输尿管皮肤造口术是一种简单、安全的术式。适用于预期寿命短、有远处转移、姑息性膀胱切除、肠道疾患无法利用肠管进行尿流改道或全身状态不能耐受手术者。
输尿管皮肤造口术后出现造口狭窄和逆行泌尿系感染的风险比回肠通道术高。
4.其他尿流改道方法
(1)经皮可控尿流改道术
由肠道去管重建的低压贮尿囊,抗反流输尿管吻合和可控尿的腹壁造口组成,患者术后需间歇性自行插管导尿。该术式并发症发生率高,目前已趋于淘汰。
(2)利用肛门控尿术式
利用肛门括约肌控制尿液的术式包括:①尿粪合流术,如输尿管乙状结肠吻合术;②尿粪分流术,如直肠膀胱术。
无论采用何种尿流改道方式,患者术后应定期复查,了解是否存在上尿路梗阻、感染以及结石情况,及时治疗以保护肾功能。
八、转移性膀胱尿路上皮癌的治疗
膀胱癌患者确诊时约10%~15%已发生转移,根治性膀胱切除术的患者术后约50%出现复发或转移,其中局部复发占10%~30%,其余大部分为远处转移。
主要治疗方法包括全身化疗、化疗联合放疗或单纯放疗等。基于顺铂的联合化疗是转移性膀胱尿路上皮癌的最重要的标准治疗方案。
尿路上皮癌细胞已被证明对于铂类、吉西他滨、阿霉素及紫杉醇等化疗药物敏感。常用的一线化疗方案包括:GC、DD-MVAC(改良MVAC强化方案)和MVAC等方案。转移性膀胱尿路上皮癌患者对于含铂类药物的联合化疗方案总体反应率可达50%左右,几乎所有人都会进展,中位生存时间约为14个月,五年生存率约5%~20%。
(一)化疗
化疗是转移性膀胱尿路上皮癌患者最重要的治疗方法(表7)。
1.转移性膀胱癌的一线化疗方案
能耐受顺铂的患者:吉西他滨联合顺铂;DD-MVAC联合粒细胞集落刺激因子(G-CSF)。
不能耐受顺铂的患者:卡铂联合吉西他滨;Atezolizumab(阿特珠单抗)及Pembrolizumab (帕姆单抗);吉西他滨联合紫杉醇。或异环磷酰胺、多柔比星、吉西他滨序贯化疗(肾功能及身体状态好)。
(1)GC方案(吉西他滨联合顺铂)
GC方案是目前临床最常用的标准一线治疗方案,不良反应较MVAC方案较低而疗效相似。吉西他滨1000mg/第1、8天静脉滴注,顺铂70mg/m2,第2天静脉滴注,每3周(21天方案)为一个周期。GC方案的CR为15%,PR为33%,中位疾病进展时间为23周,中位总生存时间为13.8 个月。
(2)改良MVAC强化方案(DD-MVAC)
DD-MVAC方案:甲氨蝶岭30mg/m2 第1天静脉漓注,长春碱3mg/m2,阿霉素30mg/m2,顺铂70mg/m2 第2天静脉滴注,每2周重复,化疗期间常规预防性应用粒细胞集落刺激因子。由于不良反应低而疗效与MVAC方案相当,已经逐渐取代MVAC方案。
(3)CMV 方案
甲氨蝶呤30mg/m2 、长春碱4mg/m2,1,8天静脉滴注,顺铂100mg/m2 第2 天静脉滴注,每3周为一个周期。一般应用三个周期。一项三期临床实验中,CMV新辅助化疗被证明可降低死亡风险16%,提高10年生存率6% ,因而可用于新辅助化疗。
2. 转移性膀胱癌的二线治疗
在二线线治疗中可选择的药物包括:多西他赛、紫杉醇、吉西他滨、培美曲塞、异环磷酰胺、阿霉素等药物,根据患者耐受情况可选择单药或联合化疗。
可选择应用唑来膦酸治疗骨转移瘤。
(二)转移性膀胱尿路上皮癌的免疫治疗
以铂类药物为基础的联合化疗是转移性膀胱尿路上皮癌的基本治疗手段,总生存时间为9~15个月,若患者化疗后再次复发,中位生存时间为5~7个月。
1.PD-1/PD-L1 *制剂抑**
PD-1/PD-L1免疫治疗是应用针对程序性细胞死亡-1(PD-1)蛋白或其配体(PD-L1)的抗体,通过阻断PD-1/PD-L1信号通路,利用人体自身的免疫系统抵抗癌症,使癌细胞死亡,改善患者总生存期(OS)(表8)。
目前美国FDA已经批准免疫药物包括PD-L1*制剂抑**:Atezolizumab(阿特珠单抗);Durvalumab;Avelumab。
PD-1*制剂抑**:Pembrolizumab(派姆单抗);Nivolumab(纳武单抗)。
主要用于接受以铂类为基础的联合化疗治疗中或治疗后12个月内出现进展的局部进展期或转移性尿路上皮癌患者。Atezolizumab及Pembrolizumab批准为不能耐受以铂类药物为基础的化疗患者的一线治疗选择。Pembrolizumab是既往接受铂类药物化疗后出现进展和转移患者的二线治疗方案。
(1)阿特珠单抗(Atezolizumab)
Atezolizumab是美国FDA批准的第一个转移性膀胱癌靶向治疗药物,阿特珠单抗属于免疫检查点调节剂,特异性抑制PD-L1,在高表达PD-L1的膀胱癌患者中效果良好,对于低表达PD-L1的患者也有一定的作用,不良反应相对较小。
Atezolizumab:II期研究310例既往接受过铂类药物治疗的转移性膀胱尿路上皮癌患者,治疗组总反应率为15%,显著高于对照组10%,84%的患者在大约一年后仍然对这种药物产生反应。另一项II期临床研究,目的是评估Atezolizumab作为一线治疗不能耐受铂类药物化疗的局部晚期或转移性尿路上皮癌患者;共入组119例,客观反应率为23%,9%患者达到CR,中位OS为15.9个月。三级及以上 的副反应为16%。一项多中心III期随机对照研究,比较Atezolizumab 与化疗(紫杉醇、多西他赛、长春碱)。共931例既往接受过铂类药物化疗后出现复发或进展的晚膀胱尿路上皮癌患者。Atezolizumab治疗组中位OS为11.1个月,与化疗组(10.6个月)没有明显区别,客观反应率分别为23%及22%,没有显著差别。三级及以上的不良反应为20%,而化疗组为43%。阿特珠单抗常见不良反应有:疲劳、食欲下降、恶心、呼吸困难、腹泻(18.6%)、发热、皮疹、呕吐、关节痛、无力、瘙痒。
(2)Durvalumab
Durvalumab可用于治疗局部晚期或转移性尿路上皮癌的患者。
II期临床研究分析191例PD-L1阳性不适合手术或转移性膀胱尿路上皮癌,接受以铂类药物为基础的化疗后进展的患者。患者总客观反应率为(ORR)17.8%(PD-L1高表达者为27.6%;低表达或不表达者为5.1%),中位OS为18.2个月。55%患者随访1年时存活。3级以上不良反应发生率为6.8%。
(3)Avelumab
一项II期临床研究共249例既往以铂类药物化疗无效或不适合铂类药物治疗的转移性膀胱尿路上皮癌患者,Avelumab治疗的客观反应率为17%,其中6%为CR,11%为PR。三级及以上的不良反应为8%。
(4)派姆单抗(Pembrolizumab)
一项开放性III期随机对照研究(KEYNOTE-045研究):比较Pembrolizumab与化疗(紫杉醇、多西他赛、长春碱),共542例既往接受过铂类药物化疗后复发或进展的晚期膀胱尿路上皮癌患者。Pembrolizumab治疗组中位OS为10.3个月,明显优于化疗组(7.4个月)且不良反应轻。
在不同PD-L1表达的亚组中保持一致,不论患者的年龄、ECOG评分、以前是否接受治疗、肝转移状态、策划学类型和化疗方案如何,派母单抗组的OS明显优于化疗组。派母单抗组与化疗组18个月的生存率分别为36.1%(30.1%~42.0%)和20.5%(15.2%~25.8%)。两组间的PFS没有差异。与化疗组相比,派母单抗组的ORR较高(21.1%对11.0%),中位缓解持续时间更长。
另一项II期临床研究,评估Pembrolizumab作为一线治疗不能耐受铂类药物化疗的晚期尿路上皮癌患者;共入组370例,总有效率为24%,5%患者达到CR,三级及以上 的副反应为16%。
(5)纳武单抗(Nivolumab)
Nivolumab的II期研究,265例既往接受过铂类药物治疗出现进展的转移性膀胱尿路上皮癌患者,治疗组客观反应率为19.6%,中位OS 8.74个月,三级及以上的不良反应为18%。PD-L1表达率<1%、1%和>1%患者,OS为5.95个月~11.3个月。
目前Atezolizumab、Durvalumab、Avelumab、Pembrolizumab、Nivolumab作为以铂类药物为基础的化疗无效后的二线治疗手段,而Atezolizumab 及Pembrolizumab可作为不适合铂类药物为基础的化疗的患者的一线治疗选择。
2.其他治疗药物
许多研究也聚焦于其他靶向治疗药物对于转移性膀胱尿路上皮癌患者的疗效,主要包括VEGF*制剂抑**贝伐单抗、舒尼替尼、索拉菲尼;针对EGFR的西妥昔单抗、吉非替尼、曲妥单抗、厄洛替尼等;针对MET和VEGFR2的卡博替尼、针对CTLA-4的单克隆抗体Ipilimumab 等治疗药物在临床实验之中。


九、膀胱癌的放疗
肌层浸润性膀胱癌患者如不愿意接受根治性膀胱切除术、全身状态不能耐受根治性膀胱切除手术,或肿瘤已无法根治性切除时,可选用放射治疗或化疗联合放疗。但对于肌层浸润性膀胱癌,单纯放疗患者的总生存期短于根治性膀胱切除术。
膀胱癌的放疗可分为根治性放疗、辅助性放疗和姑息性放疗。
(一)根治性放疗
膀胱外照射方法包括常规外照射、三维适形放疗及调强适形放疗。单纯放射治疗靶区剂量通常为60~66Gy,每天剂量通常为1.8~2Gy ,整个疗程不超过6~7 周。目前常用的放疗日程为:① 50~55Gy,分25~28次完成(>4周);② 64~66Gy ,分32-33 次完成。放疗的局部控制率约为30%~50%,
肌层浸润性膀胱癌患者5年总的生存率约为40%~60%,肿瘤特异生存率为35%~40% ,局部复发率约为30%。最近有文献报道,对于肌层浸润性膀胱癌患者保留膀胱,放疗联合化疗不会增加副反应,但能有效的提高局部控制率。
(二)辅助性放疗
术前4~6周的放疗,肿瘤降期的患者约40%~65% ,10%~42% 的患者提高局部肿瘤控制率,但根治性膀胱切除术前放疗对延长患者生存是否有益尚不明确,因此不推荐术前放疗。根治性膀胱切除或膀胱部分切除术未切净的残存肿瘤或术后病理切缘阳性者,推荐行术后辅助放疗。
(三)姑息性放疗
保守治疗无效、保留膀胱治疗后复发;非尿路上皮癌的治疗(对放疗及化疗反应差);局部晚期膀胱癌(cT4b,侵及盆腔或腹壁)合并严重血尿、疼痛、排尿困难及尿路梗阻、瘘管形成。cT4bN0~XM0 MIBC,经化疗或放疗后疗效显著者也可选择膀胱切除。
通过短程放疗(7Gy×3天,3~3.5Gy×10天)可减轻因膀胱肿瘤引起无法控制的症状,如血尿、尿急、疼痛等。但这种治疗可增加急性肠道并发症的危险,包括腹泻和腹部痉挛疼痛等。
十、不能根治的膀胱癌患者的治疗
(一)姑息性膀胱切除
对于手术无法治愈的局部晚期膀胱癌患者(T4b),常伴有出血、疼痛、排尿困难和尿路梗阻。对于顽固性血尿的晚期膀胱癌的患者,姑息性膀胱切除及尿流改道是有效治疗方法。但手术风险较高,一般仅在没有其他选择的情况下采用。
局部晚期膀胱癌导致输尿管梗阻、尿毒症,可选择姑息性膀胱切除及输尿管造口或永久性肾造瘘术以解除梗阻,改善肾功能,利用化疗。
(二)对症治疗
不能根治的膀胱癌患者常存在以下问题:疼痛、出血、排尿困难和上尿路梗阻。支持治疗在这些患者中有重要的意义。
1.出血和疼痛
对于无法根治的膀胱癌患者出现血尿,首先要明确患者是否存在凝血功能障碍或是否有使用抗凝药物。对于肿瘤填满膀胱腔的患者,难以进行经尿道电凝或激光凝固止血,予膀胱内灌注1%硝酸银或1%~2%的明矶可以达到较好的止血效果,且无需麻醉。放疗具有一定的止血、止痛作用。若上述各种方法均无法控制出血,膀胱切除+尿流改道是最后的选择。
2.上尿路梗阻
输尿管内支架(首选)、肾造瘘可以有效解决上尿路梗阻,若输尿管支架管难以顺利置入,尿流改道(加或不加姑息性膀胱切除)也是解除上尿路梗阻的有效措施之一。
十一、随访
膀胱癌患者接受根治性膀胱切除术和尿流改道术后必须进行长期随访,随访重点包括肿瘤复发和与尿流改道相关的并发症。
有学者推荐pTl期患者每年进行一次体格检查、血液生化检查、胸部X 线检查和B 超检查(包括肝、肾、腹膜后等);pT2 期患者6个月进行一次上述检查而pT3 期肿瘤患者每3个月进行一次。此外,对于pT3 期肿瘤患者应该每半年进行一次胸腹盆腔CT 检查。
上尿路影像学检查对于排除输尿管狭窄和上尿路肿瘤很有价值,上尿路肿瘤虽然并不常见,但是一发现往往需要手术治疗。
MIBC及转移性MIBC患者治疗的基本原则见图4。
1.对于肌层浸润性膀胱尿路上皮癌(T2~T4a,N0M0)首选根治性膀胱切除术,并同时进行标准盆腔淋巴结清扫,必要时行扩大盆腔淋巴结清扫。
2.若肿瘤侵犯男性尿道前列腺部及(或)其远端、女性膀胱颈部及(或)其远端尿道,或手术尿道切缘阳性时,应行全尿道切除术。如果边缘阴性,可保留尿道。
3.特殊情况下可选择保留膀胱的治疗方法,须与患者充分沟通并告知风险,应辅以放、化疗,并密切随访。
4.尿流改道方式的选择应与患者充分沟通,告知尿流改道的术式及其优缺点。回肠膀胱术并发症相对较少,是首选的尿流改道方式之一。在有条件的医疗中心,对有适应证的患者可推荐采用原位新膀胱术。输尿管皮肤造口术适用于高龄、身体状态差、肠道无法使用的患者。
5.对于cT2~cT4a期肌层浸润性膀胱拟行根治性膀胱切除术治疗的患者,推荐术前新辅助化疗。推荐GC方案或DD-MVAC或CMV 方案。不推荐应用卡铂和非铂联合化疗。病理为pT3~4/N+ 患者,推荐术后辅助化疗。
6.PD-1/PD-L1免疫治疗是转移性膀胱尿路上皮癌患者可选择的治疗方案。推荐作为化疗失败患者的二线治疗方案;以及作为不能耐受以铂类药物为基础的化疗患者的一线治疗选择。
7.对于肌层浸润性膀胱癌,化疗及放疗是保留膀胱综合治疗的手段。
8.有转移或局部浸润明显不能根治性切除的患者,可以选择姑息性放疗或姑息性膀胱切除,提高生活质量。如有上尿路梗阻,可选用肾造瘘、输尿管内支架、输尿管造口等方法解除,改善肾功能。
9.根治性膀胱切除术后患者需根据肿瘤分期确定随访方案并进行终身随访。
十二、膀胱非尿路上皮癌
(一)膀胱鳞状细胞癌(Squamous cell carcinoma,SCC)
膀胱鳞状细胞癌(SCC)可分为非血吸虫病性膀胱SCC和血吸虫病性膀胱SCC,在我国主要是前者。
细菌感染、异物、慢性下尿路梗阻或膀胱结石等引起的慢性炎症以及膀胱黏膜白斑、长期留置导尿管等可能与膀胱SCC的发生有关。
膀胱SCC 多发于膀胱三角区和侧壁,主要是溃疡和浸润,很少呈乳头样生长,约8%膀胱SCC确诊时已经发生转移。
血尿是主要的临床表现,93%的患者伴有泌尿系统感染。诊断主要靠膀胱镜活检。
单纯的膀胱SCC患者推荐行根治性膀胱切除术。根治性膀胱切除术疗效优于放疗,术前放疗加根治性膀胱切除术比单纯根治性膀胱切除术效果更好,有助于预防盆腔复发。单纯放疗效果差,不推荐单独应用。膀胱SCC化疗有效率低,缺乏权威有效的化疗方案。NCCN指南认为部分患者可以选择紫杉醇、异环磷酰胺及顺铂方案化疗;另外,顺铂、吉西他滨及异环磷酰胺对膀胱SCC有效。膀胱SCC的5年生存率约为50%。
(二)腺癌(Adenocarcinoma)
根据策划来源膀胱腺癌可分为三种类型:原发性非脐尿管腺癌、脐尿管腺癌、转移性腺癌。膀胱镜活检,超声、CT以及MRI等检查可显示肿瘤大小、侵犯范围及临床分期,特别是对脐尿管腺癌。
1.非脐尿管腺癌
非脐尿管腺癌与移行上皮腺性化生有关系。长期的慢性刺激、梗阻及膀胱外翻则是引起化生的常见原因,常伴腺性膀胱炎。
膀胱腺癌主要症状有血尿、尿痛、膀胱刺激症状、黏液尿。
原发性膀胱腺癌发生于膀胱三角区及膀胱侧壁,病变进展较快,多为肌层浸润性膀胱癌。
临床就诊时大多数已属局部晚期,推荐行根治性膀胱切除术。经尿道切除或膀胱部分切除术的疗效差。术后辅以放疗,可以提高肿瘤无复发生存率。进展期和已远处转移的患者可以选择化疗,推荐选用5-氟尿嘧啶为基础的化疗方案。
2.脐尿管腺癌
脐尿管腺癌与脐尿管上皮增生及其内覆移行上皮腺性化生有关,约占膀胱腺癌的1/3。脐尿管腺癌发生在膀胱顶部前壁,可浸润到膀胱壁深层、脐、Retzius间隙及前腹壁。脐尿管腺癌诊断时分期较高,有较高的远处转移风险。
脐尿管腺癌的治疗:手术治疗是其最主要的治疗手段,包括扩大性膀胱部分切除术和根治性膀胱切除术。放疗和化疗的效果不佳。
扩大性膀胱部分切除术:整块切除膀胱顶、脐尿管和脐,切除范围包括部分腹直肌、腹直肌后鞘、腹膜及弓状线。术后复发和转移是治疗失败的主要原因。
手术切缘是否阴性及淋巴结是否转移是影响预后的重要因素,总体5 年生存率为40% ,平均生存46个月。
3.转移性腺癌
转移性腺癌的原发病灶包括来自直肠、胃、子宫内膜、乳腺、前列腺和卵巢。治疗上以处理原发病为主的综合治疗。
(三)膀胱小细胞癌(Small cell carcinoma)
策划学上类似肺小细胞癌。肿瘤多发于膀胱两侧壁和膀胱底部。膀胱小细胞癌瘤体较大,平均约5cm。侵袭性高且容易转移。就诊时患者往往已有深肌层浸润。
膀胱小细胞癌的诊断包括膀胱镜检查及活检、影像学检查明确侵犯范围及是否存在远处转移。
治疗一般采用化疗联合局部治疗的综合治疗方案。推荐采用小细胞肺癌的化疗方案进行辅助化疗或新辅助化疗;局部治疗方案包括外科手术或放疗。研究认为新辅助化疗有助于提高生存率,手术治疗应选择根治性膀胱切除术,病理分期为T3、T4期考虑术后辅助化疗,一般选用顺铂联合依托泊甙的化疗方案。
膀胱非尿路上皮癌患者的治疗原则如下。
1.膀胱非尿路上皮癌的治疗原则是选择根治性膀胱切除术。
2.高分级、高分期的膀胱鳞状细胞癌术前放疗可改善预后。
3.膀胱脐尿管腺癌推荐选择扩大性膀胱部分切除术,非脐尿管腺癌建议行根治性膀胱切除术,术后可选择辅助放疗和(或)化疗。
4.推荐T3,T4期膀胱小细胞癌术后行辅助化疗。
十三、膀胱癌患者的生活质量
健康相关生活质量(HRQL)研究目前已被广泛应用于肿瘤临床治疗方法的筛选、治疗效果的评价等方面。
膀胱癌患者生活质量评估包含身体、情绪、社会活动方面的内容以及相关的并发症(如排尿问题、尿瘘、皮肤问题、性功能问题等)。生活质量测定主要是通过量表评估。目前膀胱癌研究中应用较多的生活质量测定量表包括FACT、EORTC QLQ-C30、FACT-BL和FACT-VCI。
泌尿外科医师需充分重视膀胱癌患者治疗后的健康相关生活质量。治疗前,医师应该与患者就治疗方法选择及其并发症进行充分讨论,以使患者治疗后获得最佳的生活质量。
来源:国家卫生健康委员会官网
相关阅读:
前列腺癌诊疗规范(2018年版)
子宫内膜癌诊治规范(2018年版)
宫颈癌诊疗规范(2018年版)
卵巢癌诊疗规范(2018年版)
原发性肺癌诊疗规范(2018年版)
胃癌诊疗规范(2018年版)
胰腺癌诊疗规范(2018年版)
成人慢性粒细胞白血病诊疗规范(2018年版)
成人急性髓系白血病诊疗规范(2018年版)
成人急性淋巴细胞白血病诊疗规范(2018年版)
黑色素瘤诊疗规范(2018年版)