部门绩效考评管理办法
为客观公正地评价和考核各部门的经营绩效,促使各部门规范管理、理顺业务流程,提高公司整体运营效率,圆满达成年度经营目标及实现自身的可持续发展,遵循 “市场压力传递”和“兼顾公平与效率” 原则,特制定本办法。

一、部门绩效考评的原则和思路
1.部门绩效考评整体上以达成经营目标为宗旨,以成本、质量和速度为控制目标。
2.部门绩效考评的实施采取目标考核和过程控制相结合的方式,以目标管理为主旨、以过程控制来保证经营目标的实现。
3.部门绩效考评强调关键绩效考评和考核程序的可操作性,考核指标体现各责任主体的可控性。
4.部门绩效考评结果与各部门月度工资计发挂钩,总体上以有效激励为原则。
5.部门绩效考评的责任主体是商用空调公司管理部、财务部、生产部、质检部、技术工程部。

二、各部门的职责定位和考评指标体系
(一)各部门的职责定位及考核重点
1.管理部
主要负责公司的发展规划、目标管理和对公司各项经营活动进行综合协调、宏观监控及其支持服务。
对管理部的考评重点为:专项工作计划和公司综合管理效果。
2.财务部
主要负责公司会计核算、财务管理以及车间部品仓的日常管理。
对财务部的考评重点为:财务信息的及时性与准确性、成本管理水平和部品仓管理状况。
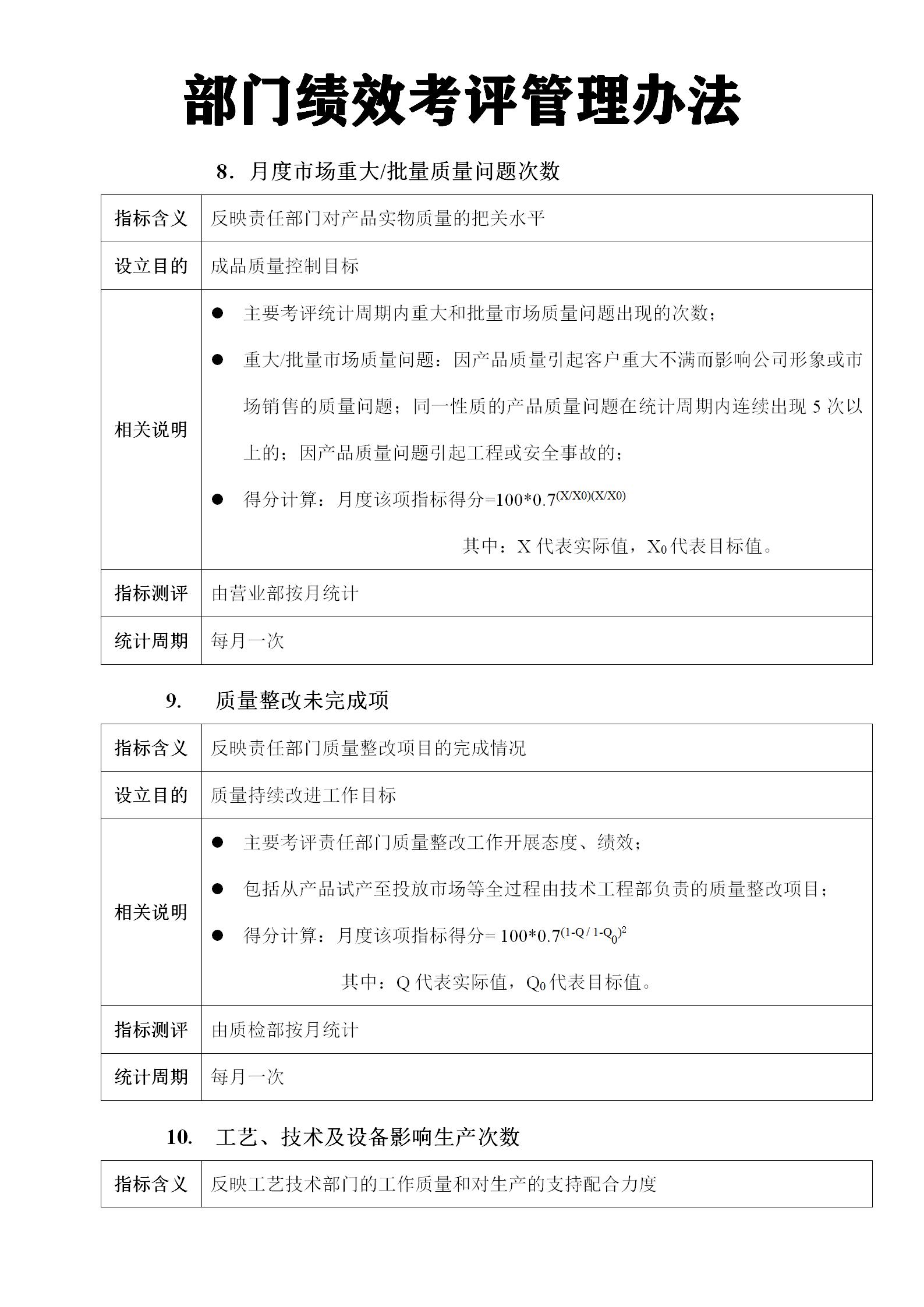
3.质检部
主要负责公司外协外购件、半成品和成品的检测或委托检测、质量控制和评价等;负责建立和维护公司质量环境保证体系,并实施管理、监控和评价。
对质检部的考评重点为:部品及成品质量控制水平、公司质量改进开展的及时性、有效性等。

4.技术工程部
主要负责公司制造技术的研究与提升、制造过程的工艺管理和品质保证能力的建立与提升,以及公司投资规划与管理。
对技术工程部的考评重点为:工艺、技术及设备保障能力、投资技改与质量整改进度等。
5.生产部
主要负责公司生产计划、物料采购、生产作业策划和车间现场管理。
对生产部的考评重点为:生产计划完成状况、制导致本控制能力和制造质量。









【温馨提示】
该份资料合计13页,我们已经为您整顿成电子文档
如果您觉得这份资料对您有帮助
希望获取完整的电子版内容参考学习
您可以关注+收藏+转发
然后私信:0902