相信苹果粉们对MFI并不陌生,但是有些新手可能就不太熟悉了,今天小编带来干货,本文将帮助大家更加了解MFI。
一、什么是苹果 MFI 认证 ?
苹果MFI认证,是苹果公司(Apple Inc.)对其授权配件厂商生产外置配件的一种标识使用许可,是Apple公司"Made for iPod"、"Made for iPhone"、"Made for iPad"的英文缩写。所有公司想生产苹果认证的配件,都必须进行MFI认证。
市面上认证产品的显著标识就是在包装正面出现如下白底黑字的苹果MFi授权logo :

苹果对所有授权经销商有明确且强制的要求,对于苹果的功能性配件产品,必须销售经过认证且授权品牌的配件产品,否则使用不带授权的配件产品导致苹果产品的损坏,苹果将不提供任何售后及保修服务。摩尔实验室提醒大家在购买苹果配件产品的时候要认准MFI认证,如果担心生产商作假,在未授权的硬件也偷偷贴上了MFI的授权标签,我们可以登陆苹果的官方网站进行查询,如下图:

二、 为何要进行 MFI 认证?
苹果做这一切都是为了安全,他们要求除了纯蓝牙连接的设备之外,所有其他第三方连接设备都需要加入MFI计划,并通过MFI认证。第三方Lightning数据线内部也隐藏了苹果认证芯片,认证芯片上都有金属片保护。
三、MFI 产品认证范围 有哪些?
Lightning and 30 pin Cable / 苹果数据线
Car Charger / 车充
Travel Charger / 旅充
Power Bank / 移动电源
HomeKit accessory Protocol / HAP 智能家居
Authentication coprocessors / 协处理器
iPod Accessory Protocol (iAP)、the protocol used to communicate with iPhone、iPad and iPod / 使用iAP协议同iPod、iPhone、iPad 有数据交换的设备、蓝牙手表、医疗监护产品等
AirPlay Audio Technology / AirPlay 音频设备
Wireless Accessory Configuration (WAC) feature / WAC 无线设备、蓝牙音箱等
Headphone Remote and Mic feature / 耳机产品
Lightning Audio Module / LAM 音频耳机
CarPlay Technology / 汽车导航产品
MFI Game Controller Technology / 游戏控制器、游戏手柄
MFI Hearing Aid Technology / 助听器
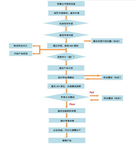
四、申请 MFI认证 流程 是怎么样的?

四、MFI认证优势有哪些?
1、提升企业自身价值
苹果公司统一设计的logo在使用时有着非常严格的规定,要求极其苛刻,认证的通过率仅有2%,为了维护产品生命周期,保证品牌形象,苹果要求对授权的配件确保其品质和品位与自己一致。
2、增强产品质量
而且该授权产品也是通过多重测试后才通过认证许可的,无论如何产品设计、产品质量、产品兼容上具备 MFI苹果认证的配件比其他没有认证的配件在质量保证上可以为消费者提供更可信的保障。
3、国内外买家需要
国际买家越来越重视产品质量,近年要求有MFI认证的买家越来越多。并且能够申请并成功获得MFI授权这也成为苹果配件生产企业和设计企业在其技术与质量实力的一种标志。
