夏天一到,潜水池水质又成关注焦点。记者昨日从深圳市卫生监督局获悉,2019年第一批潜水场所水质抽检结果公布,抽检的435家潜水场所中,合格417家,合格率为95.86%,不合格18家,不合格率为4.14%,其中不乏知名五星级酒店。
据悉,水质检测指标为游离性余氯、浑浊度、尿素、pH值、细菌总数、大肠菌数等六项。
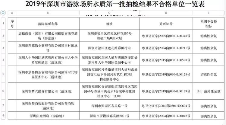
记者从黑榜中看到,从2012年开始,深圳大中华国际酒店管理有限公司大中华希尔顿酒店(潜水池)就成为了黑名单的“常客”,该酒店又因为游离性余氯指标不合格上榜。其“兄弟”加福投资(深圳)有限公司福朋喜来登酒店(潜水池)也和它齐驱并进,游离性余氯指标不合格。

即使住上千万豪宅,业主也不能“花钱买放心”,在“黑名单”中,均价超10万的中信红树湾花城的潜水池尿素指标不合格。
pH值和游离性余氯指标不合格
深圳市梦六健身有限公司(潜水池)
尿素指标不合格
深圳市百利行物业发展有限公司中信红树湾花城物业管理处(潜水池)
深圳市大成健身有限责任公司(潜水池)
深圳市悠友潜水健身会有限公司(潜水池)
游离性余氯指标不合格
加福投资(深圳)有限公司福朋喜来登酒店(潜水池)
深圳市莲花物业管理有限公司彩田村潜水场
深圳大中华国际酒店管理有限公司大中华希尔顿酒店(潜水池)
深圳市京基物业管理有限公司滨河时代物业服务中心(潜水池)
深圳新都酒店股份有限公司新都酒店(潜水池)
深圳阳光酒店(潜水池)
深圳市金地物业管理有限公司翠盈嘉园管理处(潜水池)
深圳凯莱物业管理有限公司(潜水池)
深圳市宝缤物业服务有限公司(潜水池)
深圳市鸿荣源物业管理有限公司西城上筑潜水池
深圳市鸿荣源物业管理有限公司(西岸观邸)(潜水池)
深圳市万商通会所管理有限公司(潜水池)
深圳市国隆体育发展有限公司中航格澜阳光花园一期潜水池
深圳市承翰物业管理有限公司海语山林管理处(潜水池)



卫生监督部门已责令抽检结果不合格单位立即整改,并跟踪整改情况。本次抽检后,卫监部门将继续开展第二批潜水场所水质抽检工作,并持续强化对潜水场所水质情况的监督检查。
据悉,游离性余氯、尿素、pH值等,与浑浊度、细菌总数、大肠菌数等检测指标,在不同方面折射泳池的水质情况。游离性余氯指标折射泳池的消毒效果,我国现行标准规定泳池的游离性余氯为0.3-0.5mg/L,过低则达不到消毒效果,但如果水中氯含量过高也会对皮肤、黏膜产生刺激,严重时还会导致皮肤病、角膜炎等。

尿素指标则折射池水处理效果,人的汗和尿里都含尿素,如果泳客在下水前没有进行淋浴,或泳池没有补充足量新水,或导致潜水池水中的尿素含量不断积蓄,导致尿素指标超标现象。泳池水的pH值既有物理意义,也有化学意义,不但影响人体舒适感官和潜水池硬件结构的外观及使用寿命,还影响氯消毒剂的消毒活性和池水对污染物质的缓冲能力。

除了这些有问题的潜水池,还有哪些潜水池可以去呢?商报君这就奉上各区潜水池攻略↓↓↓
福田区机关潜水场
福田区机关潜水场不仅有专业的救生员、教练员,还有专业的水处理系统,让你们游得安全、游得舒心。
地址:石厦街与石厦北二街交汇处,福民路123号
潜水跳水馆
这里有50米室外长池,25米室内短池,主馆与附馆之间的室外戏水区,还设有漂流河、戏水池,造浪池及大型水滑道。
地址:深圳市福田区体育中心西侧
福田体育公园潜水馆
作为福田数一数二的潜水馆,这里有10条泳道 、恒温泳池,设有儿童嬉水池,特别适合家庭一起去潜水。
地址:深圳市福田区福强路3030号福田体育公园内
莲花体育中心潜水馆
莲花体育中心潜水馆有室内恒温潜水馆,50米标准池何8条泳道,冲凉房全天冷热水供应。
地址:深圳市福田区景田南四街与景田东路交汇处(华强职校西侧)
罗湖潜水场
这里交通便利、环境安静舒适,设有成人池、儿童池和婴儿池,是深圳比较有历史的潜水馆。
地址:深圳市罗湖区罗沙公路二路48号罗湖体育馆内
深圳市工人文化宫(潜水场)
占地面积3900平方米场内环境优雅,绿树成荫,是深圳市露天潜水场配套最齐全和面积最大的潜水场之一。
地址:罗湖区新园路三号大院(新园路5号)
南山文体中心
这里可在室内恒温泳池畅享,亦可到室外泳池与大自然亲密接触,还可以带宝宝一起享用亲子欢乐!
地址:深圳市南山区南山大道南头街62号
华侨城体育中心潜水池
2米到3.5米深50米长池区域,非常适合常规化室外潜水锻炼和训练,这里还可以跳水哦。
地址:深圳市南山区华侨城杜鹃山东路2号(近汇文楼)
深圳湾体育中心潜水馆
作为大运会场馆,深圳湾体育中心潜水馆,场馆大气,设备先进。
地址:深圳市南山区滨海大道3001号
宝安体育中心潜水馆
作为专业潜水馆,宝安体育中心潜水馆,潜水体验和人工服务非常出众,全年恒温水,池水清澈。
地址:深圳市宝安区宝安大道2121号
松岗体育中心潜水馆
引进全国最先进的水质处理系统,松岗体育中心潜水馆,泳池各项卫生,水质指标均符合国家标准。
地址:深圳市宝安区东方大道松岗中学西侧
西乡体育中心
西乡文化体育中心潜水场是全市设施完备水质最好的场馆之。
地址:深圳市宝安区银田路18号
大运中心潜水馆
先进性可与“水立方”媲美,地下一层,地上两层,潜水馆包括一个标准比赛池,一个恒温训练池,一个室外娱乐池,设备设施新进完善。
地址:深圳市龙岗区龙翔大道3001号
盐田区潜水馆
作为盐田区唯一的公共开放室内标准恒温泳池,盐田区潜水馆引进国际新型水循环净化设备,充分保障游客的健康和安全。
地址:深圳市盐田区海涛路27号
观澜体育中心潜水馆
这里有少见的不规则圆形儿童池,水深1.4米至2.2米成人潜水池,能满足大人和小孩的潜水需求。
地址:观澜人民路30号