文 | 任涛
资本市场的国家战略地位在2018年之后变得愈发突出,2020年后将更为明显,因此我们有必要对资本市场的最主要参与者(即券商)进行讨论。特别是在传统的分析视角中,往往以券商分析银行、券商寻找银行合作为主,从银行角度来分析券商并不多见,我们期望以此为起点,将银行、券商、信托、基金、保险等各类主体纳入到统一的金融行业分析框架中。
一、券商行业简述
(一)证券公司(简称券商)在美国一般被称为投资银行(日本也称为证券公司),其本质在于“证券”二字,即天然带有“标标化”的内涵,这意味着带有经营对象以“证券”属性为主的证券公司某种程度上应仅能从事标准化业务,这也是和商业银行最大的区别之一(商业银行主要从事非标类资产业务)。
但是按照新修订的证券法,股票、公司债券、存托凭证、政府债券、证券投资基金份额、资产支持证券、资产管理产品等均属于证券,这似乎意味着证券公司可以从事任何和以上证券有关的业务,其范围被显著延伸。
(二)券商一般被定位为一级与二级市场的中介机构,这意味着与上述有关证券的发行、承销与交易等均需要或应该要有券商的参与,并在此基础上拓展出其它业务(如资管业务、投融资业务等等)。
(三)券商的服务对象以资本市场为主,其监管机构主要有证监会、沪深交易所、证券业协会、中基协等,交易场所则主要有沪深交易所、科创板、新三板、区域股权交易市场等。同时由于以上交易市场规模较小、数量有限,因此券商在其发展过程中还在想法设法撬动银行间市场参与资本市场的积极性。
(四)券商行业是典型的周期性行业,其证券经纪等传统业务主要和资本市场的景气程度相关,所以我们看到券商的业绩指标波动幅度较大,每年几乎均有20%左右的券商出现亏损(在熊市时表现的尤为明显),这也间接导致我国130余家券商之间呈现分化比较明显以及集中度较高的特征,规模较大的券商往往局限于中信证券、海通证券、国君证券、华泰证券等那几家。
(五)券商本身是一个极其不稳定的群体,相互之间的兼并收购重组比较频繁,主要是因为和商业银行主要面临信用风险相比,券商行业主要面临市场风险,不确定性更高。
(六)目前商业银行的总资产规模超过200万亿,但其表外资产规模仅40万亿左右;相反券商行业的总资产规模刚刚超过7万亿,但其表外资产规模却超过12万亿。因此券商行业呈现出明显的规模较小、表外规模占比较高以及支撑实体经济融资力度有限(实体经济的融资需求仍主要依赖于商业银行体系)的特征,和前面的分化以及集中度较高等特征结合在一起,意味着目前的券商行业尚不足以支撑资本市场的发展(这也是为什么国家会提出打造航母级头部券商的原因所在),资本市场的真正发展需要有商业银行的深度参与,而商业银行也应抓住这一历史性的战略机遇期。
(七)我们对券商的讨论还包括投行子公司、境外子公司、券商资管子公司等类别,当然在分析的过程中我们也发现目前我国券商的营收来源以自营业务、经纪业务、承销保荐等传统业务(占比达到70%以上)为主,均与一二级市场的景气程度具有密切关系,收入结构的单一化在某种程度上也制约着券商行业的自身发展(这和商业银行主要依赖于传统存贷业务相似)。
二、整体市场剖析
(一)数量与人员:证券公司数量由2005年的99家稳定至2017年四季度后的132家,吸纳35万名从业人员
1、2005年底我国证券公司数量为99家,随后范围逐步扩容,2017年下半年后证券公司数量扩容至132家,并在随后的两年时间里趋于稳定。不过随着安信证券资产管理的成立,证券公司的数量已经增长至132家。
2、132家证券公司的从业人员自2009年骤升5万至12万人,随后虽然在2012-2013年略有下滑,但整体上一直保持不断上升的态势,目前全行业证券从业人员达到35万名左右。其中分析师超过3000人、投资顾问接近5万人、经纪业务从业人员达到8.50万人、投行业务6万人、一般从业人员20万人(与前面有交叉)。
(二)表内外规模:表内资产规模稳定在7万亿元左右,受托管理资产萎缩5.35万亿至目前的12.71万亿元
券商的表外业务规模明显大于表内,这和商业银行的境况呈现明显的反差。
1、132家券商的总资产规模目前稳定在7万亿元左右,不过在2015年一季度股市处于高峰时,其总资产规模也曾一度突破8万亿,达到8.27万亿元,之后股市崩溃导致其总资产规模始终在6-7.20万亿的区间内徘徊。
2、受托管理资金自2012年后开始大幅增长,并于2017年一季度达到18.06万亿的历史高点,随后严监管导致其规模出现萎缩,截止今年三季度已经萎缩至12.71万亿元,萎缩规模达到5.35万亿元。

(三)规模与业绩:虽略有恢复,但仍未回到2015年的高位水平,资产负债率70%左右
1、132家证券公司的总资产在2015年达到6.42万亿的高点后,2016年急剧收缩0.63万亿(下滑9.81%)至5.79万亿,同时其营业收入也从5751.55亿元大幅降至3279.94亿元(同比下降43%),相应其净利润也下滑49.57%。
虽然2019年的规模与业绩指标较2018年有所恢复,但直到现在券商行业的规模与业绩指标也未回到2015年的高位水平。
2、从资产负债率的角度来看,券商行业大致为70%左右,远远低于商业银行的90-95%的水平,这意味着相较而言券商行业的杠杆水平实际上是低于商业银行的。

(四)业务类别:经纪业务、投行业务、资管业务、投资咨询业务、自营业务、融资融券和股票业务
我国证券公司的业务类别主要有经纪业务、投行业务、资管业务、投资咨询业务、自营业务以及融资融券等六大类。其中,
1、经纪与财富管理业务主要指服务于个人客户的代理代销(如股票、债券、基金等品种)和财富管理业务,具体包括代理买卖、交易单元席位、代销金融产品、财富管理等。
2、投行业务主要包括股权融资、债务融资以及资产证券化、和交易和投融资相关的财务顾问业务(含并购),具体包括证券承销、证券保荐、财务顾问、资产证券化等等。
3、资管业务主要为机构和个人提供的资产管理业务,包括集合资产管理、定向资产管理、专项资产管理、基金管理等。
4、自营业务主要是指券商及其子公司利用自有资金进行的投资交易和回购业务。
5、融资融券及股票质押业务主要指为客户提供的有担保或质押的融资融券业务。
6、投资咨询业务主要指为客户提供的各项专业化研究和咨询服务(比如我们看到的各种券商研究报告、分析师咨询等等),以协助客户做出投资决策。
(五)营收构成:自营投资业务超过30%、经纪业务不到1/4、投行业务约15%、资管业务超过10%
132家证券公司2019年创造的营业收入预计将达到3000亿元左右(2019年前三季度超过2600亿元),利润超过500亿元。
1、从证券公司营业收入的构成来看,传统经纪业务占比已经从2015年的近50%高点降至目前的23%左右(仅占1/4不到),自营投资业务占比达到30%以上,资产管理业务占比超过10%,这是目前券商行业营收构成中最高的三个部分,合计超过60%。
2、对于承销与保荐以及财务顾问等传统投行业务,其占全部营业收入的比例合计达到15%左右,融资融券业务的贡献也在10%左右,而投资咨询类业务的比例仍相对较低(尚不到2%)。

(六)券商资管:两年的时间萎缩7万亿至12万亿以下
券商资管牌照始于2010年,其在价值上相当于公募基金和基金子公司的结合体。2012年的券商创新大会打开了券商资管的增长空间,其规模从2012年的不到万亿元迅速增长至2017年一季度的18.77万亿元,而近18万亿的增长用时不到五年(定向资管占比达到85%左右)。2017年严监管之后,券商资管规模开始迅速萎缩,二年的时间萎缩七万亿至目前的12万亿以下(定向资管降至10万亿以下)。
三、132家券商详解
(一)地区分布:广东29家、上海25家、北京18家、江苏6家、浙江5家、福建4家、四川4家
1、我国的券商主要分布在广东、上海和北京三地,三者合计占72家,占全部132家券商的55%。其中广东拥有29家(包括6家券商资管子公司),上海拥有25家(包括8家券商资管子公司和1家承销保藏),北京18家(拥有2家承销保藏)。
2、江苏拥有6家券商,分别在南京2家(南京证券和华泰证券)、无锡2家(国联证券和华英证券)、常州(东海证券)和苏州(东吴证券)等四个地方。
3、浙江拥有5家,包括3家券商(分别为浙商证券、财通证券和金通证券)和2家券商资管子公司(即浙商证券资管和财通证券资管)。
4、福建和四川分别拥有4家。其中福建拥有3家券商(兴业证券、华福证券和长城国瑞证券)以及1家券商资管子公司(即兴证资管),四川拥有4家券商(分别为国金证券、川财证券、华西证券和宏信证券)。
5、湖南、辽宁和陕西等三个地区分别拥有3家券商,分别为湖南(方正证券、湘财证券和财富证券);辽宁(中天证券、大通证券和网信证券);陕西(开源证券、西部证券和中邮证券)。


(二)是否上市:48家实现上市(10家借壳上市)、12家实现A+H股上市
目前132家券商中已经有48家实现了上市,占比接近40%,如果将券商资管子公司和承销保荐类公司去除,则意味着有一半的券商实现了上市目标,明显高于商业银行的上市比例,这可能和券商隶属于证监会主管而证监会亦是上市的主管机构有关。
当然48家上市券商中有10家是通过借壳和资产重组完成,如安信证券借壳中纺投资(重大资产重组)、广发证券借壳延边公路(新增股份吸收合并)、西南证券借壳ST长远(吸收合并)、长江证券借壳SST石炼(吸收合并)、国元证券借壳SST化二、东北证券借壳锦州六陆(新增股份吸收合并)、国金证券借壳S城建投(资产置换)、海通证券借壳都市股份(换股吸收合并)、国海证券借壳SST集琦(吸收合并)、首创证券借壳S前锋(吸收合并)等等。
此外实现A+H股上市的有12家,这12家A+H股券商分别为中信证券、国君证券、华泰证券、海通证券、申万宏源、广发证券、招商证券、中信建投、中国银河证券、东方证券、光大证券和中原证券。

(三)成立时间:1988年6家、1990-2000年40家、2000-2010年57家、2010年后券商资管子公司相继成立
1、1988年6家,分别为渤海证券、广州证券、中信证券(山东)、华福证券、粤开证券、山西证券。
2、1990-2000年期间,共有40家券商成立,分别为西南证券、南京证券、世纪证券、中天证券、大通证券、华泰证券、东北 证券、东海证券、海通证券、东吴证券、中山证券、国海证券、招商证券、广发证券、开源证券、国信证券、方正证券、网信证券、中金、中信证券、英大证券、光大证券、长城证券、平安证券、湘财证券、国金证券、民生证券、长城国瑞证券、国元证券、东莞证券、华林证券、长江证券、华泰联合证券、川财证券、东方证券、第一创业证券、大同证券、恒泰证券、国联证券、国君证券。
3、2000-2010年期间共有57家券商成立,这57家券商包括2家承销与保荐公司(方正证券承销保荐和长江证券承销保荐)、2家财富证券(即中国中金财富证券和*藏西**东方财富证券)。
4、2010年后,华英证券、摩根士丹利华鑫证券、东方花旗证券、金通证券(现已变更为中信证券(浙江))、申万宏源、申万宏源西部证券、申港证券、华菁证券、东亚前海证券、汇丰前海证券等相继成立(部分为合资、部分为重组后重新申请)。此外在券商之外,券商资管子公司也均于2010年后开始相继成立,目前已达到19家。

(四)外资控股券商:已经达到4家,多家合资券商在等待审批
自1995年第一家中外合资券商(中金)成立后我国合资券商数量目前达到14家,分别为中金公司、瑞银证券、高盛高华、德邦证券、中德证券、瑞信方正、摩根士丹利华鑫、东方花旗、华菁证券、华英证券(苏格兰皇家银行与国联证券)、申港证券、东亚前海证券、汇丰前海证券以及设立在老挝的老中合资证券(中方为太平洋证券)和设立在广州的广证恒生证券投资咨询。2018年后国内金融业对外开放的步伐逐步加快(特别是《外商投资证券公司管理办法》发布后),券商由合资转为控股的步伐正在加快。例如,
1、2018年11月,瑞银通过增持股权实现对瑞银证券的控股(瑞士银行持股51%)。
2、2019年3月,证监会核准野村东方国际证券(野村控股株式会社控股51%)和摩根大通证券(中国)(摩根大通控股51%)两家外资控股券商成立。
3、2019年8月,摩根士丹利通过受让华金股份2%的股权,使其持有摩根华金证券的股权比例提升至51%。
除以上四家外资控股券商外,另有10余家(含拟设立)合资券商正在排除审批。如2019年8月,高盛向证监会提出申请,拟将高盛高华的持股比例提升至51%。
(五)境外子公司:香港25家、新加坡1家,合计共26家
目前国内已有26家券商在境外拥有了投行平台,其中东吴证券同时在香港和新加坡各拥有1家,其余25家券商均在香港拥有境外子公司。这23家券商按批复的时间从早到晚依次为国君证券、国元证券、广发证券、华泰证券、申银万国证券、海通证券、国都证券、国信证券、东方证券、光大证券、建银投资证券、长江证券、银河证券、兴业证券、财通证券、齐鲁证券、方正证券、中信建投证券、西南证券、东兴证券、东海证券、信达证券、华安证券、国联证券。
(六)券商资管子公司:2010年后先后成立19家
132家券商中,除包括四家投行子公司外,还包括19家券商资管子公司,且均于2010年成立,其中安信证券资管于2019年12月3日刚刚获批,这19家券商资管子公司按批复时间从近到远分别为安信证券资管、渤海汇金证券资管、东证融汇证券资管、国盛证券资管、招商证券资管、德邦证券资管、财通证券资管、长江证券(上海)资管、华泰证券(上海)资管、华西证券资管、齐鲁证券(上海)资管、兴证证券资管、广发证券资管(广东)、银河金汇证券资管、浙江浙商证券资管、海通证券资管、光大证券资管、国泰君安证券资管、东方证券资管。
(七)公募牌照:13家券商拿到公募基金牌照
2018年11月证监会发布的《证券公司大集合资产管理业务适用操作指引》明确要求券商大集合产品按照公募基金管理,但事实上2013年9月开始便已经有券商及券商资管在尝试申请公募基金牌照并获得批准。
整体来看,目前132家券商中有13家拿公募基金牌照,分别为东证资管、华融证券、山西证券、北京高华证券、中银国际证券、财通证券资管、长江证券资管、华泰证券资管、浙商证券资管、山西证券、东兴证券、中泰证券资管、国都证券、渤海汇金证券资管(此外还有泰康资管和人保资管等保险机构也获得公募牌照)。
四、国内主要券商变迁历程
券商本身并不稳定,可以说每一家券商几乎都有自己的渊源,而我们现在所看到的132家券商也并非所看到的那样,回溯过去,会发现有很多故事。事实上对132家券商进行归类合并以及去除重复项之后,我国的券商数量实际上只有不到100家。
(一)四家券商将投行业务剥离,成立投行子公司
132家券商中,有4家券商(即第一创业证券、方正证券、长江证券和申万宏源证券)将投行业务进行剥离,另外成立了投行子公司,分别为第一创业证券承销保荐(源于第一创业摩根大通证券)、方正证券承销保荐(源于民族证券)、长江证券承销保荐(源于长江证券与法国巴黎银行成立的合资券商长江巴黎百富勤证券)、申万宏源承销保荐。
(二)券商之间的并购较为频繁
相对而言,证监体系下的金融机构市场化运作更为明显一些,相互之间的并购也更为频繁,特别是券商领域。例如,
1、申银证券先后合并万国证券(因327国债事件)和宏源证券,1998年君安证券因MBO事件被国泰证券合并,东方证券2005年托管北方证券、中信证券等重组华夏证券为中信建投,2009年海通证券收购大福证券,2012年中信证券收购里昂证券。
2、2015年国金证券收购粤海证券,西南证券并购国都证券,2017年中金证券收购中投证券等等。再加上一些银行系金融机构也不断对证券公司进行股权吸纳以及证券公司不断尝试涉足期货、基金等领域,表明证监体系下的金融机构稳定性要明显弱于银保监会体系下的金融机构,当然这也是市场化的一种具体体现。
3、除2019年的天风证券收购恒泰证券、中信证券收购广州证券外,因将自有资金为股东提供融资、以购买和租赁房产名义向股东关联方划款、以证券资产管理客户的资产为股东提供融资而于2019年11月15日被证监会接管的华信证券算是自2007年汉唐证券破产清算以来的又一家清算券商,据悉目前正由宁波开发投资集团发起设立的甬兴证券正在计划接收华信证券的资产。
(三)多家券商之间具有紧密的关联性
这些券商主要有申万宏源西部证券(申万宏源的全资子公司)、收购青岛万通证券后成立的中信证券(山东)、收购长财证券后的恒丰长财证券、收购联合证券后的华泰联合证券、基于中投证券(原南方证券基础上成立)的中金财富证券、建立在金通证券基础上的中信证券(浙江)、被中信证券收购的广州证券(原控股股东为越秀)。
此外中国证券业协会在统计券商排名时,也会将部分关联性较高的券商进行合并处理,如北京高华与高盛高华,长江证券与长江保荐、长江资管,第一创业与一创投行,东方证券与东证资管、东方花旗证券,方正证券与瑞信方正、民族证券,光大证券与光证资管,广发证券与广发证券资管,国联证券与华英证券,国君证券与国君资管、上海证券,海通证券与海通证券资管,恒泰证券与恒泰长财,华泰证券与华泰联合、华泰资管,华鑫证券与摩根士丹利华鑫证券,中泰证券与中泰证券资管,山西证券与中德证券,兴业证券与兴证资管,银河证券与银河金汇证券资管,浙商证券与浙商证券资管,中信证券与中信证券(山东)、金通证券,招商证券与招商资管,财通证券与财通资管,国盛证券与国盛资管,申万宏源与申万宏源承销保荐、申万宏源西部,东北证券与东证融汇,渤海证券与渤海汇金资管,中金公司与中投证券等。
(四)多数券商进行了更名
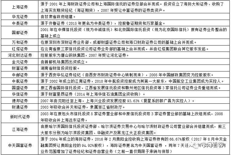
我们现在看到的很多券商是更名后的,主要有粤开证券(原联讯证券)、世纪证券(原江西省证券公司)、东海证券(原常州市证券)、东天证券(原苏州市证券)、方正证券(原浙江省证券公司)、英大证券(原蔚深证券)、华林证券(原江门证券)、国联证券(原无锡证券)、华安证券(原安徽省证券公司)、联储证券(原众成证券)、华鑫证券(原西安证券)、中泰证券(原齐鲁证券)、中航证券(原江南证券)、华信证券(原财富里昂证券)、中天国富证券(原海际证券)、长城国瑞证券(原厦门证券)、*藏西**东方财富证券(原同信证券)。
(五)多数券商由信托演化而来
信托行业在历史上经历了六次大整顿,每次整顿过程中均会有很多信托公司会消失于历史中,而这些消失的信托更多是被重组整合进券商中,如恒泰长财证券、渤海证券、中天证券、大通证券、东北证券、中信证券、国元证券、国都证券、红塔证券、国盛证券、新时代证券、江海证券等。



五、证券行业发展历程简述
(一)国外维度
中国券商行业充分借鉴了国外的经验,特别是美国。
1、20世纪初期,美国各类机构开始通过发行债券和股票来筹措发展经费,而政府明确规定发行证券的公司必须要有中介机构,这一中介机构即承担着发行与承销的职能,大多是通过商业银行控制的附属机构来完成,也即当时是属于混业经营阶段。
2、1933年的《格林斯—斯蒂格尔法》,明确了金融业要分业经营,于是商业银行和投资银行开始相继分离。而1975年美国取消固定佣金制的做法,加剧了投资银行之间的竞争,并导致投资银行不断创新出各类金融产品,以提高金融服务能力,如利率期货、利率期权、资产证券化等,投资银行在当时也成为创造规避风险的金融工具的主要载体。
3、20世纪80年代后,美国开始加速迈入利率市场化时代,市场化进程使美国投资银行的发展步伐显著加快,1999年的《金融服务现代化法案》在利率市场化之余从法律上确认了混业经营模式。
4、直到2007-2008年金融危机,一些投资银行纷纷倒闭,才使得投资银行业的发展步伐有所放缓。
(二)国内维度
1987年9月27日由深圳市12家金融机构联合发起成立的深圳经济特区证券公司是我国第一家证券公司,至今已有30年。
1、1984-1998年:打基础
这一时期我国先后诞生了第一只股票、第一家证券公司、第一笔柜台交易以及集中交易市场形成、监管机构成立、相关法规发布等标志性事件,可以将其理解为我国证券行业的打基础阶段。
(1)1984年11月,飞乐音响公开发行了我国第一只股票,由工行上海信托投资公司开始代理发行,发行市场逐步形成。
(2)1986年9月,沈阳信托投资公司和工商银行上海分行信托信托投资公司静安证券业务部先后办理股票的柜台交易,标志着二级交易市场也开始慢慢形成。
(3)1988年,上海先后成立海通、万国和振兴等3家证券公司,同时1990-1991年上交所和深交所先后开业(二级市场开始进入集中交易时期)以及1991年8月中国证券业协会成立、1992年10月国务院证券委员会和中国证监会先后成立,标志着证券行业真正进入了基础设施建设不断完善的阶段。
(4)1995年《商业银行法》以及1998年12月《证券法》出台,标志着我国的金融业正式由混业经营进入到分业经营的阶段,银行、保险、信托与证券业务开始脱钩。
这一时期我国的证券业务最并非全部由证券公司承担,当时的证券业务也主要分散于各地人行分行、商业银行证券业务部、信托公司证券业务部、财务公司、保险公司以及财政系统等,证券业务的乱象非常突出,抗风险能力也比较薄弱。
2、1999-2005年:乱象整治与股权分置改革
资本市场形成的最初10-15年时间,恰逢1997-1998年的亚洲金融危机、加入WTO后的一系列举措(如2002年实施的浮动佣金制、一些合资券商和基金公司相继设立等)以及2001-2005年漫长熊市(这四年期间中国券商行业呈现全行亏损的尴尬局面)等一系列环境的变化,导致之前隐藏的一系列风险(如挪用客户资产、非法融资和对外担保、违规委托理财、账外自营、操纵市场等)也开始逐步暴露,整个证券行业均面临危机,2001年整个市场甚至对股市的发展道路还产生了争论。
(1)2004年1月国务院发布《关于推进资本市场改革开放和稳定发展的若干意见》(简称国九条),2004年8月——2017年8月证券行业进入综合治理并实施分类监管的阶段,当时处置了31家高风险证券公司(如南方证券、中经开信托投资、汉唐证券、华夏证券、大鹏证券、联合证券等等),并在客户资金的三方存管、从业人员特别是高管人员的资格管理以及信息披露制度等方面进行变革。
(2)2005年5月我国开始推动股权分置改革,并于2006年底基本完成。
(3)2005年7月证监会发布《证券公司综合治理工作方案》,2005年10月新修订的《证券法》获得通过,不再将证券公司分为综合类和经纪类,并建立以净资本为核心的监管指标体系。
3、2006-2011:资本市场改革缓慢推进
在经历2001-2005年的低潮期后,中国股市也于2006年步入了快速的牛市通道,但很不幸地在2007年适逢2007-2008年金融危机而终止,并在之后的长达十年时间里没有明显起色、平平淡淡。不过这一时期资本市场改进程并没有停止,特别是2008年证监会和世界银行在对中国资本市场进行全面评估后出版的《中国资本市场发展报告》,为后续的资本市场改革提供了借鉴。
(1)自2003年起相继推行证券发行上市保荐制度;取消股票发行价格核准制,推行市场询价制度。
(2)2004年5月正式设立中小企业板。
(3)2006年1月正式启动中关村科技园区股份公司进入代办股份转让系统试点,2006年9月成立中国金融期货交易所,
(4)自2006年起,变革全流通模式下的新股发行制度,包括大型企业境内外同时发行上市,引入战略投资者、超额配售选择权等制度安排。
(5)2007年-2009年,证监会开展了为期3年的“上市公司治理专项活动”。
(6)2009年6月,证监会启动新一轮新股发行体制改革,完善询价和申购机制,优化网上发行制度安排,重视中小投资者的参与意愿,加强风险揭示,同时取消了对新股定价的窗口指导。
(7)2009年10月30日,开通了创业板市场;
(8)2010年3月31日,证券公司融资融券业务试点启动。2010年4月16日,股指期货合约正式上市交易。2010年4月16日股指期货正式推出。
4、2012-2017年:券商创新大会推动下的伪创新
2012年5月,证券公司创新发展研讨会后,我国券商开启了所谓的“全面创新之路”,在2012年之后,我国券商在经纪业务、承销保荐以及自营业务之外,又新增了资产管理、私募股权、融资融券、转融通、质押式回购业务、现金管理、新三板业务等业务类别。尽管如此,券商行业仍无法回避2012年创新大会所带来的深远影响,特别是在券商资管行业领域,这也使得19家券商相继成立了资管子公司,并大量开展通道类业务(定向资管占比达到85%以上),券商的创新意识不仅没有增强反而还显著被抑制,券商资管规模在这一时间也从不到1万亿元迅速增至2017年一季度的18.77万亿元(其表内资产规模从1.72万亿增至2017年的6.14万亿元)。
5、2018——:严监管、科创板、新三板改革、头部券商与新《证券法》明确资本市场的国家战略地位
始于2017年的严监管让伪创新持续五年的券商行业面临严重冲击,其净利润在2016-2018年连续三年大幅下滑,券商资管规模也迅速萎缩7万亿至11.51万亿元左右。同时这一时期关于资本市场的改革也再次成为国家战略,如2019年推出的科创板、2019年推出的新三板(2020年将全面贯彻)、2019年11月提出打造航母级头部券商、2020年将要实施的新《证券法》等等。可以说资本市场改革在高层已经取得高度,后续在将进一步具体并加快推进的实施阶段,主要集中于注册制、提升上市公司质量、强化上市公司治理、严格退市制度、强化信息披露、做好投资者保护、培育中长期投资者、畅通各类资管产品进入资本市场渠道等各方面。
六、130家券商主要指标排名(截止2018年底)
(一)券商之间的分化较为明显,目前仅中信证券和海通证券的表内资产规模5000亿元,超过2000亿的券商也仅12家,除中信和海通外,从高到低分别为国君证券、广发证券、华泰证券、申万宏源、招商证券、中金、银河证券、东方证券、国信证券、光大证券。此外总资产规模位于1000-2000亿元的券商分别为中信建投证券、兴业证券、方正证券、安信证券、中泰证券与平安证券。
(二)券商的业绩情况也呈现比较明显的分化,且各年之间的波动幅度比较大,2018年24家券商净利润为负、88家券商的净利润虽然为正但不足10亿元。
(三)从表外资产规模(受托资金)来看,同样分化明显,中信证券以13431亿元遥遥领先,华泰证券、国君证券、招商证券资管、招商证券依次为7826.14亿元、7612亿元、7061亿元和7012亿元。





