

迎晖航空/文
前天(4月8日)看到中国AOPA的在其官网和公众号贴出《中国航空器拥有者及驾驶员协会环飞挑战赛评审意见》一文。突然想起了我还有这篇烂尾的文章,决定拿出来更新并发表。我对中国 AOPA 关于这件事的决定是很不赞同的,具体关于我自己的看法,直接拉到文末会细说。
因为对这两位女飞行家(在我眼里她们都是飞行家而不仅仅是普通的"飞行员")我都非常仰慕,同时关注了两个人的微博和公众号,也一直拿她们作为学飞期间自我鼓励的榜样。写此文希望可以站在粉丝的角度,用互联网找到的资源和两个人的社交媒体贴文,尽力还原两个人的环飞旅行以及之后持续多年的争议,希望写出自己作为外人对她们关于环飞争议的看法。
注意:环球飞行家网站 http://www.earthrounders.com/ 上面的内容准确性是没有经过认证的,完成环飞以后的飞行员填写在线"确认表格",然后系统生成页面,准确性依赖飞行员自己。
百万奖金的启发
一切的开端要追溯到2014年珠海航展。当年,被誉为中国环球飞行第一人的飞行家陈玮决定拿出100万人民币奖金鼓励中国女性参与到环球飞行的活动中,"作为中国环飞史的骄傲,也为了进一步推动中国通用航空的发展,陈玮联合中国AOPA决定用百万基金激励中国女飞行员实现环球飞行梦想!"(搜狐号上还留有一篇当时的文章《AOPA环球女飞挑战在云端 ,两名申请者即将启航》[3])。

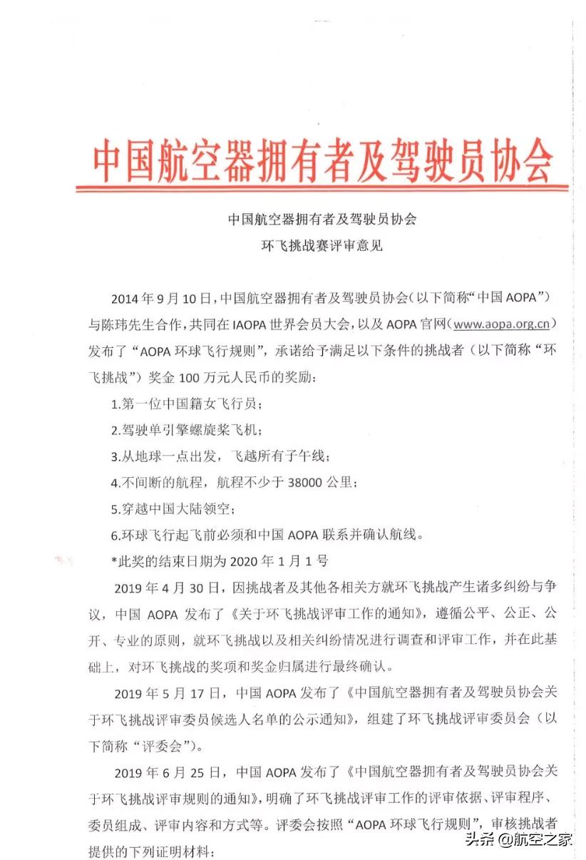
奖金的领取标准是这样的:
- 第一位中国籍女飞行员;
- (独自)驾驶单引擎螺旋桨飞机;
- 从地球一点出发,飞越所有子午线(即不能选择连接两顶点的极地环球);
- 不间断航程,航程不少于38,000公里(20515海里)
- 穿越中国大陆领空(英文版"To fly across China airspace");
- 环球起飞前必须和中国AOPA联系并确认航线
*此奖结束日期为2020年1月1日。
(括号里的内容是我加的,一是为了注释,另外中国AOPA后来删除了"独自"飞行的要求)
正是在百万奖金的激励和启发下,王争和陈静娴两位英雄的女飞行家开始了艰辛的准备,并筹备环飞航线踏上征程。为了准备环飞,陈静娴前往阿拉斯加学习水上飞机和山地飞行(都需要在记录本上增加新的教员背书 endorsement),又去了冰岛、格陵兰和肯尼亚等地,让自己熟悉复杂地形和极端气候的飞行要求。另一边,王争买了一架Piper Arrow(N8304N)并在2016年年初完成了一次环美飞行,同样也是为了熟悉各种地形,应对各种气候。
两位女飞行家的环飞之旅
陈静娴的环飞之旅

- 飞行情况:http://www.earthrounders.com/db_703.php? id= 593
- 确认表格:http://www.earthrounders.com/form_saki_chen.php
- 航迹追踪地图:https://share.garmin.com/RichardRohl(国内可能打不开,需要"科学"一下)
首先出发的是陈静娴,她提交给环球飞行家网站的航后确认表格里写的出发日期是"1/8/2016",实为2016年8月1日,估计是手误填错。福克斯(FOX)新闻在当日发了篇新闻报道[4]。和她一起出发的还有三位:Larry Rohl、Richard Rohl和Amanda Lincoln。其中陈静娴担任Pilot-in-command(根据ICAO DOC 9713文件,"Pilot-in-command" 或 "PIC" 可以翻译为"机长"),而Larry Rohl和Richard Rohl负责Safety Pilot。他们一行四人从美国俄亥俄州的克里夫兰KOCF机场起飞,向东沿加拿大、格陵兰、英国、法国、中东、南亚、中国、日本和阿拉斯加再回美国。飞越中国领空的时候穿过了海南和香港飞行情报区,当时在中国AOPA和很多其他人的帮助下完成了进出中国领空的许可。经过58天的飞行,汇报的总航程是21,119海里(39,070公里),于同年9月27日返回同一个机场KOCF成功完成环球飞行。

同机四人合照。摘自T&G飞行俱乐部的脸书专页
陈静娴驾驶的飞机是登记号为N19MT的1976年产Bonanza A36,固定翼单发螺旋桨可收放起落架飞机。速度不快巡航速度120节,使用雷康明IO-520系列发动机(自然吸气,没有涡轮增压)。从照片看,使用传统六块仪表(6-pack),并有基本的GPS导航能力(Garmin 430)。另外该机还装有翼梢油箱(tip tank),有一定延程作用。从各种来源来看飞机并没有为环飞作特别的改动。

N19MT 飞机的仪表板(此时飞机应该正飞在太平洋上空)
她的飞行前两段(一直到魁北克才开始记录)并没有出现在追踪地图上,猜测那时候是忘记打开或者还没有购买追踪设备。不过她在社交媒体的贴文以及其他新闻媒体的报道可以基本证实前几段飞行的时间地点等信息,虽然不够精确但已经足够。她一路的微博贴文,基本与旅程的航路和日期是对应的,可以交叉检查。

陈静娴飞过中国大陆空域的航迹(自西向东)
王争的环飞之旅

- 飞行情况:http://www.earthrounders.com/db_703.php? id= 590
- 确认表格:http://www.earthrounders.com/form_julie_wang.php
- 航迹追踪地图:https://go.spidertracks.com/public/flywithjulie#/flights(国内可能打不开,需要"科学"一下)
王争的飞行比陈静娴晚出发两周,根据她提交的确认表格、各种媒体的自述和社交媒体贴文,她应该是2016年8月17日从美国德州艾迪生KADS机场出发先飞往加州(有的媒体报道是8 月18日,有的媒体报道是8月16日,这里取确认表格上的日期)。与陈静娴不同的是,她的环球飞行是单人独自飞行。在加州的KMCE机场对飞机完成改装,拆掉后排和右侧座椅加装副油箱,还加装了追踪设备,并在这个机场获得FAA的许可。9月2日从KMCE起飞继续一路向西跨太平洋到夏威夷,然后经马绍尔群岛、菲律宾、中国、东南亚、南亚、中东、西班牙,然后横穿大西洋到加拿大再飞回美国。飞越中国领空的时候也是经过了香港和海南的飞行情报区,她微博里提到经过自由飞行协会的协调还有专业大牛的帮助垫付落地费,才能完成落地中国的任务。根据她在确认表格里写的经过17天(有媒体报道18天,还有报道19天的),总的直线距离20715海里(她提供了所有落地机场的代码,我在skyvector.com上输入以后得到的总航程是20747.6海里),于同年9月19日在同一个机场KADS落地完成单人环球飞行。注意:确认表格里填写的落地日期是错误的,具体降落日期是根据实时追踪地图的数据查到的。

王争飞越中国领空时的航迹(自东向西)
王争驾驶的飞机是一架登记号为N517CP的2008年产西锐(Cirrus)SR22 GTX第三代,固定翼单发螺旋桨不可收放起落架飞机。使用一台大陆IO-550-N发动机(也没有涡轮增压)。飞机装备先进的Garmin G1000系统。由于减重并增加了副油箱,实际最大航程可以达到2400海里,关岛拆掉一个油箱以后依然可以达到2000海里。另外,SR22的发动机动力比陈静娴环飞所用的Bonanza A36要高一点点。王争的飞行从加州之后应该是开始启用了追踪设备,记录下来的航程是连续不间断的(因为GPS信号错误或操作失误导致的间断已经忽略)。从KADS出发到KMCE这段并没有记录,也没有足够旁证,虽然后来的微博有发照片,但是还是无法很好的证明。外加起飞机场和日期,这些都没有很好的记录,导致了很多争议(后面详述)。

摘自王争微博
那么,谁符合奖金标准呢?
首先来看性别——显然没问题,都符合。
其次来看国籍,我认为只要在环飞当时两个人是中国国籍即可。即便当时拿了绿卡也没事,因为*拿绿卡并不等于归化入籍。*目前貌似这一点也没啥争议。
然后看飞机型号,无论是Bonanza A36还是Cirrus SR22(这两种飞机都是我最爱)都符合单发螺旋桨的要求。没争议。
再来看航程,陈静娴的总航程是21,119海里(39,070公里);王争的总航程是20715海里(或skyvector.com的数据20747.6海里)。两个人的总航程都超过了38,000公里(20515海里)。没争议。
至于飞过中国领空,两位女飞行家都选择了从香港和海南情报区飞过,并落地海口机场。没争议。从追踪地图上可以知道一个细节,陈静娴在9月2日到9月11日之间飞机停留在海口(人未必一直在海南呆着),同时王争从9月8日到9月10日也在海口,猜想她们俩在重合的时间段里有没有见过面?
两位的环飞路线都没有选择极地路线。没争议。
另外根据这篇文章《AOPA环球女飞挑战在云端,两名申请者即将启航》[5],中国AOPA在她们出发之前应该是知情并同意了的。也没争议。
最后来说质疑比较大的部分,就是两位女飞行家是否"不间断"环球飞行。陈静娴的实时追踪基本上看是不间断的,但是从KOCF到魁北克之间的两段航程只能靠她自己的微博和新闻媒体报道作旁证,具体时间和地点欠缺足够精准的数据。不过还是足以证明整个环球飞行是"不间断"的。
王争因为是单飞,外加没有邀请当地新闻媒体,她又专注飞行而较少发微博,导致对她飞行的证明力就天然弱了一些。再加上并没有从一开始就使用追踪设备(这一点和陈静娴是一样的),更要命的是环飞之后她自己对新闻媒体的说辞也是莫衷一是。所以前三段飞行的争议比较大。一是起飞日期到底是何时,以及起飞机场到底在哪里?另外结合自述环飞是17天,那么9月2日是对的,可是根据追踪地图的数据,她在9月2日从加州的KMCE启程前往夏威夷,不是KADS。那么从8月17日到9月2日这段时间的飞行算不算环球飞行呢?还是总时间算33天(从8月17日到9月19日)?我曾在微博私信问她要加州这-几段飞行的证据,她发给我一张ForeFlight截图,而这个截图并没有说服力,因为这是Foreflight的飞行计划页面截图,而不是飞行的追踪数据(ForeFlight有记录实时飞行数据的功能,不知道2016年有没有这个功能)。

ForeFlight飞行计划截图
所以除了"第一"尚有争议(下面会深入讨论)以外,我认为无论是王争还是陈静娴,两位女飞行家都成功完成了环球飞行,并且都符合中国AOPA的奖金发放标准。可是如何解释那几段追踪地图上没有的航程呢?不妨反过来想,现有的实证可以证明她有能力完成95%的环球飞行,那么没记录下来的两段飞行她就没有能力飞了?对业余飞行员陈静娴和专业飞行员王争来说,那两三段没有记录下来的在美国境内的飞行不过就是一二百海里,她们都在美国学飞拿到执照同时王争还供职于美国本地航司的专业飞行员,环球飞行后面95%都飞得下来,这样的航程会难倒她们?所以此时不用靠证据,用逻辑思维简单想一下就能明白了。更何况类似的情况在各种环球飞行中发生很常见,一队美国人环飞也没用追踪设备完全靠社交媒体,上一站还在日本品尝美食,几天后下一站就到了西雅图,试问他们和飞机是怎么"运"到西雅图的?社交网络上也没见有人怀疑啊。
所以,用杠精思维去质疑她们俩没有完成某几段航程真的没有意义!2018年年底我曾花大量时间研究王争的微博,用一张加州山火的照片试图帮她还原在加州的飞行。现在看来为了反对杠精思维而如此过度思考是多么愚蠢!
究竟谁是第一?
再来就是争议最大部分——谁是第一?
如果看成是比赛,同时起跑,谁先到终点谁是第一名。如果把2014年珠海航展上陈玮发出的百万奖金邀请看成发令枪的话,陈静娴先起跑的,然后王争后来者居上并反超,早陈静娴8天到终点。所以王争是第一。
可是且慢!这不是传统意义上的比赛。首先总航程两位就相差了400多海里;另外由于王争用的Cirrus SR22的飞行性能相对较好一丢丢,并且为环飞做了特别改装,可以飞更远。陈静娴的Bonanza A36的飞行性能稍逊,也没经过改装,单段航程也更短,可是陈静娴她们是自西向东飞,可以很好的借风势;另外王争毕竟是单飞,行李也少,更专注飞行几乎不旅行和社交,她处理酒店住宿签证等等这些事情也更容易。相对的陈静娴是一行四人,飞行之外的各种杂事本来就复杂,外加到当地景点游玩品尝美食(我觉得这才是环球飞行里应该干的事!)肯定会增加更多额外时间。
所以这时候就会发现,评判谁是第一变得很困难,因为判定第一的标准,很模糊又很宽泛。那么奖金该给谁?
争议,*谤诽**还有"宫斗"
正是因为在认证第一上的困难,各种争议就产生了。首先是2016年珠海航展上,陈玮先是给了王争一张百万奖金的支票展示板,应该是表示对她环飞的认可了。然后貌似这笔钱又没兑现。后来2017年陈静娴诉王争夫妇侵犯名誉和*谤诽**,2018年王争又反诉,两位女飞行家在美国和中国各种诉讼官司(夹杂撤诉和驳回)......一直到2019年中国AOPA成立专家委员会专门处理这件事。

2016年珠海航展陈玮给王争颁奖
先来说说争议:成都商报的报道[6]把争议都列了出来,下面说说我对一些争议点的看法。(题外话:我很不喜欢成都商报这篇文章的标题。"美女"字眼很博眼球,但真的没必要,她们都是用能力证明自己,而不是美貌)
王争质疑陈静娴是自己驾驶飞完全程的吗?其实这个问题根本不重要!陈静娴在其微博和媒体报道中都说自己作为机长完成环飞,那么她就是pilot-in-command。在FAR(联邦航空条例)的91.3中规定:
(i) The pilot in command of an aircraft is directly responsible for, and is the final authorityas to, the operation of that aircraft。
这个定义里根本没说必须亲自动手驾驶。这就如同我学飞时,即便全程都是我在驾驶,但是真正履行机长职责的却是我的教员,因为他是直接负责飞行安全并有最终决定权!更何况陈静娴已经成功拿到执照,并有多名教员背书(endorsement)她在不同型别(Category)和等级(Class)的航空器上行使机长(acting as a PIC)职责的能力。另外看一个人的飞行能力不能光看飞行小时数,还要综合各种因素考量的。
从日本飞到阿拉斯加的那一段落地侧风太强,是由安全飞行员的Larry完成的落地,这能证明她能力不足吗?不能!反而证明了她的谨慎,不逞强,明白自己的personal minimum,还证明了她有作出恰当ADM(Aeronautical Decision Making,航空决策制定)的能力。作为持有CFI(飞行教员)、CFII(仪表飞行教员)和MEI(多发教员)的王争不可能不知道FAR 91.3的这些条款,作为供职在航司的专业机长更应该明白ADM的重要性。所以如此质疑意义何在?
而陈静娴和陈玮则质疑王争完成环飞的证据不足。作为70后的王争确实不如80后的陈静娴更懂得使用互联网工具给自己做宣传,更不懂得像陈静娴那样借由网络大V的宣传助攻,也许是曾经在传统媒体工作束缚了王争的思维,导致在移动互联网时代的自我宣传与陈静娴的代沟越发凸显。更何况她又是单飞,靠她一个人能做的宣传实在是太少。外加前三段航程没有追踪设备,她自己对出发日期和地点的解释一直不明确,又不知道为什么当时没找当地媒体报道,全程一心专注飞行。关于对她是否"不间断"飞行的争议解释,上面已经说了,这段不再赘述。
另外陈静娴在微博爆出有关王争的新闻报道、社交网络宣传很多是出自王争丈夫之手或运营团队。我认为这一点反而无可厚非,本来王争早年是媒体人,她深谙媒体的运作方式,为己所用有啥不可?
还有就是陈静娴说王争因为看到陈静娴要开始环飞,于是赶紧出发。我认为这是没有证据的诛心论断了,作为职业的法律工作者陈静娴不应该说这种没证据的诛心言论吧?王争在当年春季完成环美飞行,就有计划环球,不能因为两人使用的保险公司是一样的就轻言王争"窃取"劳动成果。
还有从陈静娴微博爆出王争还曾*谤诽**陈静娴"雇人假飞"等,另外王争的维基百科页面被人篡改,陈静娴的微博还爆出王争的学历婚姻等某些非公开背景信息等等......到这一步就已经不仅仅是争议了,在我看来这就是两个女人之间的"宫斗"了。虽然人无完人,但是这样的低级互斗(有英文媒体称为"dogfight")不仅伤害了她们自己,还让支持的粉丝看到了她们的自私、嫉妒、精致利己以及为达目的不择手段,更伤害了那些打算借由她们环飞壮举激励自己的人。作为她们两人的粉丝,我是非常非常失望的。
这篇关于两人之间纠纷的英文报道“Was she first? WPB pilot embroiled in legal battle over around the world flight[7]”,这篇文章写的超级好,强烈建议全文阅读,里面有句话说的很好:
"All in one, a sad story, far from our spirit of friendship, honesty and cooperation"
奖金该给谁?
这些争议之所以会产生,主要是因为奖金发放标准太宽泛。又因为同时两个人竞争,奖金发放就会面临挑战。但是正像后来删除"独自"飞行的这个标准一样,制定模糊宽泛的标准的初衷就是为了激发更多的人参与,借由女性环球飞行让更多的人学习飞行,最终促进中国通航的发展。不要忘了这个初心!
如果让我来判,奖金应该给谁呢?
- 为什么不能并列第一?
其实有两位参与者同时竞争,这是一件大好事。王争和陈静娴一位在国内,一位在国外;一位相对年轻一点,一位成熟一点;一位专业律师但业余飞行员成功完成环球,一位专业飞行员但独闯单飞环球。如果两位能够珠联璧合强强联手一起合作推动更多女性参与学习飞行,无论是让女性以航空为事业,还是以让女性以航空为乐趣却有独当一面的专业能力,都是极大促进中国女性的独立自强,提高女性社会地位的。所以我本来提议完全可以认证这两位都是"第一",陈静娴和王争都是第一位环球飞行的中国女飞行员,同时王争还是第一位单人环球飞行的中国人。
- 奖金该给谁?
既然并列第一了,奖金当然平分就可以了。但是这样还不行,因为王争曾在美国发起对陈玮以及在中国发起对中国AOPA的诉讼,所以给她的奖金要扣除应诉和请律师的费用(没有应诉就算了)。还有一种处理奖金的做法就是设立共同基金,两位都在微博上有过表示要把奖金捐出来,既然如此拿这笔巨款成立一个基金是很不错的,比如叫做“争娴女性飞行员激励基金”,中国AOPA可以代管(这样中国AOPA一下名利双收!)。
我建议的做法当然属于"和稀泥",不过谁会真正纠结那些细节呢?只要能够让通航热起来,飞机飞起来,回头再看这些争议不过就变成历史长河中的一段花边新闻罢了!
我对中国 AOPA 评审意见的看法
作为设立挑战和奖金的中国AOPA,其目的不仅仅是为了发放一笔钱,更重要的是要让这两位女飞行家同时也是母亲带领女性独立自信,让更多女性投入航空领域,提高女性社会地位;推动中国通航事业(不仅仅是能赚钱的"产业")更好地向前发展,让更多国人参与到通航中去,从学飞开始,从仰慕这些偶像开始;让孩子们不仅仅只是关注流量明星,可以树立远大理想抱负,敢于战胜困难挑战自我......
我认为:评审的结果不仅同时否定了两个人的努力,也让这六年来(从2014年开始)给予她们两位完成环球飞行壮举各种协调和帮助的各协会(包括了中国AOPA)还有热心人,以及期待利用环球飞行振兴通航事业的圈内人,还有如我这样朴素的航空爱好者们寒了心;这样的结果严重偏离中国AOPA设立这项挑战的初衷,将这项挑战仅仅只是作为一种比赛,而没有站到更高层面去看待;甚至我相信也不是陈玮在天之灵愿意看到的结果。
我猜想也许中国AOPA是想惩罚她们的"宫斗"行为,制止进一步闹大。这完全可以通过设立共同基金会来实现,对外看上去是设立了一个基金,但是对她们两个人而言,为了个人小利而损大局,必须要付出代价。完全可在认可并列第一之后,以设立基金的名义名正言顺地剥夺两个人获得奖金的权力。同时以此为契机将两位女飞行家的个人经历和环飞壮举树立成典型,树立青年和女性榜样,利用共同基金让更多人参与进来。
在为中国AOPA的评审结果唏嘘,同时也在感慨本来最好的结局可以是多方共赢,而不该是现在的零和 ending!
【参考资料和脚注】(有些已经遗失了)
- 中国 AOPA 的评审结果:http://aopa.org.cn/Content_Detail.asp?Column_ID=37687&C_ID=20015277
- 其他英文媒体报道:https://www.courthousenews.com/chinese-aviatrix-launches-dogfight-in-ny-court/
- 介绍陈静娴环飞的文章https://card.weibo.com/article/modules/show/id/2309404392115776913510
- 介绍王争环飞的文章 https://www.sohu.com/a/115033705_204255
- 陈静娴微博里关于与王争的争议和诉讼https://card.weibo.com/article/modules/show/id/2309404286090205895858
- 其他国内媒体报道的两人纠纷:https://new.qq.com/omn/20180929/20180929A228YB.html
- 环球飞行家网站:http://www.earthrounders.com/