周末假日想去玩
去远点的地方
没车加上时间不够多
并且各个景区的门票贵...
一系列的问题真是把人难住了

有没有近点的
不用舟车劳顿
而且免费的景点呢?
有!
在西安市区内
有一个美轮美奂、鸟语花香的地方
它就是计划于5月
正式向社会公众免费开放的
新渭沙河湿地公园
新渭沙河湿地公园航拍
那这处西安“新打卡地”长什么样呢?
一起来看看吧!
“满目金黄香百里,一方春色醉千山”
在沣西新渭沙河湿地公园
油菜早已经开出一片金色花海


玉兰和桃花也竞相开放


春日的盛装五彩斑斓
但少有的青翠和粉白相间
也是别有一番滋味


有花与河流相伴
春日里最舒适的午后就在这里啦


想逃离都市的喧嚣,感受时光变慢
来这里就对了!


那这里怎么去呢?
想先睹为快的小可爱们
地图搜索“励志东路派出所”
然后向东300米
就是新渭沙湿地公园的范围了!
在西安其实还有很多免费又值得玩的地方
免费开放公园
西安的很多公园都免费对外开放
风景好还不要钱!
你逛了几个?
01
大明宫国家遗址公园
大明宫国家遗址公园是世界文化遗产
全国重点*物文**保护单位
建筑平面略呈梯形
拍照特别好看
大明宫位于太极宫东北部的高地
在这里
可以俯瞰整个长安城

地址:西安市新城区自强东路585号
tips:每个月的第二个周三为景区免费开放日,免费日当天开放1000个免费名额,可通过官方微信进行预约。
02
大唐芙蓉园
大唐芙蓉园是西北地区最大的文化主题公园
这里拥有国内最大的仿唐建筑群
公园内有两个“全球最大”:
全球最大户外香化工程
全球最大水幕电影表演
到了夜晚灯火辉煌
处处灿烂夺目

地址:西安市雁塔区芙蓉西路99号
tips:大唐芙蓉园自2019年4月起实施西安市民免费开放日活动,开放时间为每月15日(国家法定节假日及园区举行重大活动日除外),每次5000人,需要在每月10日-13日大唐芙蓉园景区南门售票处预约。
还有这些公园也免费哦~
▼


免费参观博物馆
13朝古都以及千年建都史
为西安留下来大量的历史文化遗产
不管是古代还是近代的历史遗存
都能在西安的博物馆里找到踪影
01
陕西历史博物馆
古都明珠,华夏宝库
透过这些精美的历史*物文**
汲取值得理性张扬的精神财富

地址:西安小寨东路91号
tips:实行“免费不免票”,每天限量限时发放免费参观券4000张(每日14时前限2500张,下午限1500张),发完为止。散客(凭身份证或有效证件)参观一人限领一票,当日有效,过期作废。
02
西安博物院
秀丽的园林景观掩映唐代千年的古塔
彰显西安悠远的历史
这就是昔日的盛世雄风

地址:西安市碑林区友谊西路72号
tips:限额领票参观,需携带身份证,每天向社会公众发放免费参观券3000张;周二闭馆。
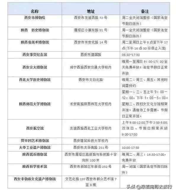
还有这些博物馆也免费哦~
▼

西安周边免费景点
西安周边这些免费景点
除了外地游客值得一去
对于西安本地人来说更是
“近水楼台先得月”
01
袁家村
袁家村
热闹古朴,熙熙攘攘
这里有很多美食
汆肉丸粉丝、汤厚德麻花、驴蹄子面
看得眼花缭乱
吃到停不下来...

地址:陕西省咸阳市礼泉县古御路
02
昆明池
昆明池是公元前120年
汉武帝在上林苑
周、秦皇家沼池的基础上扩建兴建的
我国历史上第一座大型人工湖泊
也是我国历史上最大的人工湖

地址:长安区沣东新城
03
渼陂湖
渼陂湖位于鄠邑区以西涝河西畔
历史上,这里是秦、汉上林苑
素有“关中山水最佳处”之美誉
渼陂湖的盛景重现
为西安又添一处优美的水生态景区

地址:西安市鄠邑区涝河西畔
还有这些景点也免费哦~
▼


如果你不喜欢走着看景点
那你也可以选择坐着看风景哟!
旅游公交线路
西安旅游公交线路共13条
环山旅游1号、2号,游1-游10
▼


想领略西安风景
还可以选择坐双层公交游览
包括19路、25路、284路
603路、608路、609路六条线路(来源陕西省文化和旅游厅)
▼

怎么样,西安及周边这么多免费的景区,周末或节假日没事就去转转吧。
南哥,隐居终南山十余年,种菜、养花、品茶、旅行…隐居终南山下,梦想游遍天下,关注“跟着南哥去旅行”,了解隐居生活,一起寻找各地美景美食,发现好玩又有趣的事情吧。