学术论文格式规范图片 (学术论文标准格式规范)

很多人不会写学术论文,其实学术论文并没有想象中的那么难,看看下面几篇学术论文标准格式的规范范本你就会了!

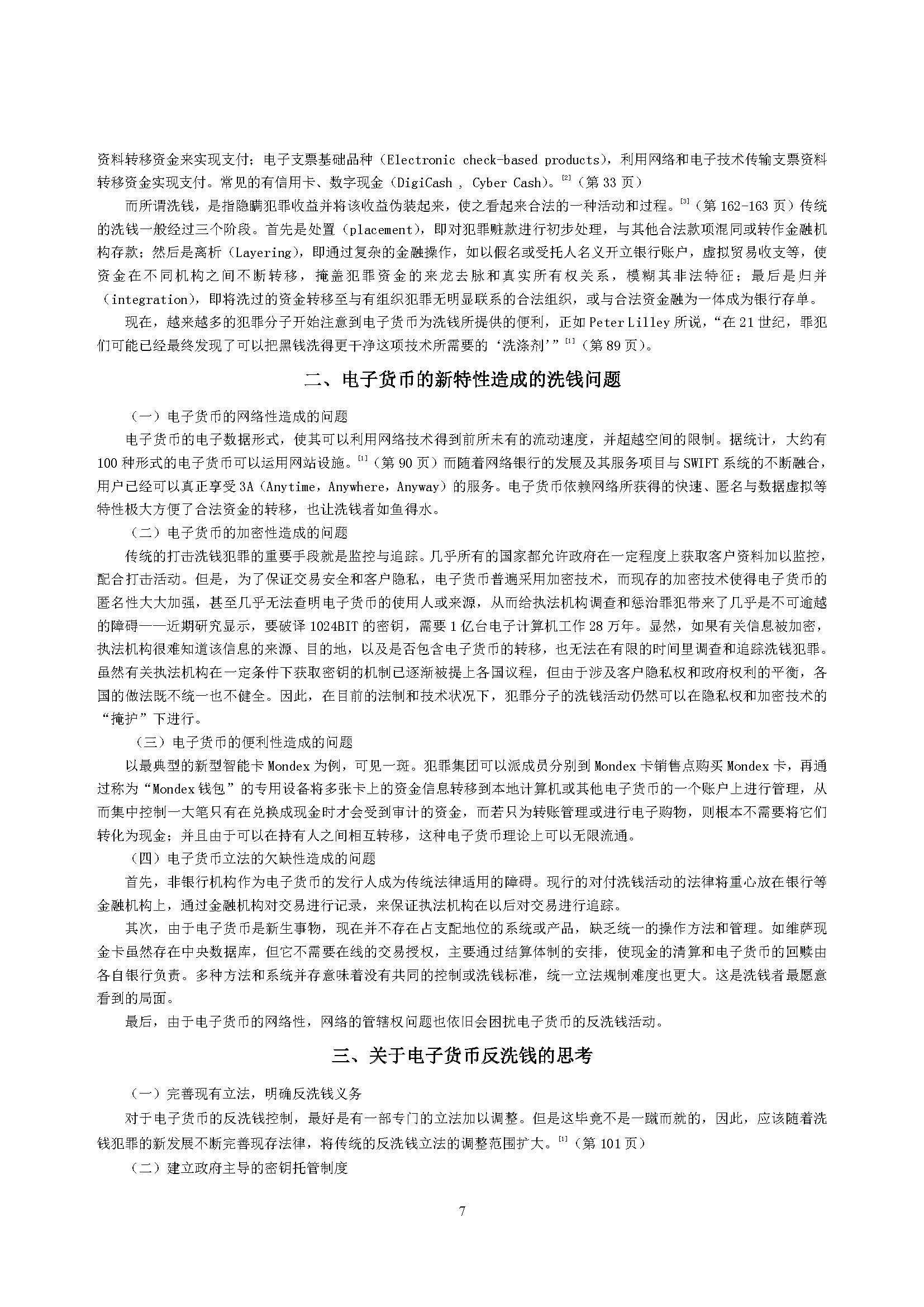
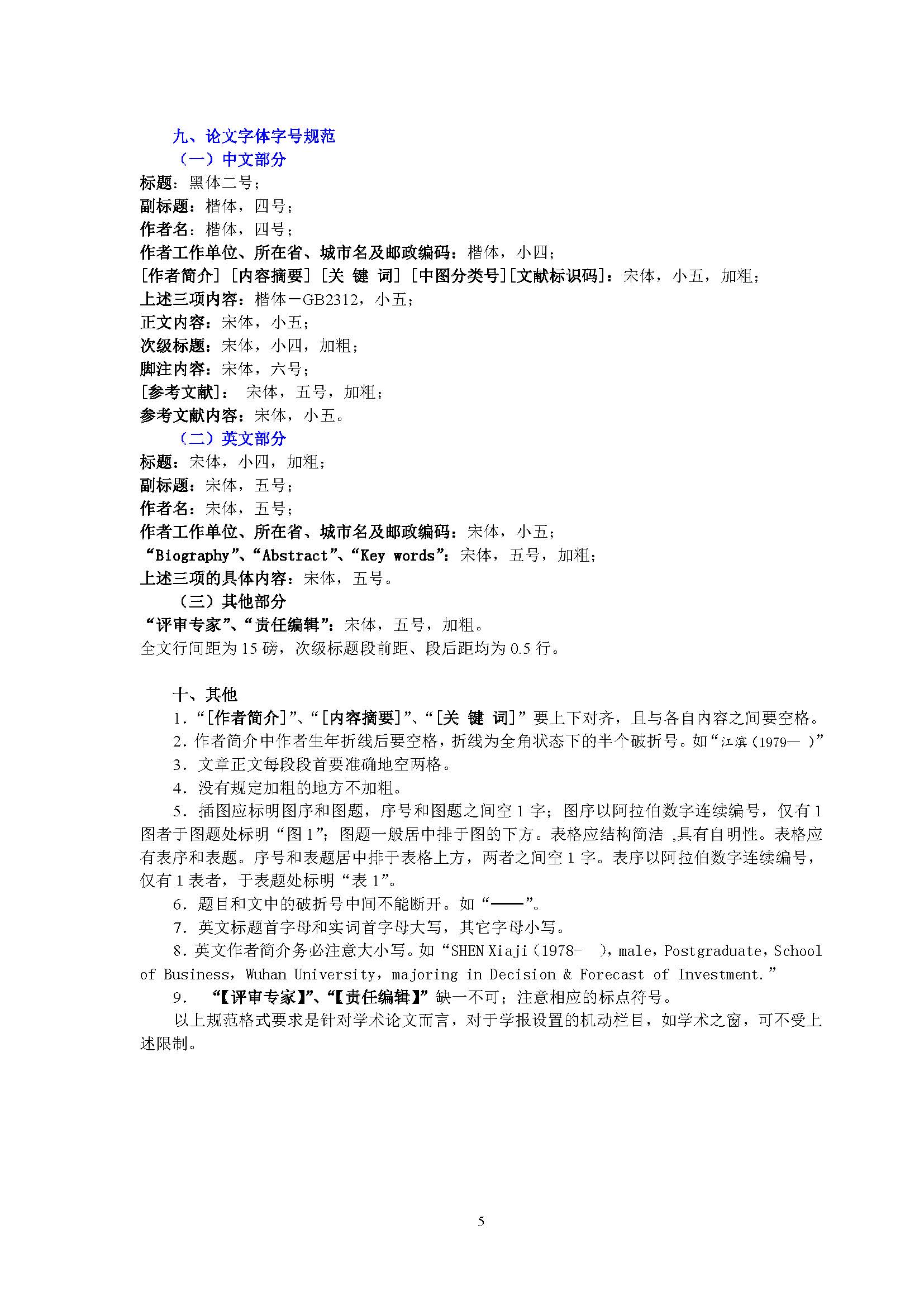
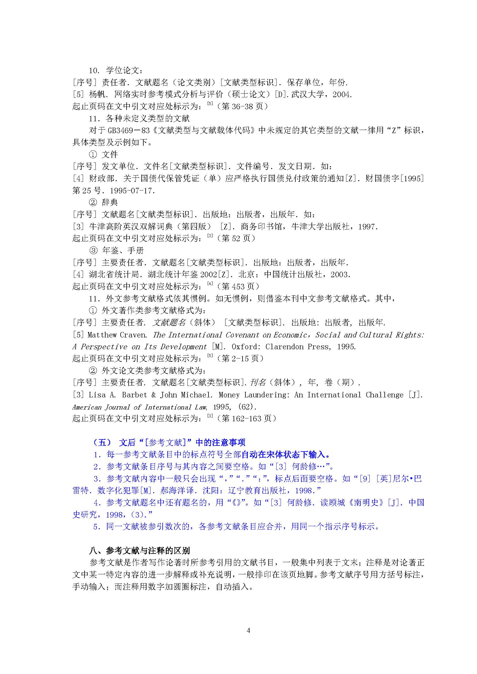
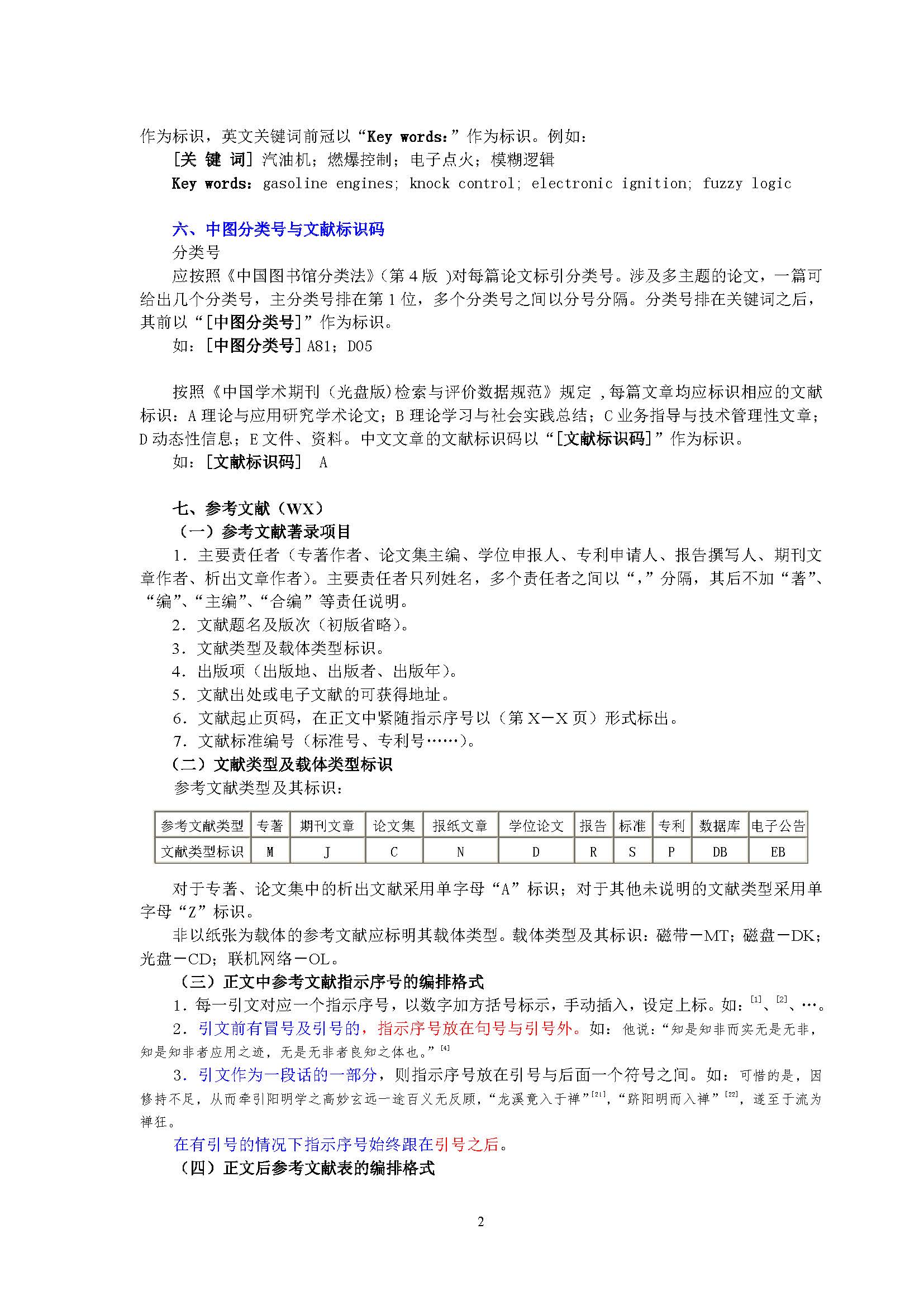
学术论文标准格式和范文,学术论文的标准格式模板图片

学术论文标准格式和范文,学术论文的标准格式模板图片

学术论文标准格式和范文,学术论文的标准格式模板图片

学术论文标准格式和范文,学术论文的标准格式模板图片

学术论文标准格式和范文,学术论文的标准格式模板图片

学术论文标准格式和范文,学术论文的标准格式模板图片

学术论文标准格式和范文,学术论文的标准格式模板图片

学术论文标准格式和范文,学术论文的标准格式模板图片

学术论文标准格式和范文,学术论文的标准格式模板图片