
文 © 源自网络
2019年5月9日,人教版高中数学新教材正式发布。从2019年秋季学期起,全国各省(区、市)将分步实施新课程、使用新教材。
许多吃瓜同学或许好奇,新教材主要由现在还在初三的同学们使用,跟我们又有什么关系呢?
当然有关!尤其是今年高一,且准备参加新高考的童鞋,虽然大家还在使用旧教材,但新高考已经站在了“新课标”“新教材”的肩膀上命题。

而新教材提供的新思想,新方法,值得大家借鉴学习。
本文我们就先整顿了一些关于新教材的变化,让大伙儿先大致了解了解,一起来看看吧!
综述
在教材结构上,新教材将原先的必修+选修体系变更为“必修+选择性必修+选修”体系。
必修
必修课程包括五个主题,分别是预备知识、函数、几何与代数、概率与统计、数学建模活动与数学探究活动。数学文化融入课程内容。高中毕业考试内容,较简单,但也是高考中的基础内容。
选择性必修
选择性必修课程包括四个主题,分别是函数、几何与代数、概率与统计、数学建模活动与数学探究活动。数学文化融入课程内容。内容较难,与必修课程共同组成高考难度。
选修课程
为自主招生提供参考
核心变化
必修和选修内容的调整
常用逻辑用语、复数由原来的选修内容调整为现在的必修内容
数列、变量的相关性、直线与方程、圆与方程由原来的必修内容调整为现在的选择性必修内容
删减
删去了《必修3》中“算法初步”相关内容
删去了《选修2-2》中“推理与证明”相关内容
删去了“框图”相关内容
删去了“简单的线性规划问题”“三视图”相关内容
合并
“解三角形”由原来单独的一章内容合并到“平面向量”章节里
增加
必修和必选修均增加了数学建模与数学探究活动
新教材目录及具体内容变化
必修
内容变化
必修1
第一章 集合与常用逻辑用语
删减了命题及其关系——原命题、逆命题、否命题、逆否命题
删减了简单的逻辑连结词“或”、“且”、“非”
增加了必要条件与性质定理的关系,充分条件与判定定理的关系以及充要条件与定义的关系。
第二章 一元二次函数、方程和不等式
删去了简单的线性规划问题
第三章 函数概念与性质
在函数的概念的内容中删去了映射
第四章 指数函数与对数函数
-
第五章 三角函数
在三角函数里删去了三角函数线(正弦线、余弦线、正切线)
必修2
第六章 平面向量及其应用
将原来单独的一章内容“解三角形”融入进“平面向量”这一章内;
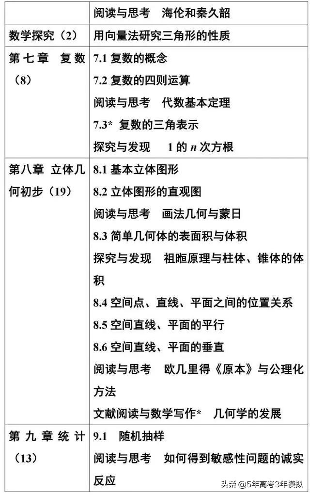
第七章复数
-
第八章 立体几何初步
删去了三视图相关内容。
第 九 章 统 计
新增了用样本估计“百分位数”相关内容。
删去了系统抽样和变量的相关性
将“变量的相关性”移到了选择性必修中。
第十章概率
增加了随机事件的独立性
选择性必修
内容变化
选择性必修第一册
第一章 空间向量与立 体 几 何
空间直角坐标系以前是安排在必修2圆与方程里面,现在将此内容放到了空间向量与立体几何这一章内
第二章 直线和圆的方程
去掉了直线与圆锥曲线的位置关系的表述。
第三章 圆锥曲线的方程
降低了对抛物线知识的考查难度
选择性必修第二册
第四章 数列
数学归纳法原来在推理与证明里,现在放在数列里,并且变为选学内容,不作为考试要求
第五章 一元函数的导数及其应用
在一元函数导数及其应用里,删去了生活中的优化问题和定积分问题(定积分的概念、微积分基本定理、定积分的简单应用)
选择性必修第三册
第六章 计数原理
-
第七章 随机变量及其分布
概率中的超几何分布由原来的“理解”变为“了解”,降低了要求
增加了全概率公式,提高了要求
统计中相关系数提高了要求,增加了样本相关系数与标准化数据向量夹角的关系内容
第八章 成对数据的统计分析
将必修中的变量的相关性移到此,但删去了统计案例
新教材目录









点击下方蓝色【了解更多】
▼▼▼文字查看全国高考第一名精彩视频