目 录
第一章公司策划结构 2
第二章各部门的岗位职责 3
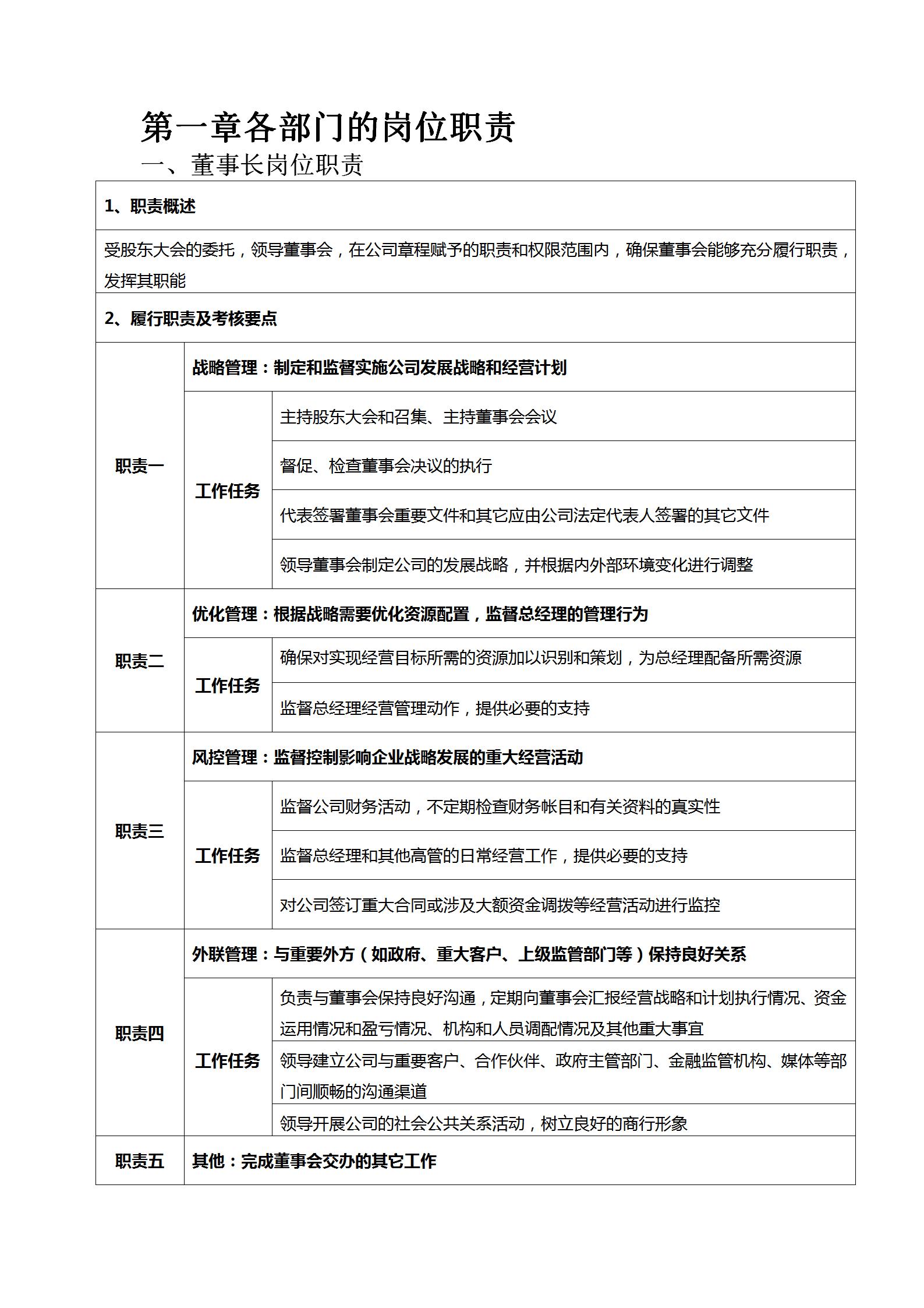
一、董事长岗位职责 3
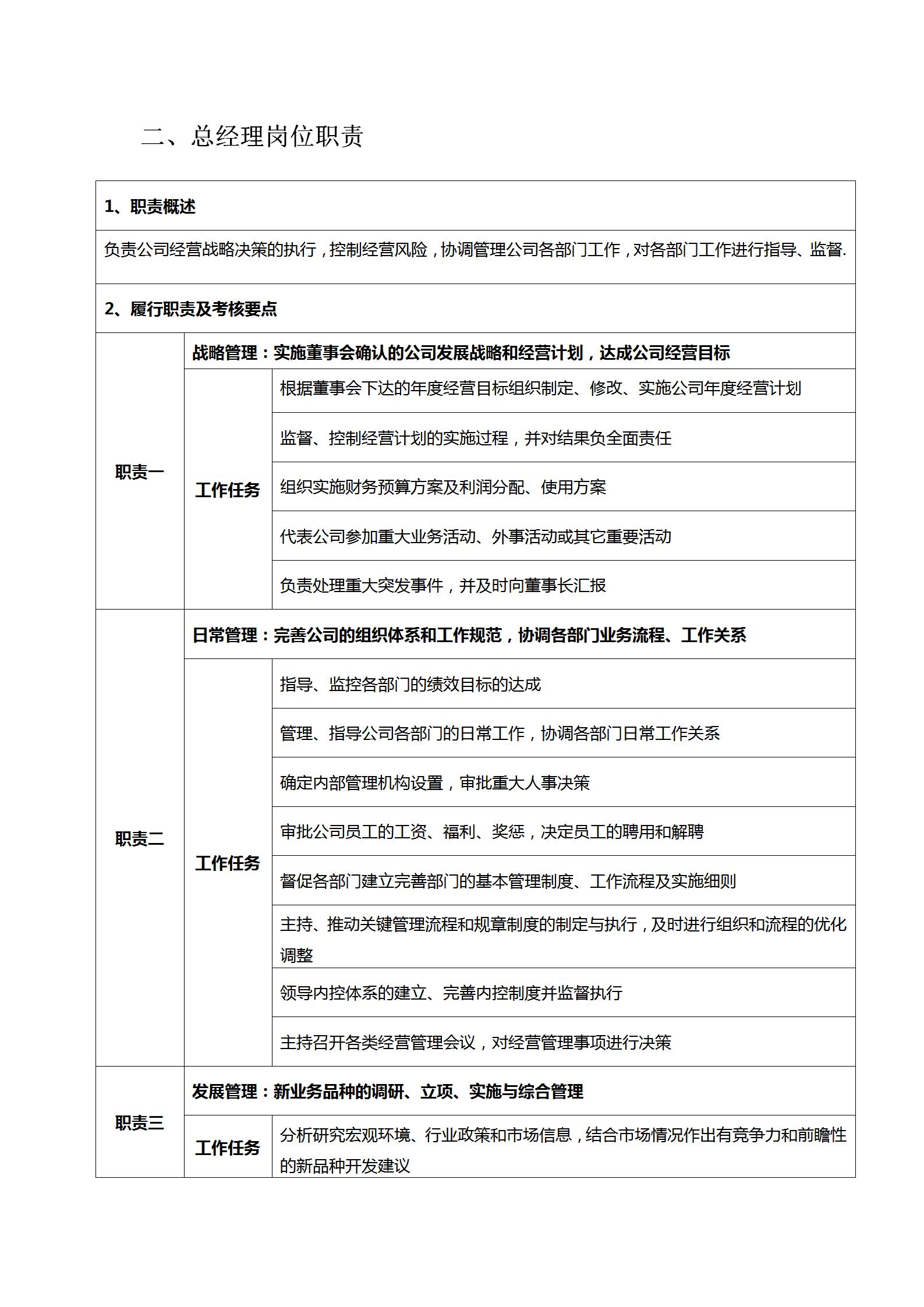
二、总经理岗位职责 4
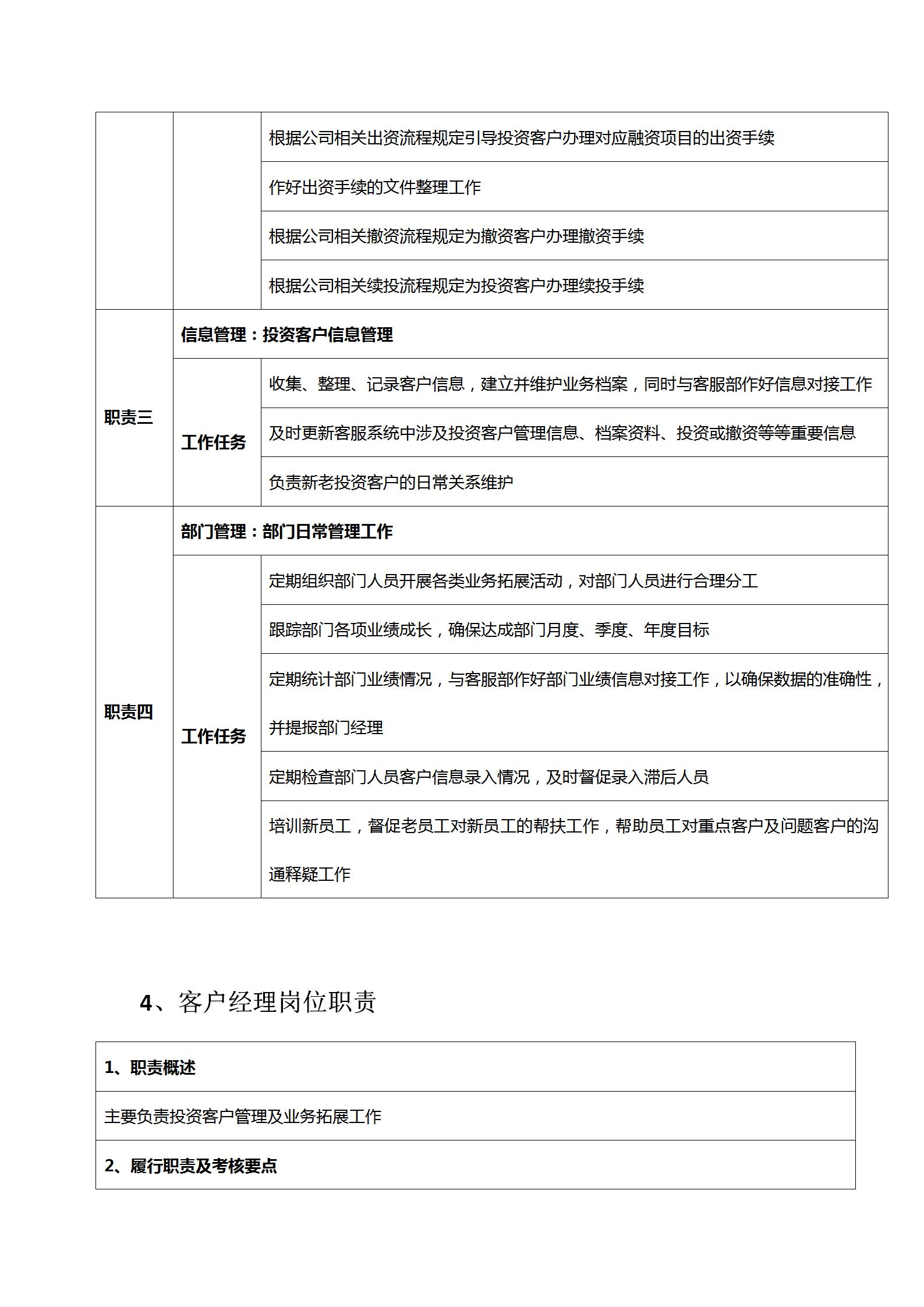
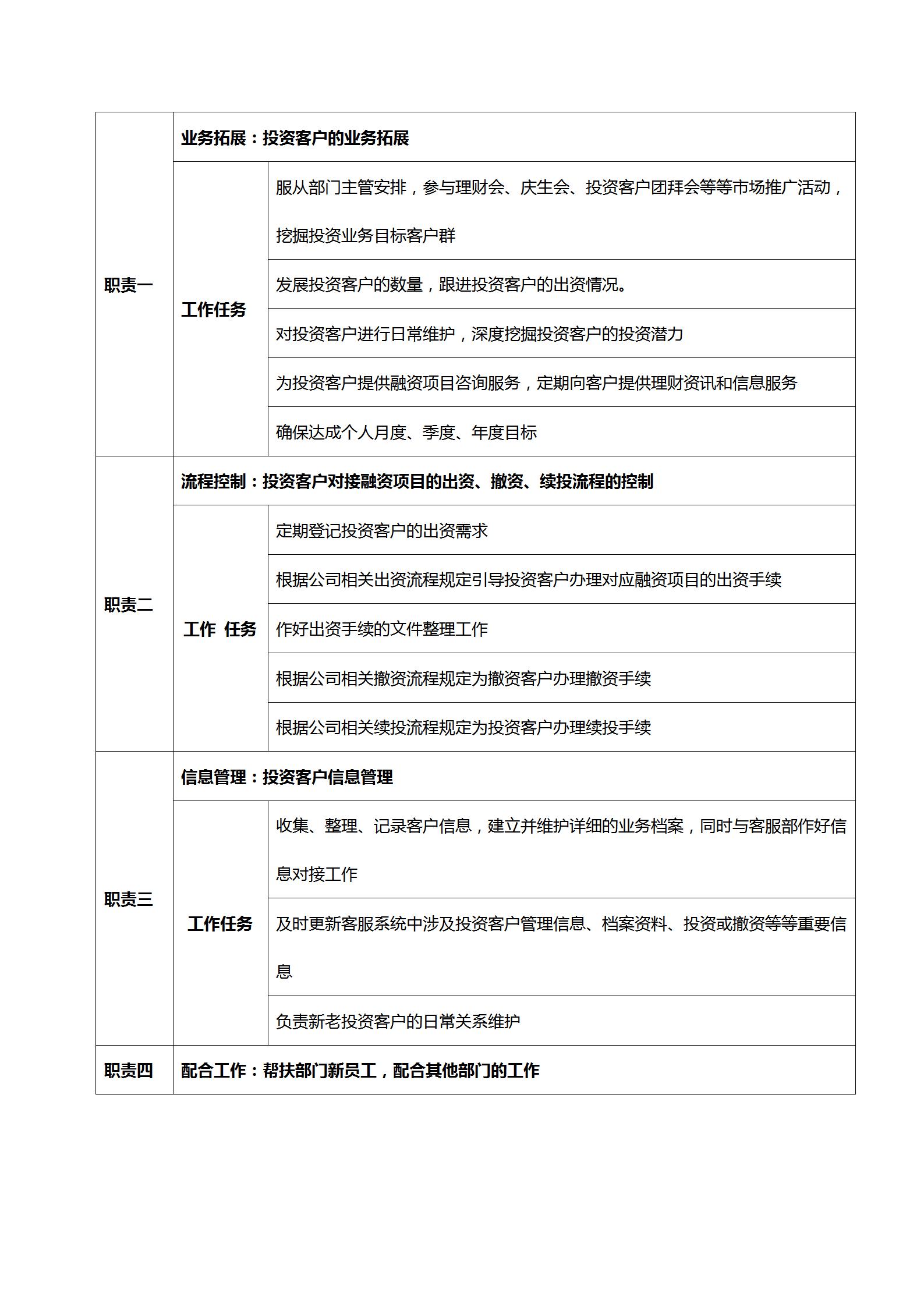
三、投资部岗位职责 6
四、项目部岗位职责 12
五、风控部岗位职责 18
六、客服部岗位职责 23
七、财务部岗位职责 29
八、行政部岗位职责 36
九、人资部岗位职责 43
第三章、各部门业务流程 51
一、投资部 51
二、项目部 53
三、风控部 58
四、客服部 64
五、财务部 69
六、行政部 71
七、人资部 74
第四章工作表格汇总 79
一、项目部 79
二、风控部 85












【温馨提示】
该份资料合计91页,我们已经为您整顿成电子文档
如果您觉得这份资料对您有帮助
希望获取完整的电子版内容参考学习
您可以关注+评论+转发
然后私信:0818