距离高考越来越近不知道大家复习的怎么样了呢?
对于文科生来说,要想学好地理这一科目,首先一定要把知识基础打牢固以不变应外变。其次,有些知识需要死记硬背,必须要找到规律,在头脑中建立一个知识结构图。有些知识需要理解,要和实际联系起来和自己已有的经验联系起来。比如:地图、气候、时差、天文、文化等。
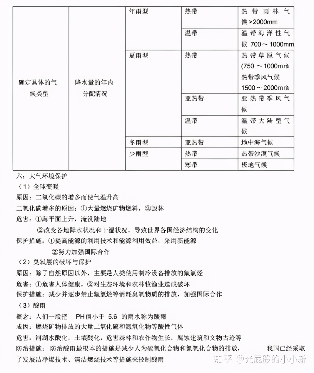
为了帮助大家更好地学习地理这一科目,今天整顿分享《高中地理知识点大全》,吃透这份资料,考试至少也能85分!快来学习吧!(准高三生也强烈建议收藏啊,都会用得到的!)
完整高清电子版获取方式:
点击我的头像
私信发送:【资料】这两个字,即可(都是免费分享的,放心领!)






