(赢商网报道)7月1日,在香港回归20周年的这个重要日子里,深圳市龙华新区也迎来保利天街的正式开业。
据赢商网了解,该项目位于龙华新区龙观东路与清龙路交汇处(地铁龙华线清湖站D出口450米),龙华汽车站正对面。
由深圳市优资行商业运营有限公司招商运营的保利天街,面积2.7万平方米,是70、80、90后聚集的24小时不打烊“体验式购物街区”。
据深圳市优资行商业运营有限公司总经理王红晓透露,该项目招商率达90%,餐饮业态占比42%。
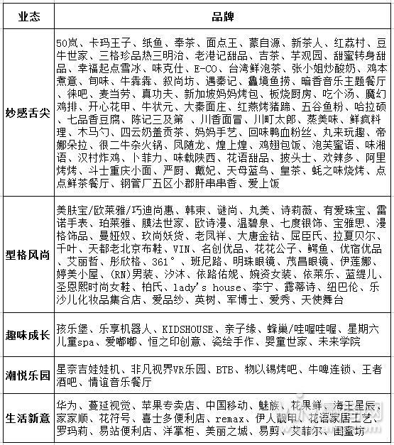
目前已经引进包括非凡视界VR乐园、KIDSHOUSE、面点王、蒙自源、新茶人、红荔村、豆牛世家、三格珍品热三明治、老港记甜品、吉茶、芋观园、珀莱雅、膜法世家、欧诗漫、温碧泉、七度银饰、宝雅思、漫格饰品、曼娅奴等100多家品牌--
妙感舌尖:50岚、卡玛王子、纸鱼、奉茶、面点王、蒙自源、新茶人、红荔村、豆牛世家、三格珍品热三明治、老港记甜品、吉茶、芋观园、甜蜜转身甜品、幸福起点雪冰、味克仕、E-CO、台湾鲜泡茶、张小姐炒酸奶、鸡本煮意、旬味、牛犇犇、叙尚坊、遇秦记、鱻境鱼捞、暗香音乐主题餐厅、徕吧、麦当劳、真功夫、新加坡妈妈烤包、板烧厨房、吃个汤、魔幻鸡排、开心花甲、牛状元、大秦面庄、红燕烤猪蹄、五谷鱼粉、哈拉硕、七品香豆腐、陈记三及第 、川香面冒、川町太郎、蒸美味、鲜疯料理、木马勺、四云奶盖贡茶、妈妈手艺、回味鸭血粉丝、丸来玩趣、帝娜朵拉、很二牛杂火锅、凤随龙、煌上煌、鸡翅包饭、泡芙蜜语、味湘语、汉村炸鸡、卜菲力、味载陕西、花语甜品、披头士、欢辣多、阿里烤烤、斗士重庆小面、严厨、戴妃、天母蓝鸟、皇茶、蚝之味烧烤、点点鲜茶餐厅、钢管厂五区小郡肝串串香、爱上饭
型格风尚:美肤宝/欧莱雅/巧迪尚惠、韩束、谜尚、丸美、诗莉薇、有爱珠宝、雷诺手表、珀莱雅、膜法世家、欧诗漫、温碧泉、七度银饰、宝雅思、漫格饰品、曼娅奴、玖尚妖货、老凤祥、大唐金钻、屈臣氏、拉夏贝尔、千叶、天都老北京布鞋、VIN、花花公子、鳄鱼、优宿优品、艾丽哲、彤欣格、361°、班尼路、明珠眼镜、茂昌眼镜、伊莲娜、婷美小屋、(RN)男装、汐沐、依路佑妮、婉资女装、依莱乐、蓝缇儿、圣恩熙时尚女鞋、柏氏、lady's house、李宁、露蒂诗、纽巴伦、乐沙儿化妆品集合店、爱品纱、英树、军博士、爱秀、天使舞台
趣味成长:孩乐堡、乐享机器人、KIDSHOUSE、亲子缘、蜂巢/哇喔哇喔、星期六儿童spa、爱嘟嘟、恒之印创意、瓷绘手作、婴童世家、未来学院
潮悦乐园:星奈吉娃娃机、非凡视界VR乐园、BTB、物以锡烤吧、牛啤连锁、王者酒吧、情谊音乐餐厅
生活新意:华为、蔓延视觉、苹果专卖店、中国移动、魅族、花果鲜、海王星辰、家家顺、花符号、喜士多便利店、remax、伊人靓甲、花语家居工艺、罗玛莉、易站便利店、洋掌柜、美丽之城、易剪、艾菲尔、闺蜜坊

其中,非凡视界VR体验馆面积600多平方米,融合14台最前沿VR设备,辅以44台传统游艺设备,可容纳200-300人。

另外,还项目拥有龙华片区最大的IMAX影院-保利影院,面积4000多平方米。以及24小时不打烊的芒果酒吧街。

值得一提的是,保利天街开业当日,2017首届“暗香杯”街舞大赛在这里上演,舞者光荣,188磅巨型蛋糕现场Show,音乐节、百人快闪等各类Show嗨翻全场。

以及爵士、钢管舞、T台、少儿才艺秀场,啤酒音乐节,魔术视界,于7月1日至3日,在保利·天街3天狂欢不停摆,快乐不落幕。