上市时间

上市交易合约时间

LPG期货合约挂盘基准价

LPG期货合约表

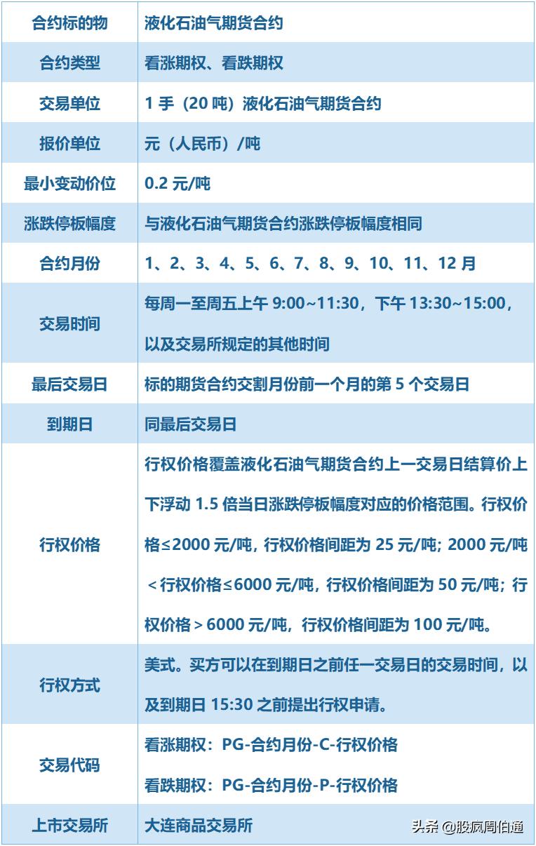
LPG期权合约表

LPG基础知识介绍
1. LPG的基础知识

1.1 LPG的定义
液化石油气(Liquefied petroleumgas )是石油产品之一,由气田伴生气或炼厂气通过加压、降温、液化得到的一种无色、挥发性气体。
在石油开采过程中,石油和油田伴生气同时喷出,利用装设在油井上面的油气分离装置,将石油与油田伴生气分离。油田伴生气中含有5%左右的丙烷、丁烷组分,再利用吸收法把它们提取出来,可得到丙烷纯度很高而含硫量很低的高质量液化石油气。欧美、日本等国家供应的液化石油气,多数属于这种。
炼油厂石油气是在石油炼制和加工过程中所产生的副产气体,其数量取决于炼油厂的生产方式和加工深度,一般约为原油质量的2%-5%左右。根据炼油厂的生产工艺,可分为蒸馏气、热裂化气、催化裂化气、催化重整气和焦化气等5种。这5种气体含有C1~C5组分,利用分离吸收装置将其中的C3、C4组分分离提炼出来,就获得液化石油气。目前,从炼油厂催化裂化中回收液化石油气是国内民用液化石油气的主要来源。
LPG常温常压下为气态,在国际上,LPG通常是纯丙烷、纯丁烷的纯气形态,采用冷冻罐低温液化运输;在国内LPG主要是混气,丙丁烷以及烯烃混合物,采用压力罐液化运输。
液化石油气的主要通途分为燃料以及化工原料。在燃料领域,LPG热值高且清洁环保,主要消费为餐饮、民用以及工商业;热值约24000大卡每立方,是天然气的三倍;化工领域为部分替代石脑油,生产汽油添加剂以及丙烯等。

1.2 LPG的标准
LPG属于二类危险化工品产销经营需要危化品许可证。检测国标混气的标准通常有物理指标、成分指标、残留物以及腐蚀指标等。

1.3 LPG的消费特点
燃料用LPG都是混气,虽然C3、C4都可用于燃烧,但不经济;民用LPG的C3组分在20%~60%之间,对于C3含量低于20%的LPG,加气站通过混入纯气C3提升比例。燃料用LPG的替代性较弱,由于其清洁、灵活、不依赖管道、配套成本较低等因素,成为农村煤改气的首选;在餐饮业,店面租赁双方不愿承担高昂的天然气接驳费用,使LPG成为理想且灵活的气源。
化工用LPG纯气、混气皆有,混气通常加工作为MTBE、烷基化油等,纯气则是汽油添加剂以及脱氢制丙烯。化工用LPG的替代性强,部分可与石脑油互相替代。
1.4 LPG的产业链
LPG的产业链主要分为两块:伴生气和炼厂气。在石油开采过程中,石油和油田伴生气同时喷出,利用装设在油井上面的油气分离装置,将石油与油田伴生气分离,最终得到纯丙烷和纯丁烷,纯丙烷主要作用脱氢制丙烯,纯丁烷则是深加工得到MTBE、烷基化油等,最终主要用作汽油添加剂。

我们这里主要介绍炼厂气。经过根据炼油厂的生产工艺,可分为蒸馏气、热裂化气、催化裂化气、催化重整气和焦化气等5种。这5种气体含有C1~C5组分,利用分离吸收装置将其中的C3、C4组分分离提炼出来,就获得液化石油气。具体来看,原油通过常减压后得到蜡油、柴油等,蜡油经过催化后可得到催化液化气,收率约13%;渣油通过焦化后获得焦化液化气,收率约7%;还有部分加氢裂化得到加氢催化液化气,收率4%左右。
通过常减压装置分馏出的蜡油,经过催化裂化装置获得丙烯原料气,通过气体分馏装置获得混合C4以及丙烯等;混合C4通过醚化物装置后获得MTBE以及醚后C4;醚后碳四可通过异构装置获取MTBE以及清洁气等;同时醚后碳四也可通过异辛烷装置,获得烷基化油等。


1.5 LPG的仓储运输
通常LPG为一体化贸易,及供应-贸易-运输一体化。在供应端全部为罐内储存,且储罐自用,市场中无公共仓储设置。常见的储藏罐为球型储藏罐、槽罐以及钢罐等。2018年LPG储罐容量约336万吨,其中炼厂罐61万吨,主要为控制压力,占比18%;进口罐容量275万吨,主要为控制温度,占比82%。华北、华东和华南三地库容较为充足,储罐容量为312万吨,占全国的93%。

1.6 LPG的定价基准
国际LPG主要定价为北美MB、沙特CP以及日韩FEI。
北美MB(FOB):MB是美国南部地区Mont Belvieu的简称,为全美国石油石化及页岩气的产业聚集地。MB价格是目前北美地区最常用的LPG定价标准,通常以OPIS发布的Non-TET指数和Argus发布的LPG现货指数为参照,附加升/贴水及管道运费(8~12 c/Gal),即得液化石油气的FOB出厂价。
中东—沙特阿美月度合同价CP(Contract Price),FOB:CP的定价是基于前一个月沙特阿美石油公司月初、月中、月底3次招标的中标价,并参考现货价格趋势而制定的价格,于每月底对外正式公布下一个月的CP。
FEI(日韩CIF):FE到岸价是由阿格斯与普氏能源资讯制定的普氏价格指数,折射LPG在远东地区的到岸价格, 作为LPG在东北亚地区到岸价格的重要参考。

2. LPG的基本面信息

2.1 全球LPG的供应
2019年世界LPG供应量约3.18亿吨,每年增速总体保持在2%-5%之间,其中伴生LPG占比约62%,炼厂气占比约38%。由于美国页岩油的发展,新增产能主要来自美国,未来中东以及澳大利亚预计也将有新增产能。
具体来看,北美地区产量增速最快,2019年产量约为9145万吨,以伴生气为主,占世界供应量的27%。中东地区产量增速有所放缓,2019年产量约为6849万吨,同样以伴生气为主,占比22%;亚洲2019年产量约为7717万吨,主要以炼厂为主(中国),世界占比约24%。2018年全球产量前五的国家分别为:美国(0.76亿吨,24%)、中国(0.38亿吨,12%)、沙特(0.29亿吨,9%)、俄国(0.17亿吨,5%)以及加拿大(0.14亿吨,4%)。


2.2 全球LPG的需求
2019年消费约3.13亿吨,总体保持在2%-5%的增幅;其中主要消费地区为亚洲;燃料用LPG约占总消费的64%,化工气约占28%;燃料用气以及化工用气是新增LPG消费的主力。具体来看,亚洲消费占比全球的45%,当中东北亚为最主要的消费地,全球占比约29%,印度约9%,东南亚约7%;北美为第二消费地区,占比约17%。消费结构中,化工用气的占比逐年提升。亚洲地区主要以燃烧用途为主,化工消费逐渐提升,主要增量为中国;印度则基本全部为燃料消费。



2.3 全球LPG的贸易
全球LPG贸易量超过1亿吨,其中中东为主要出口地,2019年约0.4亿吨,但是因中东产量增幅的放缓,总体出口增长速度缓慢;而美国因页岩气的开采,LPG产量快速增长,LPG出口量大幅上升,成为第一大出口大国,预计未来将超越整个中东成为第一大出口地。前五大出口国分别为美国(33%)、卡塔尔(11.6%)、阿联酋(11%)、沙特(9.6%)以及俄罗斯(8.3%),前十大出口国出口量占整个出口量的96%。
亚洲地区为净进口地,主要为中日韩以及印度,并且随着深加工的发展,进口量将进一步上升。排名前五的进口国为中国(18.5%)、日本(12%)、印度(12%)、韩国(7.6%)以及印尼(5.4%),前十大进口国占总进口量的70%。中国因中美贸易战的原因,从18年下半年起停止从美国进口,贸易商转向中东进口更多的LPG。相反,日本、韩国、印尼等国的进口中,美国占比大幅提升。印度仍然是以中东为主要进口地,但是逐渐开始进口美国货。


海上LPG运输通过液化石油气船。液化石油气船主要运输以丙烷和丁烷为主要成份的石油碳氢化合物或两者混合气。依据载运各种气体的不同液化条件而分为全压式(装载量较小)、半冷半压式(装载量较大)和全冷式(装载量大)。液化气船因其特殊用途而产生了各方面的特殊要求,其技术难度大,代表当今世界的造船技术水平,船价为同吨位常规运输船的2~3倍,是一种高技术、高附加值的船舶。
全压式又称常温压力式,是把货物置于常温条件下加压超过蒸发气压的压力,使货物变成液化状态。少数气体诸如乙烷、乙烯、甲烷在高于临界温度下再加压也不液化。全压运输船的船舱不需设置隔热与低温冷却设备。通常最高设计温度为45℃,最高设计压力为1.75-2.0MPa之间
半冷压式又称常温压力式,是把货物置于常温条件下加压超过蒸发气压的压力,使货物变成液化状态。少数气体诸如乙烷、乙烯、甲烷在高于临界温度下再加压也不液化。全压运输船的船舱不需设置隔热与低温冷却设备。通常最高设计温度为45℃,最高设计压力为1.75-2.0MPa之间
全冷式又称为低温常压型,液化气贮存于不耐压的液舱内,处于常压下的沸腾状态。液舱设计压力一般为0.025MPa,单个液舱容积很少受限制,适宜建造大型船舶,容量大多为50000-100000m³。
2.4全球LPG供需
全球LPG供应与需求处于上涨的趋势,但长期处于供应过剩的状态,主要因为LPG是石油气田的伴生气以及炼厂的副产品,随着石油开采的提高以及炼厂产能的扩建,LPG产量不可避免的逐渐提升;同时化工用气需求的大幅增加带动LPG总体消费的上涨。

2.5 中国LPG的供应
我国2019年LPG的产量为4135万吨,同比提高8.83%,产量总体维持在较高的增速。其中LPG产量最高的省份为山东省,产量为1407万吨,占比34%,其次为广东(11%)、辽宁、江苏、浙江等地,因此华北为LPG最主要产地,占比41%,其次为华东(16%)、华南(16%)、东北(11%)、西北(8%)、华中(7%)。从炼厂产量分布来看,地方炼厂产能达到42%,三桶油占比为51%。


2.6 中国LPG的消费
中国2019年表观消费为6069万吨,同比增长8.6%。其中燃烧用LPG为主要消费领域,占比51%,化工用LPG占比为45%,并且化工消费占比逐年提升,一部分为主营炼厂自用的增加,一部分为深加工产能的投放;化工用途中,43%用于生产MTBE,30%为烷基化油,22%为丙烷脱氢,5%为其他冶炼等用途。在消费地区中,因华北为最主要生产地,且化工用料占比最高,主要因为山东的地炼以及深加工企业较为集中;华东以及华南消费紧随其后,且主要消费为燃烧通途,其中华南燃烧占比为最高。接下来将会介绍LPG下游消费的具体情况。


2.7 LPG的下游
LPG的下游主要为MTBE、烷基化以及脱氢制丙烯,另外丁烷法顺酐以及醋酸仲丁酯由于产量占比较小,本文将不做介绍。
2.7.1 MTBE
我国MTBE产能总体处于增长状态,不过自2018年开始增速明显放缓:一方面我国MTBE产能过剩,厂家较为谨慎;另一方面国家大力推广乙醇汽油。目前总体产能严重过剩,未来新增产能较少,主要用途为自用。根据卓创的统计,2019年我国LPG产能为2268万吨,同比增加6.8%;如果根据隆众的统计,排除掉常年不开工以及破产的企业,我国2019年MTBE的产能实际上在下降,降幅约10%,一定程上与产能过剩有关。根据卓创的数据,2019年我国MTBE产量为1306万吨,开工率约57%,自2016年以来逐步下降。中国地方地炼MTBE产能共计1767万吨,其中主要集中在山东,为939万吨,占比53%,其次为东北、华东等地。MTBE的生产有两种方式(传统装置和异构装置,详细见前文),利润统计方式因装置以及炼厂差别较大。未来2020年预计新增产能为66万吨,全部为炼化一体化装置。


2.7.2 烷基化
2019年我国烷基化装置产能为2113万吨,同比增长16.4%;烷基化产量为1020万吨,同比增长6%,开工率逐渐下降至48.%。由于全国执行国六汽油标准,烷基化油优势逐渐体现,国内中石化、中石油以及独立炼厂自建烷基化装置较多。山东烷基化占比为30%,是最大产能地;深加工企业占比60%,主营炼厂以及地炼占比40%。预计2020新增产能205万吨。


2.7.3脱氢制丙烯
2019年我国脱氢制丙烯产能约为678.5万吨,同比上涨2.1%;产量为598万吨,开工率约90%,较之前有所下降。脱氢制丙烯预计为未来LPG化工用增长最多的板块,2020年预计新增产产能396万吨。


2.8 中国LPG的进出口
2019年中国进口LPG约2068.5万吨,同比上涨8.9%;其中液化丙烷进口1494.5万吨,同比上涨11%,占LPG总进口量的;液化丁烷进口559.8万吨,同比上涨4.4%。近几年LPG进口总体呈现上涨趋势,但是由于新增产能不足,自2016年起年增速在放缓。
2019年中国出口LPG约140.8万吨,同比上涨19.4%,近几年总体呈现下降趋势,一方面由于国内资源相对紧张,缺口较大,另一方面受出口成本等限制。2019年的增幅主要因为为转出口。

2.9中国LPG的贸易。
燃料用LPG主要从华南、华东等沿海地区流向内陆,化工用LPG则是从全国各地集中向山东流动。具体来看,华北地区需求最大,且主要为山东地区化工用途,因此华北主为净流入地,而华南华东等地为主要净流出地。


2.10 LPG平衡表
总体来看,中国LPG总供给量不断提升,且对外依存度已上升至约32%。随着炼厂自用LPG需求量的上升以及深加工产能的新增,预计未来LPG化工需求不断上升,并进一步提高对外依存度。

2.11 LPG的定价
燃料用LPG价格年均超过50%,波动非常大;各个地区价格相关指数超过0.9;相对而言华南地区价格相对最低,主要因其为净流出地。化工用LPG由于炼厂上下游一体化贸易等因素,价格相对复杂。LPG的定价可以总结为一句话:国产气涨价看进口,降价看炼厂库容;进口气参考国际价格指数。若进口气价格上涨,通常炼厂会考虑利润提高LPG售价;LPG作为副产品,炼厂库容在设计之初并未注重,因此总体容量较小,当库存较高时,厂商会选择主动降价出售。化工用LPG可以当燃料用LPG出售,因此化工LPG下限为燃料气。
影响LPG因素较多,在国际上主要参考原油、CP、FEI以及船期运费等,国内主要参考炼厂检修、库容、季节性、替代能源等因素,接下来本文将介绍其中部分因素。
原油/石脑油:原油作为LPG的上游,是LPG绝对价值的关键决定因素,但是二者关联性并不十分完美。一般根据LPG与石脑油关系来决定其“价值”,但不意味着石脑油或石化行业得以设定LPG价格。

炼厂:LPG作为原油的下游,我们这里可以通过原油的加工量、常减压开工率、MTBE开工率、烷基化开工率等大致推测出LPG的产量与消费。烷基化与MTBE都属于C4的深加工,当二者开工率都增加时,通常代表C4需求较好,此时原料气与民用气价差扩大;当二者开工都降低时,通常C4下游需求较差,部分厂商会将C4当作燃料出售,从而收窄原料气与民用气价差(原料气下限为民用气)。


丙烷与民用气:丙烷与民用气价格总体呈现相同趋势并且保持稳定的区间,二者价差通常在一四季度较高,在二三季度有所收窄。国内丙烷与民用气下游用途具有一致性,因此二者之间具有部分的替代性。在夏季气温较高时,丙烷由于运输和储存难度增加,下游采购成本较高,厂商通常让利出售;此时LPG由于燃烧需求较小,价格相对低廉,厂商偏向采购民用气,二者价差收窄且丙烷价格受到LPG价格制约。而在气温较低时,丙烷压力值大的优势得到发挥,二者价差逐渐拉大。

政策影响:由于18年中美贸易战的因素,国内贸易商纷纷避免美国原材料,从而大幅减少美国LPG进口,转向中东货源,因此国内与国外丙烷价差扩大。随着中美贸易战的缓和,未来持续关注进口结构的转变以及对国内LPG影响。
跨区价差:全国LPG价格存在相当高的联动性,通常情况下华南地区价格相对较低,山东地区价格较高。

液化石油气与液化天然气:LPG与LNG都可用于燃烧,总体走势一致。近年来随着天然气的普及以及相关政策的推广,二者联动性加强。LNG主要通过管道运输供应固定管网覆盖下的居民用户及工厂,而LPG可以通过管道进入工厂,也可以通过钢瓶罐装进入居民用户。LNG对LPG的影响主要集中在冬季,天然气供应总体处于紧平衡状态,因为我国气体资源相对匮乏,地域跨度大,季节差异明显,有局部供应缺口存在;此时LNG为确保民生,工厂将会选择LPG作为替代品燃烧,推动LPG价格。
3 LPG合约(草案)
3.1期货合约表

3.2 交割品

3.3 交割标准

3.4 交割区域&升贴水

3.5 厂库交割

3.6 滚动交割

3.7 风控

3.8 仓单&费用

-End-
【免责声明】
内容来源: 大连商品交易所,瑞达期货,薛定谔的油等公众号,版权归原作者所有,如有异议,请留言联系,我们会第一时间处理,谢谢!