
园林绿化行业已经被公认为是“永远的朝阳产业”,它独特的绿色环保和生态功能越来越被人们所认同。现代建筑也愈加注重园林绿化、生态宜居的概念。园林绿化工程造价的成本比例也因此逐年升高。尤其体现在其面积、设施、景观建筑、植物等等构成因素上。而植物,因其具有生命力,在实际工程的采购、栽培、养护等不同阶段都较为复杂,不可控的因素增多,容易出错。

本文将对影响园林苗木的价格因素、苗木的费用组成、苗木专业术语和广联达广材网苗木价格查询相关知识做出整顿和说明,希望可以在园林苗木的选材定价方面,给大家提供一些帮助。以下是具体内容,专业干货,敬请阅读收藏。
一、 影响园林苗木的价格因素
苗木的价格一般可以参考信息价、市场供应价。
苗木信息价是各地造价站发布的指导价格,一般是指苗木到工地价,即苗木产地送达施工现场的价格。苗木信息价的具体价格组成可以参考各地信息价发布的相关价格说明。
市场供应价通常包括苗木的圃存价、挖掘人工费、苗木包扎费、圃内短驳费等费用;运杂费包括上下力费、运输费、运输损耗等费用。苗木询价的时候,市场供应价的具体价格组成需要和苗木供应商进行沟通确认。
在苗木营销的过程中,经常会碰到这样一种情况:同一种苗木,规格相近,价格却差别较大,这对于初入行的人来说,很是费解烦恼,不知道该如何选购。在这里,我们就说一下几个影响苗木价格的因素,供大家参考。
(一)由于受季节性、供量、采购量的影响,花木的行情就像股市一样波动不停,同等规格的苗木,种植季节不同,价格不同。冬季种植比春季种植的要便宜些!因为春季是种植苗的季节,需求量大,而冬季的需求量就相对小一些。因此,苗木挖掘、种植时间应该在适宜的季节里进行,若因工程特殊原因要求在非栽植季节种植的,应适当考虑技术措施费用。
(二)同等规格的苗木,苗木的树体特征,生长年限不同,价格不同。生长年限:同样是胸径2厘米的,有两年生的,还有三年生以上的。生长三年以上的被苗农称为“老小苗”,这种苗已基本失去生长势,种植成活率很低。而苗体粗壮健康的苗木,生长势较好且成活率高,价格相对就高一点。苗木的树体特征:主要包括苗木的干径大小冠围丰满程度和大小树木长势以及枝条生长情况和树木健康状况等。同规格的苗木,树形好的价位要高的多。
(三)苗木的生树是指异地树木,以及一直在原生地生长和多年(至少5年以上)未进行翻植的树木。此类树木一旦移植至绿化工地栽植,死亡率较高。熟树是指在本地且经过苗圃培育的、反复移植或多次作过断根处理的树木,因其须根发达、土球紧实,移植成活率很高。同一规格,同一长势的同一树种,因生熟有异,价位相差 一般较大。
(四)在规格方面,“同等规格”的苗木,测量直径尺寸的位置不同,价格不同。如:同样直径3厘米的红叶李,在地面测量和从地面以上30厘米测量以及米径价格就不一样,这一点是一定要说清楚的。
(五)苗木的珍贵程度。苗木同样有审美情趣和文化背景,审美情趣愈高,传统栽培愈久,其价位往往较高,如罗汉松、银杏、桂花等树种。特别是大树,古朴苍劲,富有浓厚的文化韵味和内涵,是园林植物造景中的精品。
(六)苗木的繁殖方法和繁殖材料的来源。苗木的繁殖方法主要有播种、嫁接、分株和扦插等方法。如果一种苗木主要以扦插方法进行繁殖,且成活率很高,则价格肯定会走低。一般而言容器苗木可按相应的品种规格根据苗木价格信息内公布系数进行价格测算。
(七)绿化工程对苗木的特殊要求。因规划设计方案不同,树木的配置千差万别,其中自然式绿地的树木配置情况有时非常特殊,它要求树木的姿态、长势独特,一地一景,避免重复。目前,园林苗圃生产的苗木,同规格、同形态较多,生产方和需求方很难合拍,这就给个别在姿态和长势上奇特的树木留下了高价位空间。
相信大家通过以上了解,会对苗木的价格行情有个更加明确和理性的认识!了解了这些,就不会花高价买了低档苗,也不会因为供应商的报价略高于别家而错过了和诚信苗商合作的机会。将价格和苗木的质量挂上钩,供求双方的合作都会变得很愉快。

二、园林工程材料市场价苗木选用原则
因植物生长具有区域适应性的特点,所以我国绿化苗木产业分布区域特性较明显。根据苗木主产区和主要市场的区位分布,我国苗木产业基本可分为四大产销区域:长三角区域、京津区域、珠三角区域和西南区域。
各个区域所产苗木不同,养护费和运输费也有可能各异,再加上园林绿化工程具体施工过程中,苗木品种繁多、规格多样,这些,都会给苗木的选用增加难度。总体来说,遵循以下优选原则,既可以提高苗木的成活率,还可以加快工程的进度。以下就是苗木选用原则,也是行业经验之谈,请参考:
1、各地园林绿化工程中常用苗木品种及规格
2、适合本地生长的苗木
3、新、优苗木品种
4、与各地现行园林绿化定额配套
5、苗木品种及规格根据季节、市场及管理需求作适时调整
此外,回应《住房城乡建设部关于促进城市园林绿化事业健康发展的指导意见》(建城[2012]166号),不提倡大量移植大规格树木。(胸径在15-20cm以上,或树高在4-6m以上,或树龄在20年以上的树木,在园林工程中均可称之为“大树”)
三、园林绿化工程费用构成(仅供参考)
绿化工程费用组成
1、种植费包括:绿化苗木、草坪的种植及种植后的垃圾及废弃物的清运。大树种植还包括吊装机械费。
2、成活率期养护费包括:草绳绕树干费、常规支撑费、遮荫棚费、软式通气管费、人工费、水电费等。(注:成活率期是指绿化工程竣工验收后起连续十二个月)
3、管理费包括:
(1)工程所在地范围内的建筑垃圾及其它障碍的清理和外运工作。费用由甲乙双方签证据实结算。
(2)工程所在地范围内原有绿化苗木的起挖或砍伐挖根;起挖草皮或清除草皮工作。费用由甲乙双方签证据实结算。
(3)原有绿化苗木起挖后的土球包扎或打浆、修剪、出塘、装车搬运工作。费用按实结算。
(4)废弃物运输、场地清理工作。费用按实结算。
(5)整顿绿化用地费包括:排地表水;耙细、过筛;回填;找平、找坡等工作。
(6)种植土、营养土:土源由乙方提供,费用由甲乙双方在协商后在合同中注明。
(7)土方运输:甲乙双方协商据实签证结算。
(8)特殊支撑:业主因美化环境而对支撑提特殊要求的支撑为特殊支撑。费用由甲乙双方协商后在合同中注明。
(9)种植、养护中的水电费由乙方承担,据实结算。
(特别注意:因各地区相关政策和市场行情会略有差异,以上仅供参考,具体需根据本地园林绿化定额相关规定)

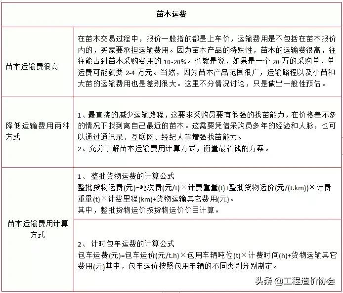
苗木运费介绍


四、苗木专业术语识别
1、实生苗—又称直生苗、播种苗,系用种子播种繁殖直接培育的苗木。
2、嫁接苗—系用嫁接方法培育的苗木。
3、独本苗—系地面到冠丛只有一个主干的苗木。
4、散本苗—系根颈以上分生出数个主干的苗木。
5、丛生苗—系地下部(根颈以下)生长出数根主干的苗木。
6、移栽苗——指经过移栽(到异地)后培育而成的苗木。
7、萌芽数—系有分蘖能力的苗木,自地下部分(根颈以下)萌生出的芽枝数量。
8、分叉(枝)数—又称分叉数、分枝数,系具有分蘖能力的苗木,自地下萌生出的干枝数量。
9、苗木高度—指苗木露出地表的根茎部至树冠顶部之间的垂直距离,用“H”表示,单位cm。
10、冠径—又称蓬径,指苗木冠丛最大幅度之间的直径,用“P”表示,单位cm。
11、胸径—指离地面1.2m处的树杆直径,用“Φ”表,单位cm。
12、地径—指离地面0.1m处的树杆直径,用“d”表示,单位cm。
13、土球直径—俗称泥球径,指苗木移植时,根部所带土球的直径,用“D”表示,单位cm。乔木的土球直径按胸径的8倍计算,当按胸径计有困难时按地径的7倍计算;灌木式亚乔木(如丛生状的桂花等)的土球直径按其冠径的1/3计算。
14、培育年数—又称苗龄,通常以“一年生”、“二年生”……表示。指苗木繁殖、培育年数。
15、重瓣花—指园林植物栽培,选育出雄蕊瓣化而成的重瓣优良品种。
16、藤(枝)长 — 指部分藤本类和匍匐茎类植物,在自然状态下根茎部至枝梢的实际长度,用“L”表示,单位cm。
17、平方米—用“m2”表示,指植物种植面积计量单位。
18、 全冠苗—指达到三级分枝且冠径达到其胸径的15倍及以上的乔木(特殊乔木除外)。
19、营养钵—又称育苗钵、育苗杯、育秧盆、营养杯,是指培育作物幼苗用的钵状物,其质地多为塑料制品。
20、美植袋—又称环保植树袋,是一种有效控根促长的苗木种植容器,其质地为无纺布。

五、广材网---专业苗木价格查询
广材网市场价专栏和人工询价专栏中,均提供了大量的园林苗木价格供大家选用。通常而言所提供的苗木价格只是一个市场参考价,单纯的苗木的上车价,如果包含有其他费用会在价格说明备注。由于苗木的特殊性,这个价格会随着季节、日期、产地及运距、采购量等因素的不同而上下浮动。需要我们的造价人员综合考虑这些因素去定价。
举个例子:拿山杏来说价格是800元,从山东运输到石家庄的运费为1000块钱,一车拉来了8棵苗子,那么山杏的价格为800+1000/8,而这一车有可能拉20棵苗子,价格就是800+1000/20。这说明,苗木本身的材料价格是一定的,而当工程量不同、运费不同以及运输中所产生的其他费用都会成为影响价格的因素。