职责是个筐,结果往里装。如果职责不清楚,如何能够定义要做什么结果呢?结果就是职责的具体履行,如果我们在执行中发现结果少了,那么一定是岗位职责没有说清楚。
执行是人的执行,人要执行必须首先清楚我对什么负责,《岗位职责说明书》就是职责的定义,但是我们的企业连这个最基本的定义都做不好,不论是传统的国有企业,还是近年来新发展的民营企业,我们在咨询实践中发现,真正做好《岗位职责说明书》的企业还真的不多。
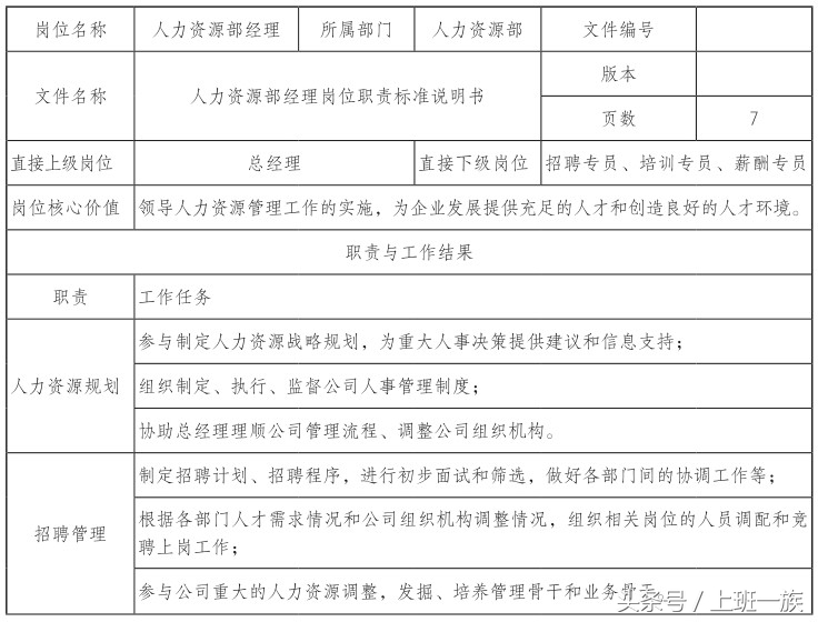
举例:某公司《人力资源部经理岗位职责说明书》(不合格的样本)

某公司《人力资源部经理岗位职责说明书》“职责部分”摘要
通过上面这个岗位职责说明书,我们看到的是什么?好像人力资源经理应当做的,都写了,但是如果让你拿着这个岗位职责说明书去工作,你真的能够开展工作吗?你到底对什么负责,是否清楚做到什么程度是达标的?你的职责已经描述得很全面了吗?答案是否定的。
因为看似面面俱到了,其实还有许多漏洞:
一是职责模块上的漏洞,例如,缺少“员工关系管理”这个职责模块,员工关系管理是现在人力资源管理最重要的职责之一;
二是每个职责模块里边的描述也不全面,比如培训管理、培训计划、各部门培训监督、公司级培训的策划、内部培训讲师队伍建设、外请培训的管理等;
三是最大的问题是职责不定量化,表格中与“职责”一栏对应的是“工作任务”,而不是“工作结果”。
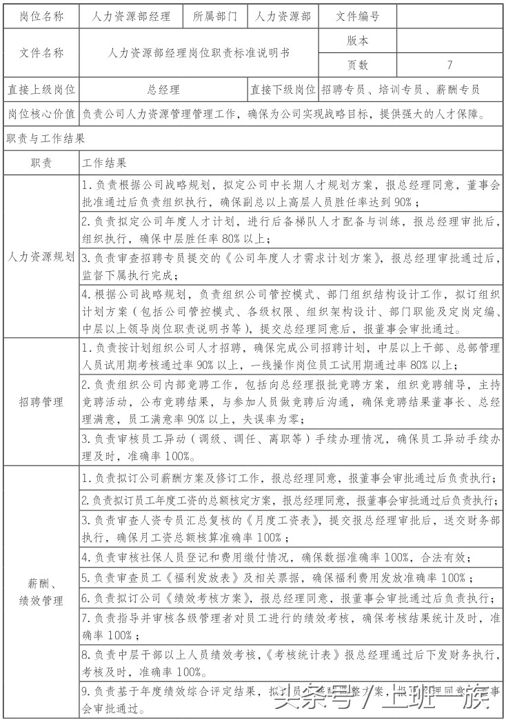
下面是经过我公司咨询顾问指导修正过的《人力资源经理岗位职责说明书》,供大家参考:


这个《人力资源经理岗位职责说明书》中“职责”部分至少是完整的、量化的,我如果是人力资源经理,我会很清楚地知道:
(1)我负责什么,什么是我的职责;
(2)我怎么负责,做事的基本程序是什么;
(3)公司的要求是什么,我应当达到什么样的标准。
更多薪酬分配方案,晋升机制、PK机制、对赌机制的使用,请加薇,信...2331551966,我这里有相关机制的视频讲解与资料,可以分享给你!
上一篇:激励员工的四大要素(附PK机制)
欢迎订阅本号,你可以收到更多对经营企业有帮助的好文章!
请分享出去,让身边的人也能学习到,他们一定会感谢你的!
本文素材来自网络,如有侵权请联系,第一时间删除。