
近期,清华大学孙伟教授课题组在知名学术杂志 Biomedical Materials发表题为Design, Modeling and 3D Printing of a Personalized Cervix Tissue Implant With Protein Release Function 的文章,利用生物3D打印技术,创造性的设计并打印了人工宫颈,同时实现了抗HPV病毒蛋白的加载以及释放。


宫颈癌临床治疗的现状
人类乳头瘤病毒(HPV)诱发的宫颈癌,是妇科临床中最常见的恶性肿瘤,其死亡率仅低于乳腺癌。全世界每年共发现460,000例新病例,其中约250,000人死亡。最普遍和有效的治疗方法是经腹子宫锥切术,存活率可以达到87%至92%。然而,宫颈锥切术会导致宫颈部分策划缺损,进而对女性正常生理生活产生不利影响,增加了术后不孕,流产和早产的风险,同时对患者的身心健康构成了巨大威胁。另外,由于阴道中游离的HPV病毒未完全清除,宫颈锥切术术后还存在HPV感染易复发的临床痛点。因此,如何在有效抑制HPV的同时,保留患者生育、生理功能,提高生活质量,已成为妇产科及相关学科共同努力的目标及研究热点之一。

HPV诱导的宫颈癌变以及锥切手术
随着对个性化医疗和精准医疗的需求不断增长,3D打印技术引起了极大的关注。3D打印技术作为一种新兴的生物制备技术,由于其高度的灵活性和精准性,有望成为策划或器官修复的潜在方法。基于仿生建模,3D打印技术可以构建病患缺损的生理策划结构,并搭载适当的药物,从而满足患者的需求并改善治疗效果。
宫颈策划的仿生设计以及3D打印
在此项研究中,我们使用3D打印技术开发了具有药物释放功能的个性化宫颈植入物。基于宫颈锥切手术的临床案例以及宫颈自身的生理结构,仿生宫颈植入物被设计为底部直径为30 mm的圆锥形结构,结构的高度可以在10-25 mm范围内调整,以适应不同的手术切除情况。其中内部设计了直径为5 mm的中空通道以模拟宫颈管,用于排泄子宫策划的内分泌液。
通过低温沉积工艺(LDM)使用医用聚氨酯进行3D打印,通过负压加载将抗HPV蛋白加载到仿生宫颈结构上。为了实现抗病毒蛋白的高效加载和释放,将仿生宫颈植入物设计成多级孔隙结构。宫颈植入物中可调节的宏观孔可以提供定制化的力学性能,而结构中的微观孔则有助于通过调控表面积的方式来控制负载和释放蛋白。

(a)构建仿生宫颈植入物的技术路线
(b)仿生宫颈植入物的3D建模,3D打印以及多级孔隙的SEM表征
载药仿生宫颈植入物的性能表征
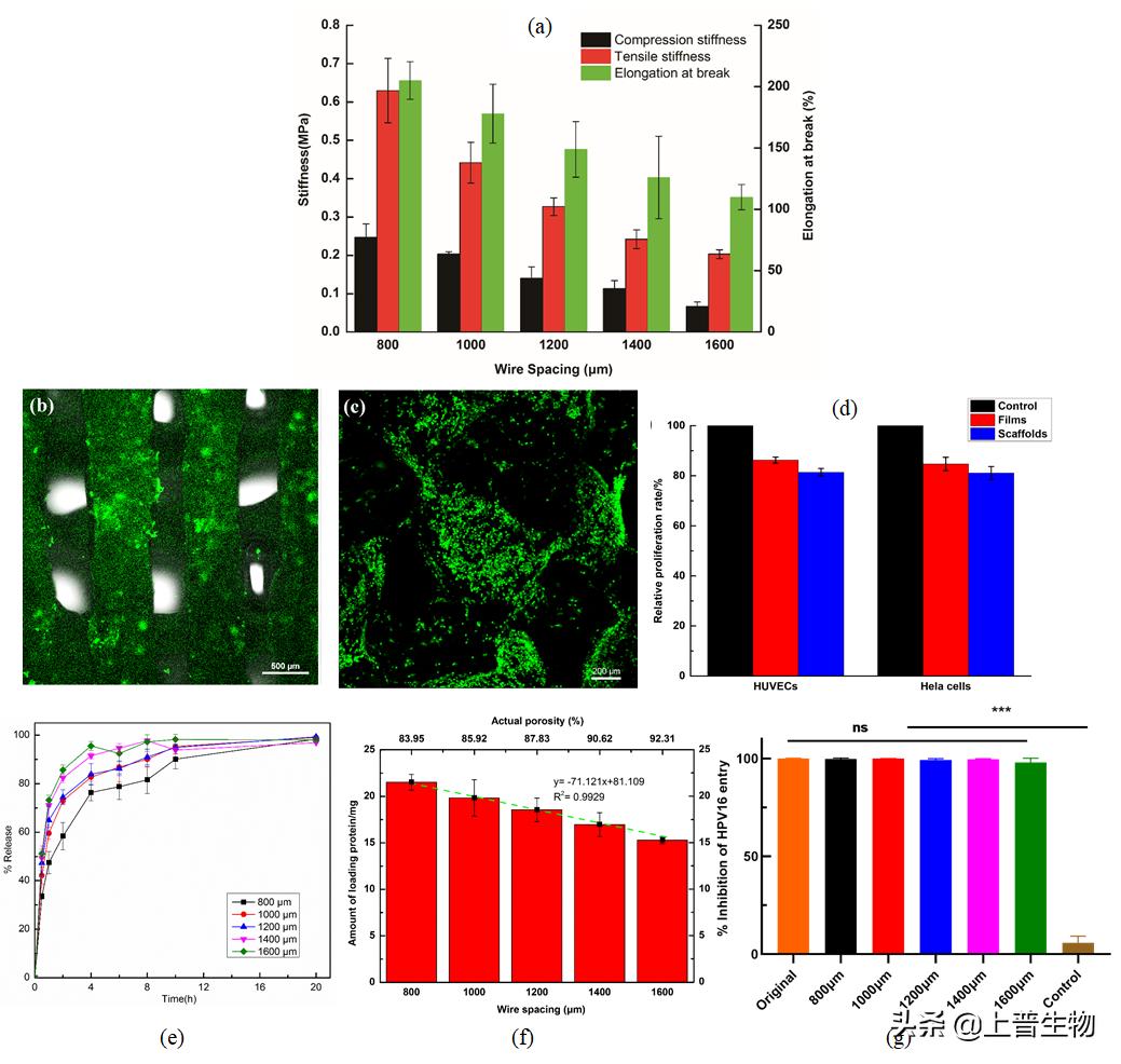
对不同孔隙率的3D打印宫颈植入物进行力学性能的表征,结果显示其压缩模量为0.06-0.25 MPa,能够变形1-2倍,具有可与生理宫颈策划相媲美的机械性能。进一步对3D打印宫颈植入物的生物学性能进行了测试,观察发现该3D打印宫颈植入物可以支持细胞的粘附和生长,且符合ISO 关于植入物的细胞毒性要求。
通过负压加载方式,将抗HPV蛋白加载到经过等离子表面处理的3D打印宫颈植入物上,并对不同孔隙率的载药植入物的释药曲线以及蛋白活性进行了测试。实验结果表明,抗病毒蛋白在20小时时被完全释放,释放曲线符合Weibull模型,Fick扩散的释药机制。随着孔隙率的增大,蛋白质的释放速率也随之增大,而载药量则线性减少。最重要的是,实验发现释放后的抗病毒蛋白仍然可以有效抑制HPV伪病毒进入宿主细胞,活性维持不变。这些结果表明,载药3D打印宫颈植入物可以在修补策划缺损的同时,通过抗病毒蛋白的释放来阻断HPV感染。

(a)不同丝间距的3D打印重构体的压缩模量、拉伸强度与断裂延伸率的比较;(b)HUVECs在3D打印重构体上的贴附生长;(c)Hela细胞在3D打印重构体上的贴附生长;(d) HUVECs和Hela细胞在PU冻干薄膜以及3D打印宫颈植入物的浸提液中的相对增殖率;(e)五种不同丝间距的3D打印宫颈植入物的抗病毒蛋白释放曲线;(f) 五种不同丝间距的3D打印宫颈植入物的蛋白负载量;(g) 20小时时,五种不同丝间距的3D打印宫颈植入物所释放蛋白的抗病毒活性。
小结
本文通用生物3D打印技术,构建了具有药物释放功能的仿生宫颈策划,为锥切手术后的策划修复和抗病毒治疗提供了可能。
本论文第一作者为清华大学的赵晨佳博士研究生,通讯作者为庞媛助理教授和孙伟教授。