现在装修很多人都会选择定制家具,比如选择尚品宅配或索菲亚这些大公司的板材家具,但是我只能在这里说一句,用颗粒板材家具还是要注意甲醛含量的问题哦(一般家里甲醛超标都是因定制家具而起),如果你觉得预算可以承受实木家具的价格的话,用实木也是不错的选择,实木的确相对来说是会比较耐用和更环保一些。
常见的实木有以下几种:
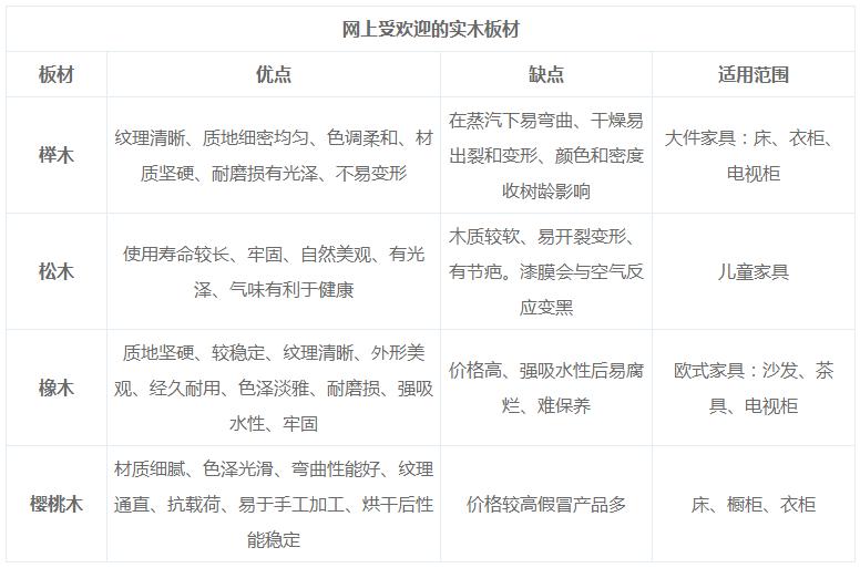
普通实木:榉木、水曲柳、榆木、橡胶木、杉木、松木
名贵的实木:橡木、黄杨木、红樱桃、柚木、花梨木、鸡翅木、紫檀木、黑胡桃木


怎么挑选实木家具?


实木定制有很多木种,基本上每一种木种都有自己独特的纹理, 所以买实木家具之前,一定要提前做下功课,学会辨别一些木种的纹理,另外要问清楚实木家具刷的是什么油漆,这个也是很影响环保的。

实木都贵大家都知道,但是也有一些便宜的一点实木,比如白蜡木、橡胶木、南美樱桃这些就相对便宜一些,这些木种生长比较快,所以木质相对软一些轻一些,而花梨、柚木那些生长时间比较慢,木质比较硬比较结实,相对来说重很多。

这两块都是樱桃木,其中一块是美国樱桃,另外一块是南美樱桃,这两者价格差异还是挺大的,美国樱桃价格相对贵一些,所以在定制家具的时候,一定要问清楚木种,另外还有一种容易混淆的就是缅甸柚木(贵)与泰国金丝柚(便宜)。

翻过来看,可以很清晰看到纹理是不同,贵一点的美国樱桃年轮圈比较密,而便宜一点的南美樱桃的年轮圈比较宽,说明生长得很快,密度不够结实。
总得来说,家具选用实木材质,还是比较耐用和环保的。
如果你觉得这个对你装修有用,记得点收藏哦~