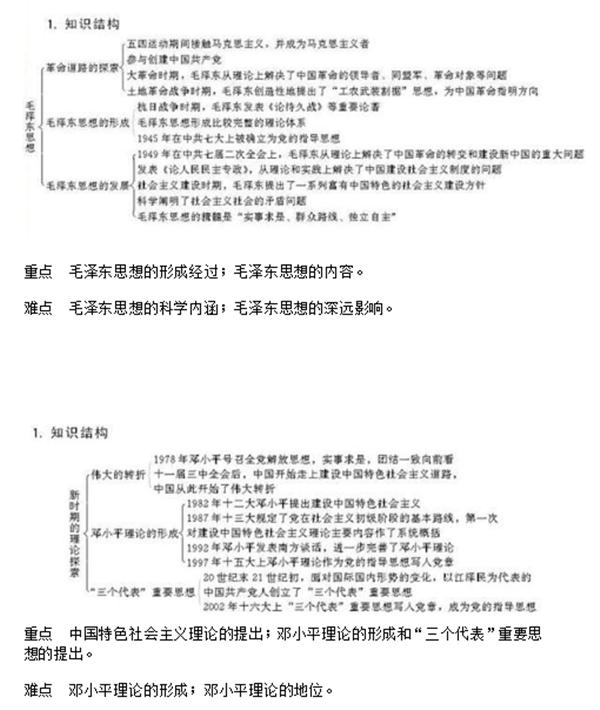
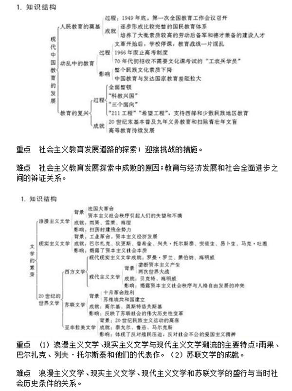
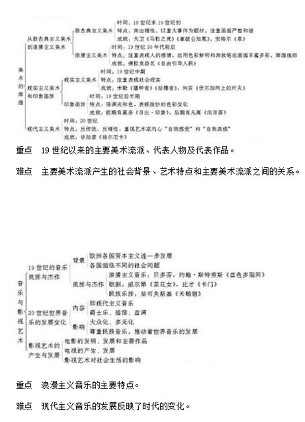
有很多的同学是非常的想知道,高中历史必修三的知识框架图有哪些的,小编整顿了相关信息,希望会对大家有所帮助!
1历史必修三知识点框架图

















2高中如何提高历史成绩
1.培养兴趣
兴趣是最好的老师。要发现历史的美妙之处。历史的美妙之处在于历史是人类的集体回忆;学习历史,就像回忆我们的过去;如果你喜欢回忆过去,那么相信你一定会爱上历史。历史不是废墟。而是一个个鲜活的灵魂。
2.阅读
大量的阅读对你学习历史很有帮助;读史书,品味前人对历史的书写,在历史的长河中思考历史横向与纵向之间的联系。读课本,体会历史学家对历史的观念、理想、甚至是执着。
3.复习
这主要是反复读课本、背笔记。就是温故而知新。就是昨天的知识拿到今天,今天的知识拿到明天来复习。
4.想象
将书中的文字幻化成为图象;比如:一提到毛主席,便会想到毛主席的画像。然后书中的文字便会像电影一样在你脑中放映出来。