1.上班时间:白班8:00-16:00,晚班16:00-24:00,毎周单休,做六休一,休息时冋按照排班表轮流安排,晚班客服下班时冋原则上以规定时间为准,如还有客户在咨询,接待客服工作必须自动延长.不允许出现客户还在咨询,客服人员就下线不理的情况。
2.上班期间不准从事与工作无关的活动,不准看电视、看电影、听音乐、玩游戏,以及其他大量占用网络资源的娱乐活动,严禁私自*载下**、安装影音及游戏软件。
3.没有客户时,专业知识要更加深入,包括产从知识以及淘宝交易规则、销售技巧知识等。而另一方又要多巡视网店精通产品分类要做到客户描述的颜色等属性能快速找到相关产品的链接。在工作中可以多到同行的店里去学习他们的完善我们的不足。
4.当日事须于当日结束。网上客服必须对客户咨询或售后问题及及时回复进行跟踪,订单客服必须在每天16:30之前完成发货,对于缺货或问题订单必须在下班前与网上客服沟通,确保客户及时收到货物。
5.记录将作为工作能力的一部分的参考,在工作期间,每一天,遇到任何不明白的问题都应作记录,在回答清楚之后也应作记录,并将记录存档。额外处理问题件(除能立即处理的外)需要记下订单号,购买日期,顾客退件快递单号,出现的问题描述,顾客的要求,都要记录下来,及时按要求处理后再给顾客回复。
6.在线客服在就餐休息时间,或接收到公司调来的长时间不能上班的人员,必须设置好旺旺或离场状态及自动回复语句,如有其他在线客服值班,则设置好暂停或自动关机。
7.遇有客户咨洵,应迅速告复,不得出现“踢皮球”现象,若遇到非自己负责的平台的客户咨询,若该平台客服暂时不在的情况,应问清楚客户咨询并做好登记,及时通知平台客服处理客户咨询或问题。
8.禁止从事第二职业或对外兼职活动,但鼓励雇员利用空闲时间自学培训,并提高自修身体素质。
9.保持办公桌整洁,保持办公用房、住宅卫生,每班上班前应清洗自己的办公桌果面,保持整洁美观。
第二,日常工作流程。
网上客户服务:电脑开机后打开必备软件(例如库存查询软件),与商店后台人员核对交易状态。
一、旺旺如有新言先处理与旺旺退网时买家的留言。
二、后台交易状态为“等待买家付款”时,先查看买家是否有备注或留言,然后查看是否已有客服联系买家,如果没有,则应及时旺旺联系买家,以确认商品属性或收件信息为由,及时跟进买家付款。
三、客户在客服值班时间以外拍下的订单,应检有无客服已与买家联系过,如无,应主动与买家联系,核实买家收件详情及提货快递信件。
四、买家旺旺咨询用语应热情亲切,拒绝婉转,不要使用生硬的语言。(例如,热情洋溢的“您,你好,亲”语句在语句末尾添加了委婉,活泼的语气助词“是吗,是,是,是,是,是,是,是,等等。
五、对产品必须熟悉,包括图片的色差、产品的特性、交货时间和商店当前阶段的优惠政策等。买主对色彩要求较高时,一定要让自己明白图片和实物是客观存在一定色差的,不同显示器设置也存在一定的色差网上图片色彩仅供参考,必要时可在说明中用显示图片和实物进行对比,颜色为深色描述或也可用软片调整相近色供买主参考,买主决定购买后必须强调以上两点。在买家询问买家的意向时,买家要清楚地表明商城正场并与其进行友好的沟通.如果有买家在商场进行促销活动,要在第一时间作出反应并告知顾客,顾客的促销要以互动的形式一方面加深感情获得信任一方面让对方感觉到砍价的成就感,更有利于成交。
六、在与买家沟通过程中,买家要求较高时,承诺和提问语不能肯定的回答要留有余地:例如,快递一般会到材料厚度**mm左右接近,我们显示和实物对比颜色相差不会太大,我们会尽量在最快的时间内为您发货,等等。
七、与买家沟通时必须牢记客户服务的责任,任何沟通都应该旨在达成成交。交流时要记住聊天内容,尤其是买家所需产品颜色的数量规格变化或其他特殊要求,都必须在拍后注明。
(例如,**改为**要在周五送件之前通过电话联系一定要用申通快递修改地址等等必须注明并落实)当买家拍下货物后要对所拍货物的数量进行检查,如果在沟通过程中需要与货物数量相一致,还应重新拍下。拍摄之后还要看地址是否在偏远地区,以便于咨询者选择快递。
八、客户服务人员在对买家进行询问时,应及时地询问商品是否有库存,如果商品是缺货或预定的款式,应及时通知顾客,并询问买家是否能换其他款式或愿意等货到后再发货。如果买家说要等货到再拍,那么客服要及时记录顾客信息到缺货登记表上,并及时关注存货,货物到达后立即通知顾客。
九、当有买家用旺旺来催件时,要发制旺旺ID如是电话咨询需对方填写交易订单对方填写交易订单,然后到所售宝贝中查询物流状况,必要时要致电物流公司咨询处理。尽可能的平息顾客的情绪,及时告诉顾客实际情况。
十、当有买主说货物发货量减少时,首先要了解是哪种货物发货量减少,根据货物的性质与其沟通,如果有买主说货物有损坏或质量有问题,应遵循7天无理由退货的原则,要求买主在规定的时间内及时上传问题图片,客服应根据图片判断实际问题与买主描述是否相符。对于售后问题,遵循能安抚尽量安抚的原则,能够安抚的接受买家,能够替换尽量不退,要退就准备好淘宝规则来处理。
十一、如果确实需要退货或更换货物。客户的退换货信息及物流单号码由客户自行登记,以便仓库在收到退件后第一时间与客户联系处理。
十二、由公司或客户服务主管安排的临时任务.必须无条件地执行,并认真及时地完成,有问题可以反馈,但不能有怨言,也不能无动于衷。
㈡订单客户服务工作。
一、各大卖场应及时处理***店铺的定单,无问题定执备注黄旗或注明已发货,缺货注注有红旅或注有缺货状态,缺货注有货号及预计到达时间,并及时通知在线客服,以便在线客服能及时与买家联系。
二、订单处理正确后,应及时打单审核,并检定买家是否有留言或备注,再写快递单确认买家购买的商品名称及数量。最终检查买家拍下的商品名称、与实际商品相对应的实物规格形状及图片颜色是否一致,并保证书写无误后送到仓库进行配货,保证16:30前发货,当天下班前发货。
当仓库管事不到位时,订单客服会暂时负责仓库的减少、配货发货、与快递联系取货等工作,如果工作饱和需要协助时,可向客服主管说明情况,安排在线客服予以配合支持。
附件1 :在线客服工作流程

附件2:订单客服工作流程

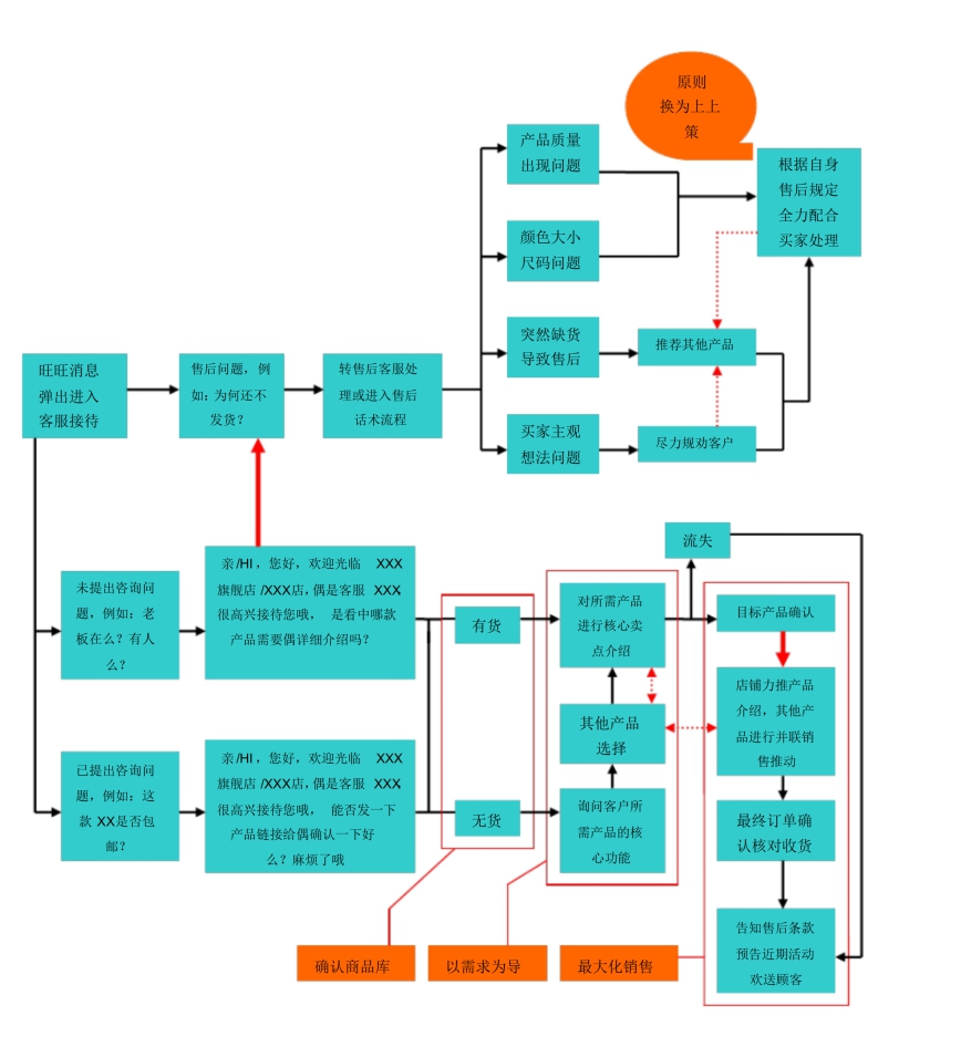
附件3:客服服务流程图

附件4:售后问题处理流程图
