
一、原理简介
电磁炉是应用电磁感应加热原理,利用电流通过线圈产生磁场,该磁场的磁力线通过铁质锅底部的磁条形成闭合回路时会产生无数小涡流,使铁质锅体的铁分子高速动动产生热量,然后加热锅中的食物。

二、电磁炉的原理方块图

三、电磁炉工作原理说明
1. 主回路

图中整流桥DB1将工频(50HZ)电流变成直流电流,L1为扼流圈,L2是电磁线圈,IGBT由控制电路发出的矩形脉冲驱动,IGBT导通时,流过L2的电流迅速增加。IGBT截止时,L2、C12发生串联谐振,IGBT的C极对地产生高压脉冲。当该脉冲降至为零时,驱动脉冲再次加到IGBT上使之导通。上述过程周而复始,最终产生25KHZ左右的主频电磁波,使陶瓷板上放置的铁质锅底感应出涡流并使锅发热。串联谐振的频率取之L2、C12的参数。
C11为电源滤波电容,CNR1为压敏电阻(突波吸收器)。当AC电源电压因故突然升在时,即瞬间短路,使保险丝迅速熔断,以保护电路。
2. 副电源

开关电源式主板共有+5V,+18V两种稳压回路,其中桥式整流后的+18V供IGBT的驱动回路和供主控IC LM339和风扇驱动回路使用,由三端稳压电路稳压后的+5V供主控MCU使用。
3. 冷却风扇
主控IC发出风扇驱动信号(FAN),使风扇持续转动,吸入外冷空气至机体内,再从机体后侧排出热空气,以达到机内散热目的,避免零件因高温工作环境导致损坏故障。当风扇停转或散热不良,IGBT表贴热敏电阻将超温信号传送到CPU,停止加热,实现保护。通电瞬间CPU会发出一个风扇检测信号,以后整机正常运行时CPU发出风扇驱动信号使其工作。

4. 定温控制及过热保护电路

该电路主要功能为依据置于陶板下方的热敏电阻(RT1)和IGBT上的热敏电阻(负温度系数)探测温度而改变电阻的一随温度变化的电压单位传送至主控IC(CPU),CPU经A/D转后对照温度设定值比较而做出运行或停止运行信号。
5.灯板排线引脚功能
- 12V电压,触摸供电用。
- 炉面测温反馈电压。
- IGBT测温反馈电压。
- 蜂鸣器驱动信号
- 风扇驱动信号
- 开关K信号
- 锅具检知信号
- PWM功率控制
- 中断信号(过流或脉冲检测)
- +5V (11) 地
- 高低压检测
- 电流检测反馈(功率大小判断)
6.负载电流检知电路

该电路中T2(互感器)串接在DB1(桥式整流器)前的线路上,因此T2二次侧的AC电压可折射输入电流的变化,此AC电压再经D6-D9全波整流为DC电压,该电压经R42分压后直接送到CPU的AD脚,CPU根据转换后的AD值判断电流大小结合软件计算功率,并控制PWM输出大小来控制功率及检知负载。
7.驱动电路

该电路将来自脉宽调整电路输出的脉冲信号放大到足以驱动IGBT开启和关闭的信号强度,输入脉冲宽度愈宽IGBT开启时间愈长,线盘锅具输出功率愈大,即火力愈高。
8.同步振荡回路

由R4、R5 、R7、R19、R20、R22、R23、C1、C2 、C13与339组成同步检测回路; 由D3、R8、R15、R9、C7组成的振荡电路(锯齿波发生器),振荡频率在PWM的调制下 下与锅具工作频率实现同步,经339第13脚输出同步脉冲至驱动实现平稳运行。
9.浪涌保护电路

由R45、R13、R16、R47、R39、R40、C20、C18组成浪涌保护电路。当浪涌到来时,通过互感器传递在R45 上形成同幅度的负压,使339比较端翻转,2脚输出低电平,一方面通知MUC停功率,另一方面通过D4把K信号关断,关闭驱动输出。
10.动态电压检测电路
D13、D14 R18、R2、R52、D8、EC2和DB的另两端组成电压检测电路,由CPU直接将整流脉动波AD转后,检测电源电压是否在145V~270V范围。
11.瞬间高压控制

R22、R23、R24、R26和339组成,电压正常时该电路不起作用,当反压瞬间高压超过1100V 时,339输出低电平,拉低PWM,降低输出功率,控制反压,保护IGBT不会过压击穿。
四、故障与维修
故障1.不通电和按键无反应

故障2.不启动(启动一会关机,蜂鸣器隔几秒响一次)

故障3.自动关机(开几分钟关机,或者不定期关机)

故障4.加热慢、加热断断续续或火力过低

故障5.噪声大

故障6. 风扇故障
(1)风扇有异响
- 风扇扇叶是否断裂;
- 是否有异物干扰;
- 风叶变形,有质量问题或受外力原因导致。
(2)风扇不转
- 风扇18V供电是否开路;
- 风扇插座及连线是否开路,风扇扇叶是否卡死;
- 风扇电机因缺油干涸损坏;
- 风扇驱动三极管Q1,CE极开路或BE极短路。
- 单片机控制风扇输出口在开机状态无高电平输出,I/O口损坏。
(3)风扇上电自转失控
- 驱动三极管Q1 CE极短路。
- 单片机输出口损坏,一直保持高电平。
故障7.蜂鸣器长鸣或者不响。
(1) 长鸣,是否伴随有其它故障,单片机失控;
(2) 不响,蜂鸣器损坏;R29是否开路,虚焊;单片机控制蜂鸣I/0口损坏。

故障8.功率不可调,偏大或偏小
(1) 功率“加,减”按键是否失控,而其它功能档可调节,换按键;
(2) 检查功率调节电位器VR1是否接触不良/开路;
(3) 检查电流互感器T2是否变质/漏电;
(4) 检查D6、D7、D8、D9、 四个IN4148其中是否开路或短路;
(5) 检查微晶板表面与线盘表面之间间距是否在正常范围10—11mm。
(6) 检查线盘是否变形,表面是否变黑。
(7) 检查PWM滤波电容EC8是否漏电。
(8) 检查C11 (5uF)高压滤波电容容量是否变小。
(9) 查电压检测回路EC2是否漏电,R2、R52阻值是否变大,D2是否击穿。
故障9.功率不稳定(开开停停)
(1)用万用表测电网是否波动太大,使浪涌保护工作;
(2)检查C12、C11高压电容引脚是否虚焊打火,线盘接线端是否松动打火,导致单片机保护。
(3)检查插座插头是否松动打火。
(4)查C11(5Uf)高压电容容量是否减小。
(5) 查供电 18V、5V是否正常,代换LM339。
(6)查互感器次级是否开路,D6、D7、D8、D9是否击穿,EC7是否漏电。

故障10.工作过程中锅底有异响
(1) 检查锅具是否太薄,使加热过程中振动太大。
(2) 检查电网杂波是否太大,使电磁炉工作受到调制。
(3) 检查18V、5V滤波电容EC6、EC13、C10、C8、EC5是否失效;
(4) 检查PWM电容EC8容量是否有变小。
故障11. 显示操作正常,无E0,无功率输出。
(1)电网干扰太大,使冲击保护电路一直功作。
(2)查过流/冲击保护电路是否误工作,C6、C20、C18是否失效,R15阻值是否变大。单片机中断脚(INT)是否为低电平。
(3)检查互感器是否漏电,使单片机电流检测脚在待机状态电平高于0.5V;
(4)检查C11与C12高压电容是否失效;
(5)代换LM339,灯板排插是否有接触不良。

故障12 .开机显E0
(1)检查锅的材质和尺寸>10cm是否规定范围;
(2)检查灯板排插是否有氧化接触不良;
(3) 查Z1是否漏电,击穿。
(4)检查振荡回路C3、D3是否已损坏。
(5)查同步回路R19、R20、R22、R23、R4、R5、R7是否开路,C1、C2、C13是否漏电,代换339。
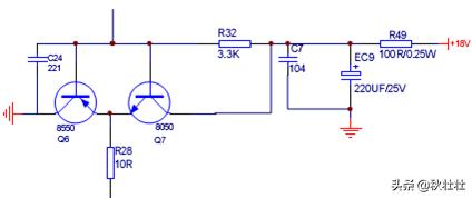
(6)查Q2、Q3是否损坏,R49是否开路使驱动无18V。
故障13.不开机,上电有鸣叫
(1) 检查灯板排插是否氧化接触不良;
(2) 检查开机按键是否良好;检查其它按键是否有短路现象。
故障14.上电无声、无反应
(1)检查220伏电源线是否正常,插头是否烧黑;
(2)检查电源接插件,保险是否虚焊。
(3)检查主板是否有断裂;
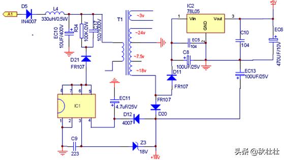
(4)查开关电源供电是否正常,D5、L4,Z3,IC1是否正常。
(5)单片机5V供电是否正常,查IC2(78L05),代换Y1 晶振,单片机;
(6)检查灯板排线是否氧化、松脱;

故障15.工作正常,只是数码管显示缺笔少画
(1)数码管是否损坏;
(2)164是否正常;
(3)发光二极管是否有漏电短路损坏现象;
(4)线路板是否有虚焊、裂痕、进水;
(5)单片机是否正常。
故障16.炸机
(1)只烧保险,查压敏电阻ZNR或保险质量不良,直接更换。
(2)烧IGBT、桥堆、保险 查无原因,元器件质量问题或电网冲击太大,直接更换。(3) 炸机存在以下原因:
- 高压电容C11、C12容量变质,虚焊打火。
- 线盘接线柱虚焊,连接松动打火。
- 线盘烧黑损坏。
- 驱动电路Q6、Z1损坏。
- 18V供电降低<12V(风机损坏或滤波电容漏电),使IGBT驱动不良迅速发热损坏。
- LM339不良。
- 硅脂干涸使IGBT散热不良,令贴在IGBT表面的热敏电阻测温不准,综合损坏。
- 机板进水,进蟑螂短路打火。
- 开关电源损坏,使18V供电瞬间升高损坏。
- PWM滤波电容EC8开路或无容量

五、一般故障显示代码
1. 无锅 E0
2. 电压过低(<150V) E1
3. 电压过高(>270V) E2
4. 炉面传感器短路或干烧故障 E3
5. 炉面传感器开路 E4
6. IGBT超温(90ºC)或传感器短路 E5
7. IGBT传感器开路故障 E6