08我家网的装修日记,除了有记录装修心路历程的网友,也不乏把装修中所见所闻总结成经验的大神。
今天为同学们总结经验的是@彭小甜同学,她为我们分享了磁性黑板漆的选购攻略。

一直想要一块给娃玩的黑板墙,之前书房设计布局篇中也提到了有一面墙来做黑板墙。
但是我婆婆突然有天和我说,想要带磁性的,说去了一个店子里面黑板墙还能粘东西挺好玩的,家里也想搞。
突然来的任务,只得临时去查资料,带磁性的黑板漆到底是啥样啊。
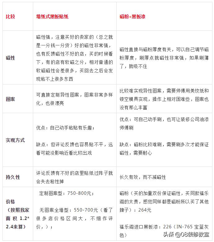
款式
现在一般有两种选择:一种是直接贴的,类似墙纸;一种是刷磁粉后再刷黑板漆。

墙纸式黑板
这种黑板墙是通过3M背胶+橡磁胶底+铁胶层+磨砂PP膜组成。

样式种类较多,尤其是异型图片。

磁粉+黑板漆
1.磁粉的选择
同款福乐阁的磁粉真是超贵,但了解磁粉的原理了之后就发现真没必要买福乐阁的,所以转战看其他品牌,最终选了这一款:

买了2组,刷了4遍,确保磁粉的厚度足够厚,因为磁粉越厚磁性越强。
为什么买这种?
原因是看了很多其他牌子,大多都是成品,搅拌后就开刷,很多评论说有的胶有固化了的现象。
而这个牌子是分开的,铁粉一罐,液料一罐,回来自己再搅拌好,避免了保存不好或者运输导致的固化。

2.黑板漆的选择
个人觉得找最出名的两个选就是啦,福乐阁或者芬琳。
(话说我还中了08活动的一桶0.25升的黑板漆,但最后没找蛋八君要,因为太懒了,0.25升不够用,还得自己去店里调色,又还要再补买一桶,像我这么懒的人......当然是直接京东一桶足量且调好色的了~)
看描述就知道我最后选的是「磁粉+黑板漆」的形式。

▲刷第一罐磁粉后的吸力情况
冰箱贴什么的,已经可以粘上去了。

▲刷第二罐磁粉后的吸力情况
吸两张纱纸没问题,3张的话有时候吸得住有时吸不住。
最后发张我家的效果(我这么懒,当然没去弄什么造型了)。


- End -
「08我家网」
长沙本地装修交流论坛,超30w真实业主在这里分享装修经验,我家装修就上08我家网。
08我家网_长沙热门装修业主聚集地_长沙装修网_长沙建材团购_装修日记_长沙装修论坛 -