地名翻译,你要走肠子还是走心?
在一些中英文件中,经常会遇到地址类的翻译,对于此类翻译,译员往往掉以轻心,殊不知精准的地址翻译有时也会成为翻译文件中的点晴之笔。对此,著文翻译公司整顿以下地址翻译心得,望对大家有所裨益。
- 首先在搜索引擎中搜索是否有惯用译名和译法,如若正确的话,可借用之。
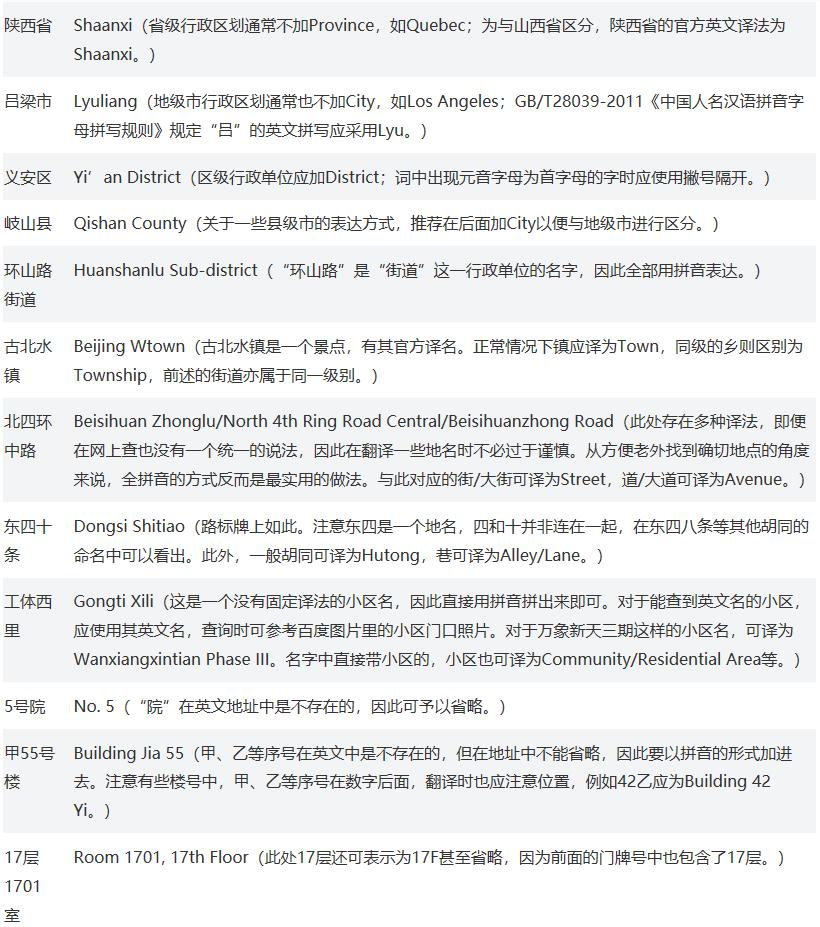
- 中文的地址格式为大地点在前,小地点在后,而英文的地址格式正好相反。原则上英文地址无需翻译,若必须译出,则应附注原文;而中文地址一般采用拼音法,且以实际路面标示(如有)为准。目前国内各种路名的译名标注比较混乱,为避免“鱼龙混杂”的情况,著文翻译一律采用拼音名称+路的译法,例如郎家园西路,应译为Langjiayuanxi Road。在此还需注意,国内的“街道”是行政区划中的一个级别而不是路名,因此应译为“Sub-district”,详见维基百科。以下列出了一些常见中文地址名称的推荐英文译法:

3.在翻译地址时经常还会遇到一些特殊情况,例如少数民族行政区划(盟、旗、苏木)、5跃6层、环岛东南50米,盱眙等。原则上应在搜索引擎中详细查阅地名读音,切记注意字形相似(亳bó州)和多音字(珲hún春、瑷珲huī)等陷阱,并参考维基百科。此外,还有一些国内城市不遵循拼音规则,而是沿用固定译法,例如哈尔滨(Harbin)、呼和浩特(Hohhot)、*疆新**维吾尔自治区(Xinjiang Uyghur Autonomous Region)等,在少数民族地区尤为常见,需注意查阅资料。
4.翻译东南亚某些国家的地名时还应注意威妥玛式拼音法与汉语拼音的区别,例如新加坡的森林大厦(Sim Lim Square),以及一些进行过所谓“去汉字化”的国家的地名(越南、韩国)。这些地名往往需要花大量的时间来进行考证,须考虑时间成本是否值得。
小地址,也要本着认真严谨小心假设大胆求证艰苦朴素活泼的态度去翻译。