
央行禁止网上买卖POS机,行业重心将转战线下渠道,那么如何才能做好地推?年薪百万的90后POS销售业务员员:“卖POS,我全部是靠提问”!
10月12日,淘宝网在官方论坛正式发出关于禁售POS机的通知,用实际行动配合了央行规定。公告为:为打击治理电信网络新型违法犯罪工作,中国人民银行近日发布《关于加强支付结算管理、防范电信网络新型违法犯罪有关事项的通知》,其中第三条第(十三)项规定:“任何单位和个人不得在网上买卖POS机(包括MPOS)、刷卡器等受理终端。”为配合此项行政管理要求,平台将对POS机整机类商品进行整顿,具体为:对淘宝平台POS机整机类商品进行禁售处理,“收银机、打印机、配件类商品不处理。”
淘宝平台已经开始强制执行POS机整机类商品下架,本次下架的商品类别POS流量卡也在淘宝的禁售范围之内。银行卡受理终端属于金融服务专用设备,线上渠道风险过高,禁止网上买卖或许可以改善行业环境。
此次央行发起的打击电信网络新型犯罪发布的各项规定引起行业巨震,各大支付公司和网购平台纷纷开始严控POS机的网络销售行为。这一切让POS行业有些猝不及防,对习惯于线上销售的POS机代理商来说影响是非常巨大的,不得不重回线下渠道。市场是客观存在的,线上交易渠道被关闭后,*在用潜**户也会转移自线下,或许能为线下代理商带来更大的市场。
那么,作为一名POS机销售人员,如何才能掌控线下渠道,开展地推工作呢?
90后的POS销售业务员小王从小在农村生活,之前是在西安某大专国际金融毕业。毕业那年对自己提出个无数个疑问,不清楚自己的目标,2010年加入POS机行业三年多了,当然她是因为一个偶尔的因素加入这个行业,现在所有的同学及朋友简直就把她当神话,她的总结很简单,我掌握了提问的要领和技巧,她掌握了赚钱的小心得,如果你用心看她的总结,你会懂得........
总结心得:
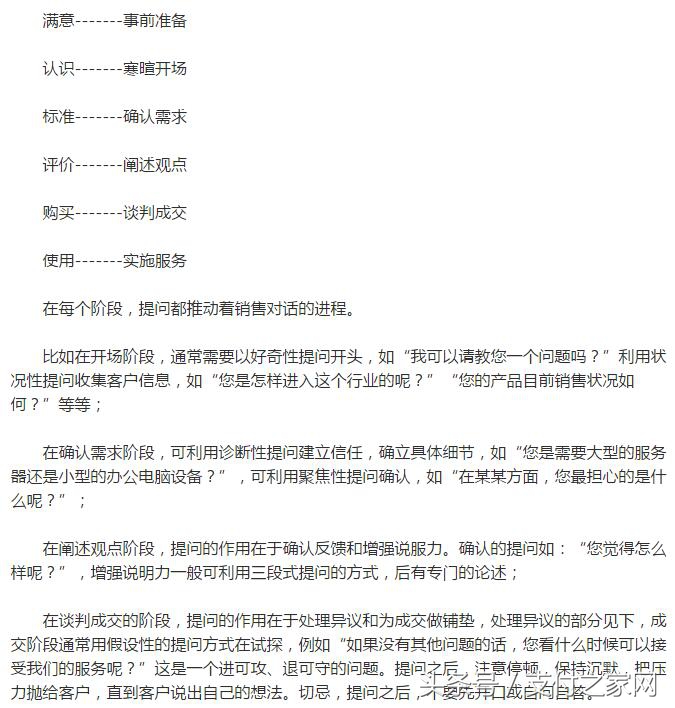
提问的能力决定了销售人员销售能力的高低。提问到底应该问什么,或者说提问的作用主要表现在哪些方面呢?



刚起步总是很难,不要灰心,POS机行业做好也很简单。另外,最后给大家几个建议,可以在微信关注服务号:支付服务中心(paymenthome)在销售过程中手机查询相关信息,以及关注订阅号:支付之家网(zhifuzhijiawang)每天接收支付行业的资讯和行业知识,还可以加入一些不错的行业社群共同学习进步。
祝愿你早日实现年薪百万!
本文来自支付之家网(zhifujia.net),订阅号zhifuzhijiawang,服务号paymenthome,转载请注明出处,违者必究。(商务合作请加微信suipay)