还有两三个月就是高考及填报志愿的时候啦,很多考生和家长向小韵咨询拥有音乐类中外合作办学的学校及专业。中外合作办学属于学历教育项目,考生必须通过统招考试,填报志愿,毕业后能够 分别获得中外双方学校颁发的文凭。
像很多音乐类专业(如美声、管弦乐等方向)国外的研究水平均要高于国内目前水平,而报考中外合作办学的考生们则在研究生阶段申请国外学校时更具优势。像在小韵昨天发布的就业率文章中,我们就可以看到央音、上音、国音有接近四分之一的本科生会在毕业后选择出国继续留学深造。
因此对于各位艺考生来讲,中外合作办学是个不错的选择。小韵将为各位考生们盘点一下 具有教育部备案 的音乐类中外合作办学项目,方便大家进行挑选。
(中外合作办学项目每年均有变化,具体以院校每年招生计划为准,文中如有遗漏欢迎大家在本文下方留言补充~)
南通大学
合作院校:意大利锡耶纳“R. 弗朗齐”音乐学院
合作专业:音乐学
招生人数:30人

上海师范大学
合作院校:俄罗斯彼得罗扎沃茨克国立格拉祖诺夫音乐学院
合作专业:音乐表演
招生人数:40人

天津师范大学
合作院校:莫斯科国立文化学院
合作专业:音乐学
招生人数:40人

盐城师范学院
合作院校:俄罗斯莫斯科国立文化学院
合作专业:音乐表演
招生人数:20人

北京师范大学
合作院校:香港浸会大*联学**合国际学院
合作专业:音乐表演、文化产业管理

浙江师范大学
合作院校:美国恩波利亚州立大学
合作专业:音乐学
招生人数:80人

香港中文大学
招生专业:音乐表演

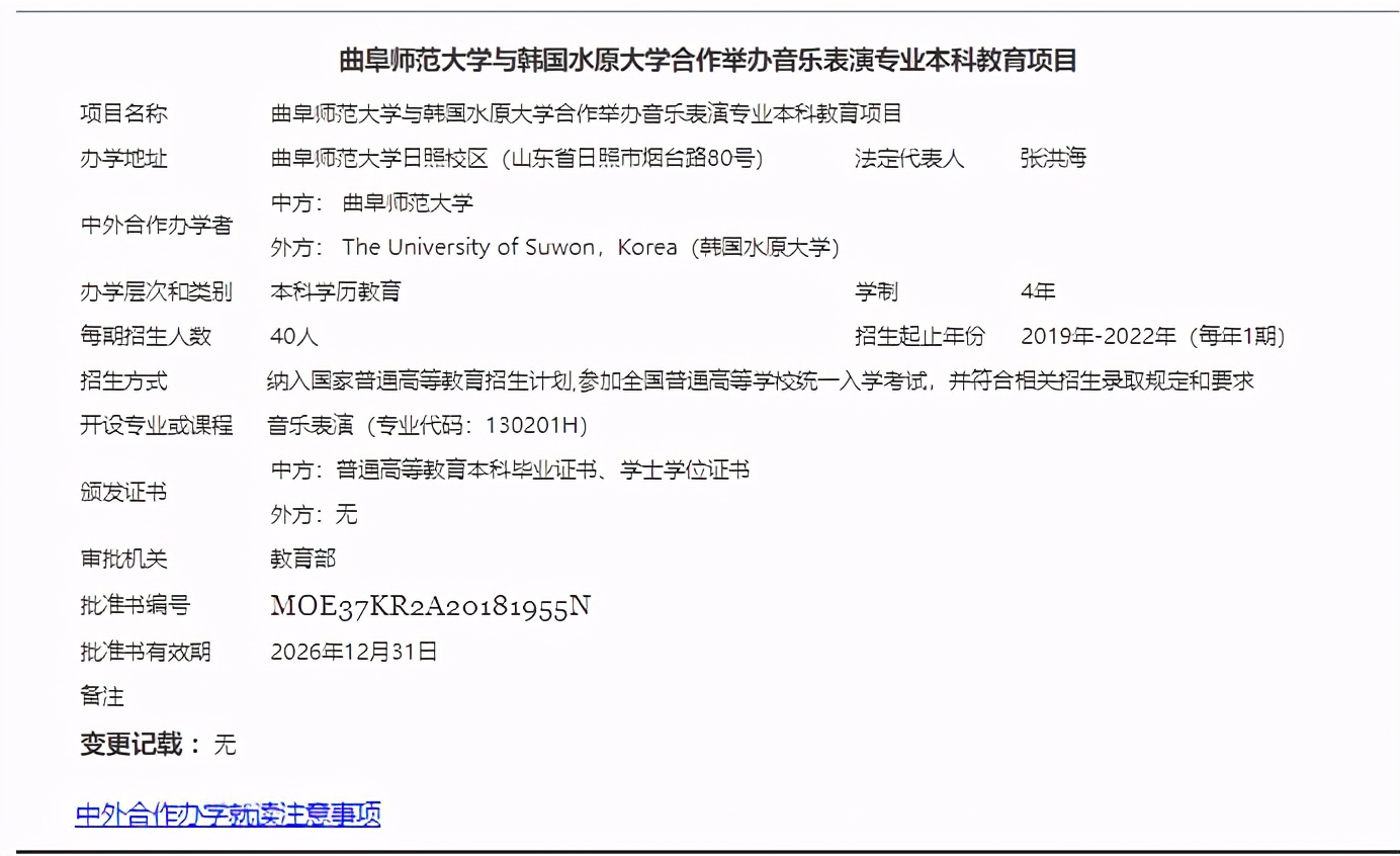
曲阜师范大学
合作院校:韩国水原大学
合作专业:音乐表演
招生人数:40人

赣南师范大学
合作院校:俄罗斯奔萨国立大学
合作专业:音乐学
招生人数:60人

宜春学院
合作院校:俄罗斯萨马拉国立社会与师范大学
合作专业:音乐学
招生人数:60人

上海音乐学院
合作院校:日本数字好莱坞大学
合作专业:录音艺术
招生人数:80人

衡水学院
合作院校:乌克兰国立柴可夫斯基音乐学院
合作专业:音乐学、音乐表演

郑州大学
合作院校:白俄罗斯国立音乐学院
合作专业:音乐表演
招生人数:80人

黄淮学院
合作院校:英国阿伯瑞斯特维斯大学
合作专业:音乐表演
招生人数:100人

郑州师范学院
合作院校:白俄罗斯国立文化艺术大学
合作专业:音乐表演
招生人数:100人

洛阳师范学院
合作院校:白俄罗斯国立师范大学
合作专业:音乐学
招生人数:75人

湖南师范大学
合作院校:俄罗斯下诺夫哥罗德国立格林卡音乐学院
合作专业:音乐表演
招生人数:120人

渭南师范学院
合作院校:俄罗斯莫斯科国立师范大学
合作专业:音乐学

黑河学院
合作院校:俄罗斯布拉戈维申斯克国立师范大学
合作专业:音乐学
招生人数:50人

长春师范大学
合作院校:俄罗斯克麦罗沃国立文化学院
合作专业:音乐学
招生人数:100人

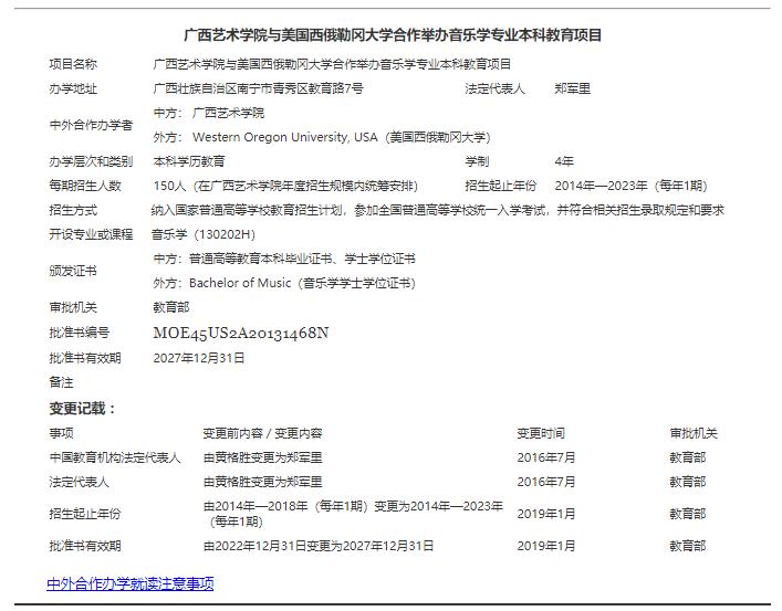
广西艺术学院
合作院校:美国西俄勒冈大学
合作专业:音乐学
招生人数:150人

贵州师范大学
合作院校:美国中央俄克拉荷马大学
合作专业:音乐学
招生人数:120人

以上就是小韵为大家盘点的音乐类中外合作院校啦~本科院校的挑选不仅仅要考虑本科阶段的学习,还需要考虑是否需要考研/研究生是否出国等诸多因素。像有意向去美国读研的考生们就可以在本科期间选择一个与美国院校由中外合作的学校,在申请研究生时或许有事半功倍的效果哦~