
良心推荐~
每年过完年都会有一批新人选择来到深圳,
刚来的小伙伴们可能会觉得人生地不熟,
还要花很多钱,
哪哪都是钱!
想当年小编孤身一人来到深圳,
工作都还没找到就花了好几千大洋!
现在作为“老油条”,
就想提醒各位朋友们,
深圳生活各方面的价格,
包括租房、景区、办事、交通等,
大家快收藏好哦~
01
深圳房租标准

在日常生活开销中
房租绝对是最大的支出了
况且深圳的房租真的一点都不便宜
小编住在宝安,单间加水电费都要一千多
更别说市中心的房子了
深圳之前发布了各区的房租指导价
大家可以参考一下
▼
福 田 区

罗 湖 区

南 山 区

宝 安 区

龙 岗 区

龙 华 区

02
深圳各景区门票

深圳大部分玩的地方都是免费的
不过也有一些著名景区需要门票
像世界之窗、欢乐谷、东部华侨城啊……
而且有些门票也并不便宜哦!

观澜山水田园(门票+温泉套票)118-228元
小梅沙海滩50元,西涌海滩13元,玫瑰海岸30元
求水山公园5元……
03
深圳办事收费标准

工作后就会发现很多证件都需要办理
除了居住证和社保卡首次办理免费之外
很多都是要收费的哦!

04
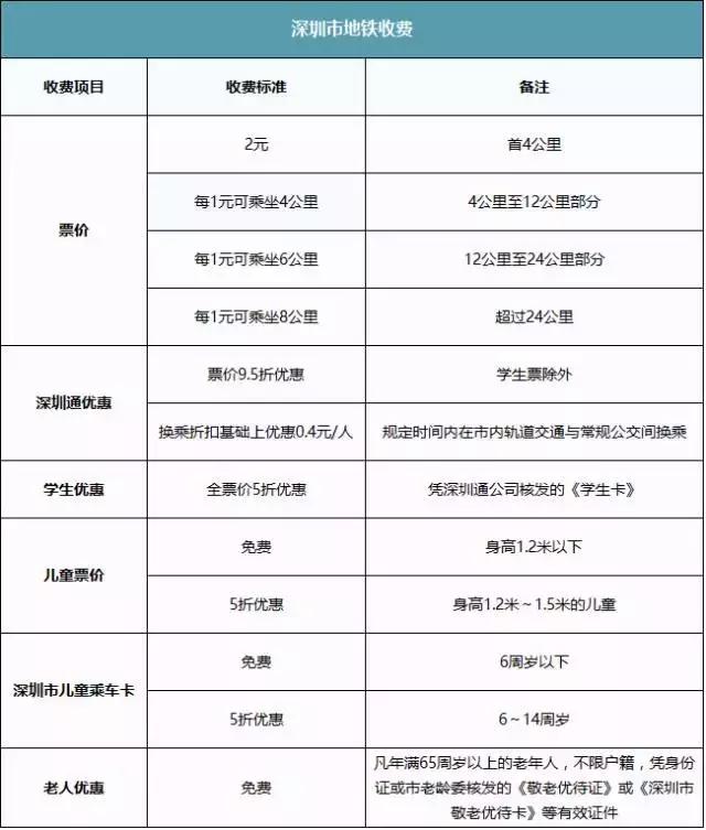
交通收费

其实一个月下来,交通费也是一笔不小的开支
坐公交还好,2块钱都可以坐好远
地铁就稍微贵一些
小编从家里到公司7个地铁站都要4块一趟
要是打车的话,那就更不便宜啦
随随便便就是几十块了
具体收费标准请往下看~
深圳市公交收费

深圳市地铁收费

深圳出租车费用

深圳市停车收费
深圳每个区的停车收费标准都是不一样的
住宅区、公共场所、商场
以下是规定的停车收费指导标准
大家可以参考一下
▼
住宅类收费标准

社会公共类停车场收费指导标准

商业场所配套停车场收费标准

针对上面写的一类、二类、三类地区停车场
可能大家不大了解
三种类别地区停车场的划分如下
▼
一类地区:
罗湖商业片区:文锦中路、文锦南路以西、深港边境线以北、红岭南路(延伸至深港边境线)、红岭中路以东、笋岗东路以南围合的区域;
水贝片区:翠竹路以西、田贝一路、笋岗东路以北、洪湖东路、文锦北路以东、布心路以南围合的区域;
八卦岭片区:红岭北路以西、笋岗东路以北、上步北路以东、泥岗西路以南围合的区域;
上步、白沙岭片区:上步中路以西、深南中路以北、华富路以东、笋岗西路以南围合的区域;
福田南、滨河片区:红岭南路以西、深港边境线、滨河大道以北、福田路、福田河以东、深南大道、深南中路以南围合的区域;
福华新村片区:皇岗路以西、滨河大道以北、彩田路以东、深南大道以南围合的区域;
中心区:彩田路以西、滨河大道以北、新洲路以东、红荔路以南围合的区域;
彩电工业区:皇岗路以西、笋岗西路以北、彩田路以东、北环大道以南围合的区域;
车公庙:泰然一路以西、滨河大道以北、广深高速公路以东、深南大道以南围合的区域;
南山中心区:后海滨路以西、创业路以北、南海大道以东、滨海大道以南围合的区域;
南头北片区:南海大道以西、桃园路以北、港湾大道以东、深南大道以南围合的区域。
二类地区:特区内一类区域以外的其他地区。
三类地区:特区外所有地区。
05
水、电、煤气收费


看到这里,很多小伙伴肯定要说了
我的水电费比这表格上面的高多了呀!
小编很懂你,我的也不止这个数
水费6.5元/m³,电费1.3元/度
那是因为,房东又赚了我们一部分!
06
深圳医疗费用

我们每次说祝福语都喜欢祝
身体健康
因为没病没痛就是最大的幸福了
不过也有需要去医院的时候嘛

大家会发现深圳的医疗费用
也是有分档的,按照规定
不同医院所执行的档次是不同的
具体如下
▼
一档价格:三级甲等医院执行
二档价格:三级乙等以下至二级甲等医院执行
三档价格:二级乙等以下至一级甲等医院执行
四档价格:其他医疗机构,包括非营利性医疗机构举办的社康中心执行
07
五险一金缴费标准

“五险一金”几乎是每个在深圳工作的人
必缴的一项费用了
也许很多小伙伴都不知道每项具体缴纳多少钱
总之就是每个月都是从工资上扣除几百块
那么“五险一金”的具体缴纳标准是什么呢?
▼
深圳社保缴费标准

深圳公积金缴存标准

08
教育费用

港真,小编很羡慕在深圳上学的宝宝们
等我以后结婚生娃了
也想让宝宝在深圳上学
如果你们也有这种想法
那不如一起来看看深圳的教育收费标准吧~
深圳幼儿园收费标准
▼

深圳市中小学收费标准
▼

除了各方面的收费标准
贴心的小编还给你们
准备了深圳最新最全的通讯录
01
日常维修电话

|
日常维修电话 |
|
| 国家电网热线 | 95598(24小时报修、查询举报) |
| 自来水报修 | 87741166 |
| 燃气服务 | 962777 |
| 电信宽带10000 | 移动宽带10086 |
| 联通宽带10010 | 艾普宽带962525 |
| 有线/数字电视客服 | 96543 |
02
紧急救助电话

|
紧急救助电话 |
||
| 名 称 | 号 码 | 值守时段 |
| 报警 | 110 | 24小时 |
| 火警 | 119 | 24小时 |
| 森林火警 | 12119 | 24小时 |
| 交通事故 | 122 | 24小时 |
| 医疗急救 | 120 | 24小时 |
03
各大快递公司电话

|
各大快递公司电话 |
|
| 申通客服电话 | 95543 |
| 圆通客服电话 | 95554 |
| 顺丰客服电话 | 95338 |
| 韵达客服电话 | 95546 |
| EMS客服电话 | 11183 |
| 邮政包裹 | 11185 |
| 德邦 | 95353 |
| 中通客服电话 | 95311/400-827-0270 |
| 天天快递客服电话 | 400-188-8888 |
| 百世汇通客服电话 | 400-956-5656 |
| 宅急送电话 | 400-6789-000 |
| 全峰快递电话 | 400-100-0001 |
| 优速快递电话 | 400-1111-119 |
04
各大银行电话

|
各大银行电话 |
|
| 中国银行 | 95566 |
| 工商银行 | 95588 |
| 农业银行 | 95599 |
| 建设银行 | 95533 |
| 交通银行 | 95559 |
| 邮政储蓄 | 95580 |
| 光大银行 | 95595 |
| 平安银行 | 95511 |
| 中信银行 | 95558 |
| 浦发银行 | 95528 |
| 民生银行 | 95568 |
| 华夏银行 | 95577 |
| 成都银行 | 028-96511 |
| 成都农商银行 | 028-962711 |
| 平安保险公司服务热线 | 95511 |
| 人民保险公司服务热线 | 95518 |
| 人寿保险公司服务热线 | 95519 |
| 太平洋保险公司服务热线 | 95500 |
| 新华人寿保险公司服务热线 | 95567 |
05
外卖电话

| 外卖送餐 | |
|
百度外卖 |
400-011-7777 |
|
饿了么 |
1010-5757 |
|
必胜客 |
4008-123-123 |
|
肯德基 |
400-882-3823 |
|
麦当劳 |
400-851-7517 |
|
德克士 |
400-630-9907 |
|
吉野家 |
400-819-7197 |
|
真功夫 |
400-692-7927 |
06
紧急求助

|
紧急求助(24小时) |
|
|
报警电话 |
110 |
|
医疗急救 |
120 |
|
火警 |
119 |
|
森林火警 |
95119 |
|
交通事故 |
122 |
|
红十字急救 |
999 |
|
水上求救 |
12395 |
|
法律援助 |
12348 |
07
万能电话
这是一个“神奇”的电话
基本上你在深圳生活
遇到的大事小事都能打这个电话
除了咨询,还可以投诉问题哦

08
短信报警
不用打电话也可以报警
直接用短信说明地点和详情
然后发送到12110+本地区号后3位
比如深圳的区号是0755
那么发短信的时候直接发送到12110755
(记住提前将消息提示音调到”振动“或者”无声“)

09
护照、签证办理咨询电话

|
护照、签证办理咨询电话 |
|
| 深圳市公安局出入境管理处 | 84465490 |
| 深圳市公安局罗湖分局出入境服务大厅(湖贝路) | 84460481 |
| 深圳市公安局罗湖分局出入境服务大厅(沿河北路) | 84454998 |
| 深圳市公安局福田分局出入境服务大厅 | 82918708 |
| 深圳市公安局南山分局出入境服务大厅 | 84466039 |
| 深圳市公安局盐田分局出入境服务大厅 | 84460740 |
| 深圳市公安局宝安分局出入境服务大厅 | 29796260 |
| 深圳市公安局龙岗分局出入境服务大厅 | 23811000 |
| 深圳市公安局光明分局出入境服务大厅 | 88211301 |
| 深圳市公安局坪山分局出入境服务大厅 | 84443018 |
| 深圳市公安局大鹏分局出入境服务大厅 | 85136100 |
| 深圳市公安局龙华分局出入境服务大厅 | 85135136 |
10
航班高铁电话

|
高铁、航班、汽车等交通 |
|
| 高铁订票 | 95105105 |
| 火车订票 | 95105160、96020086、95105160 |
| 火车票客服 |
12306 |
| 深圳火车站电话 | 82328647 |
| 罗湖长途汽车站 | 82321670 |
| 银湖长途汽车站 | 83587526 |
| 东湖长途汽车站 | 25006060 |
| 文锦渡汽车站 | 61623828 |
| 侨社长途汽车站 | 25592947、25598360 |
| 深圳皇岗汽车站 |
83370423 |
| 福田长途汽车站 | 83587201、88895000 |
| 南山长途汽车站 | 88895000、26162851 |
| 蛇口汽车站 | 26693270 |
| 南头汽车站 | 26976446 、88895000 |
| 宝安长途汽车站 | 29978757、29122900 |
| 福永长途汽车站 | 27395781 |
好了,就先整顿到这里吧
是不是够实用

愿在深圳的你们每天都开心快乐~
