作为首都,北京是全国的政治中心、文化中心、国际交往中心和科技创新中心,人均GDP居全国首位,房地产开发投资方面,由于受到严格的调控以及首都城市的战略定位,在2015年开发投资总额触及波峰之后出现了连续的下跌,目前处于缓步修复之中。
一方面由于北京市场发展较早且容量广阔,早期孕育了不少房企,另一方面地处首都,除了北京市属的国资企业之外,京系房企中还包含不少央企的身影。那么严监管下北京市场会走向何方,当下京系房企的发展现状及扩张模式存在什么问题?央企、本土国企和起家北京的民企之中谁的前景最值得看好?
明确首都战略定位
严调控下市场稳定发展
1、人均GDP达高收入水平,协同打造首都经济圈
(1)地处华北平原北部,首都经济圈辐射津冀
(2)人均GDP居全国首位,第三产业占据优势
(3)常住户籍人口比较高,产业转移助控人口数
京津冀协同发展控人口规模,老龄抚养比较低人*活口**力高。用常住人口增量和自然增量人口的差值,即常住人口机械增长量,表示人口流动的净值,会发现近20年来,北京市的人口净流入从2008-2010年的高峰期后开始出现下滑,尤其是2016年后,机械人口增长量为负。这与近年京津冀协调发展持续推进非首都功能疏解有较大的关系,非首都功能疏解带动的不仅是产业转型升级、城市治理水平提升,也有助于北京人口规模调控目标的顺利达成,人口增速放缓,本身也是北京疏解非首都功能以及减量发展的一个重要成果。人口结构方面,北京市2019年的老龄人口抚养比为14.7,在全国31个省中排名第20,尤其是相比一路走高的上海、重庆,北京人口更加年轻化。虽然北京常住人口流动净值为负,但叠加常住户籍人口比,以及老龄人口抚养比等因素,可以看出北京作为首都及政治、经济文化中心的人口吸引力不容小觑。加上北京在2020年开始实施积分落户政策,引进毕业生户籍政策微调,在人才需求上有更加精准的指向性。

2、开发投资额小幅波动,民富难抵高房价压力
(1)商品房均价全国首位,居民购房压力大
2020年,北京的城镇居民人均可支配收入同比增长2.4%至75602元,仅次于上海,远高于全国各省平均水平。但商品房市场规模不及广东、江苏等大部分省份,销售额排名全国第18位,低于全国平均水平。主要有三方面原因:一,由于城市容量和严格的户籍政策,人口基数较小,且有购房资格的户籍人口增速缓慢;二,商品房销售均价处全国首位,居民购房压力大,需求仍未完全释放;三,与中央对北京的定位有关,“四个中心”的总体规划对宜居性提出了要求,意味着不能出现“拥挤”的大城市病,一定程度上抑制了房地产市场的野蛮生长。并且,《北京城市总体规划(2016年—2035年)》也指出要把人口规模控制在2300万人以内。

房价收入比仅次于深圳,京津冀都市圈中心城市地位突出,与周边城市差距明显。北京的房价收入比为19.45,在一线城市队伍中仅次于深圳,且远远超出全国8.75的平均水平,居民购房压力很大。虽同处京津冀城市圈,但从房价收入比来看,天津和河北省与北京之间有明显断层,北京的中心城市地位突出。天津作为直辖市之一,有一定的人口吸引力,能衍生相当的内生需求,整体房价收入比高于平均,但相比北京的购房压力较小。此外,在河北省中房价收入比靠前的是廊坊,主要是因为与北京市距离较近,尤其是“北三县”的三河、大厂和香河,曾被称为北京的“睡城”,能够承接北京的外溢人口。河北省其他城市房地产市场不温不火,房价收入比较为均衡,略低于全国平均水平。

(2)开发投资增速持续波动,近五年落后全国平均
3、本土房企优势尽显,集中供地稳地价效果显著
(1)对资金实力要求高,TOP50房企进驻率78%
北京是房企战略布局中重要一环,TOP50房企中不足八成进驻。北京作为首都,虽政策偏紧但影响力颇广,所以很多房企都把进驻北京作为战略规划之一,通过进驻北京拓展版图并打造标杆项目。据CRIC统计,目前20强房企中只有中梁并未布局北京,50强房企的进驻率达78%。由于北京项目对资金实力要求高且区域内市场竞争激烈,目前主要参与者多为早期进入的规模房企以及国企。而未进驻北京的房企主要是采取深耕策略的区域型房企,比如中梁、滨江、祥生和时代,他们的大本营远离北京,再加之北京的准入门槛高,所以没有布局。值得一提的是,金辉和越秀在2021年首批集中供地中,分别取得大兴区和怀柔区的地块,成功进京。

从全口径销售金额来看,本土房企仍占上风,首开股份一骑绝尘。2020年全口径排行榜TOP30中,上榜本土房企共18家,品牌房企12家,本土房企稍占优势。具体来看,本土房企首开股份以493.81亿元的销售额位居榜首,比第二名中海全口径销售额多出208亿,可谓一骑绝尘。原因有二:一是首开在北京深耕多年,实力雄厚,在城市布局能力和项目拓展方面具有先发优势;二是2020年在多个热销项目中占有股份权益,才得以与其他房企拉开差距。
从近三年操盘金额榜销售占比¹来看,本土房企地位越来越高。TOP20中本土房企的操盘销售额占比由2018年的51%提升至2019年的56%,至2020年该数值又稳步升至61%。说明头部阵营中,本土房企仍占据相当的话语权,品牌房企虽分得一杯羹,但市场份额有所下降。

2020年北京市房企流量金额榜TOP20中:本土房企销售额/(本土房企销售额+外来房企销售额)
(2)本土房企仍存优势,集中供地稳地价效果显著
从2020年房企在北京市的投资额来看,本土房企和外来品牌房企不分伯仲,但整体本土房企拿地金额靠前。首开、中交、华润、远洋等7家本土房企拿地金额超百亿。其中,首开股份最大化自己的本土优势,联合各路房企拿地,土地总价超300亿元。在2021年首批集中供地中,首开又通过合作拿下位于房山、大兴、丰台、密云5宗地块。外来房企中,中海拿地金额最高,主要是因为下半年以79亿元竞得亦庄河西区一宗“不限价”宅地,为当年总价最高地块。

2020年土地市场成交火热,优质地块供应带动地价上涨。自2016年下半年开始,北京住宅用地出让开始采用“限房价、竞地价”方式,限竞房地块成为北京住宅供应的主力。然而2020年受供地节奏影响,供应结构发生改变,不限价宅地成为主力军。年内,北京不限价宅地的供应量明显增加,其中不乏海淀西北旺、大兴旧宫、朝阳分钟寺、丰台大瓦窑等热点区域,所以带动地价上涨,平均溢价率由2019年的10.28%上升至2020年的15.04%。
2021年集中供地稳地价,首批土地溢价率降至7.7%。但在2021年北京集中供地出让,不但要求开发商承诺未来房屋的销售价格上限,为了起到“稳地价”作用,还提前确定并公布了地价上限。从公布的地价上限来看,超九成地块溢价率未超过15%。从最终成交情况来看,平均溢价率从2020年的15.04%降至7.68%。

市属国企深耕北京
外拓仍以高能级为主
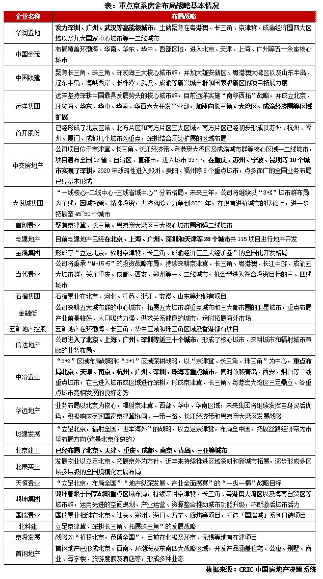
1、京系房企体量居前,三种类型布局特点各异
(1)上榜房企数量稳居第二,但规模分化明显
(2)央企、民企布局广阔,市属国企深耕北京
央企和民企均以全国化的广泛布局为主,而市属国企则多坚持立足北京深耕发展的策略。我们以近三年曾登上CRIC《中国房地产企业销售TOP200》以及入围《2020年北京房企全口径金额榜》,同时剔除破产重组后,共26家企业作为样本京系房企样本。将这些企业划分为央企、市属国企和民企三类,从3类重点京系房企2020年的销售分布来看,市属国企采取持续深耕北京的战略,北京市内销售占比超过5成,其中几家规模较大的北京市属国企首开股份、首创置业等北京销售额占比均在40%上下,一些规模偏小的市属国企则非常依赖本土市场,占比可以达到80%以上。央企采取全国化广泛布局策略,在北京的占比仅有12.0%,比较有代表性的金茂、华润在北京的销售占比分别为11.1%和8.1%。民企同样采取的是全国化布局策略,北京市销售占比基本与整体平均水平持平,在24.3%左右。

(3)公开市场合作共赢,本土房企棚改拿地有优势
京系合作开发已成常态,首开股份2020年9幅北京土地均为联合开发。作为核心一线,北京地块总价普遍偏高,同时还面临着激烈的竞争,因此京系房企普遍选择既有利于降低企业资金风险,又可以减少彼此间竞争压力的合作开发。并且由于北京市场开放程度较高,也适合房企间扩大合作。典型如首开股份,企业在2020年共在北京收获9幅土地,全部采用了合作开发的方式。从合作方选择来看,由于北京土地市场准入门槛较高,因此京系房企的合作方主要包含两类,一个是金地、旭辉、中海、龙湖等资金实力雄厚的规模房企,另外一类主要是首开股份、城建发展等北京本土企业。
从双集中供地成交结果来看,京系房企热衷合作这一结论也很明显。2021年首轮双集中供地的30幅土地中,共有17幅土地的受让方中有京系房企身影,而这17幅土地中有14幅都是合作开发。仅有的3幅未合作开发的土地中,2幅为成交总价在10亿以下的地块,很明显可以看出,京系房企合作开发已成常态化,尤其是一些总价较高的土地。

京系房企的另外一个特点在于凭借本土优势,通过棚改、城市更新等方式多元拿地,尤以市属国企最为明显。根据企业年报数据,截止至2020年底,首开股份共有实施中一级土地开发项目7个,总土地面积达974.5万方,另有储备项目5个,总土地面积达614.7万方。城建发展共有实施中一级土地开发项目4个,占地面积223.0万方,另有一级土地开发储备项目10个,总占地面积417.93万方,另外企业还有7个棚改项目在建中。首创置业也在2020年报中公布,一级开发的代表项目包括北京呼家楼棚户区改造项目、北京北石槽棚户区改等。市属国企在北京城市建设中承担了重要的角色,也因此获得了更多的机会,像首开在2015年就提出“城市复兴官”的发展战略,关注存量资产及其改造升级。
2、京系房企外拓起步早,偏爱长三角高能级区域
(1)大本营限制多且竞争激烈,京系房企已走出北京
京系房企都已走出北京,多数房企偏爱一二线高能级城市。虽然京系房企中,市属国企多坚持北京深耕的发展战略。但是由于北京市土地规模有限,地价较高,且加上TOP50房企中有近8成房企已经进入北京,市场竞争激烈。因此京系房企无论是全国化的央企和民企,还是市属国企都已经走出北京进行外拓。虽然天津及河北离北京较近,且确实有个别京系房企纳入较多天津和河北等周边省份土储,但整体布局而言,由于北京作为首都能级较高,京系房企外拓战略更偏爱经济发达的高能级一二线城市,如上海、南京和广州等。

(2)外拓偏爱长三角,央企、国企外拓高能级城市
京系房企外拓偏爱高能级长三角区域。京系房企和其他省份房企不同的是其诞生于首都北京,所处地域本身能级高,这些企业在北京积攒一定实力后开启外拓,相较地方性房企,本身在知名度上具有优势。如央企华润置地,确立全国化发展路线后就开始进入上海、成都等地。从京系房企外拓的整体情况也可以看出来,2020年长三角区域的销售金额占比最高,达到40%,是京系房企外拓的重点区域。从长三角内部来看,上海、南京、杭州和苏州占长三角销售金额超过一半,可见京系房企多布局发展前景好的高能级城市。其次是珠三角和中西部,销售金额占比都为22%,最后则为北京之外的环渤海区域,虽然该区域距离北京有地利优势,但由于京系房企外拓早,在不少城市已经站稳脚跟,加上近年环京区域由于限购等原因楼市较为平淡,不少房企调结构减少环渤海区域占比,如远洋集团调整集团战略,设定六大事业部“南移西拓”,外加收购红星地产,努力使自身土地储备更加均衡。

央企和市属国企外拓区域更加均衡,一二线占比达80%左右,而民企一二线销售占比只有25.4%。按照央企、国企和民企三类划分来看,从三类重点房企北京区域外2020年的销售分布来看,央企和市属国企外拓区域更加均衡,民企则是环渤海区域的销售额占比较央企和市属国企多出一倍,而中西部和珠三角的销售占比较低。在销售城市能级占比方面,央企和市属国企外拓主要进驻一二线城市,其中央企外拓一二线占比78%,市属国企一二线占比85%,而民企可能由于规模相对较小,外拓竞争力相对较差,因此外拓中更多选择三四线城市,其一二线占比只有25.4%。

(3)一级开发是京系房企优势,外拓偏爱规模房企合作
京系房企尤其是央企、国企背靠集团母公司,一级开发也是外拓利器。京系房企由于多为央企和市属国企,不少房企都有集团母公司,如华润置地母公司华润集团,中国金茂母公司中化集团,首创置业背后有首创集团等。通常母公司业务范围广,能够在地产开发企业外拓时助力。京系房企的另一特点是由于北京有较多棚改、城市更新项目,企业在积累一定经验后,以城市更新项目签订协议外拓仍有一定的优势,尤其是央企、国企这方面属性更加明显。具体以中国金茂为例:
中国金茂的母公司中化集团在1980年左右涉足房地产业,至1998年期间建成北京中国世界贸易中心、金茂大厦、中心大厦等一系列标志性的建筑,在此基础上2004年中国金茂的前身方兴地产在香港成立,并完成了上海财富广场的开发。在后续先后进入珠海、重庆等地。2011年,中国金茂通过与长沙市政府正式签署协议获取长沙梅溪湖片区一级开发权首次进驻了长沙,2012年企业又通过合作获取了崖州湾1500亩土地一级开发权首次进驻了三亚,2013年宣布计划投资300亿元在青岛西海岸经济新区CBD核心区域进行开发建设中欧国际城,包含一二级开发。之后陆续通过城市更新方式布局了全国多城。目前金茂定位城市运营商,在北京、上海、南京、天津等热销城市当年均有城市运营项目贡献可观销售额。
京系房企由于外拓进驻城市能级通常较高,因此在北京之外高能级城市也热衷于合作拿地。如金茂方面多通过股权转让的形式合作,如2017年2月15日金茂通过招拍挂以68.7亿元获得了苏州高新区科技城苏地2016-WG-82号地块,之后3月22日,金茂与首开、大悦城以及招商订立合作开发协议,成立项目开发公司,由金茂、首开、大悦城及招商分别持有52%、16%、16%及16%的股份。在同年8月25日,中国金茂再度公告与首开、大悦城及招商订立增资协议,增资完成后,项目公司由金茂、首开、大悦城及招商分别持有26.5%、24.5%、24.5%及24.5%的股份权益,但是仍由金茂保持绝对控制权。2021年3月金茂与万科订立协议,合作开发2020年底由万科竞得的广州增城新塘地块。此外,2021年集中供地以来,远洋集团与6月与电建地产合作拿下武汉P(2021)051号地块,首开控股则是5月与保利联合拿下福州榕宗地2021-34号地块,6月又与绿城中国联合竞得杭州市萧山区南站 XSCQ1802-42 地块。

多元化战略已成模式
产品系主打高端
1、多元化战略成熟,三种模式各有千秋
京系房企多元化策略成熟,主要可分为三种模式。由于成立时间较早,且多为形成规模的国企,京系房企基本都形成了成熟的多元化策略和清晰的业务布局,从分类来看,有“双轮驱动”、“一主多翼”和“多轨并行”三种模式,但业务基本围绕地产开发及其上下游展开。
“持有+销售”作为双轮,驱动企业发展。把“双轮驱动”作为战略导向的主要有金茂、大悦城和金融街三家,且双轮均为“持有+销售”。大悦城持有项目主要为大悦城购物中心,截止2020年底已开业自持商业体共12个。金融街涉及的业态主要为办公楼,金茂则涉及酒店和商业项目。
地产开发为“一主”,多项业务为辅。大部分京系房企采取了“一主多翼”的战略,既包括华润、中铁建、远洋这样的大国企,也有天恒、中冶这样的小房企,他们基本都是把地产开发业务作为主业,其他业务作为辅业,而这些辅业中也是与地产开发强相关,包含养老地产、地产金融、物业管理等等。
还有一些房企并未明确主业,只是在官方途经有提及自己涉足的业务,形成了“多轨并行”的局面。在这类房企中,既有多元业务已成规模,所以选择和地产开发业务相提并论的规模房企,比如首开、首创等,也有住宅销售业务比较单一,所以进行赋值和转型的小房企,比如石榴和当代,就分别引入了科技和绿色的概念,开展新业务。

2、品质为先,着力打造高端产品线
注重品质,多家房企登上产品力排行榜。从克而瑞发布的2020年《中国房地产企业产品力TOP100》来看,26家重点监测的京系房企*共中**有11家上榜,并且金茂和华润跻身前十,分别位列第3和第8,说明京系房企产品力打造上颇有建树。一方面是因为北京人均可支配收入高,对住宅品质的要求相对也更高,另一方面则是因为京系房企大都为全国性质的规模房企,产品力可作为统一化和标准化的利器,若打出口碑可提升去化速度。

京系房企产品线多为高端,分布在一二线城市。从产品线来看,京系房企大都有明确的产品线,且至少有三个。但从产品线的目标客群来看,并不是覆盖了所有层次的客群,主要是针对高端产品专门开设了产品线。并且,产品理念都会提及“高端定位”、“高品质”、“中高端”等字眼。一是因为京系房企在大本营北京项目,高端项目供应多;二是通过高端产品系打开市场后,可以提高品牌认知度和格调,为其他层次产品铺路。从代表项目分部来看,都分部在北京、上海、深圳这样的一线城市,或者是成都、天津这样的二线城市,几乎不会涉及三四线。
金茂产品力表现不凡,在业内有口皆碑。以金茂为例,除了企业本身在企业产品力排行榜位列第三,旗下产品系和多个项目也在产品力排行榜上有名,比如府系是十大顶级豪宅产品系,南京河西金茂府项目被评为十大高端作品、张家港金茂智慧城被评为十大品质作品。从市场影响力来看,消费者关注度高,多个项目实现热销。2010年,第一座金茂府在北京广渠门落地,就以20个月狂销100亿的业绩闻名;2018年,北京亦庄金茂府热销77亿、单盘累计销售235亿;2019年,北京未来金茂府开盘热销26亿,入市5个月销售68亿;2020年,北京颐和金茂府开盘成交202套,斩获50.6亿;2021年,北京东叁金茂府首开热销35亿。这些无不见证金茂产品力的雄厚,以至于市场上出现了“逢府必热销”的说法。

积极落实首都定位
房地产调控持续紧绷
1、经济有活力人口虹吸强,严监管下建议审慎布局
经济、人*活口**力旺盛,首都经济圈协同发展,市场支撑强。作为首都,北京经济发达,人均GDP居全国第一,并且坐落一大批一流高校及新兴互联网公司,具备着强大的人口吸引力。在人口结构方面,北京市2019年的老龄人口抚养比为14.7,在全国31个省中排名第20,人*活口**力优于上海、重庆等特大城市,市场增长有着强大的支撑。
城市发展向好,但政策趋严,监管措施持续落地,房企进驻时需考虑调控因素,兼顾资金压力。根据CRIC发布的《2021年中国城市房地产市场投资前景研究报告》,北京凭借极具活力的人口、经济情况,居于全国第二位,仅次于上海,前景值得看好。但我们也关注到目前北京正在持续落地非首都功能疏解,在推动产业转型升级,城市治理水平提升的同时,未来或将有部分产业和人口向外迁移。同时在全国调控政策趋严的环境之下,北京作为模板城市,监管力度较大,限房价、控地价、扩大保障性住房建设等政策性因素对于房企投资可能会产生比较大的影响,包括涉及学区调整的“多校划片”政策,因此我们建议房企在进驻北京时采取审慎原则,把握政策趋势同时兼顾资金成本压力。
现阶段北京土地市场调控向多目标管理转变,竞价更加多样,同时考虑到市场的改善需求,在房型面积要求上也做出了调整。双集中供地中,首次实施“房地联动,一地一策”机制,设置合理地价上限,并通过竞配建公租房面积,竞报政府持有商品住宅产权份额,引入房屋销售价格引导机制等举措落实“稳地价”。与此同时,北京还首次设置了高标准商品住房投报环节,从建筑品质和规划建筑设计提出更高要求,相应地将之前“70/90”的户型限制条件由“套型面积”调整为“套内面积”,为房企户型设计灵活度和住宅品质提升方面预留合理空间,充分满足市场的改善需求。

2、立足北京拓土二线,充分利用国资背景优势
(1)深耕大本营北京,充分发挥本土资源优势
(2)华润金茂背靠央企集团,优势将持续扩大
华润置地财务稳健,融资利率低,布局城市能级高,抗风险能力强,未来优势将进一步放大。在销售业绩上,2020年华润置地同比增长17.5%,排名再度提升一位,并且一二线城市占比达到85%,抗风险能力强。截止至2020年底,企业净负债率保持29.5%的低位,现金短债比2.23,剔除预收账款后资产负债率59.7%,全部满足监管绿档要求,最值得关注的是企业2020年底加权平均融资成本仅有4.08%,在行业竞争加剧,企业利润承压的大环境下,极低的融资成本成为企业最为核心的竞争力之一。另外,华润置地商业规模发展领先,2020年45个核心购物中心租金收入首度突破100亿元,多元化方面,华润在原先“2+X”的商业模式基础上进一步深化,逐步向“3+1”一体化业务模式发展,即开发销售业务、经营性不动产业务、轻资产管理业务加上生态圈要素型业务,综合而言,华润置地抗风险能力强,融资优势明显,业务多元,未来优势会持续扩大。
金茂立足城市运营,积极合作推动规模增长,定位高端,产品力领先构筑竞争优势。近年来,金茂持续保持高增长节奏,2020年全口径销售业绩2311亿元,同比增长43.7%,增速位列TOP15房企首位,近4年销售复合增长率高达47.7%。究其原因,一方面是近年来企业的城市运营项目持续孵化落地,为企业增长提供动力,另一方面通过积极的合作,帮助企业冲刺规模的增长。另外在产品力方面,中国金茂连续两年居于CRIC评选的《中国房地产企业产品力排行榜》前三甲,业内认可度较高。财务方面三道红线全部绿档,截止至2020年底加权融资利率4.42%,优势同样明显。展望未来,根据企业的预期,截止至2022年,城市运营将贡献60%的土地储备,在房企40%投销比限制之下,城市运营将成为企业业绩增长的重要护城河,而产品力的领先同样有利于企业构建竞争优势。
【购房资讯轻松享,快来关注乐居网】
文章来源:克而瑞
优质内容推荐
- 库存月报 | 7月成交环降15%,广狭义库存和去化周期齐增