
你却很难从社交媒体上找到这门课的信息。
文 | 谢婵 编辑 | 胡雯雯
图片由受访者提供
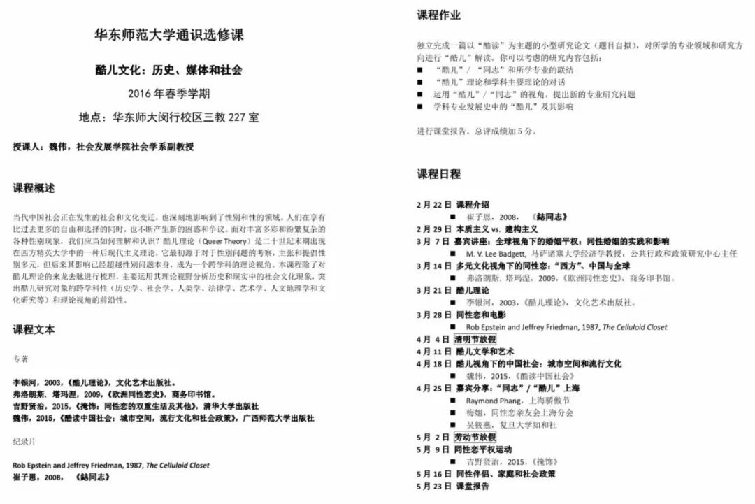
轻轻点击鼠标,申请将自己的《酷儿文化:历史、媒介与社会》一课由普通选修课升级成本科生核心通识选修课时,华东师范大学的社会学教授魏伟心里有点忐忑:会得到批准吗?但出乎意料的是,他的申请很快通过了,当然学校也给出了进一步改进和提升的建议。
但你很难从社交媒体上找到这门课的信息。事实上,无论是作为国内少数研究同志问题的同志学者魏伟、还是这样一堂以性少数群体为研究主体的课堂,都很少进入大众视野。
而并不意味着这堂课很小众。在这所大学的贴吧中,“听魏伟讲性”被学生们列为在华师必做的事情之一。每次上课时,一百多人的大教室里总是人头济济。

(魏伟的课堂)
许多坚持来旁听的学生,都是性少数群体,TA们的存在似乎是一个提醒:不少人真切地需要这样的课堂。
年轻人的榜样不能只是爱豆
要看见身边的例子
魏伟的课一般从晚上六点开始。吃过晚饭,梁短短会沿着食堂出来的那条路,一直走到三教。路上树很多,干冷的风吹过,那是她一天里最放松的时刻。
第一次上课,她和魏伟并行了一段路,直到进了同一个教室她才意识到,这个穿一身休闲装、有着大块肌肉的年轻男人,原来就是魏老师。
那个学期《酷儿文化》没开,她选的是魏伟的《性、社会与健康》。人不多,教室里一共坐了20来人。她已经记不清魏伟第一句话是什么,但仍然记得他给人那种感觉:“一开口就让人觉得很聊得来。”
魏伟在课上说的第一件事是:“我们这门课的尺度可能涉及一些有争议的内容,如果接受不了,同学可以退课。”
确实有人站起来,当场就退课了。
作为国内少数研究同志问题的同志学者,魏伟觉得,如果能“力所能及地推动性与性别教育,传播积极的、科学的和有益的知识与信息”,当然是最理想的结果,但这不能强求。魏伟确定自己可以做到的是,给性少数学生一个“认识自我、接纳自我,安全讨论,平等对话”的平台。

(《酷儿文化》课程介绍)
梁短短回忆,同学们在课上讨论时,因为涉及一些相关个人的话题,包括公开在课堂出柜,讨论有时会很激烈,但大家基本都能平等看待彼此不同的看法。
陆晓是从研究生起跟着魏伟的,被问到导师对她的影响,她觉得有点难回答。毕竟在信息发达的时代,像她这样的年轻人早已完成了性与性别意识启蒙,自我挣扎的过程早已过去了。
但魏伟依然愿意开这门课,每年上课,教室里的人永远比在系统中选课的人多得多,那些悄悄来了又悄悄走掉的旁听生里,有许多都是性少数群体。
他的课堂永远为TA们敞开:那些像他年轻时一样,渴望有人倾诉、有人解惑,甚至只是想看见群体的存在,以此来抵消焦虑与痛苦的人。魏伟相信,“如果TA们能在课堂上受到来自同辈人的「积极的冲击」,在往后的漫长人生里理顺自己的生活,这将是这堂课存在的重要意义。”

(课堂上与嘉宾互动)
回忆起魏伟的课,许多人印象最深的,是那种在每一个细节里流出的"真实、开放、平等、包容"的课堂氛围。
覃山见过魏伟和嘉宾坐在桌子上互相开玩笑,嘉宾说"魏伟你的课真的有够无聊的,讲来讲去都是那几件事",魏伟不好意思地笑,也没有生气,只回了一句"是,我还有很多东西要学习。"
魏伟探索过应该如何跟学生相处,他曾问陆晓,“你希望我像别的老师一样带你们做项目吗?”陆晓说:“现在这样就挺好的。”
在魏伟看来,如果师生间偶尔有不对等的时候,那也应该是:“我是他们的拉拉队,给他们加油的。”
从“他们的世界”
到“我们的世界"

17年前,魏伟决定将自己的博士毕业论文聚焦同志研究时,他的导师找过他,进行了一次非常严肃的谈话。
这位同为同志的导师直到拿到终身教职之后,才敢开始做关于同志的研究。他担心魏伟将来面对很大的风险,甚至找不到工作。
魏伟的父母都是知识分子,在那段日子的越洋电话里,他们一直反复问魏伟,为什么要做这个研究?
那是2004 年,在简体中文出版世界中,除了李银河的《他们的世界:中国男同性恋群落透视》,他再也找不到第二本讲同性恋的书。
他想自己来做研究。一篇官方媒体对成都同志社群防艾运动的报道,给了他力量,他第一次知道原来国内有这样的同志社群和策划。他想,“同性恋问题肯定是浮出来了”,他愿意赌上自己未来的职业生涯。
《他们的世界》在魏伟的眼里有一种“边缘的歧视的,受到排斥的他者意识”,魏伟要写的是“我们的世界”,“从一个同性恋者的立场,把我的经验、视角和立场带进来。”
十几年后再回头看,他觉得自己赌对了。
回国的八个月调研中,一切都很顺利。从成都回到美国后,他用四个月时间把博士论文一气呵成,没有修改,然后被评为杰出论文,这是他至今觉得自己"最牛X的一件事情"。
借着"美国海龟"的身份进入上海大学和华东师范大学后,论文的发表也很顺利。2015年,一个研究当代中国同*伴侣性**家庭的课题得到了教育部的项目支持,在以前,这是“想都不敢想的事情”。
评教授的过程也很顺利。本来自己还担心研究方向敏感,但16个评审里有15个人把票投给了他,让他感受到获得承认的喜悦和骄傲。。
想开的课都开起来了,并没有受到什么阻力;学生们在他的指导下创办了关注性少数群体的社团"圆人舍",年轻人们在这里举办性别多元主题的读书会……
这些他曾期待的、喜欢的事情,都一步步实现了。
他承认自己走了一条捷径,“国内研究这个领域的人太少了,很容易就‘冒出头’来。”他觉得幸运,当年天时地利人和,才一路走到今天,早十年或者晚十年就不一定能够抵达。
魏伟习惯向人反复提起的,都是他2000年去美国留学后,那些有点励志的故事:一个曾经因为性倾向问题而自卑的年轻人在开放的文化冲击下,开始自我探索,在学术上取得一番成就,后来成为国内少数研究同志问题的同志学者,又去鼓舞国内年轻一代的同志。

他极少提起这个故事的前传——他在北京大学的时代。有一年遇到北大的一位老师说:“魏伟,我觉得你这些年好像没有怎么变。”他当时是有些不开心的。怎么会没有变呢?
在看电影《致青春》时,他总是想起自己的青春:一个县高考状元掉进学霸堆里,自信受挫;性取向的问题浮现,没有信息渠道,没有人诉说。他认为,自己的青春是“阴暗的、在谷底里”,自我调侃没有真正经历过“青春”。
自我赋权
覃山在大一报魏伟的课之前,已经了解过这个"公开出柜的教授",也有了性别意识启蒙,但在课堂上听到魏伟非常直白地聊LGBT+的内容,还是"蛮震惊的”。
期末小组作业汇报时,覃山站在讲台上,汇报自己小组的主题:关于高校同志性安全意识。他知道,做完这个汇报,相当于在同学面前出柜了。
他看着台下的同学,“没有发出哇的声音,也没有问我其他问题”,大部分人的反应是没有反应,这已经足够让人心安。
之前在一个课间,看到魏伟在走廊上喝水时,他想去汇报作业进展,但后面跟着别的同学,感到有些忸怩。
“别的同学听到我聊这个,会不会以为我在讲自己。”他跟后面的同学说,“要不你先回避一下,我跟魏伟老师单独聊一会儿。”那个同学也没问为什么,转身进了教室。
魏伟在聊完作业后,对他说,“其实你不用担心,你看我在学院这么多年其实过得很好,光明正大而且开心。当跨出那一步时,你会发现其实没有你想象的那么招人非议。如果你是同志的话,可以大胆一点的。”
覃山一直记得这场走廊上的对话,那一刻他知道,魏老师早就“看穿了他”。
在魏伟看来,许多人出柜的压力都是自我强加的。“出柜以后,会有非常大的一个自我赋权的过程,只有当‘我’接受了自己,解决了自己的问题,才能去应对外面的世界。”他希望学生也有这种过程,环境很难改变,但心理那关要先自己过。
看着覃山从大一时的“内敛”与“害羞”,到现在通过自己的研究在圈子里“小有名气”,这种变化让他骄傲。
魏伟常常惊讶于年轻一代的同志身上,那份在群体身份上的坦然。也许这会让他对比自己第一次出柜的经历。“身边没有可以教导我的人,没有一个人我可以去倾诉,没有一个人可以讨论。”
到美国留学时,他已经克服了一些心理障碍,像一个初学者一样探索同志生活。第一次去Gay-bar,在门口徘徊很久,最后下定决心走进去,并没有发生特别的事情发生。
其他的探索还包括去当地的同性恋图书馆做志愿者,去酒吧认识新朋友,包括性的探索……
有一次,一位女老师带着孩子走进办公室,魏伟见她边带孩子边工作,对她说:这种平衡家庭与工作的做法能给丈夫减负许多吧?
那位老师笑着对他说:“这是我和我Partner的孩子,我是一个女同性恋。” 她那一刻的淡定,给了他力量,成了他“永生难忘的一个意识解放的时刻”。
那个学期的一门课程的期末论文,他写了“同志”一词在中国社会的的语义变化,课堂上做汇报的时候顺便出柜了。
他当时或许没有想过,自己有一天做了老师后,每年都会有学生在自己课堂上公开出柜。如今在华东师范大学,年轻人们至少有了可以不再重复他当年纠结的机会。
出柜不是个讲道理的问题
而是讲感情的问题

(魏伟进行演讲时的照片)
有一年,覃山的父母来学校看他,聊在学校的生活和课题,顺着就聊起了老师魏伟。
妈妈问,魏老师结婚了吗,他说没有,但是他有男朋友,两人已经相处十多年了。妈妈没有再接话。
覃山想,如果妈妈知道魏老师的存在,也许更能理解这一切。按传统标准来评判,这是一位受人尊重的、有成就的老师。“那一刻我觉得,至少魏老师会让她刷新一些对同志的印象,当她听到这样一个非常成功的老师是同志,也有稳定的生活时,我觉得会给她一颗定心丸。”
那其实也是魏伟的出柜哲学:“出柜并不是一个讲道理的问题,而是讲感情的问题。”
2003年的中秋节,他本来是打越洋电话跟父母说节日快乐的,但话题一转,母亲质问他为什么要做同志研究,接着来了一句“你自己是不是就是(同志)?”他只能承认。
后来他据理力争,跟父母吵过许多次,但发现这是错的。“你要通过你的行动,去告诉父母你是个什么样的人,你的生活是什么样子的。”
半年后回成都做调研访谈时,父母去机场接他。“他们当时肯定觉得,我是不是会变成一种怪物?但是看见我正常、健康、阳光,可能会因此放心一点。”
他甚至带着母亲去Gay-bar看表演。母亲一开始扭扭捏捏,他就劝,“不会有人注意你的。”那晚,他们看了一个娱乐性比较强的反串表演,母亲看完还挺开心,之后不久就“拐过弯了”。

(魏伟作为嘉宾出席过2018年的上海酷儿影展,影展上放映的纪录片《炫目上海滩》,展现了2017年一场在上海的变装表演的台前幕后。)
父亲接受得要慢一些。在魏伟在他写《公开》这本书时,虽然父母也曾帮助收集媒体关于同志议题的报道,父亲也有担忧,“能不能用笔名出这个书?”魏伟觉得既好气又好笑,“我要用这个书来开创我的学术生涯,怎么会用假名字呢?”
《公开》脱销之后没有再版,网上的正版书价格飙高到好几百元,父母才意识到,这是一本挺重要的书。
转变是一点点发生的。妈妈会搜索网上每一条对书的评价,分享给魏伟,爸爸也会偷偷地看这本书。去年,他带着爸爸一起去了彩虹邮轮,那是妈妈离开之后,他第一次带爸爸参加活动。

魏伟的爸妈去过上海三次,每次都住一个多月,他和BF的生活会毫无保留地展示给父母看。
接受《南都周刊》采访的这个下午,魏伟回忆起母亲离世前的那个元宵节,伴侣从上海飞到成都去见她最后一面,妈妈拉着他伴侣的手说:“看见你们生活得这么好,我特别放心。”
当时,魏伟听到这些话有点“受不了”,转身躲到了厨房。如今讲起这件事,他还是会毫无征兆地流下泪来。
一堂专门讲性与性别的课
今年,得知《酷儿文化》将由选修课升级为华东师大本科生核心通识课时,魏伟毫不掩饰自己的喜悦。
他总会向人反复提起那些正向的、成功的、积极的事迹。“如果你过分强调悲观,是没办法改变的。要改变,就必须要有希望。"那是作为社会学者的魏伟不够"社会学"的特质,他喜欢强调个体的行动力。
国内讲性与性别的课堂很少,复旦大学孙中欣教授2005年开设“同性恋研究入门”课程时,一些媒体因此认为这一年是“中国同性恋告别隐秘时代的转折”,它激起了许多讨论,其中不乏批评与不理解的声音,仅仅一个学期之后,这门课就因为高曝光率而取消了。
直到8年后,魏伟在华东师范大学开设《酷儿文化》课程。
那时,魏伟已在社群有了一些知名度,在《社会》这样知名的社会学期刊上发表了“同志主题三部曲”。“教学要相长的,”他判断,“到开课的时机了吧”。

(魏伟的新书《酷读中国社会》)
申请之后,课很顺利地开了起来。有人因为好奇来上课,每年讲到*美耽**文化时,他让学生们举手,发现一大半是“腐女”。更多人是真切需要这样一个课堂,需要一个认识自己、接纳自己的平台。
目前,中国性少数群体的数量尚无准确数据,但长期关注同志问题的人士和社群的共识是,这一群体的数量不会小(3%-5%)。魏伟觉得,在如此庞大的人群面前,这门课是必要的,他要“推动性与性别教育,传播积极的、科学的和有益的知识与信息”。
但他对“改变大环境”这件事情上并没有太大的野心,他在乎的是小环境:比如他的课堂,范围再扩大一点,是上海地区的同志社群,这是他有能力辐射到的范围。
前段时间,他突然想起自己带的第一个同志学生,给他发短信问候。那个学生回复说,自己刚在无锡买了房,"岁月静好,真的开心"。魏伟也很开心。阳光下的个体才是最重要的,那也是他对年轻一代同志们最大的希望,希望他们“活在阳光下,好好学习,好好生活,好好玩,好好爱。”
(梁短短、覃山、陆晓均为化名)
你觉得大学应该开这样一门课程吗?
来源|南都周刊
END
张雨绮怼蓝盈莹上热搜,「老好人」但凡学到这4招,谁说不能乘风破浪?
二十不惑 | 相亲遭遇男主管+咸猪手,你会与领导共享秘密,还是戳破?
一口气辟完朋友圈最不要脸的100条谣言!你妈看了都叫好!
END
